胖东来被全网暴赞,公关能从这份“危机回应说明书”学到啥?

图片
昨天(周五)晚上,除了蔡徐坤和奔跑吧,还有一个与危机公关有关的话题。也上了热搜。
这就是胖东来。
图片
粉丝点名大叔做个点评,那就加个钟,简单聊聊。
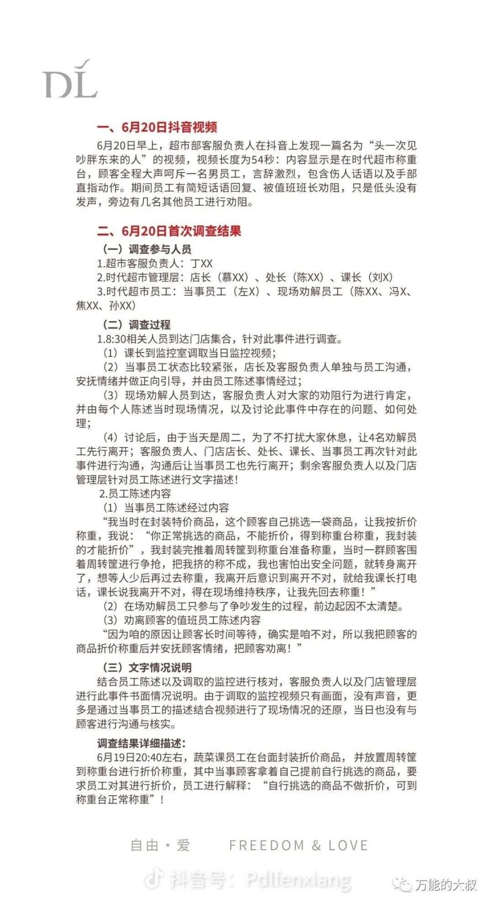
6月20日,胖东来的员工发现一条不到1分钟的短视频,在抖音平台出现,文案是“头一次见炒胖东来的人”,视频内容是一群顾客在炒胖东来的员工(原视频已经不见了)。
随后,胖东来对此事做了调查,在6月25日形成了一份8页的调查报告,并在6月29日将其发布在@胖东来 官方抖音号上,没想到不仅上了热搜,还被全网爆赞。
图片
大叔做了一个svg,方便你左滑,查看8页调查报告。
·
图片
图片
图片
图片
图片
图片
图片
图片
6月30日中午12点多,@白露视频 将此事转成短视频,在微博发布,并加了话题#胖东来8页报告调查顾客与员工争执#,并在当天晚上登上热搜。你是不是能看懂一些微博的热搜机制了?
图片
图片
30日13点39分,微博网友@互联网三爷 称:“这绝对是危机公关舆情回应的说明书了。”
图片
这份8页的调查报告,经由一个地方融媒体的微博账号和一个微博kol,开始引起了全网的爆赞。
大叔随便摘抄几个评论:
“小说都没耐心看,有时跳着看,这份声明居然认认真真看完了,希望我也能应聘到把员工当人的企业。”
“谁对谁错先不说,但在互联网上这么详细的调查报告还是头一次见,牛逼。”
“亮点:尊重爱护顾客,但绝不是以贬低员工为代价。”
“处理方案居然是集团匿名投票,真的牛。”
“总结:服务再好也抵不住没素质的顾客。”
“我要哭了,第一次看到公司坚持调查,还员工一个清白,维护员工的人格尊严。”
“员工受委屈奖励5000元,这样的公司才是以人为本”
“一个超市管理都比川大好。”
……
那么问题来了,企业公关从这份“危机回应说明书”能学到啥呢?大叔认为有3点。
1、危机声明需要符合“三真”原则。
这是大叔自创的理论,危机声明的三真原则,即:真实、真情和真动。
真实就是可以真话不全说,但不能说假话;真情就是要在讲安抚情绪与陈述事实放在同等重要的位置上;真动就是你为这次暴露的问题所要付出的代价,动得越多,越详细,就越能体现“真情”。
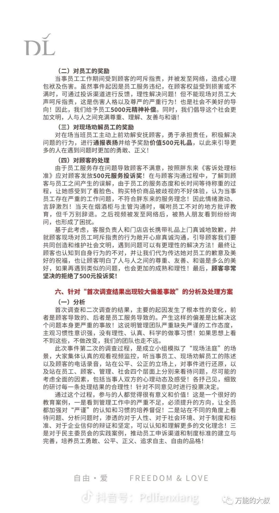
胖东来这份号称“危机舆情回应的说明书”,就是完完全全符合了“三真”原则,首先就是“真动”。8页调查报告,第一次调查,第二次调查,暴露了什么问题,怎么整改,怎么处理员工,怎么表扬员工,怎么给顾客道歉,对两次调查结果有重大偏差的调查和处理……全是行动,事无巨细。
在“真情”上,主要突出体现在胖东来对员工的爱护上,其中最能体现这点的就是“给被伤害人格和尊严的员工给予5000万精神补偿”。
“真实”则是将两次调查结果出现重大偏差,做了公开、分析以及处理应对。
2、“顾客至上”与爱护员工并不矛盾。
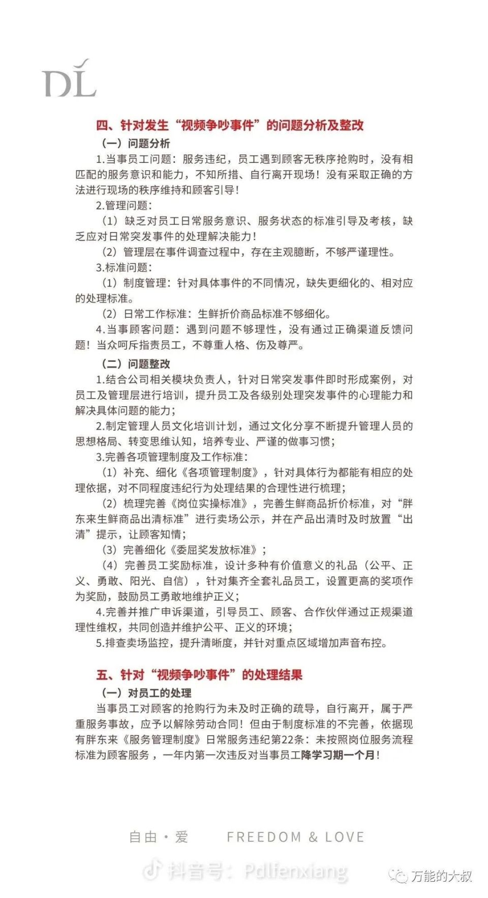
很多企业都有自己的“原则”,比如员工利益至上,还有顾客利益至上。但在实际行动中,员工利益是被压榨最大的,遇到客户投诉时,企业往往是以处理员工的方式来让客户满意。
真实的情况呢,一定是一个巴掌拍不响,在遇到客诉的时候,员工和客户可能都有不对的地方,怎么办呢?
胖东来的处理策略就是“换位思考”,这也是大叔经常提到的,危机公关需要有至少3个视角:媒体、公众和企业,但往往企业公关会陷入到企业视角中,最缺乏的就是公众视角。
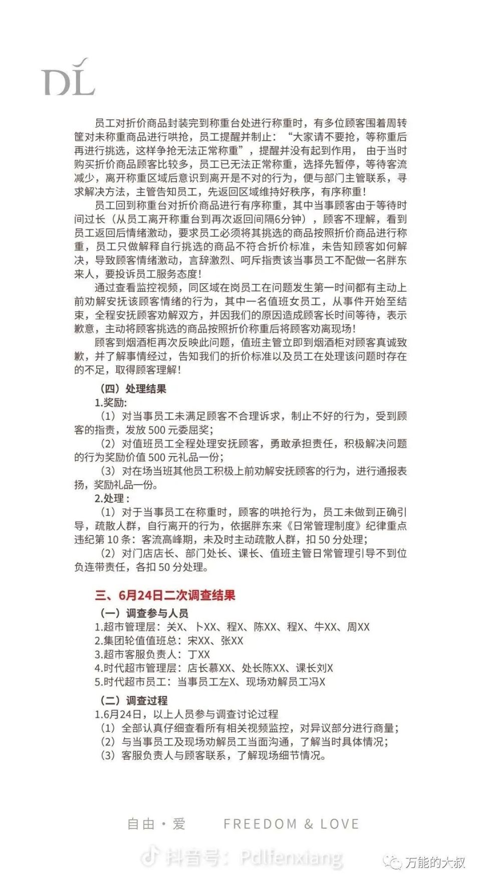
胖东来在第二次调查时,专门模拟了“现场法庭”,站在“员工、顾客、管理、社会四个层面分别看到问题,尽可能全面,包括当事人双方的心理动态和感受。”换位思考之后,胖东来发现了:消费者有误解,员工也有委屈,管理有漏洞,而不是单一的对与错。
在阿里都曾陷入996等负面议题大背景下,企业如何对待员工,是新世代“打工人”非常关注的话题,也是让胖东来在此前几次上热搜的原因,比如:CEO怒斥加班不道德,设立员工委屈奖金。
图片
图片
3、企业价值观永远大于“公关技巧”。
这其实是大叔最想说的。
胖东来的8页调查,如果说非要有个“危机公关声明写作的师傅”,这个“师傅”应该就是海底捞。过去几年,因为一些食品安全等问题,海底捞的多封危机公关声明也是被全网暴赞,经常会出现一个现象是:
本来出现了食品安全事故,全网都在骂海底捞呢。结果,海底捞一发声明,大家不仅原谅了海底捞,还夸它声明写得诚恳。
比如在2017年的一次食品安全问题上,媒体暗访发现后厨有老鼠,海底捞不能承认属实,还拿出7条整改措施。其中,第六条提到“涉事两家门店的干部和员工无需恐慌……主要责任由公司董事会承担”。
图片
图片
我经常在危机公关培训的时候讲:大家不要学海底捞,因为真的学不来。同样的话,也想送你,胖东来也学不来。大家别觉得胖东来这个声明写得好,你就想学。
理由有2个:
首先,危机公关的目标就不是反转,除非事实有反转,鼠头鸭脖这样的笑话,千万不能再犯了。
其次,危机公关声明怎么写,这都是公关技巧层面的“术”的维度,川大女学生最擅长的知识点,但危机公关真正考验的是企业价值观,以及是否“观行合一”,而不是:说一套,做一套呢。
如果真想学,大叔建议你先去海底捞和胖东来官网看看,人家是怎么处理消费者投诉并将过程公开的,我估计会难住90%的企业。你可能认为家丑不可外扬,人家是把每一次客诉当成改进服务的镜子。
从这个角度来看,胖东来从创始人到公司制度,确实是在执行“通过商业传播美好”、“围绕公平、自由、博爱的企业信仰做人做事”。最关键吧,创始人一直没“塌方”,为品牌出圈被全网狂赞奠定了良好的基础。
图片
最后,大叔不确定,胖东来有公关部,但不耽误人家的危机公关做得好,因为企业价值观大于一切。
所以你明白了吧,企业危机公关做得好,并不等于企业公关部做得好。做得不好呢?公关就得出来背锅了。
图片
延伸阅读:
海底捞的危机公关,你也学不来
跑男今晚官宣延播,蔡徐坤真凉了?
Prada为啥还不解约蔡徐坤???
大S被爆吸D,张兰直播又整活,千万人围观却卖不动了?
30+大厂端午节礼盒案例中,谁才是真卷王?
绝味鸭脖,该不该回蹭“鼠头”事件?
蹭梅西这波顶流,哪些品牌赢麻了?
流量为王=品牌自毁???
真诚永远大于技巧
中石油牵手门对企业危机公关的5点“烤验”
缺话题?缺流量?快把“林志颖代言小鹏”的考卷抄走
拍的人都说是鸭脖,为啥你们就是不信???
MR头显刷屏之外,苹果的“隐私”传播才值得细品
企业重回“撕逼”时代,公关有点用了???
比亚迪代表中国品牌,所以长城不能“举报”?
国泰航空的危机公关,处处都是心机
FENDI和喜茶刷屏,其他品牌联名能抄作业吗?
“都是你们逼的”,五个女博士已卖1.8个亿???
市场营销要尊重国家和女性,请再转一次吧
宝马MINI冰激凌事件为啥没反转呢?
看完chatgpt写的声明,mini公关真可下岗了
大叔内推:
【大叔内推】华为PR/social经理(北京)
【大叔内推】百度公众沟通部内容经理(北京)
【大叔内推】艺途国际品牌总监(最高50K/月,北京)
【大叔内推】某百亿品牌运营公司抖音负责人(最高80W/年,杭州)
【大叔内推】某百亿品牌运营公司中国区市场负责人(薪资OPEN,杭州)
【大叔内推】某电商直播平台直播资深策划等岗(最高15K/月,佛山)
【大叔内推】ubras品牌公关(最高24K/月,北京)
【大叔内推】货拉拉公关经理(最高25K/月,深圳)
【大叔内推】小鹅通品牌经理(最高20K/月·15薪,深圳)
【大叔内推】某知名社交APP高级公关经理(最高55K/月,上海)
【大叔内推】贝壳找房财经公关经理(北京)
【大叔内推】抖音集团高级公关经理(北京)
图片
本文由“135编辑器”提供排版支持,“万能的大叔”表情包由“闪萌”提供原创制作。诚邀你将本公众号添加“星标”~不加星标会收不到更新提示,在公众号主页右上角点击“添加星标”!
不用打赏,您帮点“在看”“点赞”足矣