最新!2023年什邡幼儿园招生公告新鲜出炉,家长们赶紧来了解一下!

2023年什邡市幼儿园招生公告
一、招生对象及原则
凡年满3周岁(2019年9月1日—2020年8月31日出生)适龄幼儿按户籍所在地就近登记入园,一名幼儿只能选择一所幼儿园进行预登记。
二、城区公办幼儿园及学校附设幼儿园招生办法
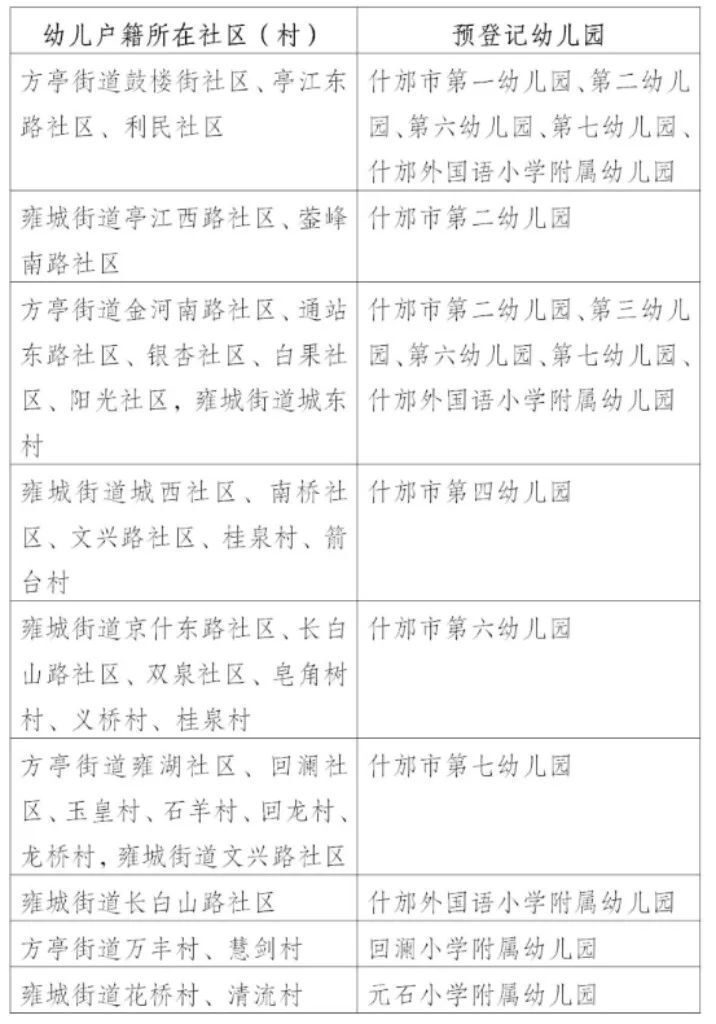
(一)招生范围
图片
(二)招生流程
1.模拟演练
家长于6月10日9:00—6月11日12:00登录“2023年什邡市城区幼儿园招生服务平台”,进行模拟演练(模拟演练数据将于6月11日下午清空)
2.正式网报
①正式注册、预约学位:家长于6月12日9:00—6月13日18:00登录招生服务平台,注册并预约学位。
②预审网报材料:6月14日—6月15日各幼儿园审核网报材料。
③现场复审:预审状态显示“已通过”的幼儿家长于6月16日—6月17日到各园现场复审。
3.学位调剂
城区公办幼儿园预登记超出招生计划的,以取得学区户籍时间先后顺序依次录取,未录取的城区户籍适龄幼儿6月18日可通过招生服务平台申请调剂到其他有空缺学位的公办幼儿园就读或自行选择取得办学许可证且年检合格的民办幼儿园就读。
4.正式录取
家长于6月20日通过平台查询录取结果。
5.入园注册
入园时间及所需材料,以幼儿园通知为准。
三、乡镇幼儿园招生办法
乡镇幼儿园招生实行现场登记,各镇适龄幼儿于6月12日—6月13日到户籍所在地中心幼儿园报名并现场审核材料。所需材料:幼儿户口簿原件及复印件。
我市乡镇户籍适龄幼儿放弃在户籍地入学的,可凭户口簿、房产证(购房合同)、居住证等原件及复印件,于6月21日向完成户籍地适龄幼儿招生计划后尚有空缺学位的公办幼儿园现场提出申请,或自行选择取得办学许可证且年检合格的民办幼儿园就读。
四、民办幼儿园招生办法
已取得办学许可证且年检合格的民办幼儿园招生实行现场登记,城区及乡镇民办幼儿园可招收市内外适龄幼儿,招生办法和登记时间由各园自行决定。
五、其他入学
(一)政策保障性入学。符合入学政策保障条件的烈士、现役军人、公安英模和因公牺牲、一级至四级因公伤残公安民警、国家综合性消防救援人员、高层次人才、进藏干部职工及直接参与救治新冠肺炎患者的一线医务工作者等的适龄子女,其入学政策优待按照相关文件执行。
申请人请于6月15日之前到什邡市教育局职成幼教股备案审查。
(二)什邡市外户籍幼儿入学。什邡市外户籍的适龄幼儿入学,可凭户口簿、房产证(购房合同)、居住证等原件及复印件,于6月21日向完成户籍地适龄幼儿招生计划后尚有空缺学位的公办幼儿园现场提出申请,或自行选择取得办学许可证且年检合格的民办幼儿园就读。
六、严肃招生纪律
(一)做好招生宣传和信息公开。按照统一部署,利用微信公众号、宣传栏、咨询电话等多种方式,向社会广泛宣传招生政策和招生程序,主动接受社会监督,增加招生工作的透明度,争取社会各界的理解和支持。
(二)核查入学信息。严格审核入学材料,若发现弄虚作假者,将取消入学资格。
(三)严格规范招生行为。严明招生纪律,严格按程序规范操作,在招生过程中要坚持公开、公平、公正原则,规范招生行为。
招生咨询和监督举报电话:(0838)8210697;(0838)8201220;(0838)8202564(节假日)。
什邡市教育局
2023年6月8日
2023年什邡市幼儿园招生计划
一、城区公办幼儿园及学校附设幼儿园招生计划
什邡市第一幼儿园:5个班;
什邡市第二幼儿园:5个班;
什邡市第三幼儿园:6个班;
什邡市第四幼儿园:3个班;
什邡外国语小学附属幼儿园:5个班;
什邡市第六幼儿园:4个班;
什邡市第七幼儿园:6个班;
回澜小学附属幼儿园:1个班;
元石小学附属幼儿园:1个班。
二、乡镇幼儿园招生计划
各园根据本镇适龄幼儿生源情况,自行设置招生计划。
三、民办幼儿园招生计划
截至2023年5月,我市以下民办幼儿园已取得办学许可证且年检合格,准予招生。
城区:
什邡市安羽幼儿益智园:2个班;
什邡市英汉幼儿园:2个班;
什邡市果果幼儿园:1个班;
什邡市七彩梦幼儿园:2个班;
什邡市麦兜堡幼儿园:2个班;
什邡市嘉育幼儿园:2个班;
什邡市嘉思腾幼儿园:2个班;
什邡市蒙思幼儿园:2个班。
经开区及镇:
什邡市湔氐镇哆来咪幼儿园:1个班;
什邡市洛水镇五堰幼儿园:1个班;
什邡市马祖镇一星幼儿园:1个班;
什邡市湔氐镇金贝贝幼儿园:1个班;
什邡市马井镇爱贝金牛幼儿园:1个班;
什邡市娇娇幼儿园:1个班;
什邡市春芝幼儿园:1个班;
什邡市贝乐思幼儿园:1个班。
2023年什邡市城区幼儿园网上预约报名操作流程
一、模拟演练
(一)时间
2023年6月10日9:00—6月11日12:00(模拟演练数据将于6月11日下午清空)。
(二)网址
1.手机登录:请扫描二维码(附后)或输入网址http://sfye.zk678.com登录“2023年什邡市城区幼儿园招生服务平台”。
2.电脑登录:输入网址http://sfye.zk678.com登录“2023年什邡市城区幼儿园招生服务平台”。
(三)家长注意事项
1.平台上填写的基本信息应准确无误,若弄虚作假,将取消入学资格。
2.了解招生服务平台操作流程,熟练操作。
3.不熟悉手机或电脑操作的家长可请亲朋好友代为操作。
(四)平台操作流程简介
1.注册
登录平台后,点击网页右上角,选“注册”,按目录提示进行填报(注册成功后请务必记住密码及申请序号)。家长如遗忘登录密码,可携带户口簿、监护人身份证到什邡市教育局职成幼教股重置密码,联系电话:0838-8210697。
2.填写幼儿信息
如实填写目录中的所有信息,需上传的证件照片有:(1)幼儿所在户口簿首页;(2)户口簿监护人页;(3)户口簿幼儿页。先拍摄以上内容清晰的照片保存于手机或电脑,点击“选择文件”上传照片。
平台上“取得本学区户籍时间”指:幼儿户口页最下方一栏的出生上户或迁入日期,如同一地址更换新的户口簿,请将新旧户口簿拍在一张照片上,再上传。
3.申请幼儿园
在下拉列表中只能选择一所幼儿园提交。在此阶段,家长可以核对、修改幼儿信息和申请的幼儿园。
重要提示:正式网报开始前,家长在模拟演练阶段录入的所有信息将清空。请在正式网报时,重新按流程注册、填报幼儿信息,申请就读幼儿园。请各位家长务必按照时间节点进行填报,如超过截止时间,视为自动放弃学位。
二、正式网报
(一)正式注册、预约学位时间
6月12日9:00—6月13日18:00。
(二)幼儿园预审网报材料
1.时间:6月14日—6月15日。
2.请家长于6月15日登录平台,关注“预审状态”,并保持通讯畅通。
(三)幼儿园现场复审
1.复审对象:预审状态显示“已通过”的幼儿。
2.复审时间:6月16日—6月17日。
3.复审地点:各幼儿园。
4.需提交的材料:幼儿所在户口簿原件及复印件。家长可于6月17日登录平台,查看“复审状态”。
重要提示:在预审、复审、录取整个阶段,家长应保持全程密切关注。在此阶段,不能更改幼儿信息和申请的幼儿园。若初审、复审出现“未通过”的情形时,请根据网页提示的原因,认真检查,修正并提交相关信息,以确保不因家长自身疏忽而失去应有学位。
三、学位调剂
(一)调剂对象:因幼儿园学位已满未通过复审的幼儿。
(二)时间及方式:6月18日9:00-18:00,需调剂的城区户籍幼儿,可登录平台重新选择有空余学位的城区公办幼儿园进行填报或自行选择取得办学许可证且年检合格的民办幼儿园进行现场登记。
四、录取
家长可于6月20日通过平台查询录取结果。
五、入园注册
已录取幼儿到园注册的时间、地点、所需材料,以幼儿园通知为准。
2023年什邡市城区幼儿园招生
服务平台二维码
图片
方亭街道行政区划图
图片
(扫码查看原图)
雍城街道行政区划图
图片
(扫码查看原图)
来源:什邡教育
编辑:冯冰仪
责编:彭俊生  张晓玲  牟娟
监制:彭晓英
总监制:蒋军洪
图片
什邡市融媒体中心
新媒矩阵号
图片
图片
图片
图片
图片
图片
线
如有新闻线索,欢迎爆料!
联系电话:0838-8888925
爆料QQ:3492844101
微妹儿微信:WeiguanSF0838
图片