苹果与中国供应链,依然相互依赖,方式在演变

苹果公布了最新的2022财年的供应商名单(Supplier List)。从中可以发现:苹果供应链总体上一时并没能离开中国,与中国的关系反倒更紧密了。
各种被热炒的苹果“撤离”中国的话题,只是表面现象与局部现象,它是苹果的中国供应链技术水平不断提升的结果,也是苹果根据市场变化调整布局的结果。专业媒体Digitimes如此概括:《苹果扩大在中国、东南亚和印度的供应商基础》。
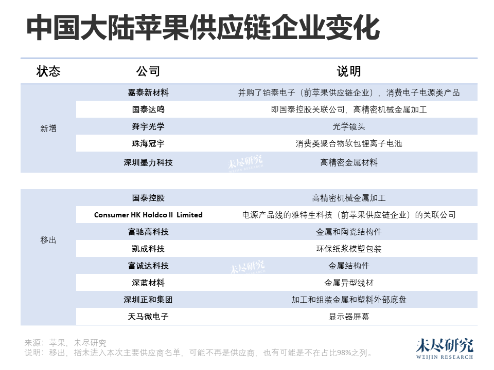
2022财年,总部在中国大陆的苹果供应商,新增5家,同时移除8家,共48家,数量稍有下降,但仍为全球第一。全球188家苹果主要供应商中,有151家在中国大陆拥有为苹果而造的工厂,比上一财年还多1家。它们在中国大陆多个省份部署了产能,生产地点累计达到了276个,占全球累计的比重,从2021财年的36%提升至2022财年的39%。
此外,苹果供应商在东南亚与印度的生产地点,已经达到了138个,较2020财年增长了近40%。
图片
苹果供应链与中国制造关系密切而复杂。谈及“中国”,外界往往将“总部在中国大陆的苹果供应商”、“工厂在中国大陆的苹果供应商”混为一谈;谈及“制造”,又往往对“零部件制造”与“产品代工组装”不加区分。
那些传统的代工巨头,确实在减少对中国大陆的投入。鸿海精密、广达电脑、纬创资通等中国台湾的代工企业,2022财年在中国的生产地点均较去年有所下降。它们主要迁往了印度。最直观的影响,就是中短期内,最终在印度生产的iPhone等苹果产品的占比,会小幅上升。
但这只是“撤离中国”的局部现象。中国拥有最完备的工业体系,规模化制造与应用创新能力带来的,不仅是成本的下降,还有效率的提升。西方媒体援引苹果内部供应链专家的话称,要撤离中国,苹果无路可逃(no way out)。这也是为什么“工厂在中国大陆的苹果供应商”和它们在中国大陆的“生产地点”反倒增加了。
美国也希望让半导体企业在本土制造。但最新的供应商名单显示,位于美国的工厂在短暂试水后,数量又明显下降;这还不算这次苹果把原本单列的波多黎各(Puerto Rico)的工厂,也直接算成了美国的。
中国企业与苹果的相互依赖,并没有改变,而且质量在提升。
总部在中国大陆的苹果供应商,确实也比上一财年较少了3家,终结了以往连年增长的趋势。但减少的主要是处于价值链低端的包装材料与结构件的供应商。往年,在功能器件与结构件上,中国大陆供应商逐年蚕食中国台湾供应商的市场;近年来,已经发展成中国大陆供应商间的竞争,最终数量逐步精简。
但这只是“撤离中国”的表现现象。取而代之的是光学镜头与锂电池相关供应商,它们的价值链地位要稍高一点。舜宇光学终于纳入苹果供应链,开始挑战大立光与玉晶光等中国台湾的光学巨头。
图片
对中国制造而言,质量提升的重要性,已经超过对数量追求的重要性,尽管地缘竞争正在阻碍中国大陆的供应商跻身更高的价值链地位。目前,苹果供应链中价值最高的半导体产品,仍主要由美国或日本供应商提供。美国遏制中国大陆企业发展先进制程的芯片,也不允许苹果使用长江存储等已露峥嵘企业的芯片,甚至连自己人在中国大陆制造都不行。
苹果可以帮助中国供应厂商进一步提升品质,走向全球,实现绿色生产。
“苹果不仅是客户,也是导师。”过去十五年来,苹果一直在向中国派遣其最顶尖的产品设计师与制造设计工程师。他们协同流程、监督细节,连合规性都要管起来。
无论是出于地缘因素的外在压力,还是出于供应链安全的内在动力,苹果供应链的再全球化,都会缓慢地进行下去。印度被寄予厚望。但时至今日,苹果供应商在印度的生产地点仅14处,约为中国的1/20。很多是代工组装企业,这是劳动密集型企业,只要足够勤劳与细致就能完成,也是目前外界能直观看到的外迁的部分。
甚至连这都很难。早先积极落地的纬创,现在就一直喊着要跑路,正在谈判将其代工业务出售给印度本土企业塔塔。塔塔已经开始组装iPhone SE,但并未进入最新的主要名单,应该是体量尚小,属于那剩下的2%。
印度野心勃勃,希望将中国的成功复制一遍。但零部件都要完全由当地国产替代,相当于苹果要从零开始在印度重建一套供应链配套。
苹果正在带动其中国供应厂商走向全球。为配合代工企业外迁,不少在中国大陆拥有产能的零部件制造商,也开始在印度或东南亚国家多元化布局。今年1月,京东方计划在越南投建两家工厂;2月,歌尔声学表示正在越南投建新厂;3月,舜宇光学宣布在越南扩大投资25亿美元;4月,伯恩光学确定了它在越南的第二个生产基地。
在代工领域,苹果有意扶持立讯精密等大陆供应商,以避免过度依赖鸿海精密。立讯精密已经收到了iPhone 15系列手机的订单,包括高端机型。分析师郭明錤认为,因其在替鸿海郑州分担代工任务时,立讯精密的生产良率优于预期,已经取得了明年iPhone 16 Pro Max组装的NPI(新产品导入)。这也是鸿海首次没有取得最高端iPhone组装的NPI。
他根据以往业绩推算,iPhone手机组装量超过3000万台时,利润就会显著增长。对立讯精密而言,这就会在今年发生。另一大机会,则是苹果即将发布的新品MR设备。
立讯精密也要进入印度。尽管市场担心印度不可捉摸的政策与不大完善的工业体系,但对立讯精密来说,这是在苹果供应链体系内加强自身全球垂直整合能力的机遇。当初,苹果扶持富士康,后者就在10年内,实现了营收从不到其对手伟创力的一半,迅速成长为超过其他五大竞争对手之和的飞跃。
苹果也将推动供应链企业实现碳中和。苹果将评估主要生产合作伙伴是否在相关生产运营中实现去碳化,包括 100% 使用可再生能源供电,并会每年追踪进展。蓝思科技与领益智造等中国大陆供应商已加入承诺。
未来,就像中国台湾的供应商逐步迁往中国大陆一样,中国大陆供应商的部分产能,也会迁往其他新兴市场。这是市场的逻辑。长期以往,中国企业将在实现先进制造与绿色制造的同时,向海外延伸自己的供应链,扩展全球市场。