最高罚190万元!因“严重违反审慎经营规则”等,多家银行接监管罚单

近日,国家金融监督管理总局网站先后披露多张行政处罚信息公开表,上海浦东江南村镇银行、交通银行宁夏回族自治区分行等多家银行接到罚单,最高罚没190万元
具体来看——
上海浦东江南村镇银行 因6项事由被罚190万元
5月31日消息,国家金融监督管理总局网站披露的行政处罚信息公开表显示,因存在“重大关联交易未按规定审批”“对境内非金融机构股东及其关联方投资入股比例超标审查不严”以及“个人经营贷款违规用于购房等6项违法违规行为,依据《中华人民共和国保险法》第一百七十条第(一)项、第(三)项、《财产保险公司保险条款和保险费率管理办法》第三十八条、《保险公司管理规定》第六十九条、《健康保险管理办法》第六十五条,上海浦东江南村镇银行被监管责令改正,并处罚款共计190万元
图片
据“上海浦东江南村镇银行”微信公众号信息,该行成立于2010年4月12日,是由江苏江南农村商业银行股份有限公司作为主发起人,联合其他出资人共同组建,经上海银保监局批准设立的上海地区一级法人银行,注册资本1亿元
根据该行2022年年报,该行有8户股东,其中第一大股东为江苏江南农村商业银行股份有限公司,持股数占为总股本的45%
另外,5月9日,中国银行保险监督管理委员会上海监管局对中国工商银行股份有限公司票据营业部上海分部及其相关责任人公布了3张罚单,其中也提到了上海浦东江南村镇银行
图片
罚单显示,中国工商银行股份有限公司票据营业部上海分部存在以下违法违规行为:1.2014年9月至2014年12月,该单位违反规定从事未经批准或者未备案的业务活动;2.2014年8月至2014年9月,该单位超授权开展业务。
罚单提到,2021年11月,邵仲兴对上海浦东江南村镇银行股份有限公司重大关联交易未按规定审批的行为负有直接管理责任;2021年2月至4月,周杰对上海浦东江南村镇银行股份有限公司下列行为负有直接管理责任:1.个人经营贷款违规用于购房;2.个人经营贷款违规流入资本市场
依据中国银行保险监督管理委员会上海监管局根据《中华人民共和国银行业监督管理法》第四十五条第(三)项、第四十六条第(五)项,对中国工商银行股份有限公司票据营业部上海分部责令改正,并处罚没款共计574.9001万元;根据《中华人民共和国银行业监督管理法》第四十八条第(二)项,对邵仲兴、周杰处以警告,并处罚款5万元
国家开发银行宁夏回族自治区分行 被罚50万元、4人被警告
5月31日消息,国家金融监督管理总局网站披露的行政处罚信息公开表显示,国家开发银行宁夏回族自治区分行因违规收取小微企业贷款承诺费被罚50万元,四名相关责任人被警告。
图片
交通银行宁夏回族自治区分行 因违规发放贷款等被罚50万元
5月31日消息,国家金融监督管理总局网站披露的行政处罚信息公开表显示,交通银行股份有限公司宁夏回族自治区分行因违规发放贷款、严重违反审慎经营规则被罚50万元。
图片
另外,直接责任人金凫被警告并罚款5万元,直接责任人高锐被警告
云南红塔银行昭通分行 被罚40万元、分行长被警告
5月31日消息,国家金融监督管理总局网站披露的行政处罚信息公开表显示,云南红塔银行昭通分行因违规发放用途不真实贷款,被监管罚款人民币40万元。
图片
另外,时任云南红塔银行昭通分行行长刘懿萱对云南红塔银行昭通分行“违规发放用途不真实贷款”负直接管理责任,被监管警告
图片
农业银行双河兵团分行 被罚35万元、2人被警告并罚款
5月31日消息,国家金融监督管理总局网站披露的行政处罚信息公开表显示,中国农业银行双河兵团分行因信贷业务管理严重违反审慎经营规则,被监管罚款人民币三十五万元。
图片
另外,申玉江和詹川疆对上述违法行为负有责任,分别被警告并罚款6万元
图片
图片
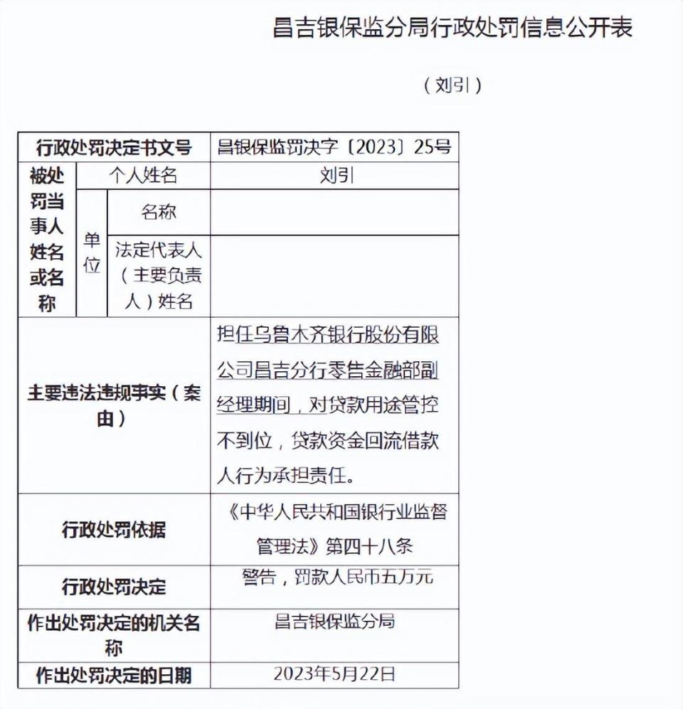
乌鲁木齐银行昌吉分行 因贷款用途管控不到位等被罚20万
5月31日消息,国家金融监督管理总局网站披露的行政处罚信息公开表显示,乌鲁木齐银行股份有限公司昌吉分行因贷款用途管控不到位、贷款资金回流借款人被罚20万元。
图片
时任该分行零售金融部副经理刘引因对此违规违法行为,被昌吉银保监分局警告并罚款5万元
图片