抑酸药、抗酸药有何区别?这篇文章一网打尽

抑酸药和抗酸药是治疗消化系统疾病的常用药物。然而,二者的药理机制有一定的区别,所对应的适应证也有所不同,临床上用药时需要谨慎选择,以免出现不良反应,危害生命安全。现从五大方面进行比较,以供临床参考。
•抑酸药即抑制胃酸分泌的药物,包括质子泵抑制剂(PPI,如奥美拉唑、兰索拉唑、泮托拉唑、雷贝拉唑等)、H2受体拮抗剂(如西咪替丁、雷尼替丁、法莫替丁、尼扎替丁等),以及M胆碱受体阻断剂(如哌仑西平、阿托品等)。
•抗酸药为弱碱性物质,分为吸收性抗酸药(碳酸氢钠)和非吸收性抗酸药(氢氧化铝、铝碳酸镁等)两大类。
作用机制
1.抑酸药
(1)PPI
PPI即H+-K+-ATP酶抑制剂,其激活需要酸性环境,通过抑制H+-K+-ATP酶,进而抑制中枢或外周介导的胃酸分泌。PPI抑制胃酸分泌的作用强大(可使胃酸分泌减少80%~95%)且持久(24~48 h)。
(2)H2受体拮抗剂
H2受体拮抗剂竞争性阻断壁细胞基底膜的H2受体,进而抑制胃酸分泌,详情见表1。此类药物对基础胃酸分泌夜间胃酸分泌都具有良好的抑制作用,是治疗消化性溃疡的首选药物。
表1  临床常用的H2受体拮抗剂
(3)M胆碱受体阻断剂
M胆碱受体阻断剂通过阻断壁细胞、胃黏膜中嗜铬细胞和胃窦G细胞上的M受体,抑制胃酸分泌。但由于其抑制胃酸分泌较弱,不良反应较多,目前已少用于临床。
2.抗酸药
抗酸药的作用机制主要包括两方面:(1)口服后在胃内直接中和胃酸,升高胃内容物pH值;(2)降低胃蛋白酶活性。抗酸药可解除胃酸和胃蛋白酶对胃黏膜和十二指肠黏膜的消化侵蚀和刺激作用。同时,非吸收性抗酸药可形成胶状保护膜,覆盖于胃黏膜和溃疡上方,起到保护作用。
适应证
1.抑酸药
主要适用于急性胃黏膜病变、消化性溃疡或出血、胃食管反流病、卓-艾综合征,预防上消化道应激性黏膜损伤和与抗菌药物联用根除幽门螺杆菌等。
2.抗酸药
主要用于消化性溃疡和反流性食管炎等疾病,缓解胃酸过多引起的胃痛、胃灼热感、反酸等症状。
用法用量
抑酸药和抗酸药的用法用量详情见表2。
表2  抑酸药和抗酸药的用法用量
图片
不良反应
1.抑酸药
(1)PPI
不良反应较少,偶见恶心、呕吐、腹胀、便秘、腹泻、头痛、皮疹等,一般为自限性。
(2)H2受体拮抗剂
不良反应发生率较低(<3%)。以轻微的腹泻、便秘、眩晕、乏力、肌肉痛、皮疹、皮肤干燥、脱发为主。
2.抗酸药
•碳酸氢钠由于可被肠道吸收,易致血液和尿液碱化。
•氢氧化铝长期服用易致便秘,可影响肠道对磷酸盐的吸收。
•碳酸钙可引起反跳性的胃酸分泌增加。
注意事项
1.抑酸药
(1)PPI
•本类药物对肝药酶有一定抑制作用,与华法林、地西泮、氯吡格雷等药合用,可使上述药物体内代谢速率减慢。其中,奥美拉唑、艾司奥美拉唑的抑制作用明显。
•慢性肝病或肝功能减退者,用量宜酌减。
•长期服用者,应定期检查胃黏膜有无肿瘤样增生。
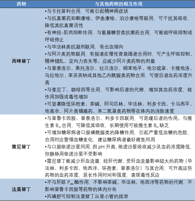
(2)H2受体拮抗剂
与部分药物有相互作用,详情见表3。
表3  药物相互作用
图片
2.抗酸药
(1)由于抗酸药仅仅是中和已经分泌的胃酸,而不能调节胃酸分泌,有些甚至可能造成反跳性的胃酸分泌增加,故而抗酸药不能作为消化性溃疡的首选药物。
(2)不建议与促胃动力药(多潘立酮、伊托必利等)同服,以免缩短抗酸药在胃内停留的时间。
(3)铝剂会影响四环素、铁剂、地高辛、西咪替丁等药物吸收,二者合用时需间隔1~2 h。
(4)长期大量使用抗酸药,可增加阿司匹林自尿中排泄,使血药浓度下降。
参考文献
(下滑获取更多内容)
[1]中华医学会消化病学分会,中华医学会消化病学分会消化系统肿瘤协作组.中国慢性胃炎诊治指南(2022年,上海)[J].中华消化杂志,2023,43(3):145-175.
[2]中华人民共和国国家卫生健康委员会.质子泵抑制剂临床应用指导原则(2020年版)[J].中国实用乡村医生杂志,2021,28(1):1-9.
[3]杨美艳.质子泵抑制剂的合理应用及其影响因素[J].临床合理用药杂志,2021,14(26):160-162.
转自:康迅网