国产化率达 60%,国产大飞机C919 产业链揭秘

5月28日中午,随着东航MU9191顺利降落北京首都机场,穿过象征民航最高礼仪的“水门”,国产大飞机C919也顺利完成了商业载客首航。
图片
C919圆满完成首个商业航班飞行。(图片来源:新华社)
因技术复杂和尖端,大飞机制造被誉为“工业皇冠上的明珠”。经济合作与发展组织(OECD)将大飞机制造业列于知识经济产业的首位。此次商用航行的成功,证明了C919在商业载客飞行上的稳定性与可靠性,也证明了国产大型喷气式民用飞机相关技术领域的成熟性。
从产业链角度来看,C919产业链复杂、附加值高,涉及从设计研发、生产制造到运营维修的复杂流程。
C919 大飞机国产化率达 60%
根据前瞻产业研究院的测算,民航飞机成本构成主要由机体、发动机、机电系统、航电系统和其它等部分构成,各部分价值占比约为 36%、22%、13%、17%和 12%。按照 C919 每年销售额 80 亿美元估算,上述五个系统价值量约为 28.8、17.6、10.4、13.6、9.6 亿美元。
图片
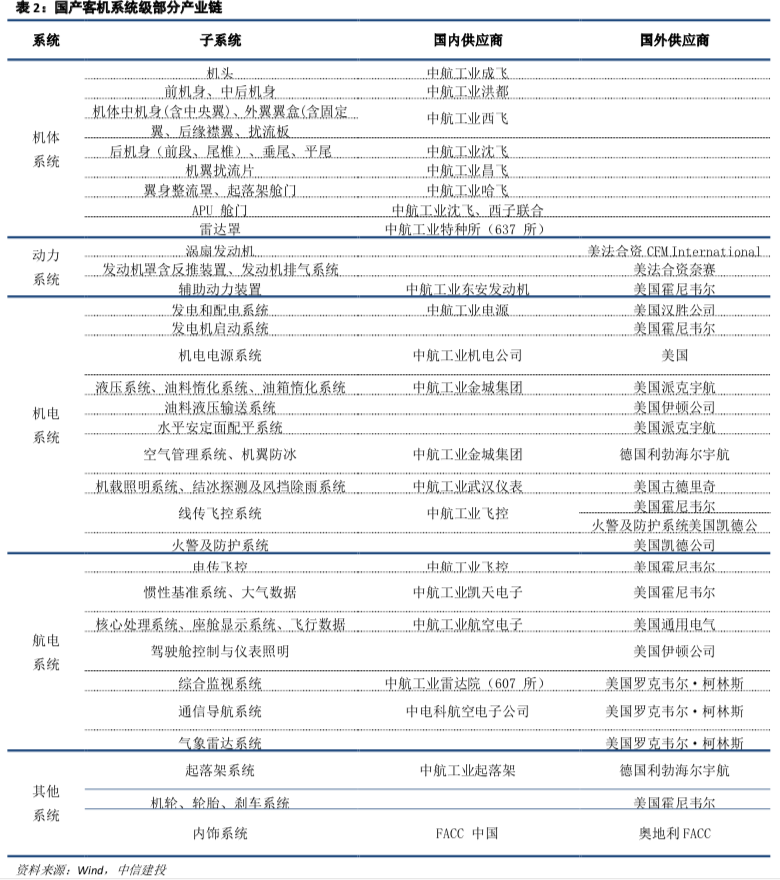
根据中国商飞的 C919 供应商名录,I 类供应商包括: 10 家机体供应商(国企 9 家、民企 1 家) 、22 家系统供应商 (国内 9 家、合资2 家、国外 11 家);同时,中方与外方企业成立了多家合资企业以及多项技术合作。其中发动机、起落架控制系统、飞控系统、航电系统、环控系统等由国外供应商或合资企业提供;机体结构等多数由国内供应商生产。
具体来说,在C919的研制过程中,中航工业下属多家公司承担 C919 绝大部分机身的制造。飞机的机体制造可以划分为机头、前机身、中机身、中后机身、后机身、机身/中央翼、副翼、平尾等部段,整个机体制造环节零件多而复杂、材料刚性差但精度要求严格,使得机体制造加工过程复杂、周期长、技术难度较大。整机机体的设计研发有着很高的附加价值,而机身制造技术的方法多样、装配和安装工作量大、工艺设备复杂以及高度的柔性和应变能力的要求使得一般机械加工制造企业难以进入。但是整体看,机身制造环节的核心技术壁垒不强、附加值略低且相对分散,航空工业集团下属公司承担了其中绝大部分的生产。
机载系统方面主要被分为航电系统和机电系统,是飞机飞行控制的核心,由于较高的安全要求,客机机载系统种类、数量和复杂度都很高。主要是以合资公司的形式为 C919 供货,中航工业下属企业与国外公司成立了多家合资公司,共同提供机电、航电设备,但多数资产尚未注入上市公司。
发动机方面,C919 目前采购的是美国GE和法国赛风集团合资的CFM 公司的LEAP-1C 型发动机,而规划中的国产航发“CJ-1000A”仍在研制阶段。有消息显示,航发动力则参与了国产 CJ-1000 发动机的研制工作。
C919 的国产化比率达到 60%左右。这个“数字”主要是根据大飞机的十大核心系统(结构系统 36%、发动机系统 22%、航电系统 17%、机电系统 13%等,其余 12%为起落架、液压、燃油及环控系统)成本构成, 结合“主供模式”中各企业提供的产品比例计算。
具体来看,国产客用飞机的机体部分,包括机头、机身、机翼、舱门、雷达罩等部分,是由我们国内供应商自主完成,这些国内供应商包括中航工业成飞、西飞、洪都航空、沈飞、昌飞、哈飞以及中航工业系统内的科研院所。
而客用飞机的航电、飞控、发动机等核心子系统,我们在技术领域还相对薄弱,例如在C919的制造过程中,这些子系统产品大多来自海外供应商与中国公司在国内建立的合资子公司,主要是和美国的通用电气、柯林斯、霍尼韦尔、古德里奇等公司,法国的泰雷兹公司,德国的利勃海尔公司等海外供应商进行合作。
图片
图片
图片
图片
大飞机背后的产业链
中信建投指出,C919客机机体部分以国内供应商为主,主要由洪都航空、中航飞机、中航沈飞三家上市公司包揽机身业务。按价值量占比35%计算,假设每架C919价格5000万美元,机体制造价值量1750万美元,其中三家上市公司约占1000万美元。按照商飞最新的预测,2020-2039年,窄体客机全球需求量为2万架,中国需求量为4620架,年均231架。若按照商飞每年150架的设计产能计算,预计会为整机厂上市公司带来每年26.25亿美元(约180亿人民币)的增量。
从上下游产业链来看,机体制造会对上游原材料产生需求,像光威复材、宝钛股份等公司也将受益。在C919客机航电系统和机电系统制造方面,虽然目前还要依靠和国外供应商合资建立公司的方式进行合作,但像中航光电、中航机电、中航电测、中航电子等众多上市公司也参与其中,提供分系统或元器件产品。
图片
大飞机制造主要分为原材料及零部件、机体制造和机载系统三大环节,原材料及零部件环节包括金属材料、复合材料的制造以及标准件、机加件等零部件加工,机体制造环节包括机身和客舱制造,机载系统包括动力系统、机电液压系统和航电系统,各环节细分如下图所示:
图片
C919国外供应商以欧美国家为主,国内供应商以军工下属企业为主,中国航空工业集团是国内供应商的核心力量。C919供应商共239家,其中国外供应商104家,美国供应商数量最多,共51家,占国外供应商总量的49.04%,其次是法国和德国,供应商数量分别为18和12家。国内供应商122家,其中国有企业67家,占国内供应商企业总数的一半以上,中国航空工业集团的子公司最多,共24家,其次是中国航天科工集团有限公司,共6家。中外合资企业共13家,以中美合资为主(10家)。
图片
原材料以国外供应为主,机体制造国产化率最高,机载系统国产化提升空间最大。从C919各环节供应商企业数量分布来看,原材料环节国外供应商数量最多,共38家,国内企业占比近半;零部件环节国内供应商占比较高;机体制造环节(机身、客舱)国产化率最高;机载系统环节(动力系统、机电液压系统、航电系统)国内企业占比最低,合资企业数量较多,主要为中美合资企业(8家)。
图片
原材料环节国产化推进迅速,国内供应商占比近半。原材料主要包括铝合金、复合材料、钛合金、高强度钢等。铝合金国内供应商主要为中国铝业、南山铝业;钛合金产品主要供应商有宝钛股份、西部超导、西部材料;高强度钢供应商以宝钢股份、抚顺特钢为代表;复合材料供应商主要为中航高科、中复神鹰、光威复材、恒神股份、楚江新材。
零部件环节国内参与企业众多,形成了体系内企业为主、民营企业有效补充的市场格局。零部件主要包括标准件、电子元器件、锻铸件、机加件等。零部件加工是飞机机体制造、机载设备生产的基础,具有技术壁垒高、资质壁垒高、资金壁垒高的特点。目前 C919 零部件国内供应商以航空航天、军工系统所属企业为主,包括中航光电、航天电器、中航重机等;民营企业有效补充,包括三角防务、通达股份、爱乐达、迈信林等。
机体制造环节由国内航空主机厂领衔,国产化率最高。机体制造主要包括机头、前机身、中机身(含中央翼)、中后机身、后机身、外翼、垂尾、平尾、活动面等部段。机体制造是C919国产化率最高的环节,主要由航空主机厂领衔的国内供应商承制。C919 机体供应商主要包括航空工业西飞、沈飞、洪都、哈飞、昌飞、济南特种结构研究所(637 所)、航天长鹰、浙江西子等。
机载系统国产化提升空间最大,国内企业正在通过合资等方式追赶。机载系统主要包括动力系统、航电系统、机电液压系统等。机载系统是外资企业在C919中占比最高的环节,同时也是中外合资企业最多的环节。国内企业正在通过合资模式、项目合作和自主研发等方式快速追赶,提高机载系统的国产化比例。目前C919飞机采用的是CFM国际公司的 LEAP-1C发动机,中国航发商发正在研制 CJ1000A 发动机,有望推动商用航空发动机国产化;航电系统中安全关键系统由罗克韦尔柯林斯(Rockwell Collins)、霍尼韦尔(Honeywell)等国外企业提供,并成立合资公司,国内上市公司中航电子子公司上海航空电器有限公司参与了航电系统的板块开发工作;机电液压系统供应商为国外企业、合资企业、国内企业均有参与,其中上市公司中航机电子公司航空工业庆安、陕西航空电气分别参与了高升力系统、电源系统配套工作。
图片
国产大飞机产业链  资料来源:行行查
电子元器件方面,C919 的电子系统复杂、规模庞大,对电子元器件的需求量高。
根据此前公开信息显示,去年5月,由航空工业计算所翔腾微电子公司自主研制的HKM9000图形处理器(GPU)通过了国产民用大飞机C919的座舱显控系统联试验证,正式转入适航认证阶段。
目前,该芯片已成功适配国内外10余款处理器及天脉全系列、VxWorks、翼辉、Linux等操作系统,实现了VAPS、iDATA、SCADE、Qt、MiniGUI、FreeType等图形应用开发软件,在航空、航天、兵器等领域13家用户、18种显控产品中得到应用,功能稳定、可靠。
图片
该芯片具有完全自主的指令架构、核心算法、图形流水、软硬件代码及生态,面向典型机载座舱显示进行了应用级、算法级、架构级、电路级、软件级等系列优化。
图片
该芯片使用自主架构,在应用适配过程中,可从算法设计、逻辑实现、汇编指令与编译器、底层软件驱动和中间件等方面,进行多层级的优化适配,尤其在汉字显示、仪表盘显示、纹理贴图等特殊应用场景实现了优化,实测结果较商业级芯片性能普遍提升20%,在仪表盘等场景中性能提升可达2-3倍。
在C919商业首航完成后,长虹控股官方微信号发布文章,“认领”了C919上搭载的主/APU蓄电池组。
图片
根据长虹官方介绍,此次的主/APU蓄电池组,是国内首款取得CTSOA证书的产品,有着出色的耐低温性能,能够在零下40℃的环境下正常工作。
同时,它有着最大800A以上的瞬时放电电流,满足了大飞机的发动机应急启动需求,综合性能指标达到国际先进水平。
据悉,蓄电池组是起动发动机及机载设备供电的应急电源,保障飞机的安全起飞、飞行与降落,因此对可靠性要求极高,且研发成本高昂。
此前,波音787就曾出现因搭载的GS汤浅电池出现故障,而被迫停飞的问题。
业界人士认为,C919 项目通过提升国产化率,更好地满足民航商业化运营的需求。
图片
来源:ACE供应链创新、芯智讯等网络内容综合
图片
图片
图片