【全网最全】2023年中国光棒行业上市公司全方位对比(附业务布局汇总、业绩对比、业务规划等)

行业主要上市公司:长飞光纤(601869);烽火通信(600498);中天科技(600522)等
本文核心数据:上市公司汇总;上市公司基本信息;上市公司业务布局;上市公司业务业绩;上市公司业务规划
1、光棒产业上市公司汇总
光棒又称光纤预制棒,一般直径为几毫米至几十毫米,是以锗矿石和多晶硅为原料,加入氢气、氦气等,制成的高纯度石英玻璃棒,在产业链利润占比高达70%,是光纤制造的核心。中国光棒行业主要上市公司有长飞光纤、亨通光电与烽火通信等等。
图片
图片
图片
图片
图片
2、光棒行业上市公司基本信息对比
从注册资本角度分析,中天科技的注册资本最多,为34.1亿元,其次为亨通光电,注册资本为24.67亿元;从成立日期角度分析,成立较早的企业为长飞光纤和中利集团,成立时间分别为1988年5月与1988年9月;从招投标角度分析,中国光棒行业上市企业招投标数量均较多。
图片
从光棒行业的上市企业已有的公开信息分析,专利信息相对较多的企业是烽火通信,截至2023年3月其专利信息共有4375条;员工总数最多的也是烽火通信,2021年员工总数为16388人。
图片
图片
3、光棒行业上市公司业务布局对比
从光纤光缆及光棒业务占比角度分析,2022年上半年,特发信息光纤光缆及光棒业务收入占比较多,为40.17%,其次为通光线缆,光纤光缆及光棒业务收入占比为37.5%。从布局区域角度分析,多数光纤光缆及光棒上市企业在全球范围内都有销售布局,其中长飞光纤在全球设有40多个海外办事处,服务版图覆盖东南亚、非洲、欧洲和拉美等地区,亨通光电的产品服务全球100多个国家的通信、电力、能源、海洋、航天及全球通信能源互联网系统集成工程。
图片
图片
4、光棒行业上市公司业务业绩对比
从光棒业务收入角度分析,2021年,中天科技与亨通光电营业收入最多,分别为74.76亿元与62.52亿元;从光棒毛利率角度分析,长飞光纤毛利率较高,2022年为47.53%。
图片
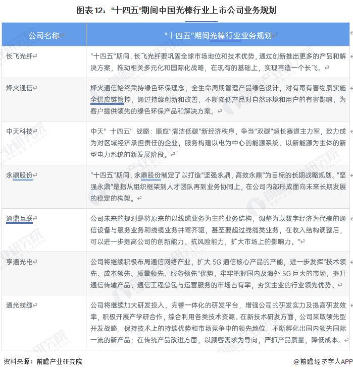
5、光棒行业上市公司业务规划对比
图片
更多本行业研究分析详见前瞻产业研究院《中国光纤预制棒行业发展调研与企业投资战略规划分析报告》,同时前瞻产业研究院还提供产业大数据、产业研究、产业规划、园区规划、产业招商、产业图谱、产业链咨询、技术咨询、IPO募投可研、IPO业务与技术撰写、IPO工作底稿咨询等解决方案。