绿色金融产品发展现状和方向——金融视角下的“碳中和”ESG投融资逻辑(下)

三、绿色金融产品发展现状
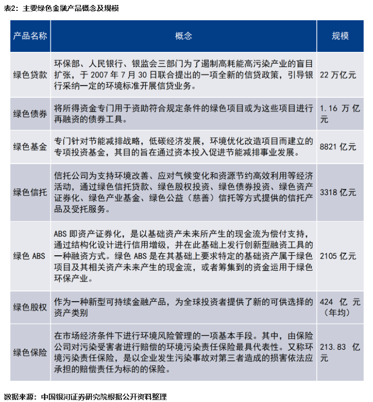
中国目前的绿色金融产品基本可以分为七类:一是绿色贷款,二是绿色债券,三是绿色资产证券化产品即绿色ABS,四是绿色保险,五是绿色基金,六是绿色信托,七是绿色股权。
图片
根据表2可知,绿色贷款是绿色金融产品中规模最大的产品,占主要总规模的80%以上。我国绿色贷款规模为全球第一且保持快速增长(如图4所示)。截至2022年,本外币绿色贷款余额超22万亿元,同比增长38%,高于各项贷款增速30.7个百分点。其中,投向具有直接和间接碳减排效益项目的贷款分别为8.32和5.56万亿元,合计占绿色贷款的66.4%。为实现碳达峰、碳中和目标,预计绿色贷款规模还将持续快速增长。
图片
近年来,我国绿色债券发展迅猛。截至2021年底,中国绿色债券累计发行量和发行量均位居全球第二(分别为1992亿美元和682亿美元),仅次于美国(3055亿美元和835亿美元)。此外,2021年中国绿色债券发行量增量为444亿美元,位居全球第一(如图5所示)。
图片
我国绿色ABS处于高速发展期。2022年,我国绿色ABS产品发行规模高达2104.79亿元,同比增长近200%,未来该领域可能会呈现指数级的增长。
(四)绿色保险:从无到有逐年增长
我国绿色保险近年来从无到有,呈现逐年增长态势。2021年,中国绿色保险保额23万亿元,较 2020年增加了约5万亿元;累计绿色保险保额68万亿元。高额的保额为绿色保险发挥了风险保障的功效。目前,全国已有13家保险公司设立了ESG常设工作机构。
图片
绿色产业基金是绿色金融体系中资金来源最为广泛的产品。它属于直接融资体系,对于改善金融结构失衡具有重要作用。由于发展时间短,绿色产业基金存在资金募集、投资管理、信息披露等方面均缺乏统一的规范,实际运作过程中募集、投资两头难,社会资本参与度相对较低等问题。
图片
此外,近年来泛ESG公募基金发展很快但质量欠佳。最早的泛ESG公募基金推出至2022年6月30日,我国ESG投资基金板块共存续261只ESG公募基金,基金规模合计超过3,600亿元,其中还有很多打着绿色的旗号,实际上与绿色关系不大的项目。这主要是由于缺乏统一规范,对应的评价体系和法规体系的发展相对滞后造成的,未来需要法律方面的完善和支持。
图片
绿色信托的适用范围很广,未来有较大增长空间。根据中国信托业协会发布的《中国信托业社会责任报告(2021-2022)》,绿色信托占全部信托资产规模的比例仅为1.75%,未来增长空间值得期待。但是,当下绿色信托产品存在不合规等问题,正处于整顿收缩期。2021年,我国绿色信托的存续资产规模为3318亿元,同比减少7.6%;存续项目数量为665个,同比减少25.1%。
未来,绿色股票可能成为绿色金融产品中的最大发展类别。它聚焦于节能减排与低碳转型主题,评估方法客观透明,填补了金融市场对权益类资产绿色属性界定标准的空白。绿色股票可以提供成本更低、期限更长、风险偏好更高、灵活性更强的融资工具以获得长期资本的支持。但它对制度建设等基础设施的要求比较高,也需要一定的绿色溢价,确保长期回报,才具有发展的可持续性。
四、目前绿色金融资产结构存在的问题
一是碳达峰所需的投资资金缺口大,现有资本结构失衡。根据国家发改委的测算,中国要在2030年实现碳达峰,每年需要的资金为3.1-3.6万亿元,但是当前的资金供给严重不足,每年只有0.53万亿元。因此需要建立、完善绿色金融政策体系,引导和激励金融体系支持绿色投融资活动。
二是绿色金融风险与利益不匹配,无法激发商业银行的积极性。绿色金融项目普遍期限较长且存在明显正外部性,导致其风险较高且无法提供与之匹配的高收益。此外,绿色金融正处于起步阶段且涉及到的专业知识较多,很多商业银行无法对绿色金融的信贷风险进行准确有效的评估,进而对绿色金融产业投资产生了畏惧心理。因此,当下商业银行参与绿色金融产业投资的积极性和活跃度还较低。
三是绿色企业短债长投现象突出,资金期限不匹配。绿色项目大部分需要长期资金,但我国货币政策波动较大,金融机构难以对未来进行稳定的预期,期限溢价较小,因此绿色企业被迫进行短债长投。我国进行再融资的绿色企业期限错配程度比未进行再融资的绿色企业高,且再融资前比再融资后的期限错配程度低。这个现象是绿色企业在不完善金融体系下的被迫选择。必须从制度成因着手,从根本上解决我国绿色企业的投融资期限错配问题,并着力提升非债券融资、非信贷融资的比重。
五、国内外绿色资产定价市场体系差异
(一)国外相对完善的绿色资产定价市场体系
国外构建绿色基准国债利率来体现绿色资产的绿色考量。绿色因素主要是指绿色项目产生的环境效益、项目的公益化程度等情况。构建方式主要两类,一类是通过建立与国债基准利率相仿的绿色基准国债;第二类是通过构建绿色国债收益率曲线来体现绿色因素,绿色国债利率略低于相应的国债利率。
具体来看,国外针对绿色资产定价采用的理论量化模型有静态利差法、静态现金流折现法、期权调整利差法以及蒙特卡洛模拟。从我国经济所处在的发展进程和近期国家政策导向来看,经济社会的可持续发展离不开绿色金融。在碳排放定价权越来越重要的背景下,绿色金融蓬勃发展是寻求国际定价权、推动人民币国际化的必经之路。
目前,国内外学者主要通过期权调整利差法对资产证券化产品进行定价。与发达国家相比,我国绿色资产定价研究并不完善,并且主要是对于发行意义和影响因素等方面的探索。而国外就利率对提前偿付行为、违约损失率、借款期限、季节性因素对提前偿付率等因素有深入研究。国外对于资产定价模型最初是从静态利差法和静态现金流折现法发展而来,但由于资产定价的基准利率时刻变化,之后的学者在Black Scholes期权定价的基础上升级原来的模型为期权调整利差法。随着计算机的运输能力增强,也有学者采用蒙特卡罗方法去模拟利率演变的路径来对资产进行定价。
(二)我国目前绿色资产定价存在的问题
我国绿色资产缺乏绿色基准利率,定价缺乏量化模型存在主观性。存在的问题以绿色能源产业为例:一是规模不匹配;二是融资成本较高;三是现金流存在较大的不确定性且项目以及合规风险。我国绿色资产定价没有考虑其绿色因素仍是采用一般定价方式。一方面,由于绿色资产的外部性要求,绿色资产应该有更低的基准利率,而目前我国仍然使用普通国债收益率。另一方面,绿色资产定价缺乏量化模型,目前我国还是依靠发行询价的方式确定价格,导致产品偏离理论价值产生套利机会,不利于资金有效流入绿色产业。现有的定价模型对利率波动和违约风险刻画不完善使得实用效果不佳。
(三)我国绿色资产的发展方向
首先,实施绿色金融定价必须有一套完整科学的机制。完整科学的机制可从提高外部定价和内部定价两方面同时推进。外部定价是要提高金融资产价格的绿色敏感度,内部定价是要在金融机构内部建立符合绿色金融方向的内部资金核算体系,引导金融机构在内部定价上体现绿色激励,促进金融资源向绿色行业汇聚,逐步降低资金在高碳行业中的集中度,从而减少金融机构自身的绿色业务成本,推动金融市场价格向绿色倾斜。
其次,合理界定绿色产业内涵,细化绿色金融实施路径。对传统领域的行业,金融业不应简单地将其排除在服务范围之外,而应开发针对性的产品满足低碳转型过程中更新技术、设备、人才等要素的资金需求,助力实现有序转型。同时,也应在风险可控自主协商的基础上适度优化金融合作安排,保障产业链、供应链基本稳定,减少经济转型中可能出现的波动,修复市场的价格失灵和价格扭曲。
最后,对绿色金融发展充满信心,展现发展绿色金融的魄力。推行绿色金融以及实施绿色金融定价,需要银行保险业在思想观念上有一个根本转变,消除一切制约绿色金融发展的思想意识和畏难情绪,坚定发展绿色金融的信念,为绿色金融发展营造有利的思想氛围。绿色金融又是一场金融创新,需要在体制机制等方面大胆进行探索和尝试,不断推出适合绿色经济发展的金融服务方式、金融服务产品,使银行保险业绿色金融服务不断融入社会经济各领域。
六、小结:金融助力碳中和的ESG投资逻辑
在实现碳达峰、碳中和的目标下,中国在能源结构、能源基础建设和减碳技术上存在更多投资机遇。目前我国是全球碳排放量最大的国家,碳排放量全球占比超1/4。实现碳达峰、碳中和的过程中,会带来一系列的ESG投资机遇,如能源结构转变领域、电力装机容量领域、输电设备基础设施建设领域、储能技术领域、固碳技术和能力领域、消费端降低能耗相关技术领域等。
碳中和的实现还需完善我国绿色资产定价体系,更好促进资金流入绿色产业。推动相关领域发展,促进国家能源结构调整,落实“双碳”战略所需的大量资金离不开金融的支持。近年来,各市场主体积极践行ESG投资理念,大力发展绿色金融产品。但目前我国ESG投资相关制度与绿色金融产品的发展进度并不匹配:一方面,我国ESG投资相关制度和标准的缺失,导致绿色金融工具一定程度上在野蛮生长。绿色贷款、绿色债券、绿色ABS、绿色保险、绿色基金、绿色信托、绿色股权等绿色金融产品快速发展,但也出现了绿色金融产业风险与利益不匹配、绿色企业短债长投现象突出、碳达峰所需的投资资金缺口大等问题。另一方面,在ESG投资信息披露和评级方面标准不统一且未与国际接轨,不便于国内投资机构项目评估的同时阻碍了资本的跨国融通。金融强调公平、信息对称,资本市场需要公平、公正、公开,投资需要找到公约数。我国在制定绿色金融标准和政策时,不能总是强调特殊性。
具体来看,增加绿色资产证券化市场流动性、构建绿色国债收益率曲线、规范绿色资产定价过程。中国需要构建更科学、更先进的绿色市场定价体系。建议我国尽快出台相关政策,建立公平、公开、信息对称的绿色金融体系,形成统一规范的ESG投资信息披露和评级标准,为金融支持碳达峰、碳中和目标提供更好的制度环境。
参考文献
汪正琪.我国绿色资产证券化的定价优化研究,华东师范大学2022. DOI:10.27149 /d.cnki.ghdsu.2022.001513.李世峰. 绿色资产支持证券定价研究,西北师范大学,2022。DOI:10.27410/d.cnki.gxbfu.2022.000363.秦康江.绿色信贷资产证券化定价研究,辽宁大学,2022,DOI:10.27209/d.cnki.glniu.2022.000643.莫开伟如何给绿色金融定价http://news.10jqka.com.cn/20211030/c633843059.shtml
(作者刘锋为中国银河证券首席经济学家、中国首席经济学家论坛理事;马宗明为中国银河证券研究院策略研究员;兰春玉为中国银河证券首席经济学家工作室研究员)
图片