今年“520”恰逢周六能领证吗?重庆市民政局:采取预约登记

5月20日,因其谐音“我爱你”受到年轻人青睐,成为每年结婚登记的高峰期。今年“520”为非工作日(周六),重庆可办理结婚登记吗?该如何办理呢?
记者联系了重庆市民政局获悉,根据国家相关规定,婚姻登记处实行国家机关、事业单位统一工作时间,即:周一至周五上班,周六、周日和节假日为休息日。今年5月20日是国家法定休息日,各婚姻登记机关可根据具体情况,决定是否办理婚姻登记。
建议计划在520预约登记结婚的新人可以这样做:第一步:拨打计划前往的婚姻登记机关电话,咨询确认本周六是否正常上班。第二步:进行网络预约。
该选择去哪里登记呢?2021年6月1日起,重庆纳入内地居民结婚登记和离婚登记“跨省通办”试点,将婚姻登记由一方当事人常住户口所在地的婚姻登记机关办理,扩大到一方当事人经常居住地或者常住户口所在地的婚姻登记机关办理。对当事人来说,既可以选择回一方当事人户籍地办理婚姻登记,也可以选择在一方当事人经常居住地的婚姻登记机关办理。
记者分别拨打了主城9区范围内的婚姻登记机关,520当天,沙坪坝区、渝中区、南岸区、江北区、两江新区、九龙坡区均可办理婚姻登记业务。其中,江北区、九龙坡区只上半天班,仅上午可办理登记业务。另外,巴南区和大渡口区当天不上班,北碚区未接通。
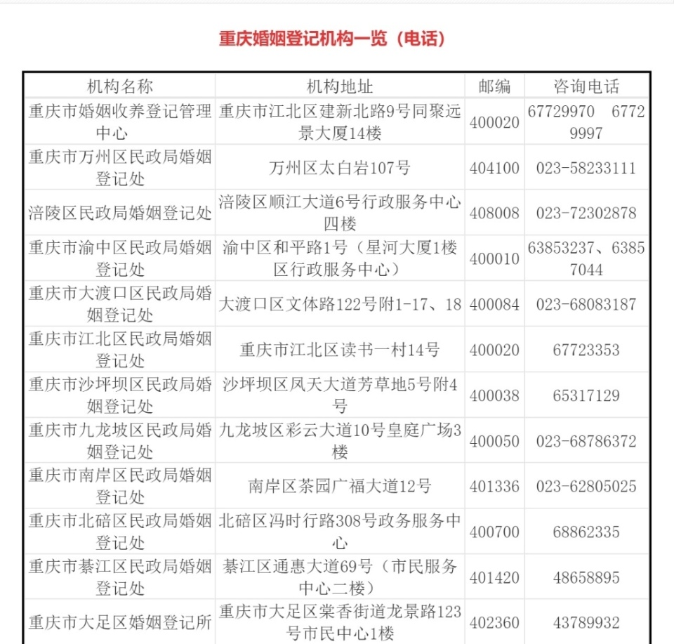
其他区县婚姻登记处电话如下。
图片
图片
图片
由于520当天婚姻登记人数较多,各婚姻登记机关提醒市民,如前来办理,一定要提前在网络上进行预约登记。当天会优先接待办理预约的新人业务。
预约办法:关注“重庆市民政局”微信公众号,在下方“服务”栏点击“婚姻预约”。特别提醒,前往两江新区婚姻登记处(两江新区礼嘉街道华侨城嘉途酒店旁)办理登记业务的新人,需要在“两江社会保障”微信公众号上进行预约。
华龙网-新重庆客户端记者 综合整理
(本文来自新重庆客户端APP,请至各大应用市场下载)