涉泄密遭安全机关公开执法后,凯盛融英宣布成立合规管理委员会

遭安全机关公开执法的凯盛融英,宣布成立合规管理委员会。
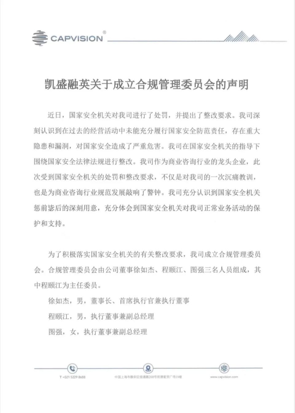
5月10日晚间,咨询机构凯盛融英(Capvision)发布声明称:“近日,国家安全机关对我司进行了处罚,并提出了整改要求。我司深刻认识到在过去的经营活动中未能充分履行国家安全防范责任,存在重大隐患和漏洞,对国家安全造成了严重危害。我司在国家安全机关的指导下围绕国家安全法律法规进行整改。”
合规管理委员会由凯盛融英董事长兼CEO徐如杰以及执行董事程颐江、图强三名人员组成。合规管理委员会根据《中华人民共和国国家安全法》《中华人民共和国反间谍法》《中华人民共和国公司法》等相关法律法规及《公司章程》的有关规定,结合公司实际业务特点制定了工作规则。
图片
图片
图片来源:Capvision微信公众号
据央视新闻5月8日消息,近期,国家安全机关会同相关部门,对咨询企业凯盛融英信息科技股份有限公司进行公开执法。此次联合执法行动由国家有关部门统一部署,在上海、北京、苏州、深圳等多地同步开展。目前,国家安全机关已对涉事企业依法依规处理。
当日晚间8时,凯盛融英官方微信公众号发布声明称,国家利益高于一切,凯盛融英作为中国领先的行业专家知识信息服务供应商,坚决贯彻国家安全发展观,带头规范咨询行业。
据上海市国家安全局干警介绍,凯盛融英拥有1000多家客户,遍布境内境外。凯盛融英有着庞大的专家数据库,库里的专家数超过30万人。实际工作中,公司的工作人员会专门围绕境内政策研究、国防军工、金融货币、高新科技、能源资源、医药卫生等重点领域、重要行业物色挑选有影响力的专家。
“凯盛融英公司与每名受访专家均会提前签署含有‘免责条款’的业务合同,要求专家自己履行保密责任,自己承担法律后果。相关专家被咨询公司开出的丰厚报酬所吸引,并认为对方是家守法合规、管理规范的企业,进而放松了警惕,在涉外咨询中泄露内部敏感内容甚至国家秘密和情报,走上了违法犯罪道路。”上海市国家安全局干警称。
官网资料显示,凱盛融英信息科技(上海)股份有限公司成立于2008年,是一家行业专家知识信息服务供应商。总部位于上海,在北京、苏州、深圳、中国香港、纽约、马来西亚、新加坡开设分支机构。主要为金融机构、咨询公司及跨国企业提供专家知识共享服务。根据弗若斯特沙利文资料,按2020年收入计,凯盛融英是中国最大的行业专家知识信息服务供应商,市场份额约为33%。
招股书显示,2018年至2020年以及2021年前三季度,凯盛融英分别实现营业收入3.85亿元、4.61亿元、6.43亿元和6.76亿元,净利润分别为0.85亿元、0.94亿元、1.67亿元和2亿元,毛利分别为1.88亿元、2亿元、3.29亿元、3.56亿元,毛利率分别为48.9%、43.3%、51.5%、52.7%。
凯盛融英表示,毛利及毛利率的整体增长主要归因于专家访谈服务收入增加。专家访谈业务系凯盛融英的主要收入来源,该业务毛利率在40%-55%之间。2018年至2021年前三季度,专家访谈业务收入分别为3.46亿元、4.04亿元、5.70亿元、5.97亿元,占总营收比重达89.9%、87.7%、88.6%、88.4%。
同期,凯盛融英网络内专家向客户提供服务时长分别达到9.5万小时、12万小时、15万小时和13.4万小时,该公司就服务支付给行业专家的平均每小时费用分别为1283.24元、1330.57元、1280.01元及1455.58元。