北京跨区小升初8日开始办理!多区发布具体要求——

5月8日起至14日,北京各区陆续开始办理回户籍所在地和家庭实际居住地参加小学升初中的申请。市教委表示,回户籍所在地或家庭实际居住地入学的学生需向毕业学校提出申请,签字确认后通过平台审核。转出区审核后,转入区再审核,通过后将信息自动推送到转入区。
各区
对跨区小升初的学生资格
作出严格规定
西城区
本市外区小学六年级应届毕业生回西城区初中入学,法定监护人应在西城区具有独立产权房,学生和法定监护人(父母至少一方)均为西城区个人居民户籍;外省市小学六年级应届毕业生回西城区初中入学,应实际居住在西城区,学生和法定监护人(父母至少一方)均为西城区户籍。东城区则提出,回该区升初中的小学毕业生须具有东城区户籍及东城区房屋产权证(法定监护人持有)。
西城区2023年
义务教育阶段入学工作的实施意见
图片
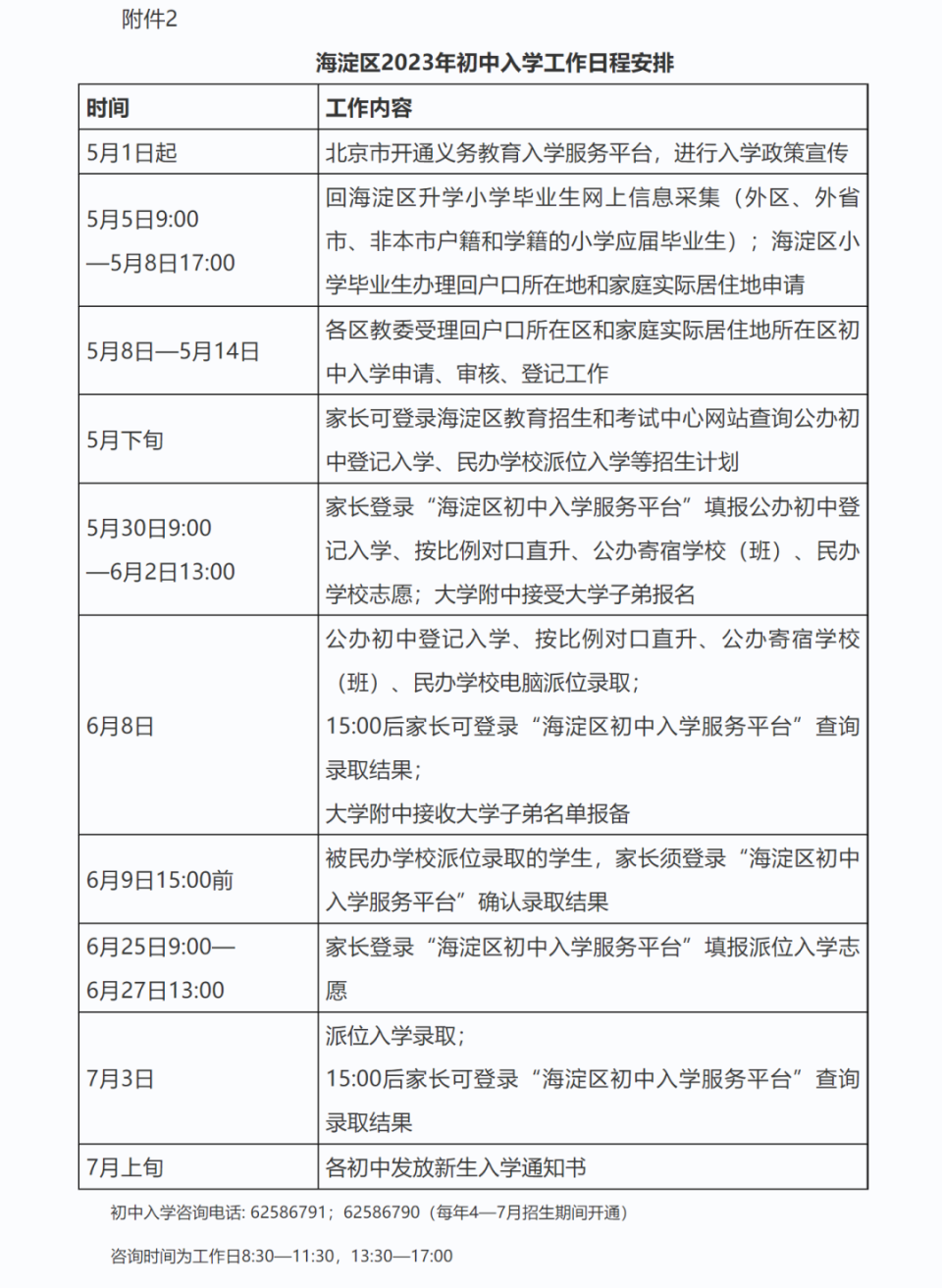
海淀区
选择回该区小升初的学生需要至少满足以下一项。其中,以户口所在地为依据升学的,应提供学生全家海淀区户口簿,全家户口须在同一户口簿上,且与户主是亲属关系;学生全家为海淀区集体户口,需集体户口簿首页复印件加盖单位公章、父母页、学生本人页。以监护人合法住宅类房产所在地为依据升学的,学生的法定监护人应提供独立拥有海淀区合法住宅类产权房的《房屋所有权证书》或《不动产权证书》,学生与父母亲子关系证明(《出生医学证明》等),学生北京市户口簿首页和本人页。
海淀区2023年
义务教育阶段入学工作的实施意见
一、指导思想
以习近平新时代中国特色社会主义思想为指导,深入学习贯彻党的二十大精神,坚持和捍卫“两个确立”,切实增强“四个意识”、坚定“四个自信”、做到“两个维护”。全面贯彻党的教育方针,坚持以人民为中心发展教育,积极落实全国教育大会精神和教育部有关工作要求,坚持稳中求进工作总基调,立足新发展阶段,贯彻新发展理念,构建新发展格局,提高“四个服务”水平,大力促进教育公平,持续完善区域义务教育入学机制,严格规范入学秩序,加强入学工作管理,确保本区义务教育阶段入学工作平稳有序推进。
二、工作原则
(一)坚持政府统筹,强化保障,认真组织实施海淀区义务教育阶段入学工作。
(二)坚持免试就近入学和教育公益性原则,巩固已有成果,合理引导预期,确保每一名适龄儿童少年平等接受义务教育。
(三)坚持依法依规操作,把义务教育阶段入学作为规范办学的重要环节,严格规范程序,严肃执纪问责,确保平稳有序。
三、小学入学条件及方式
(一)小学入学条件
按照免试就近原则,凡年满6周岁(2017年8月31日以前出生)的适龄儿童,在海淀区申请入学,需满足下列条件之一:
1.具有海淀区户籍的适龄儿童,在海淀区实际居住;
2.具有本市其他区户籍的适龄儿童,法定监护人在海淀区具有本人的合法住宅类房产,且实际居住在海淀区;
3.具有本市其他区户籍的无房家庭的适龄儿童,法定监护人长期在海淀区工作、居住,符合在海淀区连续单独承租住房并实际居住3年以上,在北京市住房租赁服务平台登记备案,法定监护人一方在海淀区合法稳定就业3年以上等条件;
4.经审核通过的按本市户籍对待的适龄儿童,包括区台办认定的台胞子女、区侨务部门认定的华侨子女、国家或北京市博士后管理部门认定的在京在站博士后研究人员子女、符合随军进京落户条件正在办理随军手续的现役军人子女,父母一方为本市户籍或持有《北京市工作居住证》的适龄儿童;
5.非本市户籍的适龄儿童,法定监护人需提供本人在京务工就业材料、在京实际住所居住材料、北京市居住证及全家户口簿等相关材料,并通过居住地所在街道办事处或镇人民政府会同相关部门的联合审核。
(二)小学入学方式
凡申请入学的适龄儿童,均须按期登录北京市义务教育入学服务平台,参加海淀区学龄人口信息采集。法定监护人须如实填报适龄儿童入学相关信息,确保信息真实准确、完整有效,以免影响儿童正常入学。我区积极稳妥推进以多校划片为主的入学方式,形成更加公开、公平、公正的就近入学机制。
符合小学入学条件第1条或第2条的适龄儿童,法定监护人须在规定时间内,持全家户口簿、房产证明、《学龄人口信息采集表》等资料,到相应学校审核入学相关材料。
符合小学入学条件第3条或第4条的适龄儿童,法定监护人须在规定时间内,持相关材料经所在学区和相关部门联合审核通过后,按要求取得《学龄人口信息采集表》,到相应学校登记,在区内协调解决。
符合小学入学条件第5条的适龄儿童,法定监护人须在规定时间内,持相关材料经居住地所在街道办事处或镇人民政府和相关部门联合审核通过后,按要求取得《学龄人口信息采集表》,到相应学校登记,在区内协调解决。
符合海淀区入学条件的适龄儿童,可以申请就读经区教委批准的具备当年招生资质的民办学校,按照自愿原则填报志愿。对报名人数超过民办学校面向社会招生人数的,实行派位录取。
四、初中入学条件及方式
(一)初中入学条件
完成小学教育的适龄少年,申请在海淀区升入初中的,需满足下列条件之一:
1.具有海淀区学籍的,本市户籍小学毕业生和经审核通过的非本市户籍小学毕业生;
2.学籍不在海淀区,但全家户籍在海淀区或法定监护人在海淀区具有本人的合法住宅类房产并实际居住的本市户籍小学毕业生;
3.经审核通过的按本市户籍对待的适龄少年,包括区台办认定的台胞子女、区侨务部门认定的华侨子女、国家或北京市博士后管理部门认定的在京在站博士后研究人员子女、符合随军进京落户条件正在办理随军手续的现役军人子女,父母一方为本市户籍或持有《北京市工作居住证》的适龄少年;
4.非本市户籍和学籍的适龄少年,因法定监护人在海淀区工作或居住,需要在海淀区接受初中教育的,其法定监护人需提供本人在京务工就业材料、在京实际住所居住材料、北京市居住证及全家户口簿等相关材料,并通过居住地所在街道办事处或镇人民政府会同相关部门的联合审核。
(二)初中入学方式
1.九年一贯制直升入学。九年一贯制学校小学毕业生直升本校初中。
2.按比例对口直升入学。符合按比例对口直升入学条件的小学毕业生,按照自愿原则填报志愿。对报名人数超过招生人数的,实行派位录取。
3.公办初中登记入学。符合海淀区初中入学条件的小学毕业生,依据区教委划定的登记入学区域,按照自愿原则填报志愿。对报名人数超过招生人数的,实行派位录取。
4.公办寄宿学校(班)入学。符合海淀区初中入学条件的小学毕业生,可以申请就读经区教委批准的具备当年招收寄宿生资质的公办学校(班),按照自愿原则填报志愿。对报名人数超过招生人数的,实行派位录取。
5.民办学校入学。符合海淀区初中入学条件的小学毕业生,可以申请就读经区教委批准的具备当年招生资质的民办学校,按照自愿原则填报志愿。对报名人数超过民办学校面向社会招生人数的,实行派位录取。
6.派位入学。符合海淀区初中入学条件的小学毕业生,原则上以就读小学所在招生区域为界进行派位录取。
五、落实资格审核,
完善入学方式
(一)落实入学资格审核
1.区教委将联合街道办事处或镇人民政府与公安海淀分局、区房管局、住建委、市规划自然资源委海淀分局、区人力社保局、区市场监管局、区税务局等相关部门,共同审核入学资格,并由相关单位开展入户核查工作,防止出现弄虚作假行为,做好对合法稳定工作、实际居住条件的审核,完善对空挂户及办公用房、地下室、过道房、车库房等非住宅类不动产的审核。
2.各学校要积极引导家长严格遵守相关法律法规,选择正确的入学途径,如实申报入学材料。
(二)持续完善入学方式
1.仅具有海淀区户籍的适龄儿童,实际居住地址与其法定监护人在京合法住宅类房产地址不一致的,在区内协调解决。
继续执行“2022年1月1日后,户籍从外省市或本市其他区迁入海淀区的适龄儿童申请入小学时,不再对应登记入学划片学校,在区内协调解决”“2022年1月1日后,海淀区户籍但学籍不在海淀区的本市就读小学毕业生,其户口所在地址与法定监护人在京合法房产地址不一致,申请在海淀区升入初中的,在区内协调解决”等政策。
2.继续执行“六年一学位”政策:将适龄儿童入学登记地址、就读学校信息与2018年以来该登记地址入学信息进行比对,自该登记地址对应住房用于登记入学之年起,原则上六年内只提供一个入学学位。(符合国家生育政策的适龄儿童除外。)
继续执行“九年一贯制学校九年一学位”政策:2022年起,所有用于九年一贯制学校登记入学的住房,自该套住房地址用于登记入学之年起,九年内只提供一个入学学位。(符合国家生育政策的适龄儿童除外。)
继续执行“2019年1月1日后在海淀区新登记并取得房屋不动产权证书的住房用于申请入学的,将继续通过电脑派位的方式多校划片入学”政策。
3.2020年后新建的中小学(含增设的初中部、小学部),将继续实施多校划片,通过电脑派位的方式招收新生。新设立的公办学校参照新建校执行。经区教委批准与中学建立对口直升机制的小学,其新招收的小学生,六年后毕业升学按照区教委批准的中学对口直升计划登记入学。
六、工作要求
(一)依法保障其他适龄儿童少年接受义务教育
同等条件优先保障符合条件的残疾儿童少年就近就便入学,实现“优先保障零拒绝”。特殊教育学校要按时做好新生入学工作。烈士子女、台籍学生、华侨子女、现役军人子女、全国劳动模范子女按有关规定在同等条件下给予照顾。凡属海淀区区级及以上人民政府引进人才子女入学,按有关规定办理。驻区高校、科研机构等单位举办的学校,按照区教委批准的方式开展义务教育入学工作。
(二)加强招生计划管理
区教委根据全区生源预测情况,加强入学工作的计划管理,制定小学和初中招生计划,并报市教委备案。各学校未经批准不得擅自调整招生计划。
(三)严格执行招生政策
各学校应加强招生工作的规范管理,加强入学资格审核,严格执行区教委确定的义务教育登记入学范围和计划。各民办学校要严格执行市区教委统一规定的时间和程序,与公办学校同步报名、同步开展录取、同步注册学籍,严格执行招生简章、广告备案制度,公开公示收费标准,以招收海淀区学生为主,确保入学工作平稳有序。
(四)加强学籍管理
海淀区统一使用北京市义务教育入学服务平台,对每一名适龄儿童少年的入学途径和方式进行全程记录。北京市中小学信息管理系统将依据北京市义务教育入学服务平台建立新生学籍。各类学校要为学生建立正常学籍,不得招收不符合条件的学生在校就读,区教委将加大学籍监管力度。
(五)严肃入学纪律
各类学校要严格遵守教育部和市区教委的招生工作纪律要求。严禁以考试成绩和各类竞赛证书、培训竞赛成绩、考级证明等作为招生依据。严禁以面试、评测、接收简历等各种形式选拔学生。严禁学校和校外培训机构以培训班、校园开放日、夏令营等形式提前招生、选拔学生。严禁初中校违规在小学非毕业年级提前招生。严禁任何学校以实验班、特色班、国际部、国际课程班等名义招生。
(六)加大宣传力度
按照北京市的统一要求,区教委将及时向社会公布义务教育阶段入学政策和相关信息,并加大对政策的解读和宣传力度。
图片
图片
朝阳区
回朝阳区小升初的学生,应提交全家户口簿(含学生本人页、户口本首页、户主页、父母页);出生证明;家庭实际居住地证明,即凭学生父母或其他监护人(含学生本人)的房屋所有权证或不动产权证书。按本市户籍对待的学生须同时提交相关按京户对待类材料。回丰台区小升初的学生,应具有丰台区的户籍或随父母(或其他法定监护人)实际居住在丰台区,需提供父母或其他法定监护人的房屋产权材料。
朝阳区2023年
义务教育阶段入学工作的实施意见
图片
图片
图片
图片
石景山区
以毕业生户口所在地为升学依据,需提供毕业生本人在石景山区的户口簿,若为集体户口需复印首页并加盖单位公章、同时提供石景山区的住房证明(租房合同或房屋产权证明);以毕业生家庭实际居住地为升学依据,需提供全家户口簿(毕业生为北京市户口),法定监护人(父母)名下石景山区房屋产权证和《出生医学证明》。
石景山区2023年
义务教育阶段入学工作的实施意见
根据《中华人民共和国义务教育法》《北京市实施〈中华人民共和国义务教育法〉办法》等法律法规,落实《中共北京市委教育工作领导小组关于印发〈北京市关于进一步深化教育教学改革 全面提高义务教育质量的意见〉的通知》、《北京市教育委员会关于2023年义务教育阶段入学工作的意见》(京教基二〔2023〕4号)精神,依法保障石景山区适龄儿童少年接受义务教育权利,结合区域实际,制定本工作方案。
一、指导思想
以习近平新时代中国特色社会主义思想为指导,深入学习贯彻党的二十大精神,坚持和捍卫“两个确立”,切实增强“四个意识”、坚定“四个自信”、做到“两个维护”。全面贯彻党的教育方针,坚持以人民为中心发展教育,积极落实全国和市、区教育大会精神,坚持稳中求进工作总基调,立足新发展阶段,贯彻新发展理念,构建新发展格局,提高“四个服务”水平,大力促进教育公平。进一步完善入学机制,严格规范秩序,有序推进本区义务教育阶段入学各项工作,努力让每个孩子都能享有公平而有质量的教育。
二、工作原则
1.坚持政府统筹。以区级为主组织实施,科学统筹教育资源,将义务教育阶段入学工作作为政府行为予以保障。
2.坚持免试就近。合理引导预期,依法保障适龄儿童少年(含具有本区入学资格的非本市户籍人员子女)平等接受义务教育,免试就近入学,确保每一个适龄儿童少年接受义务教育。
3.坚持有序规范。积极稳妥推进以多校划片为主、单校划片和多校划片相结合的入学方式,依法依规,严格规范程序,确保本区义务教育阶段入学工作平稳有序。
三、小学入学安排
(一)基本条件
凡年满6周岁(2017年8月31日以前出生)的适龄儿童,在石景山区申请入学,需满足下列条件之一:
1.具有石景山区户籍;
2.具有本市其他区户籍,父母或其他法定监护人在石景山区具有合法房产(房屋规划用途为“住宅”),实际居住在石景山区;
3.具有本市其他区户籍的无房家庭,长期在石景山区工作、居住,在石景山区连续单独承租住房并实际居住3年以上,在北京市住房租赁监管平台登记备案,父母一方在石景山区合法稳定就业3年以上;
4.按本市户籍对待的非本市户籍适龄儿童少年:区台办认定的台胞子女、区侨务部门认定的华侨子女、国家或北京市博士后管理部门认定的在京在站博士后研究人员子女、符合随军进京落户条件正在办理随军手续的现役军人子女、父母一方为本市户籍或持有《北京市工作居住证》的适龄儿童少年;
5.非本市户籍适龄儿童少年:符合《2023年非本市户籍适龄儿童少年在石景山区接受义务教育证件材料审核标准》要求,并通过石景山区居住地所在街道办事处及相关部门的联合审核。
(二)入学方式
1.对本市户籍适龄儿童及经审核、认定的按本市户籍对待的非本市户籍适龄儿童,在全区四个学区内(见附件1),采用单校划片与学区内多校划片计算机派位相结合的入学方式,通过网上填报志愿,按照志愿顺序计算机派位录取。
2.对非本市户籍适龄儿童,根据学位情况,通过在全区进行计算机派位的方式确定学生就读公办或民办学校。
3.对于单校划片对口入学的小学,当划片服务学校学位不足时,划片服务范围内每个住房产权地址6年内只能解决购房人一户子女对口入学申请;为九年一贯制义务教育学校的,划片服务范围内每个住房产权地址9年内解决购房人一户子女对口入学申请(符合国家生育政策的除外)。
4.自2019年9月1日,在石景山区内经二手房交易取得的不动产权证书用于申请入学时,不再执行单校划片入学政策,实行学区内多校划片计算机派位入学。
(三)入学安排
1.本市户籍适龄儿童:适龄儿童具有石景山区户籍或适龄儿童法定监护人在石景山区持有本人的合法房产,应在2023年5月5日至2023年5月31日期间,登录北京市义务教育入学服务平台(https://yjrx.bjedu.cn/)录入信息,在规定的时间持相关材料到划定的小学审核登记信息,网上填报入学志愿。
2.按本市户籍对待的非本市户籍适龄儿童:按本市户籍对待的非本市户籍适龄儿童法定监护人在2023年5月5日至2023年5月11日期间,登录北京市义务教育入学服务平台(https://yjrx.bjedu.cn/)录入信息,上传相关证明材料,符合按本市户籍对待条件,在规定的时间持相关材料到划定的小学审核登记信息,网上填报入学志愿。
3.非本市户籍适龄儿童
(1)因父母或其他法定监护人在本市工作居住,2023年申请在石景山区入小学接受义务教育的非本市户籍适龄儿童,审核申请人应在5月5日至5月11日,登录北京市义务教育入学服务平台(https://yjrx.bjedu.cn/)注册、录入信息。
(2)审核申请人在5月12日至5月22日自行上网查询网上联审结果,5月15日至5月31日携带系统打印的《石景山区2023年非本市户籍适龄儿童接受义务教育审核预约单》、在京务工就业材料、在京实际住所居住材料、全家户口簿、北京市居住证等相关材料,到居住地所在街道办事处审核(具体审核标准执行《2023年非本市户籍适龄儿童少年在石景山区接受义务教育证件材料审核标准》,审核通过后进入入学程序。
(3)通过后的审核申请人应在规定时间登录北京市义务教育入学服务平台(https://yjrx.bjedu.cn/)填报入学志愿。
(4)建立联合审核机制并积极稳妥推进义务教育全学段材料审核,在石景山区就读的非本市户籍适龄儿童少年,就读期间需全过程符合在京接受义务教育规定要求。
审核申请人应及时、准确录入相关信息,应对其子女信息采集表中所有信息的真实性负责,如有虚假信息,视为审核信息无效。
(四)新增多校划片范围
2023年,在已有单校划片和多校划片相结合入学安排的基础上,根据区域学位供给情况和户籍、房产、居住年限等因素,推进新建小区实施多校划片入学方式。
1.首钢东南区:2023年新建小区古城南里8号(长安和玺/瑞鹤观澜佳苑)、古城南里8号西侧(中海天钻)、古城南街出口北(中海天玺)、古城南里东街28号院(长安九里)、古城南里东街29号院(长安九里)及2023年前新建小区金裕雅苑、长安云锦、长安云尚本市户籍适龄儿童在古城第二小学分校、古城第二小学、北京教育科学研究院附属石景山实验学校小学部三所学校范围内实施多校划片计算机派位入学。
2.北辛安、老古城地区:2023年新建小区寰宇天下-天赋、古城西路78号院(玉兰苑)、悦兴街18号(梨花苑)、古城西路164号(紫薇苑)、天和街10号院(御山府)、天和街11号院(熙山府)及2020年至2022年新建小区本市户籍适龄儿童在古城第二小学、北京教育科学研究院附属石景山实验学校、古城小学三所学校范围内实施多校划片计算机派位入学。
(五)新建小学入学安排
1.金顶街小学:实施多校划片计算机派位入学方式。适龄儿童户籍地址在金铸阳光苑小区、铸造一区、铸造二区、铸造村小区,且其父母或其他法定监护人具有以上范围合法房产(二手房需为2019年9月1日以前房产),可根据志愿,在金顶街第二小学、金顶街小学两所学校范围内实施多校划片计算机派位录取;其他招生计划数在学区、全区范围计算机随机派位入学。
2.北大附中石景山学校小学部(2023年借址招生):采用单校划片与多校划片计算机派位相结合的入学方式。适龄儿童户籍地址在叠翠庭苑、禧悦学府、西黄新村南里、西黄新村北里、西黄新村西里、西黄新村东里小区,且其父母或其他法定监护人具有以上范围合法房产(二手房需为2019年9月1日以前房产),按照志愿实施单校划片录取,其他招生计划数在学区、全区范围计算机随机派位入学;如单校划片录取人数大于招生计划数,采取多校划片计算机随机派位录取。
四、初中入学安排
(一)基本条件
完成小学教育的适龄少年,申请在石景山区升入初中的,需满足下列条件之一:
1.具有石景山区学籍的本市户籍小学毕业生;
2.学籍不在石景山区,具有石景山区户籍或实际居住地在石景山区的小学毕业生(需提供法定监护人的合法房产);
3.按本市户籍对待的非本市户籍适龄少年(同以上小学入学条件要求);
4.具有石景山区学籍且通过“四证”审核的非本市户籍小学毕业生。
(二)入学方式
1.本区内对口升学。具有本市户籍的小学毕业生(含按本市户籍对待的非本市户籍学生),采用单校对口直升和多校对口学区内计算机派位入学相结合的入学方式,使用全市统一的初中入学服务系统,计算机分批次派位录取。自2022年开始,逐年扩大多校划片(对口)入学比例,减少单校划片(对口)入学比例。
2.本区内跨学区升学。小学毕业生因家庭住址在区内变动,申请到家庭新住址所在学区入学,须在规定时间内向现就读小学提出申请,办理审批手续,审核合格的学生在转入学区通过计算机派位进行录取。同学区内不受理跨片调整申请。
3.本区内计算机派位升学。优质学校设置部分计划,符合升学条件的本市户籍小学毕业生,在自愿参加的前提下,全区范围内填报入学志愿,经计算机派位录取。
4.北京市内跨区升学。小学毕业生可申请回户籍或家庭住址所在区升入初中,须在规定时间内向现就读小学提出申请,办理审批手续,审核合格的学生由接收区安排入学,石景山区不再保留其初中入学资格。
5.非本市户籍小学毕业生升入初中。在石景山区就读的非本市户籍小学毕业生可在石景山公办学校或民办学校升入初中,也可回原籍升入初中。选择在石景山区继续完成义务教育的学生,需经相关部门进行“四证”联合审核,符合审核标准的通过计算机派位进行录取。
(三)新建初中入学安排
北京市十一学校石景山实验中学:采取单校录取与多校对口计算机派位相结合的方式。具有石景山区学籍的小学毕业生,户籍地址在城兴街85号院、城兴街65号院、古城西路66号院、古城西路68号院、古城村中街33号院、古城村中街10号院、枫香苑、海棠苑、栌韵苑、樱花苑、丁香苑、景山府、御山府、熙山府、玉兰苑、紫薇苑、梨花苑、石榴苑、槿花苑、梅花苑、桃李苑小区,且其父母或其他法定监护人具有以上范围合法房产(二手房需为2019年9月1日以前房产),按照志愿实施单校录取,其他招生计划数在学区、全区范围计算机随机派位入学;如单校录取人数大于招生计划数,采取多校对口计算机随机派位录取。
五、其他类型学校入学安排
(一)民办学校
经区教委批准的具备当年招生资质的民办中小学,与公办学校同步报名、同步开展录取、同步注册学籍;对报名人数超过招生计划的,实行计算机派位随机录取。严格执行民办学校招生简章、广告备案制度,公开招生计划、招生范围、招生方式、收费标准等,以招收石景山区学生为主。
(二)首钢矿业职工子弟学校
按照政策严格审核入学资格,将拟招新生名单报区教委备案。
(三)特殊教育学校
保障本区户籍残疾儿童少年接受义务教育。残疾儿童少年同等条件下在服务范围内就近就便优先入学。区培智中心学校按时做好本区户籍残疾儿童少年的入学工作。
六、其他适龄儿童入学安排
区级以上引进人才子女入学,按有关规定办理。烈士子女、台籍学生、华侨子女、现役军人子女、全国劳动模范子女等按有关规定在同等条件下给予照顾。
本方案自2023年4月26日起实施。
招生咨询电话:
     68865852
     68874948
     68875570
附件:
1.石景山区2023年各学区所属学校安排表
2.石景山区2023年初中入学全区派位学校名单
3.石景山区2023年义务教育阶段小学入学工作日程安排
4.石景山区2023年义务教育阶段初中入学工作日程安排
图片
图片
图片
图片
图片
图片