乳制品行业深度报告:掘金乳业,攻守兼备

(报告出品方/作者:五矿证券,周铃雅、王何梦雅、刘艺帆)
一、产业趋势:供给侧纵向一体化,营养品生意驱动结构高端化
乳制品产业链涵盖上游牧场、中游加工企业/品牌商和下游的经销商、零售渠道等。上游牧场 主要涉及原料主要可分为生鲜乳/原奶(未经杀菌、均质等工艺处理的奶畜原奶)和大包粉(生 鲜乳经消毒、脱水、喷雾干燥制成),另外上游原材料也涉及聚乙烯、铝、纸板、玻璃等包装 材料。中游乳制品加工企业大部分为品牌商,将上游原材料加工制造为乳制品后向下游出售, 一般中大型乳制品加工企业自有牧场布局,受奶源限制仍然需要向中小型牧场、奶农收购原 奶。下游渠道以线下为主,中游乳企将产成品分销给各区域经销商/大型商超/电商,一般为买 断代销。
中游乳企为产业链高毛利环节,有动力向前一体化发展。从产业利润分配角度看话语权情况: 中游加工企业毛利率一般高于上游牧场。上游牧场呈现第一产业的低抗风险特征,利润率低、 集中度低,而中游加工企业呈现工业制造的规模化特征,利润率较高、集中度高,议价权占 优,同时中游加工企业成本敏感,尤其是基础液态白奶,因此中游乳企有天然动力去控制成 本,向前整合乳业产业链,实现一体化、规模化发展。
(一)供给侧:原奶周期有望放缓,产业上下游整合提速
长期来看,乳制品需求热度不减,供给端受政策提振,产业规模化程度、奶牛单产提升,原 奶供需紧张的局面有望缓解,原奶周期将进一步放缓,平滑中游乳企的成本曲线。中短期看, 经济复苏、地缘政治冲突弱化,供应链传导不畅的局面趋缓,原材料价格有所回落,原奶价 格有望回落。
1、产业特征:原奶供给不足,奶源分布不均
中国是乳制品需求大国、原奶“贫国”。根据中国奶业统计资料,2021 年中国原奶产量仅为 0.38 亿吨,人均原奶产量约为每天 73 克,远未满足《中国居民膳食指南(2022)》中推荐的 300-500 克的需求。中国乳制品进口绝对量大,2021 年中国乳制品进口量占全球贸易量的 23.6%,其中婴配粉、液体乳分别为 29%、26%。中国乳制品的对外依赖程度较高,分品类 来看,液体乳的自给率较高,2022 年为 97%,近年来需求旺盛,自给率逐年下降;奶粉对 外依赖程度较高,2022 年为 57%。鉴于中国庞大的人口基数,原奶生产能力亟待提升。
图片
中国奶源分布呈现“北多南少”的特征。奶牛耐寒不耐热,一般奶牛最适宜的温度为12℃~14℃, 怀孕奶牛与泌乳奶牛最适宜的温度为 16℃~20℃,且北方多平原草场,因此中国奶源多分布 在华北、西北与西南地区,2021 年中国原奶产量 TOP10 的省份合计产量占比为 82.7%。
中国奶牛单产近年来突飞猛进,但仍有较大提升空间。中国的平均奶牛单产从 2014 年的 2.99 吨/(头·年)增长至 2021 年的 8.7 吨/(头·年),大幅追赶国际水平,但是和部分发达国家 仍然有一定距离,如美国 2021 年为 10.9 吨/(头·年),但中国先进的牧场企业,如现代牧 业奶牛单产量可达每头每年 11.3 吨,可与乳业发达国家媲美。
中国畜牧业和饲草料产业有待振兴,优质种牛和饲草料仍然依赖进口。产奶量和以下 2 个因 素息息相关:(1)奶牛性状:中国荷斯坦牛是由从国外引进的荷兰牛在中国不断驯化和培育, 或与中国黄牛进行杂交并经长期选充而逐渐形成,产奶量不如荷斯坦牛,优质的种牛、母牛 仍然依赖进口。(2)饲养管理水平:饲料占生鲜乳生产成本的 70%以上,而营养调控技术是 提高饲料利用效率、降低奶牛养殖成本的关键;中国饲草产业整体起步较晚,存在着产不足 需、质量水平不高、产业化程度较低的问题,缺乏健全配套的政策保障体系支持,作为饲料 的重要成分,大豆、优质苜宿草仍然大幅依赖进口;以北京、上海为例,自然条件禀赋并不 如内蒙古、新疆等地,但奶牛单产量仍遥遥领先。目前中国荷斯坦牛和荷斯坦牛的部分优良 性状仍有一定差距,饲养管理水平尚待完善,因此奶牛单产仍然有提升空间。
政策端对于奶业振兴十分关注,支持扩大奶类供给。中央一号文件多次提到振兴奶业、提升 规模化和饲养水平。《中国奶牛群体遗传改良计划(2008-2020 年)》加快了奶牛良种培育, 中国在 2020 年奶牛单产大幅追赶世界领先国家,《全国奶牛遗传改良计划(2021—2035 年)》 则提出目标奶牛群体平均年单产达到 9500 千克以上,自主培育种公牛占比达到 70% 以上。 农业农村部等九部委《关于进一步促进奶业振兴的若干意见》中提出,“力争到 2025 年全国 奶类产量达到 4500 万吨”,即奶产量需要增加约 1000 万吨,年均增加约 200 万吨。同时政 策端也大力支持发展与奶业息息相关的饲草料业,2022 年农业农村部出台《“十四五”全国 饲草产业发展规划》中提到“加快建立饲草生产、加工、流通体系,促进饲草产业与草食畜牧 业协同发展”。
从产业链价值分配角度看,上游牧场整体尚不成熟、毛利率低。中国长期以来重乳品生产轻 奶源建设而导致的产业发展失衡,相较于澳洲、欧美成熟的畜牧业,中国畜牧业机械化、自 动化程度不高,对畜牧业的精细化管理不足,尚未形成规模效应,散养奶牛牧场毛利率普遍 高于规模牧场,而规模化的大型上市牧场企业由于现代化建设强于一般的奶牛牧场,因此毛 利率也较高。
图片
上游集中度低,话语权弱。根据中国奶业统计资料,2021 年上游牧场 CR5 市占率为 14.6%, 而中游加工乳企 CR5 收奶量份额为 74.0%,上游牧场 top1 为优然牧业,市占率仅为 5.3%, 同时为伊利的控股公司,而中游乳企收奶量 top1 为伊利,市占率高达 32.5%,足以可见中游 乳企地位之强大。同时散户规划性、抗风险能力、资金实力低,中游加工乳企规模化程度更 高,往往能够和上游牧场签订长期的锁价合同,具有较强的抗风险能力。同时中游乳企在扩 大自有牧场规模时,能够更好地把控大宗农产品价格,降低成本波动性。
2、原奶价格跟踪框架:成本端敏感,进口替代性强,季节性周期和外生冲击共振
乳制品利润对成本端十分敏感,以液态奶为例,主要上市乳企毛利率在 25%-40%,根据我们 的测算,原奶成本约占总成本的 60-70%。原奶价格一方面是上游牧场的收入,一方面是中 游品牌/加工企业的成本,目前大部分大中型乳企尚无法完全实现奶源自给,仍需依赖外购原 奶,因此紧密跟踪原奶和饲草料等原料的价格走向对于成本推动的乳业十分重要。
GDT 奶粉拍卖价、饲草料价格领先于生鲜乳价格,趋势同频。 GDT 全脂奶粉拍卖价格:进口大包粉和国内生鲜乳存在替代性。GDT(Global Dairy Trade, 全球乳品贸易)拍卖服务汇集了来自 70 个国家的乳制品原料买卖方,每年交易 20-30 亿美 元,为进口大包粉的重要代理指标。中国原奶价格整体高于国际原奶价格,大包粉的国内添 加场景仅限于复原乳、奶粉、饮料和烘焙食品等,当进口大包粉和国内原奶喷粉价差扩大时, 二者价格有趋同性。相较于中国生鲜乳价格,GDT 全脂奶粉拍卖价中枢更为平稳。 “大包粉”是业内的一种俗称,指的是新鲜原奶通过精深加工的方式制成的工业奶粉,包含 全脂乳粉、脱脂乳粉、乳清蛋白粉、脱盐乳清粉等散装粉;业内一般按照 1:8 的粉:水比例将 大包粉还原为复原乳。由于运输距离近、奶源质量优、关税贸易协定更优等原因,新西兰是 中国最大的奶粉进口国。
图片
奶牛存栏量长期稳步扩张,中短期原奶供需分析核心在于需求侧。由于散户的非理性补 栏,奶牛存栏量的变化滞后于奶价,2015 年之前奶牛存栏量整体呈现上升趋势,2015 年环保政策趋严、奶价回落、大型牧场扩张加快市场出清,2016 年奶牛存栏量大幅下 降,2016-2020 年 CAGR 为-8%,产业规模化程度提升,存栏量波动降低。得益于单产 提升,中国原奶产呈现持续上升态势,2016-2020 年 CAGR 为 3%,2021 年仍然保持 了 7%的正增长。近年来奶牛存栏量趋稳,单产短时间难以大幅提升,原奶供给缓和上 升,中短期价格分析核心在于需求侧。2022 年 Q3 前,经济下行、需求不振,2023 年 需求有望逐步恢复,原奶价格重新步入温和上行轨道。
3、市场出清、上游品牌入局,原奶价格波动性减弱
我们认为,原奶的波动主要分为 2 类:季节性周期和外生性冲击。其中季节性周期可控性较 强,而外生性冲击考验的则是乳企的实力,规模大、奶源布局广的乳企更具备抗风险能力。
(1)季节性周期:全年原奶价格呈现“倒 U 型”特征。此类波动可预测,大型乳企可通过提 前锁价、备货抵抗周期性波动。原奶价格年度的周期性主要源自奶牛泌乳的季节性变化,一 般夏季奶牛泌乳量减少,原奶供给偏紧,价格一般会小幅上升;紧接着中秋、国庆假期一般 为 9-10 月,中国液态奶具有“礼品”性质,经销商积极备货促销,加剧原奶供需缺口,价格会 持续提升;秋冬季奶牛泌乳量回升,节假日因素扰动较小,原奶供给缺口收窄,价格回落。
(2)外生性冲击:一般为散户非理性行为加剧供给收缩的冲击。如饲料价格、异常气候、疫 病、人为供给扩张/收缩、环保政策趋严等,当价格大幅上涨时,散户会出于非理性进行相应 的补栏,而上游从犊牛成长到泌乳牛大约需要 2 年的周期,突发性因素影响消散后,非理性 补栏强化了价格的回落;当价格大幅下降时,散户会出现“杀牛倒奶”的现象,同理加剧了后续 价格的上涨。外生性冲击对乳企的资金实力、饲养管理水平等要求较高,中小散户不断出清, 加速市场集中度。
复盘原奶历史价格情况,可以发现在无外生性冲击事件影响下,原奶价格呈现季节性波动, 而冲击事件会导致价格的剧烈波动,进而改变供给侧格局:
2008 年“三聚氰胺事件”使得消费者失去对中国原奶信心:2008 年之后一段时间内,中 国消费者对国产品牌乳制品需求大幅下滑,尤其是婴配粉,奶价大幅下跌,散户出清, 供给回落,价格抬升。
2013 年受到异常气候和供给冲击双重影响,原奶价格暴涨:2013 年之前,进口大包粉 价格高于中国原奶成本,中国乳企大多使用中国原奶。2013 年夏季高温、产奶量下降, 受疫病和育肥出栏的双重影响、奶牛淘汰率增高(约 5%-10%)、乳牛存栏量不足;同时 大型乳品生产企业(如蒙牛、伊利、新希望等)投资建设特大型的“万头奶牛牧场”,奶牛 数量规模已经逼近当时世界畜牧技术的极限,造成了规模不经济,生产管理、畜群防疫、 生态控制等各项成本越来越高,大批散户奶农退出奶牛养殖业;因此中国生鲜牛乳供应 量持续走低、价格高企,在此情况下中国乳企纷纷使用大包粉,中国乳制品消费总量中 的 14.3%需要依靠进口,在一定程度上缓冲了价格的波动。
2015 年环保政策使得供给出清:2013 年-2015 年奶农、牧场大量补栏,供给回升,生 鲜乳价格回落。2015 年受环保政策影响,中小养殖户陆续退出,供给收缩,整体原奶价 格中枢上移。
2013-2018 年在冲击事件影响下,全年基本呈现倒 U 型:2015-2018 年外生性冲击较 小,全年原奶价格仍然呈现季节性的“倒 U 型”特征。2018-2019 年中国乳制品消费旺盛, 豆粕、玉米、进口苜蓿草等饲草在旺季价格涨幅较大,奶牛存栏量处于低位,原奶价格 在季节性波动的基础上呈现螺旋式上升态势。
2020 年地缘政治冲突影响下,原奶价格大幅上涨:2020 年经济下行影响原奶供应链, 地缘政治冲突影响下原奶价格暴涨;2022 年底后需求较快恢复,但国内外草饲料原材 料受供应链不畅、猪价上行周期影响,生鲜乳价格冲顶。
我们认为未来原奶价格波动将逐渐放缓,原因有二:
(1)产业整合加速。近年来,原奶上涨周期中,上游牧场成本高企、经营承压,同时在政策 引导和自身利益需求下,中游龙头乳企纷纷向上布局+自建大型牧场,其中并购标的不乏头部 规模化牧场、国际大型乳企,强强联合使得单牧场规模和成母牛单产达到国际先进水平。大 型乳企资金实力和规划能力更强,上游奶源价格经常锁定全年,掌控更多的上游牧场,具有 穿越周期能力。对中游乳企自身而言,长期来看,上下游产业整合加强了奶源把控力,利于 产品创新和成本控制。
图片
(2)散户在原奶大周期中不断出清。每次外生性冲击都导致散户非理性补栏,如 2015 年的 环保政策,外生性冲击过后供给的急剧扩张导致价格的超跌,部分散户由于无法承担短时间 的亏损进而退出产业,行业集中度提升,进而提升了产业整体抗风险能力。
(二)需求侧:量价齐升,多点开花
1、量:人均饮奶量提升空间巨大,下沉市场尤甚
乳制品品类繁多,目前值得关注的有 4 大品类:白奶(常温、低温),酸奶(常温、低温), 奶酪和婴配粉。市场规模方面,白奶>婴配粉>酸奶>婴配粉。增速方面,奶酪>白奶>婴配粉> 酸奶。据 Euromonitor,2022 年白奶(含乳饮料)、酸奶、婴配粉(含婴幼儿食品)、奶酪的 市场规模分别为 1704 亿元、1386 亿元、1717 亿元、143 亿元。白奶是目前乳制品的基本 大盘,生命周期长,经济下行之下韧性凸显,尤其是基础白奶、低温白奶的增速有所提升, 变局在于常温与低温的博弈。酸奶休闲属性较强,均价较高,本质是“高级营养”、休闲饮品, 大盘受经济下行影响较大,其中常温酸奶适用场景更广、弹性更大。奶酪处于早期成长阶段, 规模仅为百亿,但增速高。婴配粉规模大、刚性强、单价与毛利高,但受出生率下滑影响, 增速下滑严重。
中国人均饮奶量提升空间巨大。中国 2021 年人均奶类消费量为 14.4 公斤,和发达国家水平 仍然有较大差距,折合每天消耗 39.45 克,远未达到《中国居民膳食指南(2022)》的标准。 新版膳食指南将奶及奶制品的推荐摄入量由每天 300 克调整为每天 300-500 克,并且加入了 干酪制品,加强了对奶制品的重视。根据《全国奶业发展规划(2016-2020 年)》的估计,全 国人均牛奶饮用量仅为世界平均水平的 1/3,发展中国家平均水平的 1/2。
图片
下沉市场成长空间更为广阔。2020 年中国三四线及以下城市人口占比约 64%,占全国人口 一半的农村居民还很少喝奶甚至喝不上牛奶,农村人均奶类消费量仅为全国平均水平的 57% , 而一线城市,如北京、上海人均奶类消费量则为全国水平的 1.34 倍,下沉市场奶类消费增长 蕴含着巨大潜力。
2、价:大众营养品,三维共促高端化
供需共振,消费升级驱动大众“营养品”生意蓬勃向上。2022 年乳制品行业中占比较高的品 类分别为白奶(42%)、婴幼儿奶粉(32%)、酸奶(22%),各主要品类的单价呈现高端化的 态势,根据 Euromonitor 的数据测算得到,2008-2022 年白奶、婴配粉、酸奶、奶酪单价 CA GR 分别为 3.2%、3.7%、3.6%、2.3%,乳制品属于日常饮用的大众品,提价较为温和。从供给 侧看,中国原奶价格中枢整体呈现上行状态,品牌乳企可通过提价控制利润指标,有提价需 求。从需求侧看,中国消费者对乳制品的定义为“营养品”,基础白奶为“基础营养”,而高端白 奶、功能性液奶和奶粉、奶酪等则被赋予了“专业营养”的意义,具有使用者和购买者分离的送 礼需求。随着中国人均可支配收入的提升,人们对营养、礼节的追求也在不断提升,高端化 为必经之路。
以乳制品中占比最大的白奶为例,根据 Euromonitor,2008-2022 年单价 CAGR 为 3.2%, 数量 CAGR 为 2.8%,价增对市场规模的贡献超过量增。根据弗若斯特沙利文的数据,中国 液态奶市场高端产品占比从 2014 年的 31%上升至 2019 年的 40%,CAGR 为 14.9%,亦可 印证乳制品市场结构高端化的特征。
图片
21 世纪初渗透率提升为主旋律,尤其是一二线城市,而目前随着一二线城市人均液奶消费量 逐渐饱和,高端化路径有二:一是高端产品自身提价,二是下沉市场高端产品的渗透率提升。 具体来看,高端产品在以下三个方面进行提价:奶源、专业营养化、休闲化。 奶源、专业营养化主要在牛奶营养上进行升级,需求大、同质化程度高。特定奶源和营养更 丰富的白奶口感更加醇厚,受到消费者欢迎。白奶营养主要体现在乳蛋白含量上,醇厚口感 主要来自于乳脂,目前主要通过特定的奶牛品种、膜过滤技术等控制相关营养含量,因此对 乳企的奶源布局、资金实力和技术创新能力要求较高。
(1)奶源:特色区域奶源、稀缺奶牛品种、天然饲养方式为目前市面上的 3 大奶源发展方 向。奶牛品种和饲养环境对牛奶品质有较大影响,特色区域奶源以新疆、内蒙、东北等黄金 奶源带为主,特色奶品种有娟珊、A2、水牛奶、羊奶等,天然饲养方式的奶源有草饲、有机 等。这些特殊奶源的乳制品出圈,根本原因在于:一是更高的乳脂、乳蛋白、微量元素含量, 更醇厚的口感;二是特殊的蛋白质,过敏性更低,更易吸收。
(2)专业营养化:目前中国的乳制品大多数定位“营养”的品类还停留在“基础营养”的阶段, 拥有特殊功能的“专业营养”品类十分有限,无论是乳企的技术创新能力还是消费者意识都亟 待提升。专业营养产品在配方工艺、资格认证方面壁垒较高,因此毛利高于其他乳品,以婴 幼儿配方奶粉为例,因为其重要性和必要性,消费者价格敏感度低,价格和毛利在乳品中傲 视群雄,随着出生率的下降、老龄化加深、母乳喂养率的提升、市场竞争趋于饱和,中国奶 粉企业将目光转向儿童营养奶粉和中老年奶粉,二者目前尚处于消费者培育阶段,市场增速 高、竞争态势良好。
(3)休闲化:核心在于甜品化、包装创新,以延长品类生命周期。休闲乳制品的目标消费者更注重消费的新奇体验,忠诚度更低,主要通过口味甜品化与包装升级,拓展休闲场景。新 品类往往是网红品牌、中小乳企率先推出,开拓市场+享受早期红利,对市场洞察力和营销执 行能力要求较高。大乳企更倾向于在已有大品类上做口味、包装的升级,在品类开拓上更常 做追随者,在中后期利用渠道优势,改良品类收割市场。
甜品化发展方向发力点在于“奶+品类”。目前我们认为市面上已有的成功“甜品大单品”品 类主要为常温酸奶,如莫斯利安、安慕希、纯甄。2009 年莫斯利安常温酸奶这一创新品 类一经推出大获成功,2013 年伊利、蒙牛分别推出安慕希、纯甄跟进,此后不断对产品 口味进行创新升级,而莫斯利安直至 2016 年才开始创新口味,逐渐在常温酸奶这一赛 道上落后。而纵观安慕希的产品创新史,也是小步快跑、不断迭代,不断推出新口味在 市场上试水,将反响好的口味大面积推广。随着成功大单品生命周期逐渐步入成熟期, 新品类亟待开拓,品类的“跨界联合”在乳品口感、风味上给予消费者更加新奇的体验, 如蒙牛将鲜奶与奈雪的茶进行联名,新希望味蕾游记将低温酸奶做成慕斯形态,安慕希 的 AMX 0 蔗糖系列则挖掘甜品界的健康趋势。
包装升级更倾向于辅助适应新口味、新场景。新口味的开拓往往伴随乳品形态的改变, 如安慕希传统的吸管式盒装不适合吸食水果大颗粒,高端颗粒型黄桃燕麦口味首次改为 大开口纸瓶装,而高端畅饮型首次推出 PET瓶装,更像饮料形态,在出行场景中更加抗 压,给予消费者新消费场景联想,不仅局限于早餐辅食。
3、他山之石:中国正处于持续扩张期,品类百花齐放,奶酪高景气
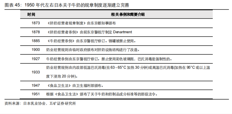
全球乳业的高速发展品类路径依次为奶粉-液态奶-奶酪,参考日本的乳制品发展史,中国乳 制品正在经历液态奶-奶酪的过程。早期由于杀菌技术、冷链运输能力不发达、奶源供给不充 分,奶粉占据主流,优先作为必需品供给婴幼儿、儿童、孕妇等人群。随着技术的发展,液 态奶由于更加即时、口味更丰富,逐渐占优。对于东亚国家来说,乳制品渗透率难以到达同 西方国家一致的水平,但随着西式文化的渗透与融合、供给扩容,乳制品的形态不仅仅局限于饮品,更多的以奶酪的形式拓展到了餐桌。 以下我们重点介绍日本的乳制品发展史,以寻找中国乳制品的发展方向及发展阶段,主因日 本和中国同处亚洲,饮食文化相似,乳制品消费习惯皆非一开始就扎根于国民生活。
1910 年代至 1930 年代:随着营养科学的发展,牛奶成为日本生活重要部分。20 世纪 左右,牛奶安全事件频发,关于牛奶安全的规章制度在日本逐渐建立,1910-1920 年代 日本逐渐引入西方对牛奶营养价值的介绍,牛奶在日本生活中不再仅是母乳的替代品, 而是被推荐为营养品保持健康,引发了小学学龄儿童喝牛奶的浪潮,同时牛奶开始出现 在日本家庭烹饪中,1921 年出版的《牛奶家庭烹饪》首次介绍了液体乳、黄油、奶酪等 乳制品在汤、冰淇淋等各种食物中的应用。诺贝尔奖的俄罗斯科学家梅奇尼科夫支持酸 奶有助于保持年轻和长寿的理论,为酸奶在欧洲的普及提供了导火索,日本此时也出版 了一系列介绍酸奶是延年益寿药物的书籍,酸奶进入大众的视野。此时奶酪还没有迎来 快速增长。
图片
1950 年代至 1970 年代:随着战后经济恢复、冰箱的普及,乳制品百花齐放。二战摧毁 日本乳业后,日本政府为了改善民众健康,倡导民众饮食结构向西方转变,牛奶的安全 标准在经历多次安全事件后也逐渐完善、接近现在的标准,冰箱的普及使得乳制品扎根 日本民众生活,以牛奶制作的菜肴广受日本民众喜爱,如牛奶炖菜、烤通心粉、奶油炸 丸子等,20 世纪 50 年代末开始,咖啡奶、水果奶等调味奶和发酵乳饮料、甜酸奶开始 流行,乳制品牢牢确立了普通国民食品的地位。在此阶段,牛奶均质、UHT 技术的出现 迅速占据了市场。
1970 年代至 20 世纪末:乳制品继续扩张,多样化的西式饮食渗透促进奶酪消费高增。 1970 年代日本经济快速增长,食物的数量和质量得到满足,乳制品和肉类消费大幅上 升,尤其是奶酪的消费量激增,再制干酪开始在学校供应,西式快餐店在全国范围的扩 张引发美式披萨热潮,西式菜式在家庭的供应也在不断增加,芝士蛋糕、提拉米苏和芝 士糖果等含奶酪甜点风靡一时。
进入 21 世纪以来,日本民众更加关注乳制品本身的科学功能。各大乳企在乳制品消费 高增时期顺势推出了各种具有保健功能的乳品,此后逐渐受到如具有肠道保护、减肥功 能等的酸奶。相较于鲜奶,酸奶因为由微生物发酵、口味更多元,能够承载更强的专业 营养性和甜品性,酸奶的消费量迅速起势,目前日本的人均酸奶消费量已经超过了鲜奶 的消费量。
奶酪有望在供给品类扩张下实现快速渗透,专业营养化趋势得到加强。借鉴日本的乳制品发 展史,我们发现中国近年来的乳业发展和日本具有较强的相似性, 2019 年前的中国和 1970 年代之前的日本十分相似,技术进步(UHT、常温酸奶技术等)、政策支持(学生奶计划、奶 业振兴计划等)、供给创新(奶酪棒、果粒酸奶等)驱动乳制品市场快速扩张,丰富了消费者 的餐桌,如白奶成为早餐标配、三花淡奶在汤羹中的加入等,但同时也催生了食品安全乱象, 政策法规不断完善,行业雏形形成。目前的中国则可以借鉴 1970 年代后的日本,总体经济 特征方面,2019 年中国人均 GDP 已经突破 1 万美元,和日本 1980 年代初相当,因此我们 认为需求侧整体在经历日本 1970 年代以来的乳制品的黄金扩张期,典型特征包括休闲化、 奶酪快速发展,并且叠加了 21 世纪以来科学主义兴起的特征(功能化、健康化),如零糖酸 奶、低脂牛奶的风靡等。 中国地域上经济发展不平衡,乳制品不同发展阶段共存。经济较为发达的地区目前正在经历 第三~第四消费时代,低温奶、奶酪、休闲化品类迎来春天,而经济较不发达的地区仍然处于 第一~第二消费时代,基础的常温奶的渗透仍然具有空间。
图片
二、中游乳业的攻与守:两超多强,进入渠道与品牌合力时代
(一)核心竞争力:渠道制胜,品牌加持,战略决胜千里
1、商业模式:渠道为核心
渠道力为乳企的商业模式的关键。一方面,从上下游依赖关系看,随着物流运输基础设施的 完善,乳企对于奶源地理位置的依赖越来越小;另一方面,从消费者决策场景看,由于乳制 品价值量较低,决策时间短,以线下决策为主,同时消费者对于产品、营销的要求远不如渠 道的可得性高,因此在消费品的三力模型中,渠道力是乳企商业模式的关键。不同的细分品 类形态、运输半径、保质期、消费场景等要素不同,因此销售模式侧重也有所不同。
(1)产品方面,中游加工业务毛利率:婴配粉>奶酪>液态奶(白奶、酸奶)。相对于液态奶, 消费者对婴配粉安全性和功能性要求更高,因此技术壁垒更高,且消费者价格敏感度更低, 因此婴配粉更容易在产品和营销上获取更高的溢价和先发优势,毛利率高于其他乳品品类, 且高端婴配粉产品毛利能够显著高于中低端产品(整体价格带:飞鹤>澳优、贝因美> 雅士利 国际,毛利率也显著呈现阶梯式下降)。奶酪的加工工序、技术含量仍然高于液态奶,且其中 占比较高的儿童奶酪的购买者为家长,价格敏感度低,因此奶酪的毛利率高于液态奶。
低温奶定价高亦源自运输成本高,但终端费用低,形成规模效应后毛销差(扣除广告费用率) 亦不低。由于冷链运输的强制性和送货的频繁性,低温奶的运输成本更高,新乳业持续全国 化扩张的进程中,运输仓储费用高达 6~7%,全国化常温业务的伊利为 5~6%,而区域主要 集中在华东的光明仅为 4~5%。送奶入户占了低温奶市场近 1/3 的渠道,一旦安装奶箱后渠 道、网点的维护费用大幅减少,且具独占性。达到一定基数后形成规模效应,综合来看毛销 差(扣除广告费用)后亦不低。新乳业作为泛全国性低温乳企,规模效应尚不显著,运输费 用较高,毛销差仅为 20%左右;阳光乳业为区域性乳企龙头,南昌单点城市收入占比高达 55%,规模效应显著,毛销差可高达 30%+。
(2)营销方面,消费者心智差异越大的品类,越依赖营销,eg.婴配粉注重地推,儿童奶酪 注重 IP 联名。消费者心智差异=产品差异化程度+品牌意识,产品差异化程度:酸奶>婴配粉、 儿童奶酪>白奶,产品越多样,消费者品牌意识往往越低。婴配粉和儿童奶酪是典型的两种消 费者心智差异程度大的品类,依赖广告宣传或渠道营销。儿童奶酪本质上为零食,新奇为引 力,儿童“喜闻乐见”的卡通能够增加粘性,但可复制性却较强。婴配粉需要专业决策,优 秀的地推队伍能够辅助决策。
图片
(3)渠道:精耕为趋势,渠道力重点依品类特性不同。 渠道趋势:精耕策略,下沉市场。总的来看,不同企业、同一企业的不同品类和区域侧 重有所不同,但管理模式基本遵从先粗放后精细的路径。在行业发展或区域开拓的初期, 渠道策略更加粗放,单个经销商管辖区域更广,一般先从一二线城市开始布局;随着一 二线城市渗透率提升、竞争加剧,企业在一二线城市的渠道运营会更加精细化,缩小单 经销商覆盖区域、提升单点产出,同时着力布局蓝海下沉市场,在下沉市场的渠道管理 策略亦是先粗放后精细。目前常温奶、奶酪、婴配粉的主战场均已经/正在向下沉市场转 移,低温奶囿于自身产品特性一二线城市渗透率仍有待提升。
渠道力重点:常温奶-铺市率,低温奶-精细运营,婴配粉-渠道营销。 (1)常温奶注重铺市率。常温奶基本可以实现全国化销售,运输与保存均无需冷链,成本管 理需求弱于低温奶,差异化竞争集中于铺市率;常温奶兼具自用与送礼的需求,总的来说毛 利率水平较低,因此仅有高周转率才能驱动高 ROE,而铺市率则能放大高周转率的优势。 (2)低温奶的消费者触达和成本在很大程度上取决于供应链的管理,体现为货架产品效期、 冷链运输的效率等。效期管理方面,中国消费者对产品新鲜度要求较高,对于保质期 7 天的 牛奶,一般为送奶入户产品,中国消费者倾向于前一日生产的产品,对于保质期在 15 天以 上的牛奶,一般覆盖商超便利店,生产日期在当日前 2~3 天为一般可接受范围,因此企业配 送能力为关键,大部分主营低温奶的公司自有物流及配送模式,如君乐宝、光明、新希望等, 其中光明的领鲜物流、新希望的鲜生活发展成为了全国领先的三方冷鲜物流公司。物流管理 方面,保质期 7 天以内的鲜奶最佳物流半径为 300 公里,一般不出省,而保质期在 15 天以 上的鲜奶的最佳物流半径为 600 公里以内,可以实现跨省销售,目前单位距离物流成本的优 化边际效益较小,而物流路线的方案优化则能较大地提升效率。 (3)婴配粉的渠道推力重要性凸显。婴配粉关乎婴幼儿的基本健康安全,需要具备的知识更 多,决策周期更长,因此渠道推力非常关键,优秀的地推队伍和密集全面的地推活动能够增 进消费者认知,增加品牌“说服力”,如飞鹤市占率的“逆袭”与其优秀的营销能力密不可分。 而外资乳企更强调品牌拉力,利用广告宣传增加品牌知名度,但中国消费者对婴配粉的认知 尚未健全,因此在“说服力”上略逊一筹。
2、品牌合力时代,剩者为王
论是大众乳品还是高端乳品,未来是渠道与品牌合力的时代。在乳制品行业整体刚开始发 展的时候,渠道为王,而随着部分细分品类进展到后半段,整体产品丰富度、标准化程度大 大提升,渠道网点铺设逐步饱和,消费者对乳制品的追求逐渐转向品质,而品牌为品质持久、 稳定输出的表征,为溢价买单。 高端乳品市场与白酒类似,领跑者形成品牌标杆。高端乳制品具有送礼、营养品属性,品牌 背书重要性凸显,尤其是下沉市场空间广阔,伊利、蒙牛分别于 2006 年、2008 年推出金典、 特仑苏,通过沉浸式广宣“不是所有牛奶都叫特仑苏”、王菲代言和“天赐有机尽在金典”培 育了高端白奶礼品市场,目前液奶礼品市场基本为金典和特仑苏,通过升级奶源和营养实现 提价,如金典超滤、特仑苏沙漠有机价格可达 10+元/250ml。
图片
3、以人为本,战略定力造枭雄
管理层对公司战略发展的前瞻性与稳定性有决定性作用。以伊利、蒙牛两大常温奶巨头的人 事变动与业绩情况为例,自从 2005 年潘刚担任伊利董事长以来,管理层变动较少。蒙牛自 从 2008 年中粮成为第一大股东之后,达能、阿拉等外企成为战略投资者,管理层更迭频繁; 公司组织架构也曾两次变动,2016 年卢敏放上任总裁后组织架构再次回到以品类划分的事 业群。在发展战略、业绩表现方面,伊利也更为稳健:伊利坚持内生发展,从始至终坚持渠 道精耕战略,厚积薄发,后期渠道下沉有力;蒙牛通过与战略投资者合作、频繁收并购(先 后收购君乐宝(后出售)、雅士利、多美滋、贝拉米),外延拓展业务,但协同发展效果不及 预期,2017 年左右由大商制转向,加大渠道下沉力度。在 2009-2016 年间,蒙牛的收入和 净利率逐步落后于伊利,伊利、蒙牛收入 CAGR 为 14%、11%,伊利净利率由 2.7%升至 9.4%,而蒙牛则基本稳定在 5%左右(除 2016 年由于计提旗下子公司雅士利的商誉减值和 出售库存大包粉,蒙牛一次性亏损)。
(二)竞争格局:两超攘天下,多强有专攻
乳业整体形成了两超多强的竞争格局。早年常温全国化扩张的红利孕育了伊利、蒙牛两家巨 头(2021 年市占分别为 21.2%、16.3%),2021 年常温奶(基础、高端白奶和常温酸奶)对 二者业绩贡献占了 77%、73%,作为“现金奶牛”业务支撑公司发展其他领域。其他区域乳企 凭借当地的奶源、渠道、品牌优势在当地亦享有一定市场份额,尤其是低温业务的地位难以 撼动,如华东地区的光明乳业,华北地区的三元股份,西南地区的新乳业。在高成长赛道也 成长出细分龙头,如奶酪行业的妙可蓝多。 从细分品类上看,奶酪和婴配粉品类的国产替代逻辑逐渐验证。因为发展阶段和商业模式的 不同,不同细分市场的竞争格局差异较大,其中奶酪和婴配粉市场上外企都占据了一定的地位,本土企业的本地资源、对当地的市场洞察力更强,更容易在当地铺开渠道,把握营销红 利,因此近年来中国乳企逐渐把握了扩张机遇。渠道方面,中国乳企更注重渠道推力,外资 更注重品牌拉力且渠道下沉力度不够,中国消费者的品牌意识尚未建立,渠道推力强于品牌 拉力,中国乳企也是把握这一机遇崛起,如飞鹤享受了婴配粉渠道向母婴店转移的红利,妙 可蓝多和飞鹤都以一级分销/代理模式为主,攻下渠道管理粗放的外企的下沉市场。
常温奶两超多强格局难以松动。在业务拓展方面,实力强的公司倾向于通过收购/兼并对薄弱 业务的内生增长形成有力补充,进攻性强,如:伊利、蒙牛各自通过收购澳优、妙可蓝多开 拓重点业务,新乳业通过不断并购区域乳企实现全国化扩张。中国市场多元化属性强、地域 差异更大,中小乳企/区域龙头的市场洞察力更强、当地资源更雄厚,执行更灵活,大型乳企 难以“一统天下”,我们认为,两超多强的格局将长期存在。
图片
三、常温奶:双雄稳健基本盘,有望迎来高质量发展阶段
常温奶保质期可长达 6 个月。常温奶,又名 UHT奶,比起传统的巴氏灭菌工艺,UHT 超高 温瞬时灭菌工艺加热温度更高(通常达到 130-145 摄氏度)、但持续时间大幅缩短(通常在 2~8 秒),可以在保留牛奶营养的基础上消灭细菌和芽孢,达到了商业无菌标准。配合更先进 的灌装与包材技术,常温奶在常温储存的条件下,保质期可达 6 个月。
(一)白奶韧性强,酸奶弹性大,高端化为主旋律
总体上,常温白奶是液奶的基本盘,白奶韧性强,酸奶弹性大。常温奶可以分为常温白奶和 常温酸奶,据 Euromonitor,中国 2022 年白奶中约七成为常温奶,常温白奶为中国液奶的基 础盘。2020 年前,更偏休闲饮品的常温酸奶增速远高于更偏餐桌属性的常温白奶,2020 年 后,出行、休闲场景大幅锐减,健康成为刚需,常温白奶韧性凸显,尤其是基础白奶的需求 不减反升。2022 年底后,经济逐步复苏,消费场景与消费力逐步恢复,常温酸奶的需求有望 恢复。
整体上看市场结构,常温液奶高端化趋势明显。根据弗若斯特沙利文,中国高端液态奶市场 2014-2019 年 CAGR 为 15.0%,而普通液态奶为 5.8%。2020 年以来经济下行,消费力受 挫,高端市场增速受影响,我们认为随着经济逐渐复苏,常温奶在供给侧以利润定收入的方 式推动下,高端市场仍将继续渗透+提价。
(二)常温红利筑双雄,质为导向固价盘
常温奶的发展史是伊利、蒙牛的动态竞争历史。在常温奶市场已经形成伊利、蒙牛两大巨头, 我们通过复盘双巨头的竞争历史,可以对二者未来发展路径有更加清晰的认知。总的来看, 伊利、蒙牛在 2000 年代初借助常温红利实现了全国化扩张,竞争策略方面,在产品上双雄 相差无几,营销上早期蒙牛更胜一筹,渠道上伊利的精耕策略优势渐显。伊利、蒙牛分别于 2014 年、2016 年提出 2020 年实现千亿收入的目标,此后原奶成本的长期低位助推了行业 竞争;2020 年后行业增速放缓、原辅材料成本上行、国企改革浪潮而至,二者不再聚焦于收 入的激进扩张,而是战略重点错位,追求更高质量的发展。
营销方面,蒙牛早年享受了综艺冠名与品牌合作的红利,如今伊利更加强势。2005 年因蒙牛 酸酸乳冠名“超级女声”而走红,同时靠“航天”合作迅速打开知名度。此后伊利也逐步跟 进,在营销上也曾妙笔生花,如安慕希赞助“跑男”一炮而红,在综合实力的逐步加强下, 如今伊利综艺冠名和品牌合作数量更多,广告费用投入也更高。
图片
渠道方面,伊利的渠道精耕策略成效优势逐步凸显。伊利始终贯彻渠道精耕策略并不断深入 下沉网点,2006 年,伊利实施“织网计划”,2007 年伊利借助商务部“万村千乡”活动继续深入 “农家店”等乡镇销售终端。截至 2019 年末,伊利液态奶终端网点数量为 191 万个。截至 2021 年末,蒙牛村镇直控网点超过 60 万家;截至 2020 年末,伊利乡村直控网点数量近 109. 6 万 个。 蒙牛早期采取的是大商制的渠道策略,利用本地经销商在当地的资源,快速地在全国铺开渠 道,相当于“体外加杠杆”,助力蒙牛快速追赶伊利,2007 年蒙牛收入首次超过伊利;随着经 销商规模的扩大,蒙牛的议价权和对终端的管控力度变弱,价格体系稳定性变差,不利于渠道继续扩张、下沉。2012 年蒙牛启动渠道改革,推动通路精耕(RTM)策略,以掌控终端为 目标、提升效率,除了原有覆盖全国 18 个销售大区的区域业务单元(RBU)之外,新增了 核心业务单元(CBU)和直营分公司作为样板市场。2016 年新任职业经理人卢敏放上任之 后,重新将公司划分以品类为核心的事业部后,分品类制定不同的渠道策略,推动“镇村通工 程”、“智网行动”、“亮剑行动”等渠道创新,精耕传统渠道,加速拓展新渠道,提升数字化水 平。
竞争趋缓,常温奶市场价盘有望稳健向上。伊利、蒙牛分别于 2014、2016 年提出 2020 年 “千亿级”的目标,行业竞争加剧,买赠力度加大,二者净利率回落。2020 年后,我们认为 未来常温市场将以高端化为主旋律,双雄竞争趋缓,有望迎来高质量发展阶段,原因有四: (1)行业增速放缓,原奶成本仍然会处于高位,价格战空间不大。2017 年常温液奶价格战 的一个重要支撑为当时奶价阶段性下跌,各家乳企具有一定的降价空间,而中长期来看,成 本端有望温和上行,乳企对于价格战将更加谨慎。(2)国企改革潮下,双雄追求更高质量增长。伊利、蒙牛的最终实控人分别为内蒙国资委、 中粮集团,在当前国企改革浪潮下,二者更加以利润为导向,在公司的投资者交流会上,伊 利提出 2025 年 9~10%左右的净利率水平,预计平均每年提升 0.5%;蒙牛 2020 年提出 2025 年要“再创一个新蒙牛”的目标,预计收入、利润将翻倍。 (3)除常温奶基本业务外,双雄重心错位:伊利聚焦婴配粉、蒙牛重视低温奶。伊利提出 2021-2025 年,婴配粉业务复合增速 20%以上的增长目标,通过外延内生完善奶粉业务, 2022 年收购并表澳优,完善超高端产品线和海外羊奶供应链,截至 2022 年 9 月底,线下内 生婴配粉份额达 10.9%;2022 年前三季度,伊利婴配粉业务同比增长 20%+,市场增速第 一。蒙牛通过内生打造低温业务,于 2018 年正式推出低温子品牌“每日鲜语”,2019 年快速 成为高端鲜奶第一品牌,2022 年又推出更年轻的低温子品牌“小鲜语”,2022 年上半年低温 业务获得超过市场平均增速的增长。 (4)未来乳制品市场的高端化更加以品牌为溢价。随着中国乳制品供给扩容,高端产品更加 注重品质,需以品牌背书,盲目的价格战对品牌损害极大。经济下行情况下,下沉市场对于 伊利、蒙牛的需求提升,销售费用稳定而市占率提升,亦是对品牌的需求增加的表现。
图片
四、低温奶:易守难攻,群英并起,开疆拓土
低温奶一般指代保质期不超过 7 天的普通巴氏奶。在 UHT 技术未引入中国之前,一直以低 温奶为主,低温奶泛指需要冷藏、保质期短的纯牛奶,目前低温奶主要包括巴氏奶和超巴奶。 巴氏奶诞生于 19 世纪中期,指经过巴氏杀菌法处理的纯牛奶,工艺原理是对生鲜乳进行轻 度和较长时间的加热(一般为 72-85℃、时间 15-16 秒),杀死其中的大部分细菌。因无法做 到完全灭菌,巴氏奶极易因细菌繁殖而变质,储存温度为 2-6°C,而且保质期大多仅有 3-7 天。相对于超高温杀菌乳(常温奶),巴氏奶因为加热温度更低,营养物质和风味保存更多。 一般经过一道巴氏杀菌工艺处理的鲜奶保质期一般不超过 7 天,目前较多乳企使用特殊杀菌 工艺、两次传统巴氏杀菌技术等方法使得低温奶保质期超过 7 天,目前难以界定这种处理方 式属于巴氏奶还是超巴奶。我们下文所探讨的低温奶,除了特殊说明,一般指的是保质期不 超过 7 天的普通巴氏奶。
(一)低温白奶景气向上,低温酸奶短期承压
低温白奶较低温酸奶抗风险性更强,近年来成长性也更优。2021 年中国低温白奶市场规模为 415 亿元人民币,2016-2021 年的 CAGR 为 10.4%,由于日常饮食+无添加追求,近年来低 温白奶增速超过酸奶,预计 2022 年鲜奶市场增速可达 14.4%。根据 Euromonitor 数据估算, 2022 年低温酸奶的市场规模约为 884 亿元人民币,2016-2019 年的 CAGR 为 6.5%。2020 年经济下行影响下,酸奶的“休闲属性”使其受到冲击更大;此外,随着新式茶饮、咖啡、常温 酸奶的不断渗透,低温酸奶的消费场景也在被抢占。低温酸奶区别于其他乳饮的最大健康益 处在于其中的活性益生菌,参考日本功能性酸奶的蓬勃发展,我们认为消费者对低温酸奶的 功能性认知是未来低温酸奶成长的推力所在。
量价齐升驱动低温奶大盘向上。量上,从人均消费量的角度看,根据头豹研究院,中、日、 美人均低温奶消费数量为 1、18、40kg,人均消费金额分别为 3、46、40 美元,提升空间大; 从市场结构的角度看,根据 Euromonitor,2022 年中国鲜奶占白奶的比例仅为 30%,中国低 温奶市场广阔,尤其是农村低温奶市场的渗透率还有待提升。价上,低温奶“营养”属性更 重,溢价能力更强,根据头豹研究院,2020 年低温奶平均售价约为常温奶的 2 倍,且单价高 端化趋势明显。
图片
(二)渠道壁垒高,低温白奶市场龙头割据
低温奶行业具有较高的奶源和渠道进入壁垒,区域乳企具有本地先发优势: 对冷链运输要求高,奶源覆盖市场半径有限:低温奶需全程冷链运输,在奶源地周围 300- 500 公里配送成本较低,一般最多可辐射奶源附近省份的消费市场,当地龙头往往拥有 本地牧场、工厂与运力,外地乳企难以进入,同时第三方配送成本高,因此中小乳企扩 张受限。 送奶入户渠道的搭建能力要求高,消费者粘性高:低温奶的渠道以便利店(31%)、送奶 入户(27%)、大卖场(20%)、电商平台(16%)为主,搭建送奶入户渠道前期需要投 入较高的固定支出、人力成本、营销费用等,本地乳企往往具备当地资源优势,如学生 奶渠道、当地经销商等。一旦消费者安装奶箱后,方便性高,不会轻易更换奶箱,且当 地乳企深耕多年,具有品牌效应,消费者粘性高,具有独占性,因此送奶入户渠道市场 占比奠定了区域乳企的市场份额下限。 对终端把控力要求高:送奶入户对渠道库存新鲜度、货损率管理要求高,需要对终端渠 道有较强的把控力,全国性乳企在当地的低温资源不足,中短期内难以下沉。
竞争格局方面,我们认为市场上存在三股势力,一是地方龙头乳企,以新乳业、光明为代表, 二是全国性乳企(蒙牛、伊利),三是具有特色的新兴品牌和中小乳企。三股势力通过不同方 式共同做大低温市场蛋糕:地方龙头乳企通过深耕本地+辐射周边、并购实现扩张,而全国性 乳企借助已有渠道优势入侵本地市场,新兴品牌和中小乳企因其特色不可或缺,但受限于奶 源、运力和渠道资源,份额难以扩张。 低温白奶方面,区域龙头割据,集中度不断提升。根据头豹研究院,2020 年 CR3 分别为华 东的光明(16%)、华北的三元(14%)、西南的新乳业(10%),市场极其分散。随着冷链运 输能力的提升、渠道的精耕与扩张、乳企的并购整合、ESL 乳(超巴奶)的推广,头部乳企 的低温份额提升明显,CR5 由 2019 年的 36%提升至 2020 年的 52%。
(三)三维力促低温渗透,群雄有望同台竞技
我们认为低温奶市场持续渗透具备三大条件,在收入端和利润端支撑乳企全国化扩张,未来 将进入群英并起、共同做大蛋糕的阶段。受制于奶源不均衡、冷链运输条件,低温奶易守难 攻,目前区域龙头占了先机,但区域龙头的本地性优势正在减弱,外地区域乳企、全国性乳 企进攻性变强,主因:(1)超巴奶的推广;(2)生鲜电商不断扩张,与乳企强强联合;(3) 冷链基础设施进一步完善。
1、超巴奶的推广可降低费用支出,适配渠道更广。 ESL(Extended Shelf Life,货架期限延长)乳,又称超巴奶,在改善杀菌工艺和提高灌装设 备卫生等级基础上,在冷藏条件下(10℃以下),货架期一般提高至 15-21 天。目前常见用 于超巴奶的杀菌技术有 INF(Direct Steam Infusion,蒸汽浸入式直接杀菌)、离心除菌技术、 陶瓷膜微滤除菌技术等。
图片
2、生鲜电商、社区电商不断壮大,生鲜电商和龙头乳企强强联合,降低了渠道建设的壁垒。 全国性乳企在当地物流运输能力远不如当地龙头乳企,生鲜电商前置仓模式下,乳企仅需定 时将批量乳品送达前置仓或电商平台统一仓库,其后的“送奶入户”流程及风险转嫁给了电商 平台。蒙牛和阿里建立技术合作,搭建“天鲜配”,提供周期配送业务;新希望选择与盒马鲜生 和天猫平台进行合作,通过新零售平台强大的冷链能力,在达到跨界营销的同时,也让产品 尽可能快速的到达消费者手中。也有区域龙头选择自建冷链物流:光明自建“随心订”平台,意图更广阔的市场,将生鲜杂货和订奶集于一体,截至 2021 年 9 月光明已经在全国开设了 2160 个前置仓,配置了逾 1 万名送奶工。
3、冷链基础设施的进一步完善,扩大运输半径,降低成本。根据中物冷链委,2019 年中国 冷库总量达 6053 万吨,2013-2019 年 CAGR 为 16.6%。国家高度重视冷链物流发展,冷链 政策密集发布,2019 年 3 月国家发展改革委、交通运输部等 24 个部门联合发布《关于推动 物流高质量发展促进形成强大国内市场的意见》,提出“加强农产品产地冷链物流体系建设”, 发展“生鲜电商+冷链宅配”“中央厨房+食材冷链配送”等冷链物流新模式。冷链物流效率的提 升将延长运输半径,突破低温奶的区域性限制,同时冷链物流规模提升亦有利于摊销运输成 本。
五、奶酪:供给创新扩容中,国产崛起正当时
按制备工艺分,奶酪可以分为天然奶酪和再制奶酪。奶酪也叫干酪,是一种在牛奶或羊奶中 加入适量乳酸菌发酵剂和凝乳酶经发酵使奶中的蛋白质凝固,排除乳清,并经一定时间的成 熟而制成的一种营养价值很高的发酵乳制品。奶酪按照加工工艺可分为天然奶酪和再制奶酪。 原制奶酪,又称天然奶酪,是牛乳经凝乳并排出乳清而制成的产品,天然奶酪按水分含量不 同又可分为软质、半硬质、硬质或特硬质奶酪。再制奶酪是以天然奶酪为主要原料,加入柠 檬酸盐和其它配料,经加热、乳化等工艺制成的产品。
按应用场景,奶酪行业可以分为零售端/C 端和餐饮端/B 端。C 端指的是乳企通过商超/线上 售卖直接售卖大单品(如奶酪棒)、家庭烘焙原料(如马拉里苏奶酪、芝士片)给消费者;B 端指的是将大包装奶酪原料售卖给西餐店、烘焙店、新式餐饮店,经过进一步加工成其他产 品形态再售卖给消费者。C 端多为再制奶酪,而 B 端多使用原制奶酪,因此 C 端的加价率更 高,一般毛利率:C 端休闲食品>C 端烘焙原材料>B 端,以妙可蓝多为例,B 端奶酪、C 端烘焙原材料、C 端休闲零食毛利率分别约为 20%左右、35%左右、50%左右。根据 Euromonitor, C 端行业的平均毛利率约为 33%。
(一)长坡厚雪好赛道,以量驱动高成长
从空间和时间维度上,我们认为中国奶酪市场是长坡厚雪赛道。 空间维度上: 量上,中国奶酪市场渗透率还有较大提升空间。中国目前与日本 1980 年代初的人均 GDP 水 平相当,日本 1981 年的人均奶酪消费量为 0.72 千克,2022 年中国的人均奶酪消费量为 0.18 千克,仅为日本 1981 年水平的 1/4。我们认为中国消费奶酪量的不足主要源于中西餐饮融 合、西式餐饮方式的渗透不足,亟待供给侧营销和单品形式的推广。 价上,横向对比日美,中国奶酪价格处于高位。根据 Euromonitor,2022 中国、日本、美国 零售端奶酪单价为 132、111、104 元/千克,一方面是中国原奶价格较高,另一方面是中国乳 制品偏“营养品”属性,因此中国奶酪价格较高,且在 2020 年经济下行前奶酪单价一直呈现上 升趋势。奶酪定价一般高于其他乳品,作为可选消费,消费量的波动性较高,受经济下行和 竞争加剧影响,2020 年后中国奶酪单价有所下行,我们认为价格继续明显上行的空间不大。
图片
时间维度上: 美国和日本奶酪的快速发展与经济息息相关,消费培育期更加独立于经济发展。美国方面, 人均 GDP 于 1978 年突破 1 万美元,1987 年突破 2 万美元,9 年间人均奶酪消费量由 7.64kg 增长至 11.01kg,增长 44%,此后两年人均 GDP 增速下滑,奶酪消费量也出现短暂下降, 之后人均 GDP 和奶酪消费量仍然保持向上增长,但斜率不及 1987 年之前。日本方面,人均 GDP 于 1981 年突破 1 万美元、1995 年达到顶峰,人均奶酪消费量翻倍,由 0.72kg 增长至 1.46kg;日本自 1990 年进入“失落的十年”,期间人均奶酪消费量仍然由 1.12kg 增长至 1.88kg,增长了近 7 成;人均奶酪消费量于 2001 年首次出现下滑,此后增速放缓,2021 年 为 2.67kg,较 2001 年仍然增长了 42%。美国的奶酪消费意识较强,奶酪市场和经济发展关 联更加紧密,而日本早年仍然在奶酪消费习惯的培育期,奶酪市场的增长更加独立于经济发 展。
(二)C 端:奶酪棒创新拓场景,妙可先发占蓝海
C 端市场占比快速提升,国内乳企有望获得奶酪市场增长的 α 属性。近年来,国内 C 端市场 大幅扩容,根据 Euromonitor,中国奶酪 C 端市场销量 2008-2022 年 CAGR 为 24.4%,而 进口奶酪市场规模 CAGR 为 18.2%,国产企业受益程度更高。2022 年日本、新加坡、中国 香港、美国的 C 端奶酪消耗量占比分别为 64%、44%、51%、51%,新加坡、中国香港和美 国的 B、C 端奶酪消耗量大致平衡,而日本的 C 端奶酪占比更高,2022 年中国 C 端奶酪的 占比(39.5%)仍然有较大提升空间,而中国上市乳企主要从事 C 端业务,叠加外资企业更 重视渠道、在本土化营销和品牌建设上的关注度远不如国内企业,因此我们认为未来 C 端奶 酪市场占比有望持续扩大,国内乳企弹性更大。
C 端快速扩容得益于供给侧乳企的产品创新+营销,创造了奶酪棒等儿童零食休闲场景。C端 以儿童奶酪棒为主,根据凯度消费者指数,2021 年儿童奶酪零食占据奶酪零售市场份额的 55%。《儿童零食市场调查白皮书》预测,2019-2023 年间,儿童零食市场将以 10-15%的复 合年增长率稳定增长,市场预期超 6000 亿元,儿童零食市场不容小觑。儿童奶酪棒这一单 品形式最早由百吉福推出(2004 年),但营销宣传较少,一直不温不火,2018 年妙可蓝多进 军儿童奶酪棒行业,叠加“铺天盖地”的广告宣传(梯媒、央视少儿频道广告、孙俪代言、“魔 性歌曲”、IP 汪汪队联名等),消费者认知迅速提升。
图片
(三)B 端:需求日益增长,国内乳企任重道远
“奶酪+”西餐、烘焙、新式茶饮等场景渗透加深,带动 B 端奶酪行业不断增长。年轻人生 活节奏加快,在外就餐频率增加,根据弗若斯特沙利文,中国餐饮业西餐和中餐 2016-2019 年市场规模CAGR分别为11.9%、0.9%,西餐占比由 2016 年11.6%增长至2020年的15.4%。 此外高端面包和蛋糕、新式茶饮等新场景中奶酪需求不断增长,如芝士蛋糕、奶酪欧包、奶 盖奶茶、奶酪酸奶等。
竞争格局方面,B 端外企为主流,国产替代空间巨大。B 端价格更加敏感,粘性强、费用低, 但利润率也低。国外奶酪品牌进入中国时间较早,如保健然(百吉福)、恒天然(安佳)、贝 勒集团(乐芝牛)、卡夫亨氏于 1998 年、2001 年、2007 年、2015 年进入中国,目前外企占 据了主要的市场,国产替代空间巨大,且尚未跑出国产行业龙头。
图片
六、婴配粉:刚性市场高端化趋势坚挺,龙头集中度仍有提升空间
(一)高毛利婴配粉进入存量阶段,无畏消费降级
婴配粉核心目的是模仿母乳成分。根据中国食药监局,奶粉通用名称按照适用月龄,分别为 “婴儿配方乳(奶)粉(0-6 月龄,1 段)”“较大婴儿配方乳(奶)粉(6-12 月龄,2 段)”“幼 儿配方乳(奶)粉(12-36 月龄,3 段)”。按产品中的蛋白质类型分,可分为乳基(乳类及 乳蛋白制品)和豆基(大豆及大豆蛋白制品)。婴配粉的核心目的是尽可能地模仿母乳中的营 养成分,起到对母乳的替代/补充的作用,母乳中营养成分的比例则会随着婴幼儿的成长而发 生相应的变化,不同年龄的婴幼儿应当适用不同配方的奶粉,尤其是 6 月龄内的婴儿不能用 其他食物替代母乳/婴配粉。
婴配粉是乳业皇冠上的明珠,毛利率较高。由主要上市乳企奶粉业务情况可知,婴配粉毛利 率多数可达 30%+。由于购买者与使用者分离,且涉及国人关注的婴幼儿健康问题,品牌带 来的边际溢价较高,如主攻高端市场的飞鹤毛利率可达 70%+。经过三聚氰胺事件的打击, 价格带高于国产品牌的国外品牌快速上位,但中国龙头奶粉企业飞鹤、伊利、澳优等高端产 品价位也与进口产品平齐,甚至更高,占据了一定的高端市场份额。
量上看,出生率持续下滑,婴配粉进入存量阶段。随着中国经济社会的发展,出生率逐年下 滑,2021 年出生率、出生人数已下滑至 7.52‰、1062 万人,为历史最低点。我们认为处于 一胎政策下成长的 80、90 后正值事业上升期、已经形成晚婚晚育、优生优育观念,叠加生 育成本高企,生育率中短期难以恢复。根据 Euromonitor 数据,2022 年中国婴配粉市场规模 约为 1717 亿元(含婴幼儿食品),2014 年以前为高速增长时期,增速可达双位数,2018 年 后增速已放缓至 10%之内,受经济下行影响,2021 年增速仅有 1.5%,随着经济的逐步复苏, 2022 年增速回升至 3.4%。
我们认为未来婴配粉市场高端化主要由以下 2 个方面驱动:1、配方、奶源升级提价,2、下 沉市场渗透率提升。
1、配方、奶源升级提价:由于奶源成本更高、配方成分更多、渠道经代层级更多、非政府福 利、中国家庭更重视育儿质量等原因,中国婴配粉均价要高于国外,但随着人均可支配收入、 年轻育儿父母教育水平的提升,叠加供给侧奶粉企业大力推广,超高端和高端婴配粉的价格 带上行仍然具有潜力。
(1)婴配粉在奶源上具备升级动力,尤其是有机和 A2 奶源受热捧。有机奶粉方面,根据奶 粉圈&奶粉智库的数据,2021 年有机奶粉的渗透率达到 11%,渗透率仍然具有较大上行空间。 其中头部乳企已经具备一定的消费基础,根据奶粉圈,2021 年君乐宝优萃、飞鹤臻稚、伊利 金领冠塞纳牧、蒙牛贝拉米渗透率已经达到了 41%、35%、30%、26%。A2 奶尽管进入中 国较晚,但是高端赛道增长最快的品类之一,奶粉企业在各自的高端线上纷纷加码 A2 奶粉, 如飞鹤星飞帆卓耀、君乐宝至臻、美赞臣铂睿、惠氏启赋 ATWO 分别于 2022 年、2021 年、 2019 年、2018 年推出。
(2)婴配粉在配方创新升级上有巨大想象空间。母乳中的成分高达 2000 余种,其中有 300 多种是婴幼儿生长发育必不可少的特殊成分,不同成分之间具有协同作用,单种成分也具有 多种作用。另外,母乳的成分与含量是一个动态变化的过程,它会随着哺乳期的延长不断变化,从而适应婴儿的生长发育,甚至不同地区的母乳在成分上也差异巨大。目前所有婴配粉 都无法 100%模仿母乳,价格带更高的婴配粉往往拥有更特殊、更高含量成分,如飞鹤超高 端「星飞帆·卓睿」系列就比高端「星飞帆」系列多了乳铁蛋白和 10 倍益生菌,且乳磷脂群 配比更贴合母乳。因此随着技术不断创新,婴配粉的配方仍然有较大改进空间,婴配粉高端 市场价格天花板受限较少。目前龙头乳企纷纷推出自有创新研究成果、主打“中国配方”以加 强消费者教育,加持产品价值量,如伊利金领冠主打“中国专利,守护母乳力量”,推出母乳研 发白皮书;飞鹤主打“更适合中国宝宝的奶粉”,精准描述中外母乳 DHA/ARA 的差异、首次 揭露三大脂肪酸黄金比例等。
图片
2、下沉市场对婴配粉高度重视,超高端产品渗透仍有空间。中国婴配粉最大的增量市场的来 源在于下沉市场的消费升级,2018 年中国下沉市场总人口约占全国人口的 68.4%,同时下 沉市场新生儿情况优于一二线城市,且母乳喂养率更低,下沉市场婴配粉市场容量远高于一 二线城市。随着中国城镇化、下沉市场消费者教育水平提升,有望重复一二线城市的高端化 路径,根据弗若斯特沙利文,中国下线市场婴配粉市场占比有望从 2018 年的 54%提升至 2023 年的 56%。根据艾瑞咨询,2021 年下沉市场购买中高端(价格高于 200 元)以上奶粉 人群占比高达 89%,可见下沉市场高端产品已经有相当大的接受度,而下沉市场超高端及以 上的产品渗透率仅有 44%,高端市场价盘仍有提升空间。
(二)新国标加速市场出清,强渠道力护航国货突围
根据行业规模、集中度和政策发展特征,中国婴配粉行业的发展大致可以分为三个阶段:
1、2008 年前:国产品牌主导的高速发展期
1983 年北京召开了“母乳化奶粉生产座谈会”,起草了母乳化奶粉质量标准,并将婴儿奶粉 和母乳化奶粉正式更名为:婴儿配方奶粉 1 号和婴儿配方奶粉 2 号。 1989 年制定了中国婴 儿配方奶粉的标准,1997 年进行了修订。1995 年出台《母乳代用品销售管理办法》,规定不 得对 1 段奶粉进行宣传、促销等行为。进入 2000 年后中国婴配粉行业蓬勃发展,2000 年婴 幼儿配方奶粉从 1 万吨猛增到 8 +万吨。2002 年国家实施婴幼儿配方乳粉生产许可证制度, 加强对行业的管理,此后分别于 2007、2013、2022 年进行了修订完善。在此阶段涌现了许 多知名的国产品牌,如三鹿、伊利、圣元、完达山、雅士利、贝因美、飞鹤等,但是由于行 业快速发展、监管尚不完善,出现了不少产品质量安全事件,如 2004 年的阜阳毒奶粉事件, 放缓了 21 世纪以来行业双位数的增速。
2、2008 年-2015 年:进口品牌占优的行业整顿期
大多数中国奶粉企业卷入 2008 年三聚氰胺事件后,消费者信心严重受挫,市场被迫高端化, 乳企生产和奶农积极性一度陷入低迷。2008 年国家出台《奶业整顿和振兴规划纲要》,对行 业进行全方面的整改和振兴,促进奶业生产的规模化、现代化,提升乳品加工企业的集中度。 2008 年后进口品牌占据大壁江山、顺势提价,2011 年国家相关部委对相关企业开展行政干 预,2013 年进行反垄断处罚,国外进口婴配粉价格才未“脱缰”。此外,少数未卷入三聚氰胺 事件的国产奶粉企业业绩和市占率大幅增长,如飞鹤和贝因美。在此阶段,国家多次出台相 关规定对行业进行规范,加大市场监督力度,根据中国政府网,2015 年中国乳制品合格率为 99.67%,行业已经具备健康发展的基础。
图片
3、2015 年至今:国产信心恢复的规范发展期
2016 年《婴幼儿配方乳粉产品配方注册管理办法》(以下简称“注册制”)正式出台,2018 年正式实施,加速中小奶粉企业出清,根据 Euromonitor,CR10 市占率由 2013 年的 49.3% 提升至 2022 年的 67.2%。一方面,部分进口品牌未能抓住本土化的渠道、产品机遇,份额 萎缩,另一方面,政策端也不断引导国产奶粉振兴,2018 年推出奶业振兴保障乳品质量安全 的意见,2019 年推出国产婴幼儿配方乳粉提升行动方案,同时国产奶粉企业龙头不断加强自 身产品、渠道、品牌建设,因此国产奶粉企业份额逐渐提升。根据 Euromonitor,CR10 中国 产品牌份额由 2016 年的 11.5%提升至 2022 年的 36.8%,CR10 进口品牌份额由 2016 年的 40.20%下降至 2022 年的 30.4%,其中飞鹤近年凭借强大的品牌力,市占率提升尤为显著。
在渠道推力方面,国产品牌地推活动更丰富有力。由于婴配粉属于高价值、高粘性的高频线 下决策,渠道营销说服力为决策关键。外资品牌更注重品牌拉力,更多投入在品牌营销上, 地推活动更注重“大而全”,而本土品牌则更注重渠道推力,地推活动更加“小而美”,对消 费者决策的提示作用更加强烈持久。中国最大的婴配粉增量市场来自于下沉市场的消费升级, 更加频繁的“小而美”活动小步快跑、多点阻击式地攻破了消费者对于进口品牌的执念。飞 鹤为国产品牌突围标杆,利用迷你秀、妈妈的爱、嘉年华和包城包省活动等丰富的线下活动 与“星妈会”线上会员系统联动,拉新、留存全链路引流促活。
图片
(三)儿童奶粉+成人粉双极延展,功能化产品打开天花板
儿童粉和成人粉为量价齐升赛道,有望成为奶粉行业新看点。鉴于目前婴配粉市场进入存量 时代,奶粉企业厂家主动拓展儿童粉与成人粉市场,毛利润率较婴配粉低,但目前二者尚在 消费者培育阶段,市场为蓝海,价格战不明显,因此毛销差与婴配粉持平。 价:一方面,儿童粉为婴配粉的延伸战场,成人粉具备“礼品”性质,兼具“营养品”的属 性,价格敏感度较低;另一方面,婴配粉的注册难度和科技含量较高,各种必需的营养素要 求全面,生产成本高;而一般的中老年奶粉、儿童奶粉大多是在普通奶粉中添加钙、维生素 等基础营养素,加上原料、检测等费用较低,故生产成本较低。目前市面上大部分中老年奶 粉和儿童奶粉处于 100 元/罐左右的价格带,我们认为随着中老年奶粉和儿童奶粉“科技含量” 提升,消费者教育加深,未来价格有较大提升空间。
七、重点公司分析
(一)伊利股份:行稳致远,产品结构与经营改善共振
公司为乳业超级大白马,经营稳健,我们认为未来公司的主要看点在于产品结构高端化、经 营效率提升,共促业绩与盈利质量稳中有升。 乳业巨头借常温红利全国化扩张后,多个细分领域领先。公司成立于 1993 年,1996 年于 A 股主板上市,1997 年成为中国首家引入利乐包装、推出常温奶的乳企,借助常温红利全国化 快速扩张,1997-2006 年公司收入 CAGR 为 36%,后在夯实基础常温白奶基础上,大力发 展高端常温白奶、常温酸奶,成为常温奶双寡头之一,常温奶现金牛业务支撑公司在乳制品 行业多元化发展、稳健扩张,根据 Euromonitor,2022 年伊利白奶、酸奶、乳制品的市占率 居首,分别为 30.4%、33.6%、21.2%。根据尼尔森,2021 年公司婴配粉位居市场份额第二, 成人配方奶粉业务行业第一,冷饮业务连续 27 年行业第一。
渠道方面,伊利坚守精耕策略,下沉力度强,积极提升渠道效率。公司从 2006 年开展“织网 计划”,2007 年借助“万乡千村”计划继续深入农村市场,不断强化渠道的精耕策略,同时公司 对于现代渠道、电商渠道也倍加关注。公司 2018-2021 年平均每个经销商会配备 1.55、1.45、 1.39、1.21 个销售人员,在保证销售人员对经销商的掌控的同时,不断精简人员、提升效率。
图片
横向来看,公司品类重心偏向奶粉,未来有望进一步改善毛利。公司毛利:奶粉>冷饮>液体 乳,公司提出 2021-2025 年,公司婴幼儿奶粉业务复合增速 20%以上的增长目标。近年来公 司内生奶粉业务表现亮眼,2018 年以来奶粉业务保持 25%+的增长,公司旗下拥有金领冠系 列婴配粉、塞纳牧有机系列婴配粉、QQ 星儿童成长奶粉和欣活系列中老年奶粉,金领冠年 销售收入突破百亿级,根据尼尔森,2021 年公司婴配粉市占率同比+1.4%,增速位列市场第 一,成人粉市占率同比+2.2%,保持绝对领先。
奶源内生+外延广布局,坚定发展后盾。在过去五年的奶源争夺战中,伊利 2019-2020 年前 后收购优然牧业(40%股份)、中地牧业(31.87%股份)、恒天然(中国牧场)、赛科星(58.36% 股份)、Westland(100%股份)等国内外大型上游奶源企业,于 2022 年实现了全国自建、 在建及合作牧场近千座,其中规模化集约化的养殖在奶源供应比例中达到 100%,居行业首 位。
(二)蒙牛乳业:内生与外延业务齐驱,扬长补短再造一个新蒙牛
蒙牛与伊利共为乳业双寡头,暂时落后的情形下,公司加速改革、重拾“蒙牛精神”,在业务上 重点发展内生的优势常温与低温液奶业务 ,通过并购整合奶酪、奶粉等不足之处,有望通过 “扬长补短”,显著改善业绩边际。 股权激励再次激发“蒙牛精神”,护航“再造一个新蒙牛”战略落地。公司成立于 1999 年,在 创始人牛根生的带领下,借助早期常温红利、超级营销 IP、渠道大商制、“虚拟联合”工厂制 度等妙招制胜,2007 年收入首次超过伊利,2008 年受到“三聚氰胺”事件的影响,公司产生 巨额亏损,2009 年中粮成为第一大股东(目前持股 13.92%),阿拉、达能分别于 2012 年、 2014 年成为战略股东,公司组织架构大变革为职能体系,管理层更换也较为频繁,此阶段公 司营收和净利水平疲软。2016 年卢敏放上任后,大有“牛根生时代”的狼性风格,对公司的架 构和人事进行了大刀阔斧的改革,如将公司组织调回事业部体系、总部人员减少了 30%、增 加对中层执行层的激励等,自 2016 年起公司营收与 ROE 也稳中有升。公司为实现战略落 地,制定了高激励的限制性股票和股票期权计划:于 2013 年制定了 5 年的股权激励计划, 累计授予董事、高管、各系统负责人及经销商等不超过总股本 5%的限制性股票,并于 2017 年、2022 年进行延期,目前公司股权激励计划延至 2026 年 3 月。2016 年公司制定了为期 10 年的股票期权激励计划,分别于 2017、2020、2022 年授予了核心管理层 1,093、102、 4,498 万购股权,涉及市值 1.39、0.25、14.76 亿元。
图片
战略上,并购借力发展奶酪、奶粉板块。中粮、达能、阿拉对公司进行管理与产品赋能后, 公司开启了“并购”时代,为弥补品类不足,在品牌方面相继收购了君乐宝(鲜奶与奶粉业务, 2011 年收购,2019 年出售)、雅士利(奶粉业务,2013 年收购)、多美滋(奶粉业务,2015 年收购,2022 年出售)、贝拉米(奶粉业务,2019 年收购)、妙可蓝多(奶酪业务,2020 年 收购)。 奶酪方面,妙可蓝多成为公司的奶酪运营平台。截至 2022 年 11 月底,公司持有妙可股份为 35%,目前妙可为 C 端奶酪龙头,后续家庭餐桌系列大单品的持续发力将有望打开第二成长 曲线,同时常温奶酪棒的网点下沉有望复制常温液奶红利。
着力渠道精耕与新零售渠道开发,提升数字化程度,渠道积极转型。渠道策略方面,公司持 续推进“村镇通”的渠道下沉策略,截止 2021 年 12 月月底,“镇村通”项目直控的镇村网点达 超 60 万家;2021 年低温奶行业线下渠道份额持续萎缩,线上渠道同比 28%高增,蒙牛应势 积极发展传统电商、O2O 到家及社群营销;在高端商超方面,蒙牛在山姆、永辉中市占率位 列第一。数字化方面,2021 年是蒙牛数字化转型的元年,进行智网 2.0 升级,实现终端门店 的数字化管理。
(三)妙可蓝多:蒙牛赋能奶酪龙头,家庭餐桌+常温系列开启第二增长极
公司为蒙牛奶酪业务运营平台,生产经营有望全面赋能。公司成立于 2001 年,原名广泽乳 业,主要从事液态奶,2008 年与法国保健然公司合作开启了奶酪业务,2015 年收购了奶酪 生产商天津妙可蓝多,于 2016 年借壳上市(原华联矿业),2018 年进军儿童奶酪棒行业, 2019 年公司名称正式由“广泽股份”更名为妙可蓝多。2020 年蒙牛入主,此后不断通过一级+ 二级股份收购的方式增持公司股份,截至 2022 年 10 月蒙牛合计占公司 35%股份,为第一 大控股股东。2021 年 7 月公司完成非公开发行股份后,蒙牛承诺将于 2 年内奶酪业务全部 注入公司,公司已成为蒙牛的奶酪业务运营平台,将在奶源供应、渠道网点、管理效率等多 方面将嫁接蒙牛的优势。
短期经营承压,股权激励护航高成长。公司 2016-2019 年营收 CAGR 为 36%,2022 年经济 下行压力较大,竞争激烈,公司仅实现同比 8%的收入增长,随着经济逐步复苏,公司找到 第二增长曲线,公司有望重回增长轨道。公司于 2017、2020 年进行了 2 轮股权激励计划, 2020 年股权激励计划中,限制性股票和股票期权各涉及 600 万股,各占总股本的 1. 47%, 涉及 4 名高管、227 名核心技术人员,占公司总职工人数的 13.6%,计划业绩考核目标为 2021-2023 年营业收入达到 40、60、80 亿元,增速高达 40%、50%、33%,高要求、高激 励、宽范围有望有效实现公司的成长目标。
图片
在财务方面,公司的净利率有进一步优化空间。毛利率方面,目前公司产品价格带仍然有进 一步上行的空间,蒙牛入主后成本也将逐步嫁接优势。销售费用方面,我们认为儿童奶酪棒 市场和婴配粉有一定的相似之处,同是占领儿童和家长心智,营销和地推费用是收入的必要 组成部分,因此应当注重毛销差情况,在公司不断优化经营的情况下,毛销差近年来逐步提 升。此外,奶酪市场目前处于早期成长阶段,公司在前期开拓市场营销费用支出较多打造品 牌,我们认为在公司品牌效应逐步显现后,销售费用率有望进一步下行。管理费用方面,公 司 2021 年管理费用率水平大幅提升主因股权激励费用,2022 年冲回部分股权激励费用,管 理费用率有所下降,但相较于业内标杆乳企来看,中枢仍然有进一步下行空间。
(四)中国飞鹤:阵痛不改龙头优势,新鲜战略稳健再起航
飞鹤作为优秀的国产婴配奶粉企业龙头,我们认为其过去的成功在于抓住高端市场扩容与行 业渠道转型的 β,背后的护城河是产品、营销、渠道三力构筑的品牌力,其中渠道推力为核 心。未来婴配粉存量时代下,飞鹤品牌力的护城河将持续巩固,稳健提升市场份额,同时高 成长的儿童粉、成人粉也将贡献业绩边际。 优质婴配粉龙头专注做好“更适合中国宝宝体质的奶粉”。公司于 1962 年成立黑龙江飞鹤的 前身红光乳品,2003 年在美国场外柜台交易系统进行融资,2009 年在纽交所上市,2010 年 推出超级大单品星飞帆,2013 年因美股融资困难,飞鹤进行私有化、在纽交所退市,2018 年完成收购 Vitamin World 的零售保健业务,2019 年在港股上市。飞鹤目前为中国上市奶粉 企业中唯一营收过百亿的公司,ROE 在上市乳企中一骑绝尘,主要来自于高净利率,2021 年公司营收、ROE、净利率分别为 228 亿元、35.5%、30.3%。
产品矩阵上,超高端+系列护航婴配粉价盘,成人粉和儿童粉有望打造第二成长曲线。2017 年飞鹤开始倾注资源打造超高端系列星飞帆,形成了主力大单品,2021 年收入占比为 49%。 未来的资源重心在超高端+的星飞帆卓系列(卓睿、卓耀、卓舒)婴配粉、爱本成人粉以及中 端的茁然儿童粉上,尤其是卓系列的力推有利于稳定基础星飞帆价盘、优化整体收入结构, 2018、2021 年公司超高端+系列产品收入占比为 3.9%、8%,其间收入 CAGR 为 72%。根 据公司业绩交流会,未来五年公司会在儿童粉和成人粉上发力,2021 年儿童粉、爱本成人粉 增速为 63%、29%,其中茁然儿童粉增速超 200%、市占率达 17.3%。
图片
渠道方面,飞鹤成功之处在于狠抓渠道管控痛点,精准把握母婴渠道红利。早年公司主打“农 村包围城市”策略,2017 年上攻一二线城市,渠道精细化管理和足够的终端利润让公司在外 资挤占的高端市场杀出重围。渠道痛点在于压货、欠费用和价格体系紊乱,门店痛点在于流 量和利润率。公司战术上采取单层经销网络,既能提升对经销商管控力,又能增厚渠道利润。 具体来看,公司存货周转率、对库存新鲜度要求高于同业;线上产品价格一般不低于线下, 对窜货行为进行严厉的罚款;对经销商的费用核销账期为 N+15, 大部分实际为 N+10;公 司给予终端门店、经销商的毛利率分别为 25-30%、10-12%,外资门店利润大多在 10% 左右; 而门店流量由公司精准的品宣和充分的消费者教育解决。截至 2021 年底,公司已经覆盖了 11 万+的终端网点,拥有 2000+家经销商。公司抓住了渠道向专业母婴店转移的红利,2016 年开始进军大型连锁母婴店,目前和主要知名母婴店建立了合作关系,如孩子王、上海爱婴 室、因贝尔、贝贝熊、乐友、小飞象、宝贝在线等,公司目前主要收入来自于母婴渠道,截 至 2020 年 6 月底,母婴渠道占 68%左右。
(五)新乳业:内生产品小试牛刀,外延协同效应有望进一步显现
公司为西南低温巨头,背靠新希望集团,协同效应显著。新乳业的母公司新希望集团资金、 战略资源雄厚,下属子公司新希望六和为饲料龙头,与公司上游牧场具有协同效应,同时集 团内鲜生活为全国领先的第三方冷链运输公司,有力支持公司低温战略。2002 年新希望集团 涉足乳制品产业,并购重组地方优质乳制品企业;2006 年新希望乳业成立,专门运营新希望 集团的乳业务;2010 年,公司提出鲜战略;2015 年重点布局空白区域,收购苏州双喜、湖 南南山、西昌三牧;2016 年,公司完成股份制改造,收购绿源唯品乳业;2019 年公司在 A 股主板上市;2020 年并购福州澳牛、宁夏寰美,发行限制性股票激励计划;2021 年收购一只酸奶牛 60%股权,入股澳亚,升级“鲜立方”战略,提出“三年倍增、五年进入全球乳业领先 行列”的目标。目前公司已经拥有 46 家控股子公司、15 个主要乳品品牌、16 家乳制品加工 厂、13 个自有牧场公司,在四川、云南、宁夏等区域市场具有领先地位。
图片
外延并购方面,“1+N”开启全国化进程,协同效应有望进一步显现。公司的外延战略为“1+N”, 即“新希望”主品牌和多个子公司在奶源、品牌方面协同发展。公司 50%+奶源供应来自于 自有牧场与现代牧业、澳亚,公司于 2019、2021 年分别完成了现代牧业、澳亚 9.28%、5% 的股权收购,锁定了长期优质的奶源供应,此外公司奶源均分布在子品牌附近,有利于调配 奶源供应。 公司对每个并购公司有“投后一百天计划”进行管理输出,以夏进为例,2021 年在产品方面, 公司帮助夏进推出枸杞牛奶爆品,渠道方面,积极拓展电商与新媒体,拓展省外市场, 2021 年收入为 17.54 亿元,同比增长 18%,创历史新高,净利率为 7.40%,同比提升 1.35pct, 成为新乳业上市后投后整合管理的标杆企业。超高端朝日唯品推出多款新品酸奶,在华东表 现亮眼,渠道上与山姆会员店、麦德龙会员店、华润旗下精品超市 BIT 均有合作,在咖啡赛 道上亦找到发力途径,未来有望成为公司新的增长极。
(六)光明乳业:华东低温龙头,传统国企勇做“争鲜者”
公司是深耕华东的传统国企,历史股权激励曾激发业绩活力。公司前身是成立于 1911 年的 上海可的牛奶公司,1996 年上海市牛奶公司与上海实业集团合资成立“上海光明乳业有限公 司”,2002 年 A 股主板上市。公司 2010 年的第一轮股权激励效果显著,营收增速、净利润 和 ROE 目标均实现;2014 年开始的第二轮股权激励计划在当年亦取得较好成果,但最终因 为行业增速下滑、管理层变动等多种因素,公司于 2017 年终止了第二轮的股权激励计划。 近年来管理层变动频繁,公司经营业绩并不稳健,在郭本恒、罗海担任总经理的时代,公司 业绩有较好的增长。2021 年黄黎明董事长上任,黄黎明在光明乳业有 20 多年的工作经验, 在光明牧业、生产中心、营销中心、光明食品集团旗下零售板块均有历练,对于乳业产业链 的运作十分熟悉,有望带领公司重新焕发活力。
图片
公司“领鲜战略”的持续推进有赖于奶源供应和冷链能力的保障。奶源方面,公司旗下的光明 牧业 2020 年奶牛产量为 43.5 万吨,位列第八名,市占率为 1.23%。截至 2022 年 11 月底, 公司已拥有规模牧场 25 个。公司分别于 2021 年 10 月、2019 年、2017 年收购小西牛 60% 股权、辉山乳业旗下 2 家牧场、荷斯坦牧业 45%股权,进一步完善奶源布局。2021 年 12 月, 公司公告使用非公开发行股份 70%的募资额(13.55 亿元)于牧场建设,在安徽、宁夏、黑 龙江三省新增规模牧场完工后,牛只存栏数将增加约 3.1 万头,在 2020 年存栏数(7.5 万头) 的基础上提升 41%。 冷链方面,公司旗下的领鲜物流的冷链运输能力处于行业领先水平。在质上,公司连续 3 年 荣获中物联冷链委“冷链物流百强企业”称号,主动对标最高国际管理体系与标准,成功通过 了英国零售协会仓储与配送的 BRC S&D 认证,和 IOS9001 的质量体系认证。在量上,2021 第十三届全球冷链峰会上获得“冷链自有运力 50 强企业”、“冷链仓储量 50 强企业”,目前华 东综合物流中心已有 65 座,配送区域覆盖全国各大主要城市。
公司通过并购拓展海外奶酪业务,Dairyworks 业务增长质量喜人。公司于 2019 年、2020 年收购新西兰奶酪品牌 Talbot Forest Cheese 和 Dairyworks,2022 财年 Dairyworks 的销售 数量仅增长 3%,但毛利增长 75%,EBITD 为 1800 万美元,同比增长 75%。
(本文仅供参考,不代表我们的任何投资建议。如需使用相关信息,请参阅报告原文。)
精选报告来源:【未来智库】。