“芯”的时代出现,七家芯片厂商推出UFCS融合快充协议芯片

前言
通常手机支持的大功率充电,基本是使用自家私有协议完成的,除了自家设备,并不兼容其他品牌的高速充电,目的是为了维护自家的生态配件市场,但这样导致极大的资源浪费和电子垃圾的产生。在这种充电环境下, UFCS 融合快充应运而生,为合理利用资源和减少电子垃圾,提升充电技术的发展而出现的融合快充协议。
UFCS 移动终端融合快速充电技术的出现,完美解决了各家私有协议,互不匹配高速充电的问题,能够用一个充电器来给所有设备快速充电。移动终端融合快速充电技术有效优化快充碎片化,减少用户更新换代手机对充电器的更换需求,同时第三方充电器也可以进入高速充电市场,更好的为用户服务,保障用户的快充体验。
UFCS融合快充科普
2021 年 5 月 28 日,电信终端产业协会发布融合快充标准《移动终端融合快速充电技术规范》。该标准旨在解决目前市面上不同品牌都推出自家的私有协议,导致充电协议互不兼容的问题,特别是各大手机品牌之间,私有协议众多,并且互不兼容,不同品牌使用对方的充电器或者手机充电,只能进行小小功率充电,不仅造成资源浪费,还严重影响了用户快充体验,同时增加了产业链上下游研发风险与成本。UFCS 融合快充成为快充行业通用的快充标准,能够实现快充市场大一统。在提升用户的充电体验时候,推动各方面的节能环保。
什么是UFCS
UFCS 快充规范全称 Universal Fast Charging Specification,新一代融合快充协议,该标准由绿色能源工作组(WG10)主导,信通院、华为、OPPO、vivo、小米牵头,并得到了荣耀、矽力杰、瑞芯微、立辉科技、昂宝电子、电酷网络等多家终端、芯片企业和产业界伙伴的大力支持。该协议旨在制定移动终端的融合快速充电标准,解决互配快充不兼容问题,为终端使用者创造快速、安全、兼容的充电使用环境。
目前有哪些设备支持UFCS
图片
首批UFCS融合快充认证共计发放15张认证证书,共计6家企业通过了首批认证;其中包含5款终端、6款适配器和4款芯片产品。UFCS的成员涵盖了半导体、芯片、工厂、终端等各类企业,基本覆盖了快充行业内的各类主体。目前,芯片领域英集芯、智融、易冲、立锜 都拿到了认证证书,实际应用产品包括不限于iQOO 10 Pro、iQOO 11、iQOO 44W 闪充移动电源、华为Mate XS 2、小米11T(海外机型)、OPPO Reno9、OPPO UFCS电源适配器等各类设备支持UFCS。
相关阅读:
1、全国首家终端快充行业协会正式成立,快充标准有望融合统一
2、融合快充市场化获得突破进展,4大手机厂商率先支持!
3、推动融合快充普及,终端快充行业协会会员突破100家!
4、工信部推动统一手机快充标准
目前有哪些芯片支持
目前有英集芯、智融、易冲、南芯、芯海、立錡、广芯微共七家芯片厂商推出UFCS融合快充协议芯片。其中易冲CPS8843、英集芯IP2736、智融SW2325、立锜RT7202KLA这4款是通过了首批获得UFCS官方认证的芯片。
CHIPSEA 芯海
芯海科技从2015年就开始设计PD协议芯片,也是国内首批推出PD MCU的芯片原厂。在PD市场深耕多年,拥有完善的开发生态,检测和控制精度高、协议兼容性好、认证速度快、协议升级方便、易于开发差异化功能等优势。截至目前,芯海科技共发布了四款支持融合快充协议的新品,分别为面向充电器的CPW3301、面向手机平板电脑的CPW3101、面向电源配件的CSU3AF10以及面向PC生态的CS32G051。芯海科技在高精度ADC领域具有领先优势,有望借助自身的技术优势更进一步地提高电流、电压的检测精度,让支持融合快充协议的产品更安全。
芯海CSU3AF10
在快充行业深耕多年的芯海科技,也是融合快充协议(UFCS)制定的重要参与者之一,业界首款UFCS协议应用产品——iQOO 44W闪充移动电源便是采用的芯海科技CSU3AF10协议芯片实现的,而且CSU3AF10也支持最新的PD3.1快充协议。
图片
移动电源内置芯海科技 CSU3AF10协议芯片,是芯海科技推出的支持USB Type-C和PD3.0快充协议的USB-C控制器。CSU3AF10内置8位RISC内核,内置32K*16位 FLASH,内置2K SRAM,支持两路独立的Type-C口。支持QC4,支持华为SCP、FCP,三星AFC快充协议,并支持多种快充协议。
图片
芯海科技 CSU3AF10 协议芯片 详细资料。CSU3AF10支持外接NTC过热检测,提供QFN28/QFN24封装,适用于快充电源,HUB和DOCK应用,并且新增了USB PD3.1、UFCS等快充协议。
相关阅读:
1、UFCS融合快充获正式应用,iQOO 44W闪充移动电源拆解
芯海CPW3301
芯海科技推出的CPW3301系列是一款专用型 PD3.1以及UFCS协议芯片,集成度非常高,外围十分精简。芯片支持30V耐压,可用于28V输出应用,并预留了两个NTC接口,用于检测板材温度和端口温度,内置MCU,可支持二次开发。
图片
CPW3301 是一颗高性能、高集成度的 USB Type- C Power Delivery(电力传输)控制器,可用于 USB-A 和 TYPE-C 双端口输出的快充协议 IC。它集成了恒压、恒流、以及恒温控制环路。集成高精度 的电流采样和电荷泵电路。采用QFN24封装工艺,可高效减少PCB板面积,给产品设计带来更好的适配。
图片
CPW3301芯片详细规格信息,集成高性能 MCU,内置 64KB,2KB 数据存储器SRAM。支持 USB PD3.1 协议、PPS 协议、 QC4.0+协议、UFCS协议等。产品自带十分高的兼容性。
芯海CPW3101
CPW3101芯片是一个集成 UFCS 协议的微控制器,内置 32K 字节 Flash,2K 字 节 SRAM,最高可运行在 24MHz,支持 UART、I2C、定时器等外设。具有高整合度、高抗干扰、高可靠性的特点。可满足产品多种适配要求。
图片
CPW3101芯片详细规格信息。CPW3101 微控制器的工作温度范围为-40 度~85 度,工作电压范围 2.2V~5.5V。芯片提供多种低功耗模式,以满足不同的应用。
芯海CS32G051
CS32G051芯片是一个集成 UFCS 协议的微控制器,支持双区分配,内置 12K 字 节 SRAM,256K 字节 Flash,支持PD3.1 FRS,根据应用场景,CS32G051协议芯片可以配置在充电端(DFP)、受电端(UFP)、双角色端(DRP)三种方式。
图片
芯海CS32G051芯片拥有智能双区备份、支持协议多 、支持两路独立接口、安全可靠的特点,可以更好的给厂商的产品适配,可应用在笔记本、显示器的快充、投屏、数据传输领域中。
CONVENIENT POWER 易冲
易冲在快充芯片领域深耕多年,多款芯片成功进入了小米、闪极、三星、努比亚、华为、OPPO、摩托罗拉、VAVA、贝尔金、宜家、mophie等诸多知名品牌供应链,其产品的性能与质量得到市场的多方验证。目前,在UFCS融合快充市场的布局开发出CPS8841、CPS8843两款支持融合快充的芯片。
易冲CPS8841
易冲半导体发布CPS8841就是为全链路解决供电设备、线缆和充电设备之间各种协议兼容性问题,助力UFCS生态圈的完善。实现一个充电端即可支持多设备的快充协议,提高用户体验感同时减少电子垃圾的产生,促进科技改变生活同时保证企业绿色环保可持续发展战略。
图片
协议芯片来自易冲半导体,型号CPS8841,是一款高度集成的USB PD3.0协议芯片,集成PPS快充,并支持UFCS融合快充和华为SCP快充等充电协议。芯片内部集成恒压恒流控制,支持I2C通信,3个GPIO引脚的加入,使用更加灵活。
图片
易冲半导体 CPS8841 详细资料。CPS8841采用QFN4x4封装,输入电压范围3-22V,易冲 CPS8841 集成VCONN电源,可识别E-Marker线缆,支持可配置线缆阻抗补偿,内部集成NMOS驱动,可使用NMOS作为VBUS开关管。芯片内置可编程的过压,过流以及过热保护等,功能十分全面。
相关阅读:
1、易冲联合华为推出首款UFCS认证快充
易冲CPS8843
2022年12月30日,易冲发布旗下的 CPS8843 芯片成功获 UFCS 1.0 认证,并获得融合快速充电功能认证证书,该芯片经过型式试验的认证,通过认证依据的 T/CCSA393-2022、T/TAF083-2022、T/CCSA394-2022、T/TAF092-2022 4个标准, CPS8843 芯片符合UFCS 1.0的测试要求,满足融合快速充电功能认证实施规则的要求,成功获得 UFCS 1.0 认证。
图片
该芯片采用 QFN-24(4x4mm) 封装工艺,可以有效减少PCB板的面积大小,支持宽幅电压,在输出 5V/10V/20V 的电压范围内可编程,增加了产品的灵活性,方便更多产品的适配与应用。
图片
在中国泰尔实验室的报告中的样品信息图。CPS8843 芯片以供电协议芯片为产品名称送检,在送检后, CPS8843 芯片要经过电气特性及时序、物理层、协议层、应用层、功率规则共5项检验项目,均达到测试要求后颁发了融合快速充电功能认证证书。
图片
易冲CPS8843 芯片成功入围首批 UFCS 1.0 认证,并获得中国信息通信研究院泰尔终端实验室颁布的融合快速充电功能认证证书,证书编号0302247161984R0M-UFCS00015。
相关阅读:
1、易冲CPS8843芯片获UFCS认证,助力快速、安全、融合的充电环境
INJOINIC 英集芯
英集芯作为一家专注于高性能、高品质的数模混合集成电路芯片研发和销售的IC设计公司,从来不会缺席任何重要产品的开发,针对UFCS市场,开发出型号为IP2736的电源IC芯片 。
英集芯IP2736
英集芯 IP2736 是一款集成多种协议,用于 USB 端口的快充协议控制 IC。IP2736 快充协议芯片成功通过了 UFCS 1.0,输出 5V/10V/20V可编程融合快速充电功能认证。
图片
IP2736采用 QFN24 封装,内置电压基准,集成可编程电压环路控制,最小步进 10mV,集成可编程电流环路控制,集成低端电流检测,支持线损补偿。为适配器、车充等单向输出应用提供完整的解决方案。
图片
英集芯 IP2736 支持控制 PWM controller feedback,支持驱动控制光耦,支持 I2C 接口控制。芯片具备具备高集成度与丰富功能,在应用时仅需极少的外围器件,有效减小整体方案的尺寸,降低 BOM 成本。
图片
英集芯IP2736 快充协议芯片成功通过了 UFCS 1.0认证,并获得中国信息通信研究院泰尔终端实验室颁布的融合快速充电功能认证证书,证书编号 0302247161585R0M-UFCS00009,成为首批通过此项认证的协议芯片产品。
相关阅读:
1、首批!英集芯IP2736率先通过UFCS功能认证
ISMARTWARE 智融
珠海智融科技有限公司主要从事集成电路设计和芯片开发,目前已有近80人的团队规模,主要产品为数模混合集成电路(IC),包括快充一体芯片,电源管理芯片,安全加密芯片等,针对UFCS市场而开发出型号为SW2325的快充协议控制器。
智融SW2325
智融 SW2325 是一款兼容性非常强大的快充协议控制器,成功通过了 UFCS 1.0认证,输出 5V/10V/20V 可编程融合快速充电功能认证,证书编号 0302247161601R0M-UFCS00011,成为首批通过此项认证的协议芯片产品。内置 40MHz 主频的 ARM M0 内核,内置车规级 64K eFlash+4K RAM。支持 3-30V 超宽输入电压范围。支持光耦反馈,FB 反馈和 I2C 反馈三种调压方式,并支持 I2C/UART 通用外设接口,支持二次开发。
图片
智融 SW2325 采用 QFN-20 4X4mm 封装,集成了 Type-C 接口逻辑,USB PD PHY,VOOC/SCP PHY 以及 QC/PE/SFCP/TCN 等快充协议的检测电路,并集成光耦反馈和 FB 反馈驱动电路、NMOS 和 PMOS 驱动电路以及 CV/CC 控制环路。
图片
智融 SW2325 支持多重保护功能,支持动态功率分配和固件加密,功能强大且全面,适用于车充,充电器等应用。配合 ACDC 或 DCDC 以及少量的外围元器件,即可组成完整的高性能的 Type-C/Type-A 口快速充电解决方案。
图片
智融 SW2325 快充协议芯片成功通过了 UFCS 1.0,输出 5V/10V/20V 可编程融合快速充电功能认证,获得中国信息通信研究院泰尔终端实验室颁布的融合快速充电功能认证证书,证书编号为 0302247161601R0M-UFCS00011,成为首批通过此项认证的协议芯片产品。
相关阅读:
1、国内首批,智融SW2325率先通过UFCS功能认证
2、业界首发!智融SW2325新增支持UFCS融合快充
RICHTEK立锜
立锜科技作为一家国际级的模拟 IC 设计公司,多年来深耕电源管理解决方案,为客户提供了多元且具竞争力的产品与方案,产品广泛应用于电脑、消费性终端产品、网络通讯装置、大尺寸面板显示器等领域。
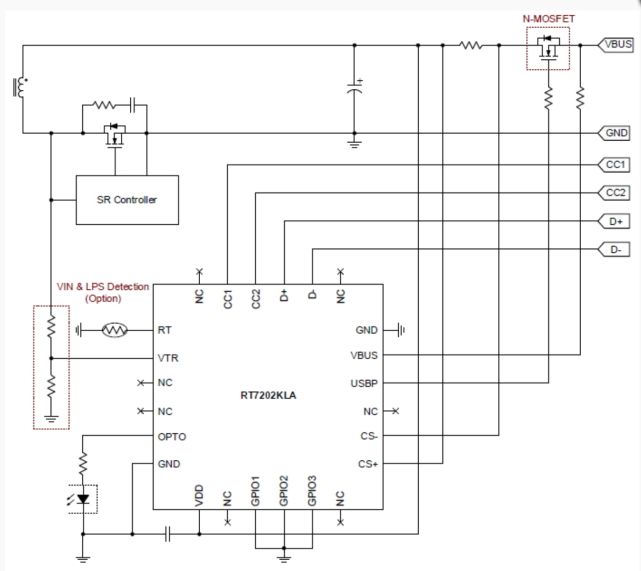
立锜RT7202KLA
立锜 RT7202KLA 协议芯片可应用在多端口的电源适配器、多端口的车用充电器、USB-C 快充协议的充电器等产品上,能够适配厂商多种产品设计的需求。
图片
立锜 RT7202KLA 协议芯片是一颗支持功率分配和 20V 输出的可程控多协议控制器,内部集成的 MCU 可通过 CC1/CC2/D+/D- 接口对各种协议进行处理,包含反馈补偿和内部稳压器的可编程控制器,其设计针对快充系统使用的离线式高功率密度 AC/DC 转换器进行,通过 I2C 总线上的 Master/Slave 通讯实现对输出功率的分配。将反馈补偿网络内建于其中,减少了外部元件数量,具有更好的瞬态响应能力。
图片
立锜 RT7202KLA 协议芯片的规格信息,通过规格书知道,RT7202KLA 带有完善的保护性设计,其中包括 LPS 保护和精准的内部过热保护功能。为满足高精度控制应用的需要,它在数模转换环节使用了两个运算放大器来生成参考电压供电压调节回路和电流调节回路使用以形成可程控的恒压、恒流控制。
图片
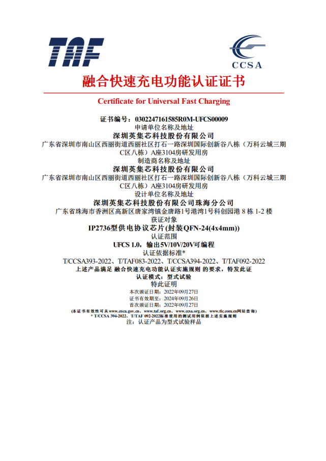
立锜RT7202KLA 的认证证书资料,是首批通过此项认证的协议芯片产品,并获得中国信息通信研究院泰尔终端实验室颁布的融合快速充电功能认证证书,证书编号为0302247161835ROL-UFCS00013。
相关阅读:
1、UFCS认证再添一员大将,立锜推出融合快充协议芯片RT7202KLA
SOUTHCHIP 南芯
南芯拥有强大的研发及系统团队、独立的品质管控团队、以及贴近客户的销售和支持团队,为高质量的产品开发设计保驾护航。南芯也得到了上下游产业链与资本的广泛认可与支持。在UFCS市场也不甘于落后,推出了型号为SC8546的单芯片40W高压电荷泵充电产品。
南芯SC8546
南芯推出兼容UFCS(融合快充标准)的单芯片40W高压电荷泵充电产品——SC8546,力求保持国产同类产品中的领先地位。电荷泵是一种无电感式 DC-DC 转换器,利用电容作为储能元件来进行电压电流的变换,半压电荷泵可以实现输出电压减半、输出电流加倍,同时转换效率可以达到97%以上,远高于普通的充电IC,从而很好地解决了高压快充时充电IC发热的问题。此外,由于电荷泵可以实现输入电流是输出电流的一半,所以相对于低压直充方案,线材和接口的成本可以大大降低。
图片
SC8546是南芯针对手机快充市场最新推出的40W高压电荷泵快充IC,采用36pin的CSP封装。在集成多种快充协议的基础上,兼容了UFCS快充规范,解决目前市面上快充标准复杂多变、互不兼容的问题,同时也对提升用户使用体验和节能环保起到积极的推动作用。
图片
上图为SC8546的典型应用框图,SC8546支持2:1电荷泵模式和1:1直充模式,完美兼容10V适配器和5V适配器。不仅如此,为适配未来手机处理器的GPIO朝着更低电压发展的方向,SC8546率先兼容1.2V/1.8V两种GPIO电压等级,使得客户可以从容应对处理器的更新迭代。
相关阅读:
1、提前布局融合快充市场,南芯高压电荷泵快充芯片SC8546问世,兼容UFCS
UNICMICRO 广芯微
广芯微电子基于UM3506 PD Plus SoC芯片重磅发布全新升级固件以支持UFCS融合快充规范。
致力于打造开放平台和差异化应用的设计理念,设计人员可以更合理有效地利用芯片上MCU的资源,简化差异化应用软件的设计,缩短系统开发时间,同时更好地保证系统的实时性和可靠性,完美实现PD+的应用开发。
广芯微UM3506
UM3506 系列产品采用软硬结合的灵活可编程架构,在PD协议实现方面,芯片内部采用TCPM/TCPC分层架构,集成了一个原生的TCPC-like前端模块,包括用于Type-C接口检测与控制的数字逻辑和模拟电路,PD PHY层的分组BMC编解码以及PD协议层中对时序有严格要求的关键功能。
图片
在UFCS实现方面,芯片内部集成了2路DPDM硬件接口及部分复用的UART及GPIO功能接口,可以方便地进行消息交互类的协议扩展,例如UFCS等协议。
图片
广芯微UM3506 的应用图,UM3506内部集成32位高性能 RISC-V内核,HVLDO高压供电,大容量的SRAM和Flash资源及增强的外设接口,采用TCPM/TCPC分层结构的PD3.1控制器,支持SRC/SNK/DRP模式、增强型外设I2C/SPI/PWM/GPIO等多种功能,以及拥有高达16通道的12bit SAR ADC。
相关阅读:
1、广芯微发布UM3506最新固件,支持UFCS融合快充
充电头网总结
广东省终端快充行业协会(简称终端快充行业协会),英文名Fast Charging Alliance(FCA)成立于2021年。广东省终端快充行业协会作为全国首家电子消费类快充行业协会,可以快速整合快充产业的资源,用以开发快充新技术和新标准,推动融合快充的大规模推广和应用,对于充产业起到积极的作用,有助于构建出快充产业利益共同体,打造打造终端快充研发、制造、评测产业基地。带动快充的各种电子元器件配件市场的发展,研发出各种新材料、新芯片、新电子元件,加快建成世界级终端快充创新型产业集群的目标。实现绿色环保和产业的可持续发展,并为用户带来更方便、更安全的充电体验。
快充充行业协会吸纳了近百家知名企业参与,共同推动融合快充应用落地,过去在终端充电上互不兼容的快充协议的局面,将会获得突破进展。UFCS 融合快充的出现,让各品牌的充电思考开始转变,从如何更好巩固自身充电生态转变为如何更好的兼容友商设备,在满足自家用户的充电需求时候,也能满足友商用户的快充充电。原本闭环的生态系统一打开,将会产生大量的市场机遇,用户也能获得更多的选择,第三方配件市场也可以获得更多市场发展,研发出更多有意思的产品,促进快充行业良性发展,有利于降低电子垃圾,提高资源利用效率。未来,UFCS 融合快充将证明,中国技术标准引领全球。
相关阅读:
1、推动融合快充普及,终端快充行业协会会员突破100家!
2、终端快充行业协会2022年度十大事件