2023国自然进入倒计时阶段!今年研究热点的“黑马”来了,这篇7分文章,小白也能入门

近年来,「线粒体」已成为科研的“宠儿”。近十年来,国自然项目中“线粒体方向”研究的中标率稳步增加,充分地说明了线粒体研究在国自然基金中的火爆程度。
2023年国自然进入倒计时阶段,备战逐渐“白热化”!如果还没有思路,线粒体会是一个很好的切入点。
(ZCOOL国家自然科学基金查询)
今天,小编将为大家讲解一篇“线粒体氧化应激”方向的研究文章。该研究题为“SFRP2 Improves Mitochondrial Dynamics and Mitochondrial Biogenesis, Oxidative Stress, and Apoptosis in Diabetic Cardiomyopathy”,发表在Oxid Med Cell Longev杂志。
该研究证明,SFRP2通过AMPK-PGC1 α依赖性方式改善线粒体功能,从而发挥心脏保护作用,调节线粒体动力学和线粒体生物合成,减少氧化应激和细胞凋亡。因此,SFRP2 可能是糖尿病心肌病中一种有前途的治疗靶点。
图片
一、研究背景
糖尿病及其并发症已成为一个备受关注的公共卫生问题。事实上,糖尿病患者死亡的主要原因是心血管疾病。糖尿病心肌病(DCM)是糖尿病常见的心血管并发症,有研究发现,高血糖和高脂血症会影响线粒体动力学和线粒体生物合成。
Secreted frizzled-related protein 2(SFRP2)是一种分泌蛋白,存在于细胞质和细胞基质中。已有研究证明,SFRP2在各种心血管疾病中起到保护作用。研究人员发现,SFRP2能减少MI大鼠模型中的心肌损伤和心肌细胞凋亡,但尚不清楚SFRP2是心肌纤维化的危险因素还是保护性代偿标志物。
目前,涉及SFRP2在线粒体功能调控中作用的研究很少,同时SFRP2在线粒体融合中的作用是阳性还是阴性仍存在争议。鉴于线粒体融合在糖尿病心肌病中的重要作用,推测SFRP2可能调节和改善线粒体融合,以减少高血糖引起的心肌细胞损伤。
本研究目的是:
(1)阐明导致心肌细胞线粒体动力学受损和线粒体生物发生受损的葡萄糖脂毒性的分子信号传导;
(2)验证SFRP2是否可以减少由糖脂毒性引起的氧化应激、细胞凋亡、线粒体动力学以及心肌细胞的线粒体生物发生,阐明其机制。
二、研究方法
1.细胞:大鼠心肌细胞系H9C2
2.表达载体和转染:将大鼠Sfrp2的cDNA进行PCR扩增并克隆到LV-003慢病毒载体中,使用脂质胺™ 3000试剂进行转染。将慢病毒载体和包装载体共转染到293T细胞中,生产重组慢病毒。将H9C2细胞暴露于重组慢病毒并在含有2μ g/mL嘌呤霉素的培养基中培养以产生H9C2-SFRP2和表达H9C2(H9C2-EGFP)的空载体。为了确认SFRP2慢病毒的转染效率,分别使用H9C2-EGFP和H9C2-SFRP2进行qPCR和蛋白质印迹检测。
3.细胞活力:CCK8试剂盒
4.动物模型:使用高脂肪饮食联合低剂量STZ注射生成T2DM的SD大鼠模型。
5.HE,Masson染色:观察每组心肌组织的病理和形态变化以及心肌纤维化。
6.TUNEL:测定分析H9C2细胞或心室组织的细胞凋亡。
7.ROS 水平的测量:检测细胞内活性氧。
8.WB,PCR:检查基因表达情况。
9.线粒体膜电位:MitoTracker Red CMXRos(线粒体红色荧光探针)可以特异性标记细胞中的生物活性线粒体并检测线粒体膜电位(MMP)。
10.免疫荧光染色
三、研究结果
1.葡萄糖脂毒性增加氧化应激,促进H9C2细胞凋亡
为了研究葡萄糖脂毒性对H9C2细胞的不利影响,研究人员用25mM葡萄糖和0.2mM PAL分别处理H9C2细胞24、48和72小时。
结果发现,具有HG和PAL的H9C2细胞表现出细胞活力降低。与正常条件相比,48小时的葡萄糖脂毒性处理后的ROS水平显著增加。同时,BAX和C-半胱天冬酶-3蛋白表达上调,BCL-2下调。
该结果表明,糖脂毒性增加了氧化应激并促进H9C2细胞的凋亡。
图片
2.葡萄糖脂毒性诱导的H9C2线粒体功能障碍
研究人员使用MitoTracker Red CMXRos评估了用葡萄糖脂毒性处理的H9C2细胞的线粒体膜电位水平。在糖脂毒性组中,线粒体膜电位降低。此外,研究人员发现PGC1-α在葡萄糖脂毒性处理后显著下调,伴有NRF1和TFAM。研究人员还检测了线粒体呼吸链蛋白和ATP。在糖脂毒性条件下,NDUFA9、SDHA和ATP5A水平以及ATP水平均降低。
这些结果证明,糖脂毒性刺激可能导致H9C2线粒体功能障碍。
图片
3.SFRP2参与DCM的调节
通过检测SFRP2的mRNA和蛋白质水平发现,萄糖脂毒性环境中SFRP2表达显著降低。
图片
4.过表达的SFRP2能够改善心肌细胞中糖脂毒性诱导的线粒体功能障碍和细胞凋亡
研究人员发现,SFRP2的过表达可以逆转细胞活力的下降以及由糖脂毒性引起的氧化应激损伤。H9C2-SFRP2的线粒体膜电位显著升高,H9C2-SFRP2细胞也表现出更高的MFN1和MFN2水平以及更低的FIS1和DRP1水平。TUNEL和WB的结果发现,过表达SFRP2能够改善细胞凋亡。
图片
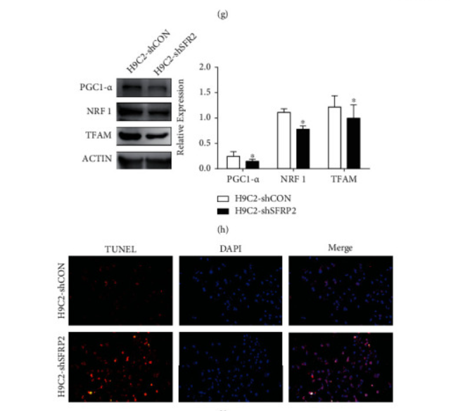
5.敲低SFRP2促进糖脂毒性诱导的H9C2细胞线粒体功能障碍和细胞凋亡
接着,研究人员构建了SFRP2的敲低模型。结果发现,SFRP2的敲低进一步加重心肌细胞凋亡,并且抑制了AMPK磷酸化。该结果说明,SFRP2或是通过AMPK途径改善线粒体功能和细胞凋亡的关键分子。
图片
6.SFRP2 的过表达改善线粒体功能障碍和细胞凋亡
通过尾静脉注射的方式在大鼠体内过表达SFRP2,研究人员发现,DCM条件下加剧了心肌细胞凋亡,而SFRP2的过表达能够逆转这种有害作用。这说明,SFRP2具有心脏保护作用。
图片
四、总结
在这项研究中,研究人员发现,SFRP2能通过AMPK-PGC1-αα轴改善线粒体功能和质量控制,从而保护心肌细胞免受体外和体内葡萄糖脂毒性诱导的氧化应激和凋亡。因此,SFRP2对线粒体的有益作用,可能在高血糖和高脂血症诱导的心脏重塑和功能障碍中发挥重要作用。
图片
综上,该研究的方法和技术非常经典和基础,很适合新手去学习!当然,研究也存在一定的局限性——首先,该研究的主要发现是基于细胞和大鼠模型,目前尚不清楚它们是否会发生在临床条件下;其次,本实验特别关注SFRP2对线粒体动力学和线粒体生物发生的调控作用,没有关注线粒体的其他功能,如线粒体自噬;最后,研究者仍然不知道SFRP2调节AMPK的具体机制,需要进一步研究。
参考资料:https://pubmed.ncbi.nlm.nih.gov/34790288/
撰稿:Catherine
编辑:三三亖
授权转载等事宜请联系梅斯学术管理员