干货|国赛题目分析《信号调制度测量装置》

一、任务
设计制作信号调制度测量装置,该装置测量并显示信号源输出的被测信号调制度等参数,识别并显示被测信号的调制方式,输出解调信号。测量系统如图所示。
二、要求
(1)被测信号为电压峰峰值100mV的普通单音调幅(AM)电压uAM,其载频为10MHz、调制信号为频率1~3kHz的正弦信号。测量并显示uAM的调幅度ma,要求测量误差绝对值|Δ|≤0.1;输出解调信号,要求解调信号波形无明显失真。
(2)被测信号为电压峰峰值100mV的单音调频(FM)电压uFM,其载频为10MHz、调制信号为频率3~5kHz的正弦信号。测量并显示uFM的调频度mf,测量误差绝对值|Δ|≤0.3;测量并显示uFM的最大频偏Δfm(kHz);输出解调信号,要求解调信号波形无明显失真。
(3)被测信号为载波电压峰峰值100mV的高频电压um,其载频范围为10MHz~30MHz(频率步进间隔0.5MHz)。若um为已调波(AM或FM波)时,其调制信号为频率范围5kHz~10kHz(频率步进间隔1kHz)内某一频率的正弦信号。测量装置应能自主识别um的调制方式,即能判断出um为调幅、调频或未调载波。测量并显示um的调制度(ma或mf),测量误差要求分别同前面第(1) 、(2)项的要求;当被测信号为调频波时,要求测量并显示其最大频偏Δfm(kHz);输出解调信号,要求解调信号波形无明显失真。
(4)其他。
三、说明
(1)题中“普通单音调幅波”是指:载波为正弦波,调制信号为单频正弦信号,其频谱包括完整的载频与上、下边频分量。题中“单音调频波”是指:载波为正弦波,调制信号为单频正弦信号。
(2)本题被测信号为AM信号时,其调幅度范围是:0.2<ma≤1;被测信号为FM信号时,其调频度范围是:1f≤6;被测信号为未调载波,是指被测信号为正弦载波或连续波(CW)。本题第(3)项要求测量装置能自主识别出被测信号的三种可能调制方式。
(3)如测量装置需对被测信号进行A/D变换,应借鉴适用于对高频窄带信号抽样的“带通抽样定律”。“奈奎斯特抽样定律”亦称为“低通抽样定律”,它适于对基带信号的抽样。
(4)测试时可自带具有AM/FM调制信号输出功能的信号源,并以自带信号源输出信号的参数设置值作为测量基准值。
(5)要求第(3)项的操作必须是一键启动,装置应连续完成调制方式识别与调制度等参数的测量和显示,测量过程中不得有人工介入。
题目分析与方案设计:
题目要求自动识别输入信号的调制方式(未调制、AM调制与FM调制),测量调制度(FM还要测量其最大频偏),输出解调信号。
AM信号表达式为
调制度的定义是
其中VΩ与VC分别为调制信号与载波的幅度,ka为一个常数(调制灵敏度)。用波形图表示的AM已调信号如下图。可见只要测得AM信号的载波幅度最大值、最小值以及平均值,或者测得解调后的调制信号幅度以及载波信号幅度,即可计算其调幅度。
图片
FM信号表达式为
调制度的定义为
其中F是调制信号频率,Δfm是最大频偏。下图是FM信号的波形。可见只要测得解调后的调制信号频率以及FM信号的最大频偏,即可计算其调制度。
图片
从时域波形看,AM波、FM波与连续波的区别是:AM波的载波频率不变,但幅度有变化;FM波的幅度不变,但载波频率有变化;连续波则幅度与频率均无变化。可根据这些特点判断输入信号的调制情况。
上述波形判断与调制度测量等任务,可以以硬件为主的电路完成,也可以以软件为主完成。本帖主要分析以硬件为主的电路。
以硬件为主的电路中,所有的信号变换任务全部由硬件电路完成,微处理器只是对变换后的结果进行测量、计算与显示。下图是此测量装置的结构,采用超外差电路结构,其中所有控制信号与输出信号均接入微处理器,解调输出同时送往示波器显示。
下面对图中各模块进行分析与设计。
被测信号的载频范围为10MHz~30MHz(频率步进间隔0.5MHz)。由于被测信号的载频变化范围很大,任何一个FM解调电路都无法在这样宽的频率范围内正常工作,所以必须采用超外差结构将输入信号变换为一个固定的中频后再解调。
题目要求一键启动后自动完成检测。将被测信号看作41个频道,然后用类似收音机中的搜索调谐方式,以0.5MHz步进改变本振频率,逐个扫描接收频道,由检波后的载波幅度(后面有详述)判断当前频道是否有输入信号。当接收到有信号时,停止扫描,进行后续的解调、识别与测量。
理论上,超外差接收机的本振应该比输入始终高一个中频频率,例如选用中频频率为5MHz,则本振频率为15MHz~35MHz按0.5MHz步进可以扫描到所有的输入频道。然而对于本题目来说,由于在某一时刻的输入只可能有一个频道的信号,不存在镜像频率干扰问题,所以本振频率范围可以减小。仍然以5MHz中频为例,本振频率为15MHz~25MHz时,除了10MHz~20MHz信号经混频可以产生5MHz中频信号(本振-输入)外,20MHz~30MHz的输入信号经混频后也可产生5MHz的中频信号(输入-本振),所以本振频率为15MHz~25MHz可以检测全部频率范围内的输入信号。
按照上述设计,本振信号发生器只要产生数量不多的若干个离散频率,采用锁相环构成的频率合成器是一个合适的选择,只要通过微处理器不断改变频率合成器的分频系数就可以完成频道扫描。
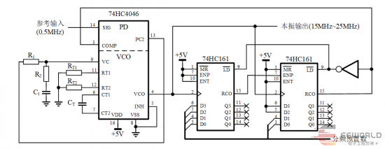
由于本振频率为15MHz~25MHz,这个频率不算很高,常见的锁相环芯片74HC4046以及数字计数器芯片74HC161(作为分频电路使用)均能在此频率下工作(有可能要将电源电压提高到6V),大大降低了器件选择以及电路制作的难度。最后得到本振发生器的电路如下图。其中两片161构成分频器,分频数30~50对应的本振频率为15MHz~25MHz。注意分频预置数为256减去分频数,即预置数为226~206。
图片
中频放大的主要作用是选频,其中心频率当然是5MHz,通带宽度应该根据输入信号的带宽确定。
题目规定待测信号的调制信号为正弦波,其频率范围为5kHz~10kHz。即AM信号的带宽是20kHz。而FM信号的调制度为1f≤6,对应的最大频偏范围为5kHz~60kHz,所以其带宽约为120kHz。由于对两种信号都要放大,所以中放的带宽应该大于120kHz,可以选150kHz左右。
选频网络可以是固体滤波器,也可以是LC谐振回路。但是这个频率的固体滤波器在市场上未必能采购到,所以选用LC谐振回路还是比较方便的。因为中频频率为5MHz,所以选频网络的综合有载Q值约为33。再考虑滤波器的矩形系数等要求,可以采用2级或3级LC谐振回路。采用2级的话每级的有载Q值约为21,三级的话每级的有载Q值约为17。
题目给定的输入信号电压峰峰值为100mV,而包络检波器与鉴频器的输入电压大致需要峰值1V以上,所以若混频器的增益为0dB的话,中频放大器的电压增益需要20倍(26dB)以上。由于中频频率不高,此放大器可以用MMIC、运放或晶体管构成。通常这些放大器每级都能提供大约20dB~30dB的增益,考虑到选频网络的插入损耗,可以用一级或两级放大。
AM信号检测可采用二极管大信号包络检波电路。下图是包含了滤波与输出缓冲器的检波电路,其中RC滤波器滤除的是残余的载波成分,其截止频率应远高于调制频率的上限10kHz。
上述电路的输出信号是带有直流分量的正弦波,其中正弦波的幅度是调制信号的幅度,而直流分量是载波的幅度。用ADC测得其最大值Vmax和最小值Vmin,则调幅度可表示为
图片
检测精度取决于检波器的线性度以及ADC的分辨率与线性度。题目要求调幅度为0.2<ma≤1,测量误差绝对值|Δ|≤0.1,即测量误差应该小于0.1/1=10%。这个误差要求并不高,只要输入上述检波电路的信号电压不低于1V,ADC分辨率不小于8bit,应该能达到要求。
此AM解调输出同时也是自动调谐频道的一个判断信号。即在自动搜索频道时,检测此AM解调输出,若观察到有输出信号(考虑到噪声的影响,应该设定一个阈值,高于此阈值就判定为有输出。考虑到AM信号的起伏,观察时间不能低于最大调制信号周期,在本题中为0.2ms)就可以认定该频道有输入信号。
FM信号检测可用鉴频器获得解调信号。只要鉴频器有足够的线性度,则最大频偏与解调信号的幅度成正比。假设已知鉴频器的鉴频增益k=ΔV/Δf,用ADC测得解调信号的峰峰值Vpp,则FM信号的最大频偏为Δfm=Vpp/2k。然后测量解调信号的频率(可以将解调信号经过一个过零比较器整形为方波,然后用微处理器测量其周期得到频率),就可以得到调频度mf=Δfm/F。通常用微处理器测量频率的精度足够高,所以误差主要来自鉴频器的线性度。
比较简单的鉴频器是LC谐振回路斜率鉴频器。
电路的核心是L、C1与C2构成的谐振回路。该电路具有两个谐振点:并联谐振频率为
串联谐振频率为
图片
两个谐振频率位于中频频率两侧几何对称的位置。
当输入FM已调信号的频率高于中频时,由于趋向于并联谐振频率,所以vp幅度加大;当已调信号的频率低于中频时,趋向于串联谐振频率,vs幅度加大。vp与vs通过二极管检波取出其直流分量,由最后一个运放构成的减法器相减并滤除其中的中频成分后,就成为FM信号的解调输出。
鉴频器的输出电压与输入信号频率的关系曲线是LC回路在两个谐振频率的谐振曲线的反相叠加(并联减去串联),根据其形状被称为S曲线。中间线性较好的部分是有效鉴频范围。
图片
题目要求调频度的测量误差绝对值|Δ|≤0.3。由于最大调频度等于6,所以要求鉴频器的非线性误差不得大于5%。
影响上述鉴频器线性度的因素有电阻R以及电感的Q值。笔者曾做过实验,在用仿真软件模拟确定合适的电阻R与电感Q值后,经电路实测,在两个谐振频率中间约1/3宽度范围内,鉴频输出的非线性误差大约为5%;而在约1/2宽度范围内的非线性误差约为20%。可见将两个谐振频率的距离拉大一些对于提高鉴频器的线性度是有利的。但是两个谐振频率拉开后,鉴频输出的幅度会降低,这也会导致测量误差的增加(噪声的影响、ADC的量化误差),所以要综合考虑确定这两个谐振频率。
或许还有一个办法,就是通过预先测量,将鉴频器的非线性数据记录在微处理器中,然后实际测试时用微处理器进行误差校正。不过这个方法的一致性很差,只能在竞赛之类的一次性场合使用,不适合类似产品的大规模场合。
将前面各个模块组合,可以得到硬件解决的电路。还有一些诸如与微处理机的连接与配合,整机电源的供给等,本文就不再展开了。