36氪研究院|2022年企业直播发展与应用研究报告

疫情以来,企业直播在市场中掀起应用热潮,各行业企业积极拥抱直播业态,将直播作为企业数字化转型的基础设施,与业务经营各环节深入融合。于是,企业直播成为企业对外营销和对内沟通的重要线上化端口,行业迎来快速发展。据36氪研究院预测,2022年中国企业直播服务市场规模将达到125.4亿元,预计2026年将达到275.5亿元。
01. 2022年,企业直播进入全链路发展阶段
企业直播主要指面向企业级用户的视频直播服务,即企业直播服务商以专业直播技术为基础,通过SaaS、PaaS和aPaaS等软件服务和相关增值服务,深入各行业及业务场景,为企业客户提供视频直播解决方案,为企业数字化转型和业务增长赋能。
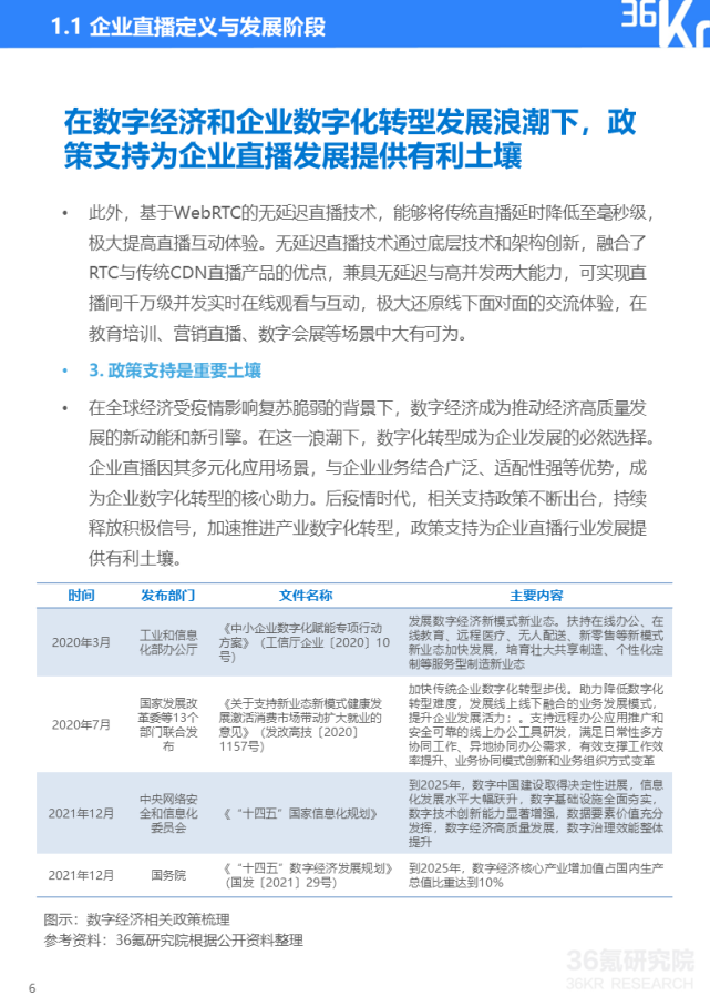
2022年以来,随着直播应用不断深入,直播与企业业务结合得愈发紧密,成为撬动企业业务增长和扩大品牌影响力的重要推力,企业对直播品质提出更高要求,高品质直播需求推动企业直播走向全链路发展阶段。
图片
02. 直播服务商由技术服务商向运营服务商转型,全链路直播运营服务具有优势
当前,企业直播行业竞争加剧,基础技术同质化愈演愈烈,面对企业的差异化需求,仅用技术赋能是远远不够的,若要将直播从“有用”升级至“好用”,需要技术与服务相结合,才能最大化赋能企业应用,发挥视频对业务的再造价值。因此,越来越多的直播服务商将战略定位由产品技术公司调整为运营服务公司。除了单一的直播产品,能够深刻理解行业痛点和用户需求,构建全链路直播服务能力,提供差异化运营服务,成为直播服务商在竞争中脱颖而出的关键。
全链路服务就是直播服务商将“产品、技术、服务”整合为一个闭环,为企业客户提供一站式综合直播运营服务。具体而言,就是基于视频直播的复杂性,将咨询诊断、短视频制作、全案策划、线下执行、人才培训、场景搭建等所有环节中的解决方案打包为统一的整体,形成全链路视频服务体系,帮助企业客户高效开展视频直播,赋能企业数字化学习与数字化营销。
图片
03. 品牌直播间主要有对外名片、信任阵地、数字资产、降本增效四大价值
全链路直播服务,意味着企业直播已经融入企业业务经营的高价值环节,成为驱动企业数字化建设的关键力量。具体而言,企业直播有四大价值:1)对外名片。直播作为企业在数字化时代的对外名片,通过直播间高品质声画呈现和用户体验,传递品牌形象,提升品牌价值;2)信任阵地。企业通过直播间内容表达以及用户实时交流,与用户建立良好的信任沟通机制,重塑品牌信任;3)数字资产。直播是企业获取数据资产的重要场域,通过全生命周期的用户行为和直播观看数据,辅助企业精细化运营,同时以数字化形式沉淀企业经验与重要内容;4)降本增效。直播既能帮助企业进行线上营销拓客,带来业务增长,又能作为企业内部沟通工具,降低企业治理成本。
图片
04. VR/AR/MR等新技术将成为企业直播互动革新的源动力
VR技术用于模拟虚拟世界,AR技术将虚拟世界叠加到真实世界中,MR技术则更进一步,让虚拟世界和现实世界实时交互。目前,MR直播已经在汽车、科技、营销、年会、活动等对视觉呈现要求较高的行业和场景中得以应用。未来,随着MR直播技术进一步成熟,MR直播将会应用至更多企业直播及个人主播,成为直播应用新趋势。
此外,元宇宙、数字人、虚拟直播、XR等前沿技术在直播中加速落地应用,掀起企业直播创新浪潮,通过打造虚拟与现实融合的全新互动场景,让观众在充满科技感和未来感的视频直播感受到沉浸式的细腻动态体验,将极大增强用户信任与关注兴趣。
图片
本报告重点研究问题如下:
• 全链路直播服务经历了怎样的发展过程?为什么说目前企业直播处于全链路发展阶段?
• 全链路直播服务的内涵与特色是什么?其主要价值是什么?
• 融媒体时代,企业直播应用发生了哪些新变化?
• 企业直播行业的市场发展现状如何?主要有哪些市场参与者?
• 企业直播在不同行业和场景(金融、政企、职教、医疗、活动会展)的落地应用情况如何?
• 未来企业直播行业将有怎样的发展趋势?
更多精彩内容,请关注“36氪研究院”微信公众号。如想获取《2022年企业直播发展与应用研究报告》,点击下载链接,提取码:52b5,或在36氪研究院微信公众号上回复“全链路直播服务”获取下载链接。
图片
附:36氪研究院微信公众号
图片
图片
图片
图片
图片
图片
图片
图片
图片
图片
图片
图片
图片
图片
图片
图片
图片
图片
图片
图片
图片
图片
图片
图片
图片
图片
图片
图片
图片
图片
图片
图片
图片
图片
图片
图片
图片
图片
图片
图片
图片
图片
图片
图片
图片
图片
图片