不仅关乎胖瘦!Nature:科学家首次发现瘦素和胃饥饿素还在感染后修复中发挥重要作用

图片
每到饭点儿时,胃细胞开始分泌胃饥饿素(Ghrelin)刺激饥饿感以让我们对食物欲罢不能。在一顿饱餐过后,随着胃饥饿素水平降低,我们也就放下了筷子;而与胃饥饿素功能“唱反调”的是名为瘦素(Leptin)的激素,顾名思义,它是抑制食欲让我们变瘦的激素。瘦素主要由脂肪细胞产生,胃、心脏以及骨骼肌中也会少量分泌。
此前,科学家们一直认为胃饥饿素与瘦素之间的平衡对饮食和代谢健康至关重要;但意想不到的是,这两个“死对头”还在免疫系统和组织修复中发挥着重要作用。
2022年8月10日,发表在《Nature》上的一项新研究中,来自卡尔加里大学的研究团队发现了在感染愈合过程中,胃饥饿素、瘦素与免疫细胞之间先前未曾预料到的联系。该研究强调了免疫和代谢并非是完全独立的系统,为在免疫学和微生物学领域引入这两种代谢激素打开了大门。这一发现还有望带来治疗细菌性皮肤感染的新方法。
图片
在感染细菌期间,免疫细胞通常会引发强烈的炎症反应,随后会产生促进愈合和修复组织损伤的因子。长期以来,该领域的研究一直集中在调控抗感染免疫作用的促炎或抗炎细胞因子上,它们通过激活基质细胞来诱导伤口愈合。但越来越多的研究人员开始转向关注影响炎症消退的其他分子,如代谢物、激素和神经递质等。识别组织修复因子将有助于治疗老年人或患有肥胖相关代谢疾病的高危人群的感染和修复反应。
然而,这一领域目前面临的主要障碍是缺乏一种临床相关的传染病动物模型,因此不能在修复过程中追踪并研究相关免疫细胞。
这项新研究中,该团队开发了一个新的实验性皮下感染模型。在模型中,研究人员在珠子上涂有金黄色葡萄球菌菌株,以模拟细菌感染。结合使用活细胞成像技术,研究人员可以在动物模型中对金黄色葡萄球的免疫反应进行可视化(见下图)。
图片
图片
金黄色葡萄球菌是一种常见于人类皮肤或鼻腔内的细菌。它可以成为各种与皮肤和组织感染相关疾病的催化剂,例如脓肿或疖子。在某些情况下,金黄色葡萄球菌还可能导致严重且致命的感染,如肺炎和心内膜炎。
研究人员发现,单核细胞围绕细菌侵入区域协调愈合和组织修复。它们通过调节瘦素水平和血管生长来帮助愈合过程。此外,它们还会产生胃饥饿素。重要的是,单核细胞并没有参与消灭细菌的工作这一结果出乎意料,因为众所周知,在感染期间,中性粒细胞和单核细胞被招募以消灭皮肤上感染部位的细菌。它们是我们免疫系统的第一道防线。
图片
研究人员表示,这一发现非常重要,因为它表明了一种范式的转变,挑战了当前认为中性粒细胞和单核细胞消灭细菌的观点
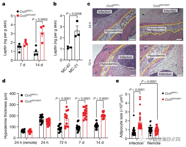
接下来,研究人员研究了缺乏趋化因子受体Ccr2基因的小鼠。CCR2存在于免疫细胞表面,能引导免疫细胞到达炎症部位,对于感染后将单核细胞募集到皮肤中至关重要。实验结果显示,缺乏Ccr2基因的小鼠在没有单核细胞的情况下伤口愈合延迟,并且新形成的血管过度生长和渗漏导致伤口肿胀增加。
图片
随后,研究人员确定,由受感染小鼠皮肤中单核细胞产生的胃饥饿素通过刺激饥饿感来对抗瘦素的影响。
那免疫细胞会利用这些分子来微调组织修复吗?此前的研究表明,胃饥饿素在免疫细胞中表达,其水平增加可以防止炎症以及与炎症相关的败血症。
在这项研究中,研究人员给缺乏单核细胞的小鼠注射胃饥饿素后阻断了瘦素对血管过度生长的有害影响。这与之前的研究结果一致。胃饥饿素治疗改善了皮肤中保留单核细胞的小鼠感染后的伤口愈合;但免疫细胞中缺乏胃饥饿素的动物感染后伤口修复延迟。这些发现表明,在皮肤感染细菌的小鼠模型中,瘦素和胃饥饿素发挥着对抗炎症调节因子的作用。
这项研究确定了单核细胞调节皮下脂肪细胞和瘦素介导的感染后伤口血运重建的机制。研究人员意外发现,单核细胞在皮肤感染金黄色葡萄球菌期间的功能不是清除细菌,而是通过维持皮下脂肪细胞层和瘦素水平促进组织修复。从机制上讲,除了释放胃饥饿素以对抗瘦素功能外,单核细胞可能会诱导脂肪细胞局部的脂解来阻止这种反应。因为脂解已被证明对无菌损伤后的有效皮肤修复至关重要。
总之,募集的单核细胞通过胃饥饿素介导的局部免疫-脂肪因子串扰,对感染后的皮肤修复至关重要
研究人员表示,该研究结果与当前的观点一致,即免疫和代谢系统并非完全独立,而是可以利用和部署常见的免疫代谢介质来帮助组织修复和再生。这一发现还可能对癌症和瘦素介导的肿瘤血管生成以及其他疾病产生影响。
论文链接: