郓城中小学招生公告!附:招生区域划分

郓城县2022年义务教育学校招生公告
一、报名资格
小学:招收本服务区年满6周岁的儿童(2016年8月31日〔含〕前出生)。未满6周岁的儿童不得就读一年级,否则将无法注册学籍。年满6周岁不能正常入学的,家长要根据学校要求填写延缓入学通知书。
初中:招收本服务区应届小学毕业生。
二、城区学校招生条件及范围
(一)城区小学招生
1、城区户籍子女,同时具有城区房产且入住。需要具备:房产证(不动产证)或购房合同(房屋交付并实际入住但尚未办理房产证的,需提交购房合同和购房发票;拆迁户提供原房产证复印件或拆迁协议)、父母身份证、户口簿,户口迁入时间截止到2022年6月30日。
2、现役军人子女、烈士子女、因公殉职军人、公安英烈和因公牺牲伤残公安民警子女,县委、县政府为发展郓城经济引进的返乡创业高科技人才子女,新冠疫情防控一线立功受奖医务人员子女。需要具备:与父或母一起的户口簿、相关部门证明材料,按照有关规定落实教育优待政策。
3、非城区户籍子女,有房产(全部产权)且入住。需要具备:房产证(不动产证)或购房合同(拆迁户提供原房产证复印件或拆迁协议)、父母身份证、户口簿。
4、非城区户籍务工经商人员和租房居住子女。需要具备:①户口簿、监护人身份证;②经商类提供2021年8月31日前办理的营业执照、税务登记证(经核查目前营业中);务工类提供连续缴纳两年(20、21年)养老保险费单据、企业开具的正在务工证明;③租房合同、租房的租金缴纳单据(两年以上),经住建局备案的租房证明。
按照以上顺序,小学一年级招生根据学区划分依次安排入学。同类情况,按照户口迁移时间、房产证办理时间、居住证办理时间、经商务工证件办理时间的先后依次录取。
(二)城区初中招生
城区初中招收本服务区且具有城区学籍的应届小学毕业生。第一初级中学天桥校区、第一初中南校区、一中初中部、二中初中部、南城中学、东城中学、英才学校、兴郓学校、金河中学9所初中根据划定的招生区域面向城区小学招生。城区各小学要严格参照审查小学一年级入学条件对小学毕业生进行资格审查,凡不符合在城区初中学校就读条件的,动员回原户籍初中学校就读,确保整个城区小学毕业生入学工作顺利进行。
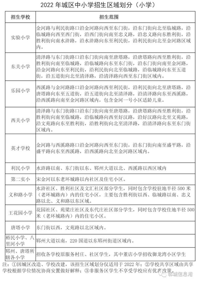
(三)城区学校招生范围
2022年城区中小学招生范围见《2022年城区中小学招生区域划分》(附后)。各城区中小学要严格按照新划分的区域招生,不得擅自接受区域外的学生。由于办学规模和学校布局原因,造成部分招生区域重合,对于招生范围重合区域,学校可根据学位情况做好宣传解释工作。
三、其他学校招生条件及范围
乡镇小学:招收学校服务村庄、服务区内的适龄儿童,由各乡镇(街道)中心校负责组织实施。
乡镇初中:有一所初中的乡镇,其招生范围是本乡镇的小学毕业生;有两所初中的乡镇,初中学校的招生范围在中心校协调下确定。
四、招生时间和工作流程
(一)招生时间
网上报名时间:乡镇:8月16日-18日; 城区:小学8月16日开始(具体见各学校招生简章),初中8月18日开始。
网上审核时间:乡镇:8月19日-20日; 城区:小学8月20-22日,初中8月23日-25日。
网上录取时间:乡镇:8月21日; 城区:小学8月24日,初中8月27日。
(二)工作流程
1.网上报名
家长下载“爱山东”APP进行手机实名注册认证,进入“郓城县义务教育学校招生入学服务平台”,根据适龄儿童少年及监护人所具备的条件选择报名类别,进行信息填报并上传相关佐证材料。详细操作流程会在郓城县人民政府网站(www.cnyc.gov.cn)和“郓教之声”微信公众号上发布。如家庭使用网络不方便或符合报名入学条件,无法在平台报名成功,可携带报名材料到报名学校咨询并进行网上报名。
2.网上审核
网上报名后,县教体局和学校将对家长所填报的各项信息进行大数据比对审核。未通过审核的,家长需根据学校通知在规定时间内进行信息修改或补充上传相关证明材料。
如不具备上网条件或因填报的信息不准确或上传的证明材料不完整、不清晰及其他原因无法通过在线报名的,需要家长携带相关证明材料(原件及复印件)在规定时间内到服务区学校进行现场报名和审核。
凡审核不符合报名学校入学条件的学生,要立即到户籍所在地学校报名,由学校根据审核结果,在网上补录信息,参与学校下一步录取工作。
3.网上录取
公办学校录取:采取单校划片、联合划片、调剂录取3种方式。符合招生条件的,按照材料审核的顺序依次录取。同类情况,按照户口迁移时间、房产证办理时间、居住证办理时间、经商务工证件办理时间的先后依次录取。符合入学条件人数不足招生计划的,要全部录取。
部分学校招生实行联合划片,即两所或多所学校在片区共享的基础上进行联合录取。当招生依次录取的某一个环节符合入学条件人数超出本校招生计划时,采取相对就近方式,将这部分学生调剂到招生人数不足计划的其它学校就读。
前两种方式不能满足片区内学生就读需求时(经县教体局审核),适用调剂录取和相对就近原则,将剩余学生统筹协调安排到招生人数不足计划的其他学校。
五、注意事项
(一)家长网上填报信息及上传的证明材料须确保真实、准确、详细、完整,按照所属类别申报对应的学校。县教体局和学校通过大数据或现场核查的方式确认网上报名填报信息。提供虚假报名信息或证明材料,将无法获得相应的学位。情节严重的要移交监察、司法机关,追究相关人员的法律责任。
(二)网上报名的时间先后不作为安排入学的排序依据,家长可错开报名高峰时间,以免造成网络堵塞。家长首次登录平台后,需及时收藏链接,并牢记用户名和密码。
(三)招生期间,家长需确保注册的手机号码联络畅通,及时接收有关信息,并根据提示修改完善报名信息。
附件 1.2022年城区中小学招生区域划分
2.2022年城区中小学招生服务咨询电话
郓城县教体局
2022年8月15日
图片
图片