电力行业专题报告:电价发展趋势研判

(报告出品方/作者:信达证券,左前明、李春驰)
电价机制改革本质上是经济社会发展对电力行业的内在反映
1、我国电价政策机制发展历程
电力行业作为工业社会基础产业,是国民经济发展和人民正常生活的重要能源保障。电价 作为电力供需的标杆和优化电力资源配置的杠杆,不仅承载着各方利益诉求,而且影响着 电力行业的发展方向和前景。我国电价政策机制发展历程大致可以分成四个阶段:
计划管理阶段(1949-1985 年):与计划经济体制相适应,建国初期的电力建设和电价 管理采用了高度集中的计划管理体制。以 1952 年全国主要电力企业由地方上划中央为 标志,我国电力工业开始实行中央统一管理,从电力发、输、配、售到销售收入的实 现和利税上缴,电力生产的各个环节,均由政府自上而下垂直管理,实行计划建设、 计划发电、计划供电的体制。电力价格由政府制定。
初始调整阶段(1985-2002 年):为了解决建设资金不足、电力供应紧张的矛盾, 1985 年国务院出台《关于鼓励集资办电和实行多种电价的暂行规定》(国发〔1985〕 72 号),提出电力投资主体多样化,由原来的中央“一家办电”改为“多家办电”的形式, 并配合电力投资改革进行了电价改革,实行了多种电价制度,包括 “还本付息”电价, “燃运加价”政策,以及 “二分钱”电力建设基金政策。
改革过渡阶段(2002-2015 年):在世界电力工业均兴起放松管制、引入竞争的背景下, 我国电力行业开始以引入市场竞争机制为主要内容的电力管理体制与运营模式改革。 2002 年底,国务院颁布《电力体制改革方案》(国发[2002]5 号文),开始进行以“厂网 分开、主辅分离”为主要内容的电力工业管理体制改革。在上网电价环节,2004 年国 家出台了燃煤机组标杆上网电价,随后逐步推广到风电、光伏、核电、生物质发电等 领域;在输配环节,提出了输配电价的概念;在销售环节不断优化调整销售电价结构, 扩大“基本电价(与变压器容量用量成比例)+电量电价(与用电量成比例)”的两部 制电价执行范围。
全面改革阶段(2015年-至今):2015年,中共中央国务院下发《关于进一步深化电力 体制改革的若干意见》(中发[2015]9 号),确定了“三放开、一独立、三强化”的改革基 本路径以及“放开两头、管住中间”的体制框架。针对电价机制改革,确定了单独核定 输配电价、分步实现公益性以外的发售电价格由市场形成和妥善处理电价交叉补贴三 项主要改革内容。
图片
梳理电价政策机制发展历程可以发现,电价机制改革本质上是国家经济社会发展对电力行 业的内在反映,也是重要的宏观经济调控手段。电价机制由计划管制松绑的直接原因是电 力行业投资不足带来的“电荒”;2002 年第一次电力体制改革主要瞄准“打破垄断,引入 竞争,提高效率,降低成本”的目标。2015 年以来的新一轮电力体制改革主要针对的是电 力行业市场交易机制缺失,电价机制未能理顺,电力成本无法疏导的实质性问题。
2、现行电价机制介绍与分析
计划模式下的电价机制来源于国家发改委《电价改革实施方法》(发改价格[2005]514号), 其中包括《上网电价管理办法》、《输配电价管理暂行办法》和《销售电价管理暂行办法》。 计划模式下的电价机制包括上网电价、输配电价和销售电价三部分。而根据《关于核定 2020~2022 年省级电网输配电价的通知》(发改价格规[2020]1508 号),参与电力市场化的 用户用电价格包括市场交易上网电价、输配电价、辅助服务费用和政府性基金及附加四部 分。
上网电价:又称标杆电价,是发电企业与电网企业进行电能结算的价格。计划体制下 的上网电价由当地发改委进行核定。市场竞争下的上网电价由发电企业与用户的中长 期合同,或发电企业在现货市场中的竞价确定。
输配电价:指电网经营企业提供接入系统、联网、电能输送和销售服务的价格总称, 又称输配电费用。目前省级电网输配电价定义中,输配电价包含线损、交叉补贴和区 域电网容量电费三部分。现行的输配电价由发改委按照“准许成本加合理收益”的原 则每三年核定一次。
辅助服务费用:指为维护电力系统的安全稳定运行,保证电能质量,除正常电能生产、 输送、使用外,由发电企业、电网经营企业和电力用户提供的服务而产生的成本。辅 助服务费用的收取和分摊依据源于 2006 年《发电厂并网运行管理规定》(电监市场 〔2006〕42 号)、《并网发电厂辅助服务管理暂行办法》(电监市场〔2006〕43 号), 合称“两个细则”。2021 年 12 月,国家能源局修订发布《电力并网运行管理规定》 (国能发监管规[2021]60 号)和《电力辅助服务管理办法》(国能发监管规[2021]61 号),合称新版“两个细则”替代旧版“两个细则”。目前,全国除西藏外的 6 个区域 电网和 30 个省级电网均已有电力辅助服务市场运行。
政府性基金及附加:包括国家重大水利工程建设基金、水库移民后期扶持基金、农网 还贷资金、城市公用事业附加、可再生能源电价附加等。
销售电价:指电网经营企业对终端用户销售电能的价格,同时叠加电能成本、输配电 成本和政府性基金及附加等部分。计划体制下的销售电价由当地发改委进行核定。市 场竞争下的销售电价由发电企业与用户的中长期合同,或电力用户或供电公司在现货 市场中的竞价确定。
随着新一轮电力市场体制改革不断推进,电力行业的生产消费结构也在逐步发生变化。目 前,各省份均为计划性质的优先发电/用电计划与市场性质的中长期交易市场、电网企业代 购电和(或)电力现货市场试点并存的局面。其中,发电侧的优先发电量主要包括清洁能 源消纳供电,供热机组供电、跨省跨区计划送电等部分;用电侧的优先用电量主要供给包 括居民、农业、重要公用事业及公益性事业在内的未参与市场化交易的用户。因此,现行 的电价机制逐步由计划体制转向市场模式,计划与市场并存的局面。
上网电价:主要受政策及成本影响,与市场联动加强,但仍受行政指令管制。
煤电方面:煤电上网电价受煤炭价格影响和行政性较大。“煤电联动”机制始于 2004 年 国家发改委发布的《关于建立煤电价格联动机制的意见的通知》(发改价格[2004]2909 号),允许煤电上网标杆电价跟随电煤价格依照一定关系实现联动。“煤电联动”机制虽 实现周期性上网电价与煤炭价格联动,但仍存在联动性不足(电价联动周期滞后煤价至少 6 个月,电煤累计上涨幅度需达 5%),行政性指令较强(电厂需要自行消化 30%的煤价上 涨因素)等机制性缺陷。
图片
风光方面:风光新能源历经“补贴起步-爆发增长-补贴退坡”的典型行业政策扶持发展历 程,最终目标是实现平价上网和参与直接交易和市场竞争。风光发电的上网标杆电价高于 当地燃煤机组上网电价的部分,由可再生能源补贴支付。风光新能源发电也因此迎来爆发 式增长时期。自 2015 年以来,风电和光伏的标杆电价分别经历了五次和七次下调,补贴空 间逐步压缩。2021 年,国家发改委发布《关于 2021 年新能源上网电价政策有关事项的通 知》(发改价格[2021]833号),正式取消所有新备案集中式光伏电站、工商业分布式光伏 项目和新核准陆上风电项目的补贴,实行平价上网。2022 年,国务院办公厅转发国家发展 改革委、国家能源局联合发布《关于促进新时代新能源高质量发展的实施方案》(国函办 [2022]39 号),鼓励支持新能源项目与用户开展直接交易,鼓励签订长期购售电协议,在 电力现货市场试点地区,鼓励新能源项目以差价合约形式参与电力市场交易。
输配电价:第一轮核定已经完成,降价趋势明显。
立足于电改 9 号文对输配电价 “准许成本+合理收益” 改革原则,国家发改委于 2015 年、 2016 年,和 2017 年分别发布《输配电定价成本监审办法(试行)》(发改价格 [2015]1347 号)、《省级电网输配电价定价办法(试行)》(发改价格[2016]2711 号)和 《关于印发<区域电网输电价格定价办法(试行)><跨省跨区专项工程输电价格定价办法 (试行)>和<关于制定地方电网和增量配电网配电价格的指导意见>的通知》(发改价格规 [2017]2269 号),其中对省级电网、区域电网和跨省跨区输电工程的输配电定价成本构成、 成本核定、准许收入计算办法、输配电价计算办法和调整机制等进行明确规定。
输配电价核定的思路主要是“存量核定,增量预测”,即首先对年度存量电网资产和成本 开展成本监审,再根据国家电力规划预测下一周期(3 年)的电网资产增量和成本增量, 最终合并计算出下一周期内的有效资产和准许成本,以及周期内允许回收的准许收益。准 许成本和合理收益加和后形成的总准许收入与下一周期内售电量预测之比,即为平均输配 电价。 2017-2019 年全国首轮输配电价监管周期结束,核定结果于 2020 年 9 月公布。核定结果 中,输配电价项目包含增值税,交叉补贴、线损以及区域电网容量电费。首轮输配电价核 定结果在数值调整上“降多增少”。除北京、河北南网、冀北电网、蒙东等少数地方省级 输配电价有普遍上调外,其他地方的省级输配电价均出现不同程度的下调。其中,西北、 华东区域下调面广、幅度大,华中也有较大下调。
图片
销售电价:工商业电价从行政性指令向市场化定价转变,居民和农业电价保持稳定。
2015 年电力市场化改革前,销售目录电价均由国家进行制定。2018 年、2019 年和 2020 年,国家发改委连续三年发布《关于做好 2018 年降成本重点工作的通知》(发改运行 [2018]634 号)、《关于做好 2019 年降成本重点工作的通知》(发改运行[2019]819 号) 和《关于做好 2020 年降成本重点工作的通知》(发改运行[2020]1183 号),分别降低一 般工商业电价 10%、10%和 5%。2021 年国家发改委发布《关于进一步深化燃煤发电上网 电价市场化改革的通知》(发改价格[2021]1439 号),取消工商业目录电价并以电网代理 购电机制代替,以及推动工商业用户全部进入市场参与交易。此外,《通知》还规定居民 (含执行居民电价的学校、社会福利机构、社区服务中心等公益性事业用户)、农业用电 由电网企业保障供应,执行现行目录销售电价政策;同时规定高耗能行业企业电价不受上 浮 20%的限制。
3、电力市场化改革情况简介
2015 年 3 月 15 日中共中央印发《关于进一步深化电力体制改革的若干意见》(中发 〔2015〕9 号),新一轮电力体制改革启动。其核心思想是“管住中间,放开两头”:对于位 于中间的输配电环节进行行政性强监管,以发改委对电网公司输配电环节进行成本审查和 合理定价;对于发电端和用电端,不再由电网企业进行统购统销,而是通过建立发用双方 可以直接对话的中长期合同和现货市场交易,以反映电力作为商品的价值属性。
图片
目前,中长期电力交易市场已在全国普遍建立,现货市场中,第一批 8 个试点地区(南方 (以广东起步)、蒙西、浙江、山西、山东、福建、四川、甘肃)已开展了多轮长周期结算, 第二批 6 个试点地区(上海、江苏、安徽、辽宁、河南、湖北)正在加快建设。我国电力 市场呈现出“双轨制”的特征。“计划轨”代表仍然采用优先发电电量,沿用政府定价体系, 由各省市发改委核定不同电源的上网电价和不同用户的销售电价,由电网公司继续进行统 购统销的情况。“市场轨”代表在电能量部分,工商业用户与发电企业通过中长期合同和现 货市场直接对话竞价,形成市场化电价的情况。2021 年,我国整体市场化交易电量占比已 达 45.5%。 在改革初期,电力市场中的中长期合同成交价与现货市场价格相比于当地原先燃煤标杆电 价均出现一定下降,广东电力市场中的中长期合同均价就出现 2017~2021 年连续 5 年的负 价差,电力市场化改革在初期不断向发用双方释放红利,但同时也形成了当前电力供给过 剩,“电改=降电价”的错误预期。2021 年全国大范围缺电扭转了社会对于电价“只跌不涨” 的认识。山西等现货市场较为完备的地区,电价可以在较大范围内实现浮动,及时反映电 力供需形势。
2021 年缺电至今,国家开始加快推动电力市场化改革向纵深推进。2021 年 10 月,国家发 改委印发《关于进一步深化燃煤发电上网电价市场化改革的通知》(发改价格[2021]1439 号),推动燃煤发电量全部进入电力市场,并将煤电“基准价+上下浮动”的浮动范围扩大 至上下浮动 20%,同时推动工商业用户全部进入电力市场,暂未进入市场的用户由电网企 业代理购电。2022 年 1 月,国家发改委进一步印发《关于加快建设全国统一电力市场体系 的指导意见》(发改体改[2022]118 号),提出全国统一电力市场体系到 2025 年初步建成、 到 2030 年基本建成。
现行电价机制同时面临长期的机制结构性问题和短期的能源环境及政策问题
1、长期机制结构性问题
电价机制受到的行政管制较多:长久以来,我国电力标杆上网电价和销售目录电价仍 在国家行政指令的管制之下。“煤电联动”机制规定“当电煤价格波动幅度超过 5%时, 以年度为周期相应调整上网电价”。但在 2004-2015 年间,煤价变化达到 5%的标准次 数共有 14 次,“煤电联动”机制仅有 10 次发生调整,有 4 次未发生调整。2018-2020 年,发改委更是直接连续三年在降成本重点工作通知里分别提出降低工商业电价 10%、 10%和 5%。2019 年,“煤电联动”机制被“基准价+上下浮动”机制取代,但其初期 依旧存在向上 10%、向下 15%的浮动限制,甚至存在“2020 年暂不上浮”的行政性 命令。因此,电力作为商品,其价格机制存在行政监管干涉较多的长期性问题。
图片
电价机制无法体现电力商品属性:现行电价机制仍包含交叉补贴和政府性基金及附加。 交叉补贴资金主要来源于高电价工商业用户和高电压等级用户。在市场竞争方面,因 为无法科学剥离核定输配电价中的交叉补贴,电力的商品属性和市场交易中的价格信 号作用被剥离和降低。目前仍随电价征收的政府性基金及附加主要包括国家重大水利 工程发展基金、水库移民后期扶持资金、可再生能源附加等。部分省区还征收地方水 库移民后期扶持基金。政府性基金及附加承担了电力行业相关的社会成本,但“大水 漫灌”式的全体电力用户共同分摊成本的电价机制不利于体现电力的时间价值和空间 价值,同样无法体现其商品属性。
辅助服务成本和容量成本无法疏导:长期以来,“一口定价”的标杆电价/目录电价机 制立足于优先发电电量模式,同时覆盖电力的电能量成本、输配电成本、辅助服务成 本、固定投资成本等。2015 年新一轮电力市场化改革启动后,市场化后中长期合同和 现货市场报价出清机制仅覆盖电能量成本,而未能考虑辅助服务成本和固定投资成本。 计划模式下的电力辅助服务成本,本质上是基于旧版“两个细则”下的发电侧之间互 相转让。但依据“谁受益,谁承担”的原则,如辅助服务成本未能疏导至终端用户, 将引起发电企业亏损,进而打击发电侧提供辅助服务的积极性。同时,随着高比例新 能源大规模接入电网并在电量上逐步开始替代火电电量,火电逐步由过去的电力电量 主体电源转向电力支撑为主,电量供应为辅的顶峰电源。火电利用小时逐步被压缩, 而备用顶峰的价值尚未有合理机制得以补偿,将导致度电固定成本分摊逐渐升高,进 而影响火电固定投资成本回收。
图片
2、短期能源环境及政策性问题
全球进入新一轮能源通胀周期:海外自 2008 年以来、中国自 2012 年以来煤炭行业进 入下行周期,全球产能均进入出清阶段。同时伴随着能源通缩,全球资本快速显著地 撤出化石能源,导致煤油气的资本开支大幅下滑、明显不足,从而造成新增产能非常 有限。包括煤炭和油气在内,由此以来出现资源接续乏力,甚至出现供给零增长、负 增长的局面。从产能周期方面,常规油气田产能建设周期大致两到三年,煤矿普遍三 到五年以上,所以即便从现在开始加紧投资,也难以在中短期看到有效产能的投放, 就造成了未来三到五年维度的能源短缺周期。
煤电“基准价+上下浮动”机制无法消化煤价上涨幅度:2021 年,国家发改委发布 《关于进一步深化燃煤发电上网电价市场化改革的通知》(发改价格[1439]号),扩 大煤电价格上下浮动空间至 20%。然而电价上浮 20%并不能消化煤价上涨的幅度。据 我们测算,以目前全国平均燃煤标杆电价 0.3664 元/kWh 来看,换算成可消化的煤炭 价格大约为 676 元/吨。以电价上涨幅度为 15%至 0.3960 元/kWh 计,可消化的煤炭价 格大约为 820 元/吨左右;以电价上浮 20%至 0.4397 元/kWh 计,能够消化的煤炭价格 大约为 875 元/吨左右。然而 2021 年以来煤价持续性上扬高企,以秦皇岛港口动力煤 价格为例,动力煤市场价格自 2021 年 3 月以来持续上扬,高点在 9~10 月突破 2000 元/吨。假设火电厂电煤长协平均覆盖率为 60%,电厂平均购煤价格也在 10 月突破 1200 元/吨,上涨幅度远超煤电电价“基准价+上下浮动”可以消化的区间。受电煤成 本大幅拖累业绩,2021 年五大发电上市公司净利润均出现大幅亏损。
图片
大规模高比例新能源消纳调节需求导致系统成本进入加速上升阶段,新能源需承担一定的调节费用:“双碳”目标下,电力系统将作为主体脱碳减排部分加速完成清洁能 源替代。据我们测算,新能源将于 2025 年左右达到新增发电量中占比超过 50%,于 2035 年达到总装机占比超过 50%,并在 2045 年达到总发电量占比超过 50%。风光出 力的波动性和间歇性将使得电力系统由集中可控、稳定出力转向强不确定、弱可控性 转变。因此,电网相较以往需要更多系统调节能力以消纳新能源电量和平抑出力波动, 而加装储能、投资抽水蓄能及调用常规调节电源和需求侧响应等电网调节性手段不可 避免地导致系统成本加速上升。随着系统成本加速上升,以及电力市场化改革的不断 推进,目前电网保证新能源消纳率的局面不可长期持续。在现货市场改革未推进时, 辅助服务仍属于发电侧机组的零和博弈。新能源因其出力的间歇性和波动性,需要分 摊调节费用。现货市场改革推进后,成本经由市场机制传导至用户侧,新能源需要同 市场用户共同分摊调节费用。
电网企业由于降电价出现亏损,恐影响后续系统投资改造:近年来,我国连续出台降 低用户电价政策措施,2016-2017 年合计每年减少用户用电成本 1340 亿元。其中,电 网企业直接承担 790 亿元、占比 59%。2018 年完成“一般工商业电价降 10%”任务, 每年减少用电成本 1138 亿元。其中,电网企业承担 818 亿元,占比 72%。2019 年全 面落实“一般工商业电价再降 10%”的任务,每年减少用电成本 961 亿元。其中,电网 企业直接承担 442亿元,占比 46%。2020年全面落实“除高耗能以外的大工业和一般 工商业电价降低 5%”的任务,上半年减免用户电费超过 595 亿元。相关政策措施向 电力用户释放了价格成本红利,但电网企业以占销售电价比重 30%的收入,承担了 2015年以来行政指令降电价 60%的部分,连续降电价给电力企业带来巨大的经营压力。 2020 年 1~5 月,国家电网公司利润总额同比减少 88.9%,27 家省级电网中有 19 家出 现亏损;南方电网公司利润同比下降 68.4%,5 家省级电网公司中有 3 家亏损。
图片
小结:电价机制长期问题与短期问题交织,“发输配”环节成本亟需疏导。立足于电 力体制由集中管制向逐步放开市场竞价转变的改革节点,与电力体制一脉相承的电价 机制同时面临行政性管制较强,商品性属性不足及辅助服务和容量成本无法疏导的长 期性问题,和在全球能源通胀,能源成本持续升高的背景下,煤电价格机制无法消化 煤炭价格、新能源大幅拉升系统调节成本和电网公司持续降价降费后经营困难的短期 问题。总结来看,电价机制问题本质上还是电力市场化机制改革不完全不彻底所带来 的上游成本没有完成机制理顺,无法实现向下游疏导情况。因此,电力系统的“发输 配”三环节电价仍需立足于电改“9 号文”所确定的“理顺电价形成机制,完善市场 化交易机制”任务目标,继续深化改革,疏导各环节成本。
伴随电力市场化改革持续深入,预计国内电价将进入一轮上涨周期
立足于加快建设全国统一电力市场的背景下,行政性降电价举措已接近尾声。从政策 导向看,不同于 2018~2020 连续三年的降成本重点工作通知中量化性的降电价政令, 2021 和 2022 年的降成本工作通知再未出现相似具体量化表述。从实施细节来看,降 电价举措已经从 2018 年的政府、电网企业和发电企业共同让利,转移至 2021 年以清 理转供电不合理加价为主的方式。从顶层设计来看,本轮电力市场化改革即将进入以 全国统一电力市场为基础框架的新阶段。
顶 层设计主导电力市场化改革持续深入,预计国内电价将进入以结构性改革为主要, 以理顺电价形成传导机制为主旋律的上涨周期。2021 年 10 月,中共中央、国务院发 布《关于完整准确全面贯彻新发展理念做好碳达峰碳中和工作的意见》,在电力方面 重点明确深化能源机制改革,以市场化手段逐步替代行政手段刚性约束,以价格机制 推动能源、碳排放要素向高质量项目聚集。
2021 年 11 月,中央全面深化改革委员会第 22 次会议对我国电力市场建设发展提出明 确要求,包括健全多层次统一电力市场体系,改革完善煤电价格市场化形成机制,完 善电价传导机制,做好基本公共服务供给的兜底,确保居民、农业、公用事业等用电 价格相对稳定。推进适应能源结构转型的电力市场机制建设,有序推动新能源参与市 场交易等。这是中央第一次在最高级别的决策会议上研究部署电力专项改革方面的任 务。可以看出,在国家加快推进“碳达峰-碳中和”目标的背景下,加快建立健全多层 次统一电力市场,理顺能源价格传导机制和电价机制,放开电价竞争是发挥市场机制 在电力价格形成、成本传导和资源配置的重要前提。
2022 年 1 月,国家发改委能源局发布《关于加快建设全国统一电力市场的指导意见》(发改体改[2022]118号),以遵循电力运行规律和市场经济规律,破除市场壁垒为指 导思想,对电价机制提出“完善煤电价格市场化形成机制,完善电价传导机制,推动 电网企业输配电业务和购售电业务分开,妥善处理政策性交叉补贴”的改革要求。立 足于全国统一电力市场的建设要求和理顺电价形成和传导机制,推动发用双边市场化 交易,合理核定输配电价,妥善处理交叉补贴等具体市场化改革路径,将会给国内电 价机制带来结构性改革机会,国内电价将有望随之进入一轮上涨周期。
基于发电侧发电成本压力和用户侧宏观经济承受力的考量,预计电价将以温和渐进的 主基调逐步提升。电力作为国家工商业经济的上游和基础性原材料,其价格波动将会 对下游产业有较大影响。短期视角来看,基于目前发电侧火电企业巨额亏损,经营困 难的局面,和用户侧疫情冲击下宏观经济下行,压力较大的情况,我们预计电价水平 将在短期内保持稳定。中长期视角来看,随着经济逐步复苏和市场化改革推进,考虑 到全国统一电力市场预计建成时间为 2030 年,预计电价机制将会在“十四五”和“十 五五”期间随火电新能源电能量成本疏导机制理顺,电力辅助服务市场和容量电价机 制建立,以及输配电价合理核定步入近十年左右的温和渐进上涨周期。
1、发电侧电价上涨空间解析:
电能量电价:煤电受限煤炭供应紧张现状持续、支撑性电源装机不足和产业结构调 整的需求,预计电价在市场化过程中仍有上浮空间。目前,我国各省已普遍建立电力 中长期市场,部分地区开展现货试点交易。燃煤火电机组也全部进入市场,以“基准 价+上下浮动”机制参与交易。2022 年以来,受国家煤炭增产保供政策影响,煤炭价 格高企的情况通过电煤定价长协 100%覆盖的行政性指令得以缓解。经测算,570~ 770 元/吨的长协价格基本可以为目前上浮 20%的煤电价格消化,2021 年火电企业经 营困难,巨额亏损的情况得以暂时缓解。但煤炭增产保供政策本质上是以“拆东墙补 西墙”为主要手段,通过截取化工、建材、冶金等下游行业的煤炭供应以保障电煤供 应。在煤炭供应总量增量不足前提下,优先保障国计民生相关的电力用煤需求,将导 致市场煤供应减少,加剧市场煤供需错配及市场煤价波动幅度。“市场煤”和“计划电” 的实质冲突依旧存在。从长期视角来看,煤炭供给最终取决于在建矿井和核准新建矿 井的建成投产。但“十三五”期间去产能和能源转型行动极大限制了煤炭产业融资与 发展,煤矿建设开发投资意愿低迷,动力不足。考虑到煤矿 3~5 年的长建设开发周期, 煤炭供应将在“十四五”期间持续处于紧张状态,电煤长协签订价格未来有望趋势性 逐步抬升。
电能量电价:市场化改革下的新能源价格机制需实现结构性调整,在分摊调节费用 的情况下电价也将向下游传导。随着新能源在电力系统中渗透率逐步提高,原先新能 源“保量保价,优先上网,全额消纳”的全盘接收政策不能持续。在现货市场改革推 进后,新能源在电能量成本部分占有边际生产成本低的优势,可以在中长期合同中和现货市场优先成交和出清;但其需要承担和分摊的系统性成本将会随着新能源渗透率 的持续上升而不断提高。综合来看,逐渐走高的分摊成本还是大于边际生产成本优势 的空缺,系统性成本的抬升会向终端电价传导。
假设:据国家能源局数据,辅助服务目前市场规模占全社会总电费的 1.5%。而根据国 际经验,电力辅助服务费用一般在全社会总电费的 3%以上。假设自 2025 年起,我国 电力辅助服务市场规模开始逐年攀升,至 2030 年全国统一电力市场建成时达到全社会 总电费的 3%。同时,2025 年~2030 年全社会用电量增速保持 5.5%,风光装机年装机 量保守估计为 120GW。辅助服务品种费用比例按照 2019 年上半年全社会电力辅助服 务的比例计算,2025 年~2030 年平均度电成本 0.6 元/kWh。假设同时考虑 2025 年时 调峰辅助服务品种与现货市场合并/未合并两种场景。
图片
当考虑调峰辅助服务品种存在时,调峰辅助服务的费用分摊方法依照目前机制,在发 电侧按照发电机组电量比例进行分摊。假设新能源承担 70%的调峰调用成本,则可以 计算得到 2025 年风电辅助服务分摊费用总额为 196.75 亿元,度电分摊费用为 0.019 元/kWh;光伏辅助服务分摊费用总额为132.49亿元,度电分摊费用为0.019元/kWh。 2030 年风电辅助服务分摊费用总额为 456.17 亿元,度电分摊费用为 0.030 元/kWh; 光伏辅助服务分摊费用总额为 307.19 亿元,度电分摊费用为 0.027 元/kWh。 当考虑调峰辅助服务品种与现货市场合并时,假设调频、备用、调压和其他辅助服务 的费用比例分别为50%、40%、5%、5%,则可以计算得到2025年风电辅助服务分摊 费用总额为 203.57 亿元,度电分摊费用为 0.02 元/kWh;光伏辅助服务分摊费用总额 为 137.08 亿元,度电分摊费用为 0.02 元/kWh。2030 年风电辅助服务分摊费用总额为 411.09 亿元,度电分摊费用为 0.027 元/kWh;光伏辅助服务分摊费用总额为 276.82 亿元,度电分摊费用为 0.024 元/kWh。因调峰辅助服务与现货市场合并,调峰价值属 性在现货价格中体现,因此无调峰情况下辅助服务费用总量相较于有调峰情况略有下 降。
图片
综上所述,新能源发电在渗透率不断升高的情况下,其辅助服务分摊费用和度电成本 分摊将随着辅助服务市场机制建立及成本疏导机制建立不断升高。因此,新能源需要 在项目可研阶段及市场报价阶段将辅助服务费用分摊核算入内。随着市场化不断推进, 相应调节成本分摊都将体现在新能源稳定出力后的电能量价格中,其电价上浮存在长 期机会。 水电核电:整体体量较小,成本构成和运营方式决定电价走向。目前,水电的标杆电 价按照省内标杆价和受端省标杆价执行,市场价则由发用双方商议决定。核电入市体 量较小,主要仍执行标杆电价。水电主要受限于水利工程投资规模较大、成本较高的 影响,为保证固定投资成本回收,标杆价格下调的可能性不大。且随着辅助服务市场 的建立,水电的省内及跨省跨区调峰作用将得到合理的补偿,价格有进一步上浮的可 能。核电立足于技术国产化,其固定投资成本逐渐走低,在目前标杆价下收益较好, 价格上涨可能性不大。
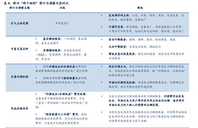
辅助服务:立足于新版“两个细则”,辅助服务成本疏导机制明确,费用逐步转向 发电企业和市场化用户共同分摊。2021 年 12 月,国家能源局发布《电力并网运行管 理规定》(国能发监管规[2021]60 号)、《电力辅助服务管理办法》(国能发监管规 〔2021〕61 号)(新版“两个细则”),用以替代 2006 年发布的《发电厂并网运行管理 规定》(电监市场[2006]42 号)《并网发电厂辅助服务管理暂行办法》(电监市场 [2006]43 号(旧版“两个细则”)。本次修订与调整主要体现在扩大主体范围,丰富交 易品种,完善补偿机制和形成价格传导四个方面,重点提出基于“谁受益、谁承担” 的原则,理顺辅助服务补偿和分摊机制,并推动辅助服务费用分摊向用户侧和未提供 服务的发电单元传导。
图片
受新政策影响,辅助服务价格将会从固定销售目录电价体系中逐步剥离出来,成为市 场化电力价格的组成部分。随着新型电力系统的进一步发展,系统内新能源占比逐渐 提升,稳定电网的辅助服务需求空间巨大,辅助服务电价在系统性成本疏导后存在上 涨空间。
容量电价:因顶峰电力供需趋紧而逐步显现价值,受供需关系的影响适时建立推广。 在新能源占比逐渐提升的新型电力系统中,由于新能源出力存在随机性、波动性和间 歇性,单一依赖新能源无法做到对传统机组的顶峰容量替代。 预计“十四五”期间,顶峰电力需求缺口存在扩大趋势。据我们测算,2021、2025 年顶峰容量需求为 13.4、16.3-17.0 亿千瓦。若“十四五”全社会用电量年均增速以 5% 计,考虑到 2021 年增速为 10.3%,预计 2022-2025 年均增速 4%左右。2022-2025 年, 最大负荷增速按年均 5.5%考虑。2021 年最大负荷约 11.9 亿千瓦,则 2025 年最大负 荷为 14.7 亿千瓦。考虑 13%备用率,则 2021、2025 年顶峰容量需求分别为 13.4、 16.3-17.0 亿千瓦。 测算 2021、2025 年顶峰容量供给为 15.1、17.6 亿千瓦,相对定容需求的顶峰容量裕 度进一步降低。若遭遇热浪寒潮等极端天气,尖峰时段供电缺口进一步拉大。2021 年 顶峰容量裕度为 15.1-13.4=1.7 亿千瓦,2025 年下降至 0.6-1.3 亿千瓦。
图片
容量电价机制是保证常规电源成本回收,保证电力系统安全性和可靠性的重要支撑。 在高比例新能源接入的新型电力系统中,煤电等常规能源的系统角色将逐步从电力电 量保障的主体电源转变为以电力支撑为主,电量供应为辅的备用保障电源。新能源由 于其出力的间歇性和波动性,无法独立保障可靠电源供给;而煤电等常规电源由于新 能源的电量替代作用,发电利用小时数不断下滑,无法通过发电收入回收固定投资成 本。容量电价作为保障常规电源固定投资成本回收的重要手段,将会随着全国统一电 力市场的建立和电价机制的理顺,作为独立的电价组成部分纳入电价体系内。随着 “十四五”期间顶峰容量裕度降低,顶峰电源缺口扩大,容量电价将会受供需关系的影响适时建立推广。
2、输配电价上涨空间解析:
综合考虑电网投资需求和合理收益、抽水蓄能和特高压的成本核算分摊、分布式发电 规模化接入配网侧的相关影响,输配电价有望止跌转升。据国家电网董事长辛保安透 露,“十四五”期间国家电网公司预计的电网投资将共计达到 2.26 万亿元。据《南方 电网“十四五”电网发展规划》,“十四五”期间,南方电网总体电网建设投资将达到 6700 亿元。两网公司“十四五”合计投资将超 3 万亿元。鉴于今年以来宏观经济下行 的情况,为落实稳经济政策要求,两大电网公司均加大电网投资力度,共计超 6200亿 元。2022 年 6 月 2 日国家电网发布全力服务扎实稳住经济的八项举措,其中包括电网 投资超过 5000 亿元,达历史最高水平。南方电网公司今年固定资产投资计划 1250 亿 元。
“十四五”“十五五”抽水蓄能和特高压发展前景良好,成本核算分摊方式直接影响 输配电价。抽水蓄能方面,2021 年 8 月,国家能源局综合司印发《抽水蓄能中长期发 展规划(2021-2035 年)》(征求意见稿),提出“十四五”期间开工 1.8 亿千瓦,2025 年投产总规模 6200 万千瓦;“十五五”期间开工 8000 万千瓦,2030 年投产总规模 2 亿千瓦。2021 年 5 月发改委印发《关于进一步完善抽水蓄能价格形成机制的意见》 (发改价格[2021]633 号),提出“以竞争性方式形成电量电价,并将容量电价纳入输配 电价回收”的抽蓄电站“两部制”价格形成机制,重新将容量电价纳入输配电价当中。
分布式发电规模化接入将影响电网输配电量,进而影响输配电价调整。分布式发电在 “千乡万村驭风行动”“千家万户沐光行动”的政策鼓励下将迎来重大发展机遇。分布 式发电规模化接入电网将实现新能源的就地消纳,用户也因此减少对电网的依赖程度。 而输配电价核定受下一周期电网输配电量影响,在准许成本和合理收益一定时,输配 电量越低,则输配电价越高。因此,分布式发电规模化接入将使得输配电价有走高趋 势。 综合来看,输配电价有望止跌转升。在新能源大力发展背景下,叠加新能源长距离大 范围输送、负荷结构变化等问题,特高压电网将会持续迎来增量需求,并继续成为电 网公司的投资重点。同时,包括抽水蓄能和特高压在内工程是新能源并网服务配套建 设的重中之重。因此,立足于电力系统升级改造的需求,电网公司需要在“十四五” 期间维持较为合理的收益,以保证电网改造的充足持续投资。遵循“合理成本+准许收 益”的输配电价核定原则,2022 年底的输配电价核定结果有望止跌甚至转升。
3、销售电价上涨空间解析:
居民农业销售电价保持相对稳定,略有上涨空间。我国居民电价受交叉补贴的影响, 在世界范围均属于较低水平。2021 年 6 月 24 日,国家发改委公开表示“与国际上其 他国家相比,中国居民电价偏低,工商业价格偏高。下一步要完善居民阶梯电价制度, 使电力价格更好反映供电成本”。根据《关于加快全国统一电力市场体系的指导意见》, 全国统一电力市场建设将统筹考虑企业和社会的电力成本承受能力,做好基本公共服 务供给和电力市场建设的衔接,保障电力公共服务供给和居民、农业等用电价格相对 稳定。因此,随着电价机制逐步理顺,计划电量逐步进入市场,居民农业销售电价将保持相对稳定,并存在以拉大阶梯价差,压缩阶梯空间的手段上涨的可能。
工商业电价以电力市场化改革为主线实现上涨。根据《关于进一步深化燃煤发电上网 电价市场化改革的通知》,取消工商业目录销售电价,有序推动工商业用户全部进入电 力市场。电网公司代理购电业务作为目录销售电价取消后的过渡性措施,通过挂牌交 易和集中出清等方式确定代理购电价格。综合来看,自 2021 年 12 月电网代理购电业 务开展以来,代理购电价格均高出基准价(当地燃煤标杆电价),甚至存在长期顶格向 上 20%浮动的情况。根据国家发改委办公厅《国家发展改革委办公厅关于组织开展电 网企业代理购电工作有关事项的通知》(发改办价格[2021]809 号)文件,各地将推进 放开发电计划,推动更多工商业用户直接参与电力市场交易,不断缩小电网代理购电 范围和规模。可以预见,市场化不断推进的情况下,工商业用户的销售电价将以电力 市场化改革为变化主线实现上涨。
同时,工商业用户电价将以不同行业区分,分门别类实现上涨。根据国家发改委《关 于进一步深化燃煤发电上网电价市场化改革的通知》,高耗能企业市场交易电价不受上 浮 20%的限制。电网代理购电业务对高耗能企业提出“原则上要直接参与市场交易, 暂不能直接参与市场交易的由电网企业代理购电,用电价格为电网企业代理购电价格的 1.5 倍”的规定,成为工商业用户中首个涨电价的行业。2022 年 5 月,浙江省发改 委能源局联合发布《关于调整高耗能企业电价的通知(征求意见稿)》,对部分负荷条 件的高耗能企业电价提高 0.172 元/kWh。因此,工商业用户电价在跟随市场化推进上 涨的过程中,各个行业的步伐和节奏也将有所差别,预计高耗能产业电价将率先上涨。 同时,基于区域产业发展侧重不同,工商业电价也可作为宏观调控手段引导产业结构 调整。
图片
投资分析
能源通胀和电力市场化改革推进局面下,煤电电价有望逐步上涨。在近期内全球煤、 油、气等能源通胀不减,中远期电力市场化改革持续推进的情况下,煤电价格将借力 于电价机制的持续理顺,实现从上游煤炭价格到下游终端用户电价的全流程成本疏导。 在煤价依旧高企的情况下,煤电电价进一步放开“基准价+上下浮动”的浮动上限可能 性较大。同时,“双碳”目标下的新型电力系统将不断接入高比例新能源,煤电作为不 受时间限制的“储能”,具有连续稳定出力特点,可以同时实现从秒级系统调节到月度 电量供应的作用。相较于受容量限制,目前只能持续出力 2~6 小时的储能和 6~10 小 时的抽水蓄能,煤电同时具备为新能源出让发电空间的调峰作用和为新能源提供长达 月级的顶峰作用,将同时在辅助服务市场和容量市场成为优质资源。在“十四五”顶 峰容量裕度不足,“十五五”新增煤电装机极少的情况下,煤电将同时在电能量、辅助 服务和容量三个方面成为稀缺资源。因此,在能源通胀和电力市场化改革推进局面下, 煤电电价有望逐步上涨。
立足于新型电力系统长周期持续性的调节需求,火电灵活性改造、电化学储能、特 高压工程、配网改造、虚拟电厂等调节性技术有望呈现爆发式增长。随着高比例新能 源接入电力系统,新型电力系统的调节需求也将向着长周期持续性方向发展,同时也 为火电灵活性改造、电化学储能、特高压工程、配网改造、虚拟电厂等调节性技术提 供了市场空间。随着政策准入和电网接入等壁垒的不断破除,相关技术有望实现爆发 式增长。
新能源发电在现货市场和辅助服务市场存在收益率下行风险。从电力系统运行调节 的角度来看,电力现货市场本质上反映的是可控机组及资源的调峰价值。中长期市场 与现货市场的联动机制对发电边际成本较低,出力存在间歇性和波动性的新能源不利。 同时,电力系统调节成本将会在辅助服务市场实现向源头的疏导。新能源发电在现货 市场和辅助服务市场存在收益率下行的风险。
(本文仅供参考,不代表我们的任何投资建议。如需使用相关信息,请参阅报告原文。)
精选报告来源:【未来智库】。