教你做一个兼具气象站功能的墨水屏电子钟

图片
这周和大家介绍一个漂亮的墨水屏电子钟,兼具气象站功能(可以通过GPS自动设置),用4节AAA电池可以续航6个月左右,而且,为了保证安全和可靠性,它不需要任何网络连接。
特点包括:
自动设置(通过GPS)
当前温度。
当前的湿度。
显示过去25小时内压力的压力图。
日出和日落时间
当前的月相
在12小时或24小时模式之间选择。
在英文和公制单位之间选择。
这个项目有两个不同的版本,分别是“简易”版本“低功率”版本
“简易”版本是基于Arduino Nano的。这个版本的目的是尽量减少成本、零件数量和制作的复杂性;缺点是你需要用一个USB 5V适配器来给时钟供电。
“低功率”版本使用一个32k的振荡器,以极小的功率保持精确的计时。这个振荡器让时钟可以用电池运行。
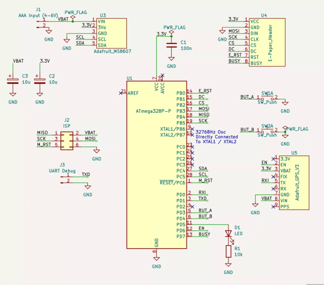
第1步:"简易 "版零件清单
图片
图片
Arduino Nano
Waveshare 2.9 in EPaper模块
Adafruit MS8607压力/湿度/温度传感器
任何带有9600 Baud TX的GPS模块
电路板(可以是一块原型板或一块用于CNC的铜板)
几个按钮开关(用来改变UTC时间偏移和显示偏好的)
制作外壳的材料(文末会有提供、和文件)
USB充电器和充电线
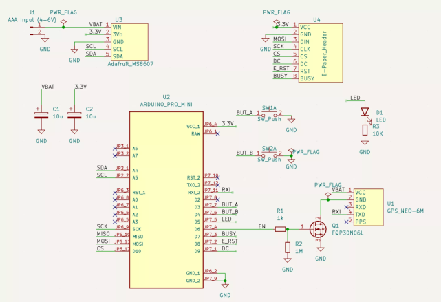
第2步:"低功率 "版本
图片
图片
这些材料和上面的简易版本一样:
Waveshare 2.9 in EPaper Module
Adafruit MS8607压力/湿度/温度传感器
电路板
几个按钮开关
制作外壳的材料
此外,你还需要:
Atmega328P DIP版(你也可以选择SMD封装版本,但在32K晶体上焊接会更难)
32768 Hz晶体(这个振荡器是设计中低功率的关键)
Adafruit GPS模块(这个模块比 "简易 "版中的模块质量要高一些,因为它可以跟踪更多的卫星(以便更快地锁定),提供一个使能引脚(用于低功耗)和一个用于保持其内存活动的端口(用于快速重新锁定)。如果所有这些功能对你来说不值得增加成本,你可以通过添加你自己的使能FET,魔改一个更便宜的模块来完成这项工作。后面会解释怎么做)
LED+电阻(光秃秃的Atmega328P没有办法告诉你它是否在工作,闪烁的灯可以提供一个1ms/秒的 "心跳",几乎不耗电,但提供了有用的反馈)
几个10uF和100nF的电容来平滑电源电压
电池(我用的是4个AAA电池,但任何能可以获得5-7伏电压的电池都可以使用)
(可选)一个用于通过ICSP对芯片进行编程的3x2针头(如果你可以拆下Atmega328P重新编程,那么你可以跳过这个连接器)
(可选)一个用于UART调试的1x2针脚接头(只有在板子运行不稳定的情况下才需要这个)
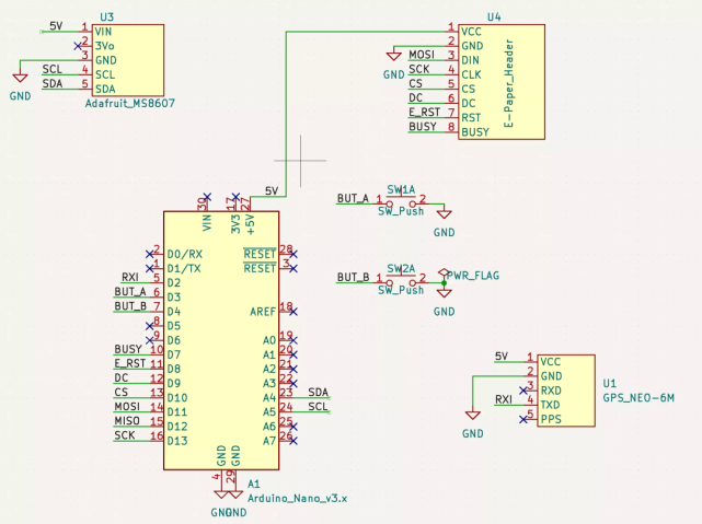
第3步:Arduino Mini版本
图片
图片
前面说有两个版本,这个是一个额外的版本,之所以会有这么一个额外的版本,就是因为我们现在处于 "零件荒 ",像Atmega328P这样的芯片会长期缺货。
你可以用 "简单 "版本的固件运行这个版本,或者,如果你对自己的焊接技术有信心,你可以在微控制器上焊接一个32k的晶体(如上图所示),并使用32k版本的固件(更多细节见下节)。
上面的原理图是用一个 "便宜的GPS "解决方案来连接的,但是如果你用了别的(比如Adafruit)的设置来替换原理图中的GPS部分,你也可以使用别的(比如Adafruit的)GPS(如上一步的原理图所示)。
第4步:便宜的GPS(可选)
图片
与竞争对手(12美元)相比,Adafruit的GPS装置很贵(30美元)。如果你认为增加的功能(在低功耗部件部分有描述)不 "值得",你可以把任何能以9600波特传输NMEA字符串的GPS模块丢进去(大多数的GPS模块都可以)。
但现在有一个新的问题需要解决:这些单元中的大多数缺乏一个启用/禁用引脚,而GPS单元通常消耗30-100毫安的电力。我们可以用一个N-MOSFET(或类似的)黑掉一个禁用开关。上面的原理图显示了基本的想法。我们也可以在falstad[1]中进行尝试。
图片
这个电源开关电路是有取舍的。如果你有兴趣了解更多细节,请参见附录B。
第5步:低功率硬件修改
图片
图片
图片
如果你正在制作 "简易 "版本,你不需要阅读这一部分。对于“低功率”版本,这些改装将大大改善电池寿命。
为了说明问题,我们将假设电源来自一组AAA电池,可以提供1000毫安时。让我们假设你使用的是32K的Adafruit版本,并且没有做任何修改。下面是一个电源分解的例子。
"睡眠/关闭 " CPU、GPS、MS8607和EPaper:测量值为30-70uA(我们认为是50uA)。
屏幕更新:5毫安,每分钟2秒一次:
GPS更新:每天一次,每次50毫安,每次10秒。
MS8607 LED:100 uA
Adafruit GPS上拉电阻:500 uA
因此,我们有的平均电流消耗,相当于约50天的功率。
如果去掉MS8607 LED和GPS上拉电阻,我们的用电量就会减少到222 uA,也就是大约187天的用电量,大大增加了使用时间。
1、首先,建议从MS8607上拆下LED(具体如上图所示)
2、Adafruit GPS上的上拉电阻是由Adafruit的设计人员添加的,使得EN引脚变成一个可选项。不过它也有一个缺点,就是当你把它拉到地(禁用GPS)时,大约有500uA的电流在上拉电阻中被消耗掉了。由于这个设计的使能引脚是主动驱动的,你可以去掉这个电阻(具体如上图所示)
3、专业的迷你修改。搜索引擎搜索 "Arduino mini低功耗 "了解详情,基本上,你会想去掉电压调节器和LED,来减少电源使用。我们改用MS8607的电压调节器(3.3V,空闲时损失35-55uA的功率)为pro mini供电。
4、在pro mini的照片中,我还去掉了晶体振荡器,为32K晶体的芯片做准备。只有在32K晶体版本的情况下才去掉这个晶体,而且只有在对pro mini的内熔丝进行重新编程后才去掉,后面会解释。
第6步:固件
在这个步骤中,我附上了nano和32k晶体版本的文件(这两个版本都适用于pro-mini,如果你不确定使用哪个版本,就使用nano版本)。
如果想自己构建/修改源代码,可以访问GitHub:
自己构建.hex固件文件(可选)
注意,这段代码没有使用Arduino库,因为产生的代码太大,无法在Atmega328P上安装(而且这是我的个人偏好)。它是用C语言编写的,使用了Arduino[2]也使用的AVR基础库作为基础。如果你想编译代码,你需要安装(免费的)avr-gcc工具[3],克隆epaper项目[4]的源码。然后进入firmware/[5]目录并输入。
如果代码建立了,可以打开Makefile[6],看看这些选项。
如果你正在构建32k晶体固件,配置已经正确了。如果构建nano的版本,你需要注释32k那段,取消注释nano那段代码,然后再次。
还有一个特殊的调试模式,通过硬件UART以9600波特的速度转储日志信息。你现在可以忽略,但要记住它,因为它以后可能会有用。
最后,你可以通过改变几个变量来决定GPS应该多长时间被激活。默认每天运行一次,但如果GPS需要很长时间锁定,它会减少运行频率,从而减少电池的消耗。请在src/gps.c[7]中阅读所有相关内容。
这部分的文件可以在文末下载!
第7步:使用ICSP上传固件
图片
本节是为那些上传代码到独立的Atmega328P芯片的小伙伴准备的,如果你要上传到Arduino Nano,请跳到下一个步骤。
你需要一个ISP(或ICSP)编程器。可以用一个备用的Aruino Uno/Nano自己做一个。可以在搜索引擎搜索 请注意,这些指南中的很多内容都假定你的真正目的是安装一个引导程序,但对于我们来说,不需要引导程序,因为我们将直接用ICSP上传文件。
断电检测
在我的Atmega328P上,断电检测设置为3.5V(貌似是旧版本),所以我用这个命令禁用断电检测。
你的可能不一样,这取决于你的“ISP programmer”(-c选项)。也有可能你不需要设置,只是以防万一。
第8步:使用Avrdude
我们可以使用一个叫avrdude的免费工具,来把它创建的十六进制文件上传到你的Uno/Nano/。我们也可以直接用命令行下载并使用avrdude。
用Arduino IDE在输出记录打开的情况下运行一个上传(点灯的demo或者其他的demo),然后复制它使用的命令。或者
阅读官方的avrdude文档[8]或者
阅读参考网上使用avrdude的教程
这里是我在nano版本中使用的avrdude命令(通过make上传)。
供参考:
这个是我在ISP版本中使用的:
这边使用的是Linux。Mac和Windows也能正常工作,但像这样的选项会有所不同(即在Windows中可能是)。
同样,这部分的文件可以在文末下载
第9步:32K晶振
图片
图片
图片
如果你正在制作 "简易 "版本,请跳过这一步。如果你使用的是32k晶体固件,则需要安装晶体以使固件发挥作用。
首先(!)你还需要配置ATMega328P的内部内熔丝,以使用内部的8Mhz晶体。
先做这一步很重要,因为32K晶体将取代任何现有晶体。如果你不改变这些内熔丝,芯片会变得没有反应,直到你重新连接一个8或16Mhz的振荡器。
据我所知,Arduino pro mini也需要ISP来改变内熔丝(但我可能是错的)。我查找了 "Arduino ISP",来获得正确的引脚映射,以便将ISP连接器与面包板对接(如上图所示)。
在连接了我的ISP programmer后,可以用这个命令检查当前的内熔丝配置。
是我们想要的内部8mhz的设置。如果你的值不一样,可以用类似于这个的命令来更新它。
然后重新检查。
内熔丝设置完毕后,你就可以焊接晶体了。建议将晶体直接连接到微控制器引脚上,以减少杂散电容。太多的电容会使晶体需要更长的时间来开始振荡(或无法启动)。
第10步:(可选)第一个步骤
图片
请参考步骤1、步骤2或步骤3中你所选择的设计原理图。
你可以在面包板上验证到目前为止的情况,只需将一个LED/Resistor从D5连接到地,然后上传固件。如果一切正常,LED将每秒短暂地闪烁一次;
接下来,你可以添加EPaper显示屏。显示器上的数据都不会是正确的,但它应该显示一些一些数据;
然后,添加PHT模块,并验证它是否工作;
最后是GPS模块。
如果测试正常,我们可以把所有东西转移到一个更“永久”的固定装置上。
第11步:线路板组装
图片
图片
图片
你可以选择使用perf板,用CNC切割板子,或者把设计送到工厂去制造。
Kicad设计文件可以在schematic/目录[9]中找到。有三种硬件可供选择(都是从后面显示的,因为这是你手工布线的方式)。
我用我的CNC机器制作ATMega328P版本。如果你没有用CNC切割过PCB而又感兴趣,可以尝试在搜索引擎上搜索 "3018 PCB",你会发现很多关于这个主题的视频和文章。
间隙设置0.4毫米,但你可以更窄(可能不会更宽)。我使用Flatcam将Kicad的Gerber输出转换为G代码。
相关文件可以在文末下载到。
第12步:案例设计
图片
图片
图片
图片
图片
图片
你可以设计你想要的任何类型的外观,非常鼓励大家发挥创意!
这里分享一下我是怎么制作的(所有的设计文件都可以在文末下载到)。
我的设计使用了一个3D打印的支撑结构和两个CNC部件:一个顶盖和前面板。数控部件是用木头做的,因为我认为它比塑料看起来更漂亮。我在OpenSCAD中预先设计了整个东西。
我用0.2毫米的层高打印了主要结构。在我的3D打印机上,打印花了5个小时多一点。
我使用OpenSCAD的 "projection"[10]功能,为顶盖和前板创建了2D DXF文件。
我通常会使用一个名为 "Carbide Create"[11]的免费程序,为数控机床制作G代码。但面板有一个45度的倒角,而Carbide Create是一个太基本的程序,不能很好地处理这个问题(至少我通过谷歌搜索他们网站上的论坛,得出了这个结论)。所以我尝试了一个不同的程序,叫做"CamBam"[12],它的效果非常好。(CamBam不是免费的,但可以免费使用40次)
第13步:附录A:时钟漂移校正(可选)
你的32k/CPU晶体不会是完美的。当GPS开启时,它将修正漂移。但是如果漂移不好或者你的GPS信号不好,你也可以在固件中应用一个校正。目前这需要构建代码。在的顶部,有一些被注释掉的定义。
你可以取消对上面两个语句的加注,以启用校正。
只需取消对的注释(你的时钟已经慢了的话)。
如果你的时钟太快了,就不要注释。唯一要做的是设置
数学方法
等了大约一天,然后看看时钟漂移了多少。例如,你可能要等23个小时。如果这时你看到时钟慢了10秒,那么你的修正将是。
,每次修正。
非数学的方法
只需尝试一个像5000这样的数字,并在你注意到时钟仍然过快或过慢时对其进行完善。还是太慢?试试2,500。太快了?试试10,000。保持记录,并反复完善到可接受的数值,就像你在某些时候可能玩过的猜数字游戏一样。
第14步:附录B:廉价的GPS电源控制(关于BS170 N-MOSFET)
图片
图片
图片
图片
重温一下第四步"便宜GPS "里描述的电源控制电路,上面的电源切断电路被称为 "low side switch"。它的好处是比较容易理解,而且零件数量少。尽管如此,还是有一些设计上的问题。
GPS的地线并不与GND相连,而是与MOSFET相连。这意味着从GPS到微控制器的UART信号会有MOSFET的压降加在上面(Vds),增加了噪声的敏感性,并可能造成的错误。
如果你的微控制器的输入被规定为3.3V的最大值,你就不会想使用这种设计(我选择的ATMega328P没有这个限制)。
3.3V(上面的EN引脚)对每个MOSFET来说都不是一个很强的开启电压。
但是,UART是一个数字信号,地线的差异并不大,所以也许它无论如何都会工作?我试过了,而且工作得很好......起初,但随着时间的推移,我逐渐发现它并不可靠。为了了解原因,我们参考一下我最初选择的BS170作为我的N-MOSFET的特性曲线[13]。
在X轴的3.3V时,我们将坐在图上的3.0和4.0V线之间。因此,也许我们会得到100mA?也许足够?
万用表告诉我,GPS消耗40-60mA,但我认为这是一个平均值。根据GPS试图做什么,它只是需要比晶体管能够允许的更多的电流,因此GPS的地(MOSFET漏极)电压会上升。这既造成了UART错误,又降低了GPS装置的整体电压,而GPS装置有时仍然可以工作,有时则进入复位循环。
一个解决方案是使用一个 "high side"电源电路,在上面增加一个P-MOSFET来实现这个目标。见上面的原理图。这消除了单独接地的问题,并提供一个完整的5V(电池)栅极电压波动,这将使相关的P-MOSFET完全打开。
这里[14]是falstad中的一个高边设计实例。
目前我已经订购了带有低端布线的PCB,所以我的次要解决方案是放弃BS170,而用FQP30N06L代替。这种较高电流的MOSFET(最大30A!)似乎严重过剩,而且确实如此,但其曲线看起来要好得多。在3.3V电压下,大约有10A的电流余量,比BS170改进了100倍,现在应该足够了;而且确实没有恢复不稳定。
参考资料
[1]
falstad:http://www.falstad.com/circuit/circuitjs.html?ctz=CQAgjCAMB0l3BWcMBMcUHYMGZIA4UA2ATmIxAUgoqoQFMBaMMAKADMLiUQUAWKwvx5Ds3MNCQwELAEoUMhEIIphuyqlSGSoUCSwBOSoczVCUfHZRYAPJQnJpeIDJAeuQTiwHEACgGUWACMlfHAUPGcwRRQwJ0gWAHd5RWVBATjEo3Ss8FUoFgBzHJQEFJFIOPzDBC5hTWJooSoweFkPZT5NUTqdTSpsaGxe3WkAZ3bPIV4GnuaQNgBDABtRugMPGc6NxVENZHg4Qu2QXePsbEUNFiA
[2]
Arduino:https://www.arduino.cc/
[3]
avr-gcc工具:https://www.pololu.com/docs/0J61/6.3
[4]
epaper项目:https://github.com/mattwach/epaper_clock
[5]
firmware目录:https://github.com/mattwach/epaper_clock/tree/main/firmware
[6]
Makefile:https://github.com/mattwach/epaper_clock/blob/main/src/Makefile
[7]
src/gps.c:https://github.com/mattwach/epaper_clock/blob/main/src/gps.c
[8]
https://www.nongnu.org/avrdude/:https://www.nongnu.org/avrdude/
[9]
schematic/:https://github.com/mattwach/epaper_clock/tree/main/schematic
[10]
projection功能:https://en.wikibooks.org/wiki/OpenSCAD_User_Manual/Using_the_2D_Subsystem#3D_to_2D_Projection
[11]
Carbide Create:https://carbide3d.com/carbidecreate/
[13]
N-MOSFET的特性曲线:https://www.onsemi.com/pdf/datasheet/mmbf170-d.pdf
[14]
falstad中的一个高边设计实例:http://www.falstad.com/circuit/circuitjs.html?ctz=CQAgjCAMB0l3BWcMBMcUHYMGZIA4UA2ATmIxAUgoqoQFMBaMMAKADMLiUQUAWKwvx5Ds3MNCQxIKdiEFUwGQnKFgUeELwjjJsGQCcVCpRULHlC+JBYB3OX3DrTCp9bsIzjjR-NQWAJWcvTWJlNQ0qKiFJKCgJFkMMNHATJKp1CJoWAA8QHHIiDQw8AowIXmEQAHEABQBlFgAjOTwNMC480J5ivwBzPOSMgapRSL87Qg9gtOC3YenkxQtbIxTleR4Ha36NlCmN3ArIhM5uPiiu89iweADNQWEo0UfYqJHobFe4hBYAZ3uKldeJchAoQGwAIYAG1+dBYQA
原文作者:mattwach