2022年高考作文怎么写?看看语文特级教师、名师的写作思路!

一年一度的高考拉开了帷幕,语文作文题毫无意外又上了热搜。一份作文题,体现的不仅是学子们的写作技巧,表达背后,更承载着他们的思想,以及他们对社会的关照与体悟。大众对高考作文的关注,也承载着我们对青年学子的期待,对人才培养的期待——高考作文题能否考查出他们的素养,他们的笔下又有一颗怎样的灵魂。
今年共有7套高考语文试卷,含教育部教育考试院命制的全国甲卷、全国乙卷、新高考I卷、新高考II卷,还有北京、天津、浙江3套自主命题试卷。这些作文题体现了怎样的命题思想?重点考查考生什么样的素养?作为考场作文如何写出佳作?我们邀请语文特级教师、名师进行解析。
图片
曹公奇(正高级教师、特级教师)
全国甲卷作文以《红楼梦》中“大观园试才题对额”的情节为作文材料,富有意义。一是《红楼梦》作为高中学生的必读书,作文材料取之于此,有引导学生阅读经典名著的意义。即使有些学生没有读过《红楼梦》,也不会影响写作。二是这则材料意蕴丰富,有直接从欧阳修名篇中的移用,也有从欧阳修名篇中的借鉴化用,更有根据情境的独立创新。移用、化用及独创,这是三种不同的方法,自然也就会产生不同的艺术效果。三种方法,实际上呈现出一种层层递进的态势。移用,直接简便,但是新意不足;化用,略有改变,稍显不同;独创,则完全依情依境,独立创新而来,自然更高一筹。
“题对额”是如此,现实世界中哪个领域不是如此呢?就像科学技术研究领域,如果只是拿取现成的东西,直接移用,虽然可以解决一些问题,但新技术、新发展从何而来?如果只是借鉴化用,也可以解决一些科学技术上的新问题,但终受局限,没有先例的东西也就无法借鉴化用。唯有依据具体情况,发挥想象,深入研究,才能有所创新,科学技术才能不断发展进步。所以,要发展,就更需要独立创新。写作这篇作文时,可以客观地分析这三种方法的优劣,但不能完全否定哪一种方法。把这三种方法应用到现实生活中的某个领域去具体阐述,辩证思考,就会写出优秀的文章来。
陈礼林(江苏省特级教师、江苏省梁丰高级中学副校长)
本题中所给的材料,明显地分成了三个层次:第一层次,针对“大观园试才题对额”这一情节,给出了三种不同的选择性做法,而产生了不同的艺术效果,这是一则高度结构化的材料,三种做法呈递进趋势,效果也越来越好。第二层次,直接点明,材料中所包含的规律与道理,并提示学生据此推广应用于更广泛的领域,结合自己的生活经验,谈谈“启示”。第三层次是具体的写作要求,这是与其他作文要求相同的。
这则材料主要包含了三个问题,即“大观园试才题对额”题了哪些对额?这些题对额包含的艺术效果是什么?所题对额在更广泛的领域给我们怎样的启示?其中第一、第二个问题是基础,第三个问题是写作的重点,如何写好第三个问题是写作的关键,也是作文能否出彩的节点。学生可选取一个领域,从直接移用、借鉴化用、情境独创三个方面,加以阐述。如军事领域的航空母舰制造,讲中国制造、中国智造和中国创造等。但要注意以下几点:(1)分清三个层次,但要突出重点,重点是最后的情境独创,写清楚其内在的方法。(2)要突出问题解决,每一个阶段都有每一个阶段的问题,其性质不同,第一阶段是复制的问题,第二阶段是借鉴的问题,第三阶段是创新的问题。创新不是自天而降的,也是在前两者的基础之上而来的。
黄明勇(四川省正高级教师、成都七中语文教研室主任)
该题从教育部指定必读名著《红楼梦》选取素材,意在引导考生多读书,多读整本书,符合新课程理念;该题涉及的话题关涉园林审美,虽命名的方式不同,但都呈现出各自的审美意趣,特别是贾政对宝玉“沁芳”一名的赞许,更体现了中国园林艺术追求的含蓄蕴藉境界,反映了国家近年对艺术教育的倡导特别是对中国传统艺术的传承;任务情景设置不拘泥与《红楼梦》材料本身,引导考生由园林命名事件联系生活谈类似现象,并表达自己的思考,体现了命题者关注生活、感悟生活、表达生活的思想。
考生如何审准题意,是难点,也是关键。考生乍一看题感觉很难。一是可能对《红楼梦》原著不熟,感觉有点懵;二是很难捕捉关键词,找不到话题中心。但根据任务情景“这个现象也能在更广泛的领域给人启示”,应该指出这个现象是什么现象。要回答这个问题可回到上一句提示“或直接移用,或借鉴化用,或根据情境独创,产生了不同的艺术效果”,抓住“移用”“化用”“独创”引发开去。联系生活,可以支持三者选其一,比如,因境而创,独见其妙;接花移木,移用其妙;萃取精华,化用其妙;也可以综合立意,比如借用与独创、思路与出路、碰撞与智慧、思路与思想;或者联系个人或国家发展道路,移用、化用、独创可理解为发展的三个阶段。
周丽蓉(云南省语文特级教师)
这道试题依标命制,考查了教学中对整本书阅读价值的理解和落实,关注学生必备品格的养成,同时落实文学阅读与写作中的的关键能力的培养,体现了极强的综合性和情境性,有着明确的教学导向。
从学生考场写作的角度看,试题命没有设置审题难度,为不同层次的学生留下了写作空间。众人题写匾额这一情节选自《红楼梦》,是古代常有的文化生活现象,大多数学生都具备阅读理解经验,能够产生合理的想象,并能够在所提供材料的语境中结合文学阅读知识理解写作角度,学生有话可说。但要写好很不容易,文化理解是第一关,“直接移用”“借鉴化”“根据情境独创”几个角度,需要学生有一定的文化功底,并且有恰当灵活“移用”“借鉴”的能力,合情合理,表达恰当(新雅,含蓄蕴藉);联系生活,调动生活经验去认识生活是第二关,传统文化的传承,优秀文化的借鉴,依据情境解决问题的独特思路,都是写出高分的关键。
于晓冰 (北师大实验中学教师 )
《红楼梦》是高考中的名著阅读必考书目,所以虽然在教材中没有选择这一段内容,但放在这个作文题目之中,也没有任何“超纲”嫌疑,而且,还在一定程度上呼应了名著阅读。当然,如果学生在阅读《红楼梦》时,没有特别注意并深入理解这一细节也没有关系,因为作文导语在简述了相关内容之后,还特别明确提示思考的方向是“以上材料中,众人给匾额题名,或直接移用,或借鉴化用,或根据情境独创,产生了不同的艺术效果。”所以,不管是否读过,都不太影响对这个作文题目的理解。
该题目作为一个材料主题作文,能写的内容可以很宽泛,只要考生结合自己的学习和生活经验,谈在更广泛领域里对这一现象的观察与思考即可。相对比较简便的办法是可以由题名说“命名”,除了人名的命名之外,还可以牵涉到公司的命名、街道的命名等等,要从中去看到其文化意义,看到其背后丰厚的文化内涵,并从根子上谈对文化继承与创新的看法。当然,也可以引申得较远一些,不只是命名的问题,还可以谈在其他领域之中的继承,借鉴乃至创新的问题,并结合具体事例,深入论及这三者之间的关系,我想也是符合题目要求的。
王翔(《百家讲坛》主讲人,北师大二附中教师)
平心而论,这个对学生而言,审题要求较高,对部分考生来讲则会大呼“前方高能”。虽然在新课标中,《红楼梦》是作为整本书考核的内容。但因为整本书阅读内容较多,学生未必熟悉该细节,而且基于语言运用与建构基础上的审美能力养成是教学中的难点,恐怕学生未必能够完全明白其中的关键逻辑,造成后面写作的实际困难;如果个别教师提及这一点,学生有可能会囿于《红楼梦》本身,写成了一篇专业倾向的文学评论文,也就是说进退两难。当然,对于有较多实战经验的考生而言,要是能读懂“这个现象也能在更广泛的领域给人以启示,引发深入思考”这样的提示语,或许更容易跳出困窘,从他人、自身或者他人自身兼而有之的角度,比较容易得出“建设性创意都是基于对主客观情况的尊重”“独创都离不开对事物全面的理解”等基本的观点,然后可以进一步提取更加新颖或确切的立意,比如“卓越离不开丰富的积淀”等,或者围绕“移用”、“化用”、“独创”等具体话题等展开,也是有立意空间的。
总而言之,该命题有可能出现的情况是一方面会限制学生的发挥,因为绝大多数学生日常作文训练是针对更宽泛的热点任务展开的,面对着既有一定专业性同时也有较强的限定性的命题,在考场这个高利害、时间紧的环境下,很难有上佳发挥。另一方面,学生审美性创造的能力较弱,素材的选取也会出现一定困难,部分学生可能很难找到合适的素材支撑自己的观点。好的命题,必须要超越命题者自身偏差性,要扩大其普适性特征。
图片
曹公奇(正高级教师、特级教师)
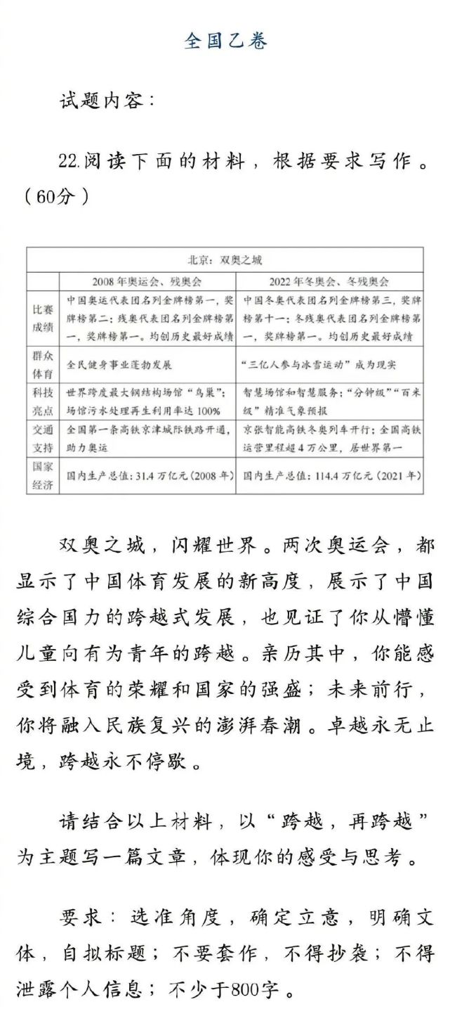
全国乙卷作文,选取了今年世界上最热点的大事之一——“北京:双奥之城”作为材料,既有两次奥运会比赛成绩、群众体育、科技亮点、国家经济等方面的直观比较,又有对两次奥运会重大意义的揭示,还有主题的明确要求,可以说既是学生非常熟悉的重大事件,又没有设置任何的审题障碍,考生一看就明白,关键就看从哪个角度下笔、如何体现自己的感受与思考了。
主题是“跨越,再跨越”,其中包含着两次跨越:第一次是历史最好成绩的跨越,第二次是在第一次基础上更进一步的历史再跨越,这种追高逐梦的层次感一定要体现出来。可以从中国体育发展的角度写,也可以从中国经济发展的角度写,还可以从民族复兴的角度写;可以写近十几年来中国的发展历程,也可以写现在中国跨越式发展的现状,还可以憧憬中国未来发展的美好前景。无论从哪个角度写,都需要根据自己文章的立意,通过具体确凿的实例或数据来阐述,表现“跨越,再跨越”的主题,绝不能没有具体内容,只是空喊口号,说大话。特别要结合自己的贴身感受与深入思考去论述,那就会显得真实具体,让人信服,更富有感染力。
黄明勇(四川省正高级教师、成都七中语文教研室主任)
本题选取北京冬奥会作为写作素材,沿袭了近年来高考作文关注国家重大时政时事的传统;将2008年北京奥运会和2022年北京冬奥会比较,而且通过表格的形式,就比赛成绩、群众体育科技亮点、交通支持、国家经济诸方面用数据作了分类二具体的比较。不但考查了学生读表格的思维能力,而且,将北京冬奥会这个静止的时政素材动态化,引导考生从时间纵轴思考体育给国家发展带来的利好。在任务情景中,将2008年北京奥运会和2022年北京冬奥会与学生个人的生命成长结合起来,从而将家国情怀与个人生命成长融合。任务情景又把“未来”设置进来,激发考生对民族复兴的未来激情。该题看似死板而宏大,实则思辨而灵动。将国家发展与个人成长相结合,将过去、现在与未来相结合,有回顾有展望,有继承有发展,有骄傲有梦想。
考生只要能抓住“跨越”就扣题了。如果能细读表格,读出2022年冬奥会较之2008年奥运会的具体跨越最好,比如比赛成绩不但在数量上稳居世界前列,而且在很多项目上实现了零的跨越;由竞技体育跨越到全民健身事业;体育的科技含量和交通支持实现跨越发展,总之体育的跨越发展既反映了国家实力的跨越式增长,又助力了国家综合实力的增长。当然,体育带来的国家跨越发展,还不仅于表格所列,还可以拓展到体育文化的跨越发展,比如开幕式的中国文化元素和简约风格的使用,可见中国文化自信和世界文化融合。另外,可抓住“新跨越”之“新”字,联系个人生命成长和国家未来发展,畅想跨越之“新”。文章构思可以侧重于前者“跨越”,也可以侧重于后者“新跨越”,也可从过去、现在、未来之时间轴联系谈跨越。
于晓冰(北师大实验中学语文教师)
乍一看,这个题目不难写,即使给一个初中参加中考的学生来写,也可以顺利完成。围绕着“双奥之城”的跨越,从体育到科技,从交通到经济,可以作为写作素材的内容有很多。但实际上该题目又隐藏了相对较深的审题要求,不是单纯写“跨越”,不是单纯地谈由此及彼,谈成就的取得,还要关注成就取得背后的原因,并且,除了“跨越”之外,还有“再跨越”。这个“再跨越”,就需要进一步思考,是简单地复制之前的某一成功路径,还是要在这一路径基础之上做更深入地调整,更能符合时势的需求,才能进一步实现跨越。这就需要考生有更开阔的眼界、更深入的认知才行。
除此之外,还应该意识到,“跨越”是今天青年学子所见到的情形,是一个结果。而“再跨越”则是新的征程,是今天的青年学子在未来应该勇敢承担起来的重任。如何在实现“再跨越”的过程中,贡献自己的力量,今天应该做好怎样的准备,这些也应该在文章中有所体现。
图片
李鸿杰 (山东省实验中学语文教师)
此题以弈棋之理,来启示考生,聚焦在棋理中的“本手”“妙手”“俗手”三个术语,尽显中国式智慧,思辨性强,也对考生联系社会生活有较强的驱动性,难度适中,能对考生思维能力,联系生活能力与表达能力实施有效的考查。
具体写作时,审题要充分理解“本手”“妙手”“俗手”这三个概念,才能进一步建立联系,有“本手”的基础支撑,才有“妙手”的可能。急于追求“妙手”,反而落于“俗手”。没有“本手”,便无“妙手”,急于求成的“妙手”,其实是“俗手”。或者从目的、方向、手段三方面理解,“妙手”离目的最近,“本手”指向妙手,进而是“赢”的方向。而既然“妙手”离目的最近,何不直接从“妙手”发端?自以为指向“赢”,而这本来可以是“赢”的手段,却因缺乏“本手”基础,实际指向“俗手”,最终是“输”的方向。
从题目中“启示”的角度,对材料分析到位,可以联系到社会生活诸领域。大处可写核心技术的创造,必须有基础学科领域的沉潜研究,做合乎创造之理的“本手”功夫,然后才可能在激烈竞争中有不被人卡脖子的“妙手”制敌之策,反之,便会被动,出招也是“俗手”。弈棋是有对手的游戏,一方的“俗手”,往往意味着对方的“妙手”。这里有一个强悍的输赢的逻辑。从现实看来,科技创新之理与棋理相通。也可以写与自己生活相关的,比如“双减”政策,某种意义上就是让教育回归自身规律的“本手”,否定了应试训练这一所谓的“妙手”,因为就个人成长而言,教育这盘棋,是不能出现“俗手”的。其他如读书学艺做人,俱同此理。
王翔(《百家讲坛》主讲人,北师大二附中教师)
就命题而言,全国新高考I卷重视开发学生的思辨能力,要求学生从生活现象入手,注重考察学生的思维能力的外化,换言之,“本手、妙手、俗手”都是一听就懂得内容,但是它们之间的特征对比、关系组合、因果联系等都是非常考验学生思辨能力的深度,表面看,这是一个相对自由的选择性写作,比如可以侧重其中一点来说,也可以就三者的关系展开,但是背后的都是自我价值观、人生观、世界观的外化,换言之什么样的三观,也就决定了写作者的组织文章的逻辑,决定了哪一种选择或者搭配是最佳的,这既是立德树人,同时也是发挥语文的导向性。
这样的命题非常具有区分度,能让普通学生写出东西,比如侧重其中一个点来写,或在照顾全局的情况下,突出“本手的基础性”“妙手的创造性”等,这样完全可以写出一篇作文;对于思维程度较高,逻辑思辨能力非常突出的学生而言,又有很大的发挥空间。比如考生可以利用自己学习、生活中的积淀与经验,拓展到更广阔的生活情境中,建立三者之间的关系,利用一点进行发难,比如可以从人们枉顾现实、喜欢追求妙手这个极具实利主义倾向的热点入手,得出其多为“俗手”的结果,从而建立从“本手出发才能具有妙手”“从妙手出发多为俗手”的辩证逻辑,逐层拓展,形象展示如何成为具有创造性人才的过程,逻辑强大;也可从下棋本身逐步延展到更开阔的语境,比如我们学习的成功之路、我们这个世界古往今来的进步之路等,素材开阔。这样的写作路径,将多方面展示考生的语言运用能力、思维逻辑能力、审美鉴赏能力、文化的理解与传承能力,是符合素养教育时代的要求的。好的命题,就是给优秀的学习者以脱颖而出的希望,而不是让人看了就落泪。
陈礼林(江苏省特级教师、江苏省梁丰高级中学副校长 )
此题从围棋取材,贴近学生实际,贴近中国传统文化,也具有语文的情调与气质,选材精当。再者,此题让人自然想到,做人如下棋,国家的发展也是在下一盘大棋,背后的时代感十足,学生自然有话好说。但也不能泛泛而谈,要厘清材料的内在结构关系。
这则材料的核心问题是围棋中的“三个概念”给我们怎样的启示?其实,原材料中已经相当明确地给出了提示,“本手是基础,妙手是创造”,但我们要追问,为什么“本手是基础,妙手是创造”?基础扎实了,创造会自然而来吗?究竟在什么时候出手,才不会导致“俗手”呢?这些问题是我们为了解决核心问题而衍生出来必须解决的问题。否则,就谈“基础与创造”的问题,会显得很空洞。
考生可从以下角度立意:(1)类比阐述角度。选取一件事物,如书法、舞蹈、滑雪等,从本手、妙手、俗手三个层次,依次阐述其表现,透视其背后的规律,最后将这种规律联系自己的生活实际,联系国家的发展进行迁移阐述。(2)质疑完善角度。采用问题取向,先进行概念阐述与关系梳理,再进行追问一些关键节点的问题:“本手”究竟到了什么时间节点,才可能产生“妙手”?该如何防止“俗手”?人们是不是在“俗手”失误的过程中,学会了“本手”与“妙手”呢?“妙手”除了基础厚实之外,有没有独特的规律与方法呢?完全依赖于“本手”,“妙手”会从天而降吗?“俗手”虽然有失误的可能,但它也为“妙手”提供了试错与创新的机会。本题的重点是如何恰当是处理好三者的关系?不能偏颇地讲其中一点。也不能只简单地自己的喜好,要仔细地分析背后的原因与规律。
曹公奇(正高级教师、特级教师)
全国新高考I卷,选用了围棋中的“本手、妙手、俗手”三个术语及其解释为作文材料,与全国甲卷的作文材料有异曲同工之妙。这就需要首先对这三个术语有认真准确的理解。“本手”是最正规的围棋下法,也是最基础、最根本的下法,就如万丈高楼基坑起,本手就是万丈高楼的基坑。“妙手”是出人意料的精妙下法,就如万丈高楼的楼顶,如果没有坚实的基坑作为高楼根基,也就不会有高楼大厦。妙手是在本手基础上发展而成的。如果没有坚实的根基,只看见眼前的利益,不能着眼全局整体,就会出现受损的“俗手”。所以,本手是基础,妙手是在本手基础上的新创造,而俗手则与这二者相反,是一种失败的下法。
下围棋如此,其实我们在现实生活中做任何事情都是如此。就像我们学习解题一样,如果没有学科上扎实的基本功,一心只想解答那些难题,取得好成绩,只能是事与愿违。只要扎扎实实地打好基础,从基本的题解起,一步一个脚印,自然就会走向成功。在作文阐述时,一定要结合自己对这个问题的认识感悟及学习生活实际,这样才能避免空洞无物,内容充实;还要注意思维的审辨性,辩证的思考问题,不要出现单一、偏向的思维形式,使作文更富有思维的深度和广度。
图片
陈礼林(江苏省特级教师、江苏省梁丰高级中学副校长 )
此题从建团100周年取材,用一个情境任务,体现不同行业奋发有为的人物追求与做法,指身三个关键词,也是非常贴近学生实际,体现立德树人的时代要求的。
这则材料的核心问题是当代青年学生如何向材料中的科学家、摄影家、建筑家一样,坚定自己的选择,为国家创造更多的物质和精神的“中国力量”,从而赢得美好的“未来”?同学们要联系自己的人生选择、职业取向,结合材料结合,具体地写明自己的“选择、创造、未来”,给出具体的路径、方法,不空谈。
考生可以从以下角度立意:(1)扣住三个关键词,谈自己的职业选择。依据文中所给示例,结合自身的爱好,如联系疫情,谈将来从医,向钟南山、张文宏学习,为国分忧。(2)重点谈其中的一个关键词,兼顾其他三个关键词。如重点谈“选择”的重要性与艰难性,袁隆平选择一辈子与水稻为友,屠呦呦终身研究青蒿素,“选择”决定了一切,如果选择错了,后面的创造、未来就难出成就了。也可以重点讲“创造”,即使我们选择了平凡的职业,但也可以“看似平常最奇崛”“化腐败为神奇”,从平凡走向不平凡,“简单的事情重复做,重复的事情用心做,用心的事情坚持做”,最终一定可以走向“创造”的巅峰。
要注意主题不等于题目。如果同学们只是“述而不作”,依据材料进行“照本宣科”,文章很可能“波澜不惊”。同学们需要深入思考这个主题背后的理论逻辑与行动难点,分割出第二层次的观点,然后据此定出自己题目。换言之,自己的题目是对命题情境问题所给出的个性思考与独家方案。如“选择决定一切”,然后再锁定三个关键词展开。可以用例子建构分论点。同学们极有可能跳不出这三个关键词,但我们可以借助事例,取得一些新的突破。如我们想到《月亮与六便士》中的主人公查尔斯的“选择”,他的选择可谓“与现实决裂”,由此我们得出两种选择,一是与现实决裂,一是与现实和解,这样文章就会凸显一定的新意,文章自然好看一些了。
周丽蓉(云南省语文特级教师)
全国新高考II卷试题材料紧扣现实热点,立足立德树人,引导青年的思考发展方向。“选择•创造•未来”三个并列的词语,有着很强的关联性,是写作的思维路径,更是成长的路径。面对材料中的这组人物,“他们选择了自己热爱的行业,也选择了事业创新发展的方向,展示出开启未来的力量。”考生首先需要理解这句话的含义,结合人物的具体表达进行提炼整合,选择自己热爱的行业,需要的是对这个行业的理解,对于成功方向的感知,是这篇文章写作的关键。家国情怀、文化认同、科学素养、创新求变,是一个人成为有责任担当的社会人的重要品质,也是成功的关键。立足这几个词语的写作训练平时一定不少,但如果缺少自己的思考,容易写得空泛甚至套作。
图片
王翔(《百家讲坛》主讲人,北师大二附中教师)
今年北京卷议论文特别突出了写作的普适性,针对“学习”这个话题,人人都有话讲,学生写起来应该不难,但是要写出真正的“今说”,也就是表现出独特的认知能力应该不是容易的事,这属于典型的批判性思维的运用,要求考生具备的能力不仅仅是语言、素材的积累,还要有对既有经验、观点、立场的批判性审视,难度之大可想而知。此外,其限定性也比较有学术性,比如要求考生“可以从学习的目的、价值、内容、方法、途径、评价标准等方面,任选角度谈你的思考”,这都是比较典型的学术话语引导,本意是为考生创造自由选择话题的机会与空间,但是有可能也会让考生在多个学习要素之间出现选择的困难性,比如单个话题作为角度,还是部分话题重组作为角度等。
当然,如果考生选择一个角度写,然后纵深下去会比较简单易行,比如对学习价值的反向观照,比如在古代可能更重视学习对家国的宏大意义——经天纬地、安邦定国之类,今天可以写出其“小而微”的一面,强调学习主要目的就是完善自我,个体的完善就是对家国最大贡献,从而实现立意的创新;也可以从路径上来,“学不可以已”在古代是成功不二法门,在今天,学习不是仅仅依靠一味的努力与坚持就能获得成功;从体验上来看,人们认为学习是件苦差事,能否有“学习不一定是苦”的思维。如果反过来,考生选择了多个要素组合,制造了复杂的关系型话题作文,将会面临很大困难。
当然,我们要考到北京卷作文题“用心良苦”、自有“心思”——在双减背景下,北京卷命题人力图借势于政策,改变学生的学习观,缓解社会焦虑,实现教育内在公平,为营造一种良性的教育生态烘托氛围。
于晓冰(北师大实验中学教师)
应该说,该题从命题角度而言,对学生是比较友好的。学习是学生每天都要做的事情,所以,必然会或深或浅有所思考。而且,设定的写作角度也非常宽泛,可以谈为什么而学,也可以谈学什么,还可以谈怎么学,因此学生可以有较大的发挥空间。
但是,换一个思路而言,学生却并不一定能够把这个容易的题目写好写深入。为什么呢?因为大多数人只是每天在做学习这件事,但更多的是“俯而学”,缺乏“仰而思”,因此对学习本身理解得并不一定很深入。还有一个限定,就是要有“学习今说”,这个“今说”不一定是全新的,也不可能是全新的,要从古人那里有相应的继承,在继承的基础上有相应的发展,谈在今天信息化时代与农耕时代的学习的种种异同。
如果想要谈得非常深入,至少有两点作为基础,一个是对古人谈学习的种种说法比较熟悉,比如,《论语》中孔子是如何谈学习的,朱子读书法是如何谈读书的,历代名人有怎样的关于谈学习的名言等,都要有所涉猎。另外一个就是要对现实的学习状况有足够的观察和了解,而不能是“两耳不闻窗外事”,缺乏对生活的观察和思考。如果这两点都具备了,那么,再谈“学习今说”,就可以左右逢源,信手拈来了。
图片
李鸿杰(山东省实验中学语文教师 )
天津卷的“烟火气”,比较符合新课标中“真实的语言运用情境”的提法。也紧贴时代主题,紧贴大众生活,考生有体验,也就人人有话可说。题目中规中矩,颇有亲和感,比较适合写“感悟”。同时,材料中还隐藏着“思辨”关系,即家、国之间,以及“温情、祥和”的岁月静好属性与“珍惜、守护”“奉献、担当”的人为之功的关系,考生审题,切不可只“感悟”不“思考”。
具体写作时,最好体现“家人团坐、灯火可亲”的烟火气,与“国泰民丰、岁月安好”的烟火气之间的关系。正是一个个家庭的烟火气,营造了国泰民丰的烟火气;而“国泰”也才能为一个个家庭的烟火气中的“可亲”“安好”做保证。这就可引出“珍惜守护”与“奉献担当”来,简单说,看似再平常不过的人间烟火气息,既是人人最朴实的生活状态,构成文明社会的基本样子,同时也需要一个基本的环境保障,特别是在近年疫情与国际动荡的背景下,考生应该能理解,比如因疫情出台的政策,动机实出于对家家有烟火气的平静生活的保障,身处天津的考生,应该可以感受到。往小处说,逆行的消防员,医务工作者,环卫工人,包括支撑家庭的父亲母亲,都可以作为材料构成对感悟与思考的支撑。
周丽蓉(云南省语文特级教师)
有“烟火”,就有人间最朴素的温暖,有“气”,就有生命。天津卷这个题目很接地气,与学生的生活紧密相关,很亲切,普通的人间温暖,是最美的风景。
题目中几组关键词给了学生写作的提示,感悟和启示都很明确。家人团坐,灯火可亲的美好温馨,是长治久安的文明社会中人民的幸福场景,是一个家庭家风和美、关系和谐的象征。学生需要思考的是,其背后,岁月安好从哪里来,国泰民安需要怎样的建设者和奉献者?这个思考的表达是写作的关键。
高考作文的写作,是公民的表达。一个未来社会的公民如何理解“烟火气”,如何对这普通的生活中写出不普通的思考与感悟,而不是流于对表面词语的解释和空泛的口号式的表达,是对教学中厚植的家国情怀的检验。理解“家”,认识“国”,在文章中明确勾画出自己作为未来公民的气势,展现青年的责任与担当,是这个朴素的作文命题中应有的表达。
图片
李鸿杰(山东省实验中学语文教师 )
作为自主命题的省份,浙江的作文题很“浙江”,内容关乎浙江,主题可放诸四海。既考查考生对家乡的关注程度,从大政策大发展到小人物成何才;又让考生“代入”,在开放包容人本的发展理念与人才政策背景下,“你”愿意成为谁?无论从立德树人层面的青年人的使命驱动,还是如何看待个人发展、职业定位的认知视野,浙江的作文题很实。
具体写作审题时,运用概括、整合工具,提炼材料首段的“人才政策”;概括、整合分析第二段中两个90后青年与一个青年人组成的科研团队,理清女飞行员、学徒工、科研人员都可以成为人才,成才的前提不是职业的世俗定位与年龄阅历,一定是热爱,奋斗和最开明的人才政策。在这三者之间谈个人未来发展,是这篇考场作文要做的事情。
— END —
来源 | 本文系“光明社教育家”原创
策划 | 周彩丽 李香玉 刘洁 黄硕 杨璐云
征集|“大国良师的成长故事”
《教育家》发起的第二届“寻找大国良师”公益活动。活动分为三部曲:
1.征集“大国良师的成长故事”
2.出版《大国良师的样子》丛书
3.推选“大国良师”
活动截止至2022年底。依据评选标准及参与要求,推选出10位“2022大国良师”,授予“大国良师”称号,每位“大国良师”将获得主办方提供的成长奖励基金10万元(税前)。
2021年11月—2022年6月,开展“大国良师的成长故事”征集活动。
征集要求:参与活动的教师,撰文讲述在教育教学过程中感触最深的成长故事。以第一人称撰文,体裁为叙事散文,字数在1000字左右。要求故事真实感人。文章择优刊发《教育家》杂志、《教育家》杂志新媒体、学习强国等平台。
参与方式:在“光明教育家”App“寻找大国良师”专题页面提交申报表及教师自述的“大国良师的成长故事”(申报表及“大国良师的成长故事”需同步提交)。如仅参与“大国良师的成长故事”征集活动(不参与“寻找大国良师”活动),将文章发送至邮箱xzdgls_jyj@163.com,文章中注明学校、姓名、联系方式。