《AFM》华中科技大学吴豪:粘合/疏水双层水凝胶基生物皮肤传感器,用于人类情绪的高保真分类

传统的人体情感识别基于脑电图(EEG)数据采集技术,依赖大量的刚性电极,缺乏抗干扰性、佩戴舒适性和便携性。此外,脑电数据的显着分布差异也导致分类准确率低。最近,科研人员提出了具有粘合剂和疏水双层水凝胶(AHBH)作为高精度情绪分类界面的皮肤生物传感器。通过结合儿茶酚基团的粘附机制和静电引力,AHBH 实现了显着的粘附 (59.7 N m-1)。同时,基于疏水基团重排和表面能降低的协同作用,AHB-疏水层仅通过0.5 h的疏水处理就表现出133.87°的水接触角。还引入了氢键和静电键以分别形成无缝的粘合剂-疏水水凝胶界面并抑制粘附衰减。将 AHBH 作为理想的设备/皮肤接口,生物传感器即使在振动、出汗和长期监测条件下也能可靠地收集高质量的电生理信号。此外,皮肤上的电极、数据处理和无线模块被集成到便携式头带中,用于基于 EEG 的情绪分类。引入了一种基于迁移学习技术的域自适应神经网络,以减轻域偏移的影响,实现较高的分类精度。
图片
图1 AHBH 作为用于人类情感分类的皮肤生物传感器接口。a) 用于 EEG 监测的 AHBH 生物传感器系统示意图,采用头带形式,包括 AHBH-ECC 电极、数据处理和无线传输模块。b) 显示 DANN 模型结构的示意图。c) DANN 方法的工作机制。d) 附着在人体皮肤上的 AHBH-ECC 生物传感器示意图。e) AHBH 的凝胶机制说明,底部蓝色和顶部绿色层分别是粘合剂层和疏水层。f) AHBH 的粘附机制。g) AHBH 的疏水机制示意图。h) AHBH 的无缝粘合剂-疏水界面的扫描电子显微镜 (SEM) 图像。i) 光学照片显示剥离测试期间粘合剂层与人体皮肤之间的稳健耦合。j) 证明 AHBH 的疏水性。注水过程中无水残留。(j) 中的插图显示了 AHBH 的 WCA。比例尺:h) 100 µm,i) 5 mm,j) 2 cm。
图片
图2 AHBH的粘合性能。a) 具有三种功能成分或不含 TA (AHWT)、SBMA (AHWS) 或甘油 (AHWG) 的粘合剂水凝胶的 FTIR-ATR 光谱。b) 标准 90° 剥离试验 (ASTM D2861) 的示意图和照片,显示粘合剂层和猪皮肤之间的优异粘合力。c-e) AHBH 在不同重量比的 TA/AAM、SBMA/AAM 和不同体积比的甘油/水下粘附在猪皮肤上的剥离强度。f) 粘性水凝胶(含/不含Al3+)、AHBH(含/不含Al3+)和AHBH 的疏水表面粘附在猪皮肤上的剥离强度。g,h) 粘附在不同基材上的 AHBH 的 90 度剥离曲线和相应的剥离强度。i) AHBH 在拉伸、压缩和扭曲状态下与人体皮肤紧密结合的照片。j) 当 AHBH 附着在湿/干猪皮上时,剥离力与位移的关系。插图:实验条件的示意图。k) AHBH 在 20 个粘附-剥离循环期间粘附在猪皮肤上的剥离强度。l) AHBH 20 次去皮循环后人体皮肤状况,无残留无刺激。i,l) 比例尺:1 厘米。‍‍‍‍
图片
图3 具有双层水凝胶的皮肤上生物传感器的性能。a) PAM-C-S 水凝胶、疏水水凝胶和不含 XLG 的疏水水凝胶的 FTIR-ATR 光谱。b) 疏水性水凝胶的 XPS 一般扫描光谱。c,d)i)疏水水凝胶和ii)PAM-C-S水凝胶的光学表面图像和3D表面形貌。e,f) 不同重量比的 C18/AAM 和不同浸泡时间在 CaCl2 溶液中的 AHBH 的 WCA。g) 当接触时间增加时,有/没有 XLG 的 AHBH 的 WCA 变化。h) 记录 5 分钟内水滴在 AHBH 的疏水表面上扩散的快照。i) 空气中不同储存时间下 WCA 的变化。j) AHBH 分别在 0%、50% 和 100% 拉伸应变下的疏水性能。k)本工作和以前类似工作中疏水性能的比较。比例尺:c) 100 µm 和 j) 2 cm。
‍‍
图片
‍‍
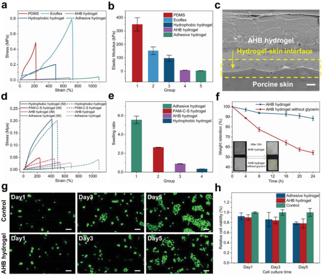
图4 AHBH的机械性能和生物相容性。a,b) 与 Ecoflex 和 PDMS 相比,AHBH、粘合水凝胶和疏水水凝胶的拉伸应力-应变曲线和弹性模量。c) 附着在猪皮肤上的 AHBH 的横截面 SEM 图像。d) AHBH、粘性水凝胶、疏水水凝胶和 PAM-C-S 水凝胶在去离子水中浸泡 0.5 小时之前/之后的拉伸应力-应变曲线。IM 表示浸泡后的样品。e) AHBH、粘性水凝胶、疏水性水凝胶和 PAM-C-S 水凝胶在去离子水中浸泡 8 小时后的溶胀比 (Q)。f) 在 25 °C 和 56% 湿度下 24 小时后,含/不含甘油的 AHBH 的重量保持率 (wr)。插图,照片显示了 24 小时后有/没有甘油的 AHBH 的变化。g) 用 AHBH 和对照条件(调节时间:1、3、5 天)培养的细胞的荧光显微照片。对照表明细胞在没有水凝胶的情况下培养。活细胞被染成绿色。h) 用 AHBH、粘合水凝胶和对照培养的细胞的相对细胞活力 (Rv)。比例尺:c、g) 100 µm。
图片
图5 具有双层水凝胶的皮肤上生物传感器的性能。a) 粘合在粘性水凝胶和疏水性水凝胶上的 Ecoflex-ECC 薄膜可以承受大变形(拉伸 100%)而不会脱粘。比例尺:1 厘米。b) sEMG 捕获示意图以及粘合剂水凝胶中离子通量和 ECC 中电流的电容耦合。c) 人体皮肤与三个不同电极之间的接触阻抗。d) 在由机电振动器引起的运动下前臂的 sEMG 记录。e) 三个不同电极在静态和振动下测量的sEMG。f)三个电极在静态和振动下的噪声均方根比较。g) 上图:人造汗液与红色墨水混合喷在薄纸上的照片。红色液滴的数量代表喷涂的轮次。下图:在不同时间用人工汗液喷洒皮肤时,通过 AHBH-ECC 和 Ag/AgCl 凝胶电极测量的 sEMG。h) 当人工汗液越来越多地喷洒在皮肤上时,两个不同电极的 SNR 值。i) 1) AHBH-ECC 和 2) 商业 Ag/AgCl 凝胶电极粘附在汗湿的皮肤上时的比较。用人工汗液喷洒皮肤 3 次(总共≈ 0.75 g)。
图片
图6 使用 DANN 演示用于 EEG 监测和情绪分类的便携式无线头带。a) 受试者在 EEG 监测期间观看电影片段以激发情绪的照片。b) 示意图显示了 Fp2 位点的位置以及两个工作电极和一个用于在头部模型上进行 EEG 测量的参考电极的位置。c) 系统的功能框图。d) 不同情绪状态下采集的脑电信号及其能谱。e) 提议的基于 EEG 的情绪识别的 DANN 框架。f) 以 PSD 和 DE 为特征的 6 个受试者的 NN 和 DANN 准确性比较。
图片
相关论文以题为Adhesive and Hydrophobic Bilayer Hydrogel Enabled On-Skin Biosensors for High-Fidelity Classification of Human Emotion发表在《Advanced Functional Materials》上。通讯作者华中科技大学吴豪研究员
参考文献:
doi.org/10.1002/adfm.202200457