全国最新皮卡限行&解禁政策统计(一)——东北地区

图片
自2016年三部委开展四省皮卡进城试点工作以来,皮卡解禁便呈星火燎原之势,直至今日已有90余个地区解禁或放宽皮卡进城,全国皮卡解禁政策的落实以及具体实施方案的颁布步入快速推进期。皮卡行业众多人士高呼“皮卡的春天真的来了”!今年又有多个地区扩大皮卡进城范围,用户用车环境得到了非常大的改善,切实享受到了较大的利好,同时皮卡行业得到快速发展。为了更好地帮助皮卡用户掌握了解所在地区皮卡通行规定,皮卡车市将对全国各地级行政区域的最新皮卡限行和解禁政策进行统计,首先是东北地区。
黑龙江
哈尔滨(完全解禁)
2021年11月30日,哈尔滨市发布《关于调整市区货车通行管理措施的通告》,对近年来热议的“皮卡车能否进城”进行了明确规范。按照此前国家发改委、商务部等要求,此次规定全面取消了将“皮卡车”参照货车通行的限制,明确指出皮卡车全天不受禁行道路和禁行时间的限制,最大程度满足需求,该规定于2021年12月20日起正式实施。
图片
齐齐哈尔(不限行皮卡)
齐齐哈尔中心城区道路目前针对皮卡车并未设立通行限制区域,货车限行措施的主要内容是根据核定载质量2吨以上或核定载质量5吨以上进行分类,按载重量管理,允许货车在市区平峰时段通行。
图片
牡丹江(存在限行区域和时段)
牡丹江目前针对轻型货车具有统一的限行时段和路线,轻型货车6-22时禁止在乌苏里路、太平路、新华路、虹云桥四条路上行驶。皮卡虽然被称作多用途货车,但除明确提及外通常依然按照轻型货车管理,因此皮卡也不能在限行时段驶入上述路段。
图片
佳木斯(不限行皮卡)
佳木斯中心城区道路目前针对皮卡车并未设立通行限制区域,货车限行措施的主要内容是根据核定载质量2吨及以上(包括2t以下的危化品车及低速载货汽车)或核定载质量5吨以上进行分类,按载重量管理。
图片
大庆(不限行皮卡)
大庆中心城区道路目前针对轻型货车均未设立通行限制区域,货车限行措施主要针对中型、重型货车设定,因此大庆市对皮卡处于不限行状态。
图片
伊春(不限行皮卡)
伊春中心城区道路目前同样针对轻型货车均未设立通行限制区域,货车限行措施主要针对总质量大于或等于4.5吨的中型/重型货车、全半挂车、危化品车设定,因此伊春市对皮卡处于不限行状态。
图片
鸡西(存在限行区域和时段)
鸡西针对轻型货车和重中型货车均设立了限行区域和时段,其中轻型货车(车长6米以下,核定载质量2吨及以下)每日7时-9时30分/16时-19时30分禁止在和平大街通行,全天禁止在中心大街和红旗路通行,其余路段不限行。
图片
鹤岗(不限行皮卡)
鹤岗中心城区道路目前针对轻型货车也未设立通行限制区域,货车限行措施主要针对总质量大于4.5吨的大型货运车辆,低速载货汽车、三轮车、拖拉机设定,因此鹤岗市对皮卡处于不限行状态。
图片
双鸭山(存在限行区域和时段)
双鸭山针对轻型货车和重中型货车均设立了限行区域和时段,其中轻型货车每日7时-9时/16时-18时禁止在新兴大街三马路至新兴大街九马路交叉口路段及合围区域通行,其余路段不限行。
图片
七台河(不限行皮卡)
七台河中心城区道路目前针对4.5吨(不含)以下轻型货车未设立通行限制区域,货车限行措施主要针对重中型货车设定,因此七台河市对皮卡处于不限行状态。
图片
绥化(不限行皮卡)
2021年12月3日,绥化交警官方发布《关于调整市区货车通行管理措施的通告》,其中明确指出皮卡全天不受禁行道路和时间的限制。
图片
图片
黑河(不限行皮卡)
黑河中心城区道路目前针对轻型货车未设立通行限制区域,货车限行措施主要针对中型以上载货汽车及挂车、专项作业车、低速载货汽车、三轮汽车、拖拉机等车型设定,因此黑河市对皮卡处于不限行状态。
图片
大兴安岭(存在限行区域和时段)
大兴安岭区域针对轻型货车和重中型货车均设立了限行区域和时段,其中轻型货车每日8时至24时禁止在人民路全线和兴安达街通行,其余路段不限行。
图片
吉林
长春(完全解禁)
2021年5月28日,长春市人民政府发布消息称,为聚焦经济社会发展和广大人民群众生产生活的现实需求,响应吉林省公安厅交管局推出12条便利措施,从6月1日起开始实施交管便利措施新规。新规除了提出试点机动车驾驶证电子化、试点二手车异地交易登记和优化驾驶证考试内容和程序外,还提出取消对纯电动封闭式和轻型货车、多用途货车(皮卡车)在城区道路通行限制。
图片
吉林(存在限行区域和时段)
吉林针对轻型货车和重中型货车均设立了限行区域和时段,其中轻型货车每日6时30分-20时禁止越山路、绥化路、中康路、新兴街等路段行驶,全天禁止在松江东路、松江中路、北京路等路段行驶。皮卡虽然被称作多用途货车,但除明确提及外通常依然按照轻型货车管理,因此皮卡也不能在限行时段驶入上述路段。
图片
四平(不限行皮卡)
四平中心城区道路目前针对轻型货车未设立通行限制区域,货车限行措施主要针对重中型载货汽车设定,因此四平市对皮卡处于不限行状态。
图片
辽源(不限行皮卡)
辽源中心城区道路目前针对轻型货车未设立通行限制区域,货车限行措施主要针对重中型载货汽车设定,因此辽源市对皮卡处于不限行状态。
图片
通化(存在限行区域和时段)
通化针对轻型货车和重中型货车均设立了限行区域和时段,其中轻型货车每日6时-21时禁止在集安城区内通行;全天禁止在柳河大街前进路至军民路路段通行。
图片
白山(不限行皮卡)
白山中心城区道路目前针对皮卡未设立通行限制区域,货车限行措施主要针对重中型载货汽车、城市配送货车和国三排放及以下柴油货车设定,因此白山市对符合排放标准的皮卡处于不限行状态。
图片
松原(不限行皮卡)
2019年4月26日,松原市发布《关于在城区限制中型及以上货运车辆通行的通告》,通告主要针对中型及以上货运车辆限制,不涉及皮卡限行措施,因此松原市对皮卡处于不限行的状态。
图片
白城(不限行皮卡)
白城中心城区道路目前针对轻型货车未设立通行限制区域,货车限行措施主要针对重中型载货汽车和国三排放及以下柴油货车设定,因此白城市对符合排放标准的皮卡处于不限行状态。
图片
延边朝鲜族自治州(存在限行区域和时段)
2017年1月4日,延吉市交警发布通告调整载货汽车限行措施,除核载10吨(含)以上货车受到限行外,轮式专用机械车、专项作业车、厢式货车、客货两用车在早、晚高峰期同样需遵守限行规定。根据延吉市公安局交警大队的解答,目前尚对皮卡车解除禁行,按照客货两用车进行管理,因此每日早6时30分-8时30分/16时30分-18时30分不能进入限行区域。
图片
辽宁
沈阳(存在限行区域和时段)
2021年9月25日,沈阳市发布公告调整货车限行管理措施。调整后皮卡车全天禁止驶入北陵大街、青年北大街、青年大街、青年南大街、中山广场环路、西顺城隧道、风雨坛隧道、五爱隧道、奥体隧道、浑南西路隧道等道路;每日7时至22时禁止驶入二环区域内道路(含二环路)。
图片
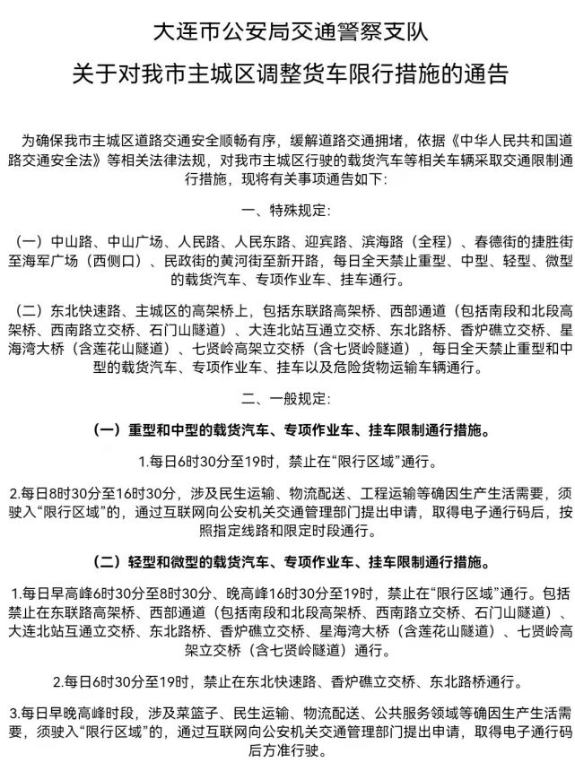
大连(存在限行区域和时段)
2021年12月6日,大连市发布公告调整货车限行管理措施。调整后皮卡车全天禁止驶入中山路、中山广场、人民路、人民东路、迎宾路、滨海路(全程)、春德街的捷胜街至海军广场(西侧口)、民政街的黄河街至新开路;中心城区早、晚高峰时段(6:30-8:30、16:30-19:00)限行,其他时段不限行;其他区域全天不限行。
图片
阜新(存在限行区域和时段)
2022年2月18日,阜新市发布公告调整货运机动车禁、限行区域和路段。调整后皮卡车全天禁止驶入中华路、解放大街、人民大街、八一路等路段;每日7时-21时禁止驶入西山路、红树路、红纬路、东风路、和平路、前进路、新发路、开发大街等路段;每日早晚高峰时间(7时-9时/16时-19时)禁止驶入潜龙路、北新路、新建路、民族街、省道S217等路段(详情参见下图)。
图片
鞍山、抚顺、本溪、丹东、锦州、营口、辽阳、铁岭、朝阳、盘锦、葫芦岛(全面解禁)
2018年7月18日,辽宁省印发《关于进一步放宽皮卡车进城限制的通知》,提出为顺应市场、优化交通资源配置,决定再次缩小皮卡车限行区域。鞍山、抚顺、本溪、丹东、锦州、营口、阜新、辽阳、铁岭、朝阳、盘锦、葫芦岛等12个市目前处于全面解禁状态。
图片