Cancer Cell:花生四烯酸协同IFNγ可诱导肿瘤细胞发生铁死亡

铁死亡(Ferroptosis )是一种铁依赖性的,区别于细胞凋亡、细胞坏死、细胞自噬的新型的细胞程序性死亡方式。铁死亡最初是在研究体外培养的肿瘤细胞中合成的小分子的细胞毒性作用而发现的。这些小分子通过靶向胱氨酸摄取、谷胱甘肽(GSH) 合成、铁负载、谷胱甘肽过氧化物酶-4 (GPX4) 活性和铁死亡抑制蛋白-1 (FSP1) 人工诱导铁死亡。
图片
越来越多的证据表明铁死亡可能与多种病理情况有关,包括急性肾损伤、组织缺血再灌注损伤、神经变性和癌症。然而这些条件下的自然铁死亡诱导机制仍然未知。近期,来自密歇根大学医学院研究人员在Cancer Cell杂志发表题为“CD8+ T cells and fatty acids orchestrate tumor ferroptosis and immunity via ACSL4”的研究型文章,该文章发现T细胞衍生的干扰素 (IFN)γ 与花生四烯酸(AA) 结合可诱导免疫原性肿瘤铁死亡。
研究人员首先假设IFNγ可以与选择性脂肪酸协同,在没有合成诱导剂的情况下诱导肿瘤细胞铁死亡。为了验证这一假设,科研人员筛选并测试了所有典型脂肪酸在有或没有IFNγ的情况下诱导小鼠和人类肿瘤细胞死亡的铁死亡潜力。正如预期的那样单独的IFNγ或单个脂肪酸未能在两种鼠黑色素瘤系 Yumm5.2 和 B16F10 以及人类黑色素瘤系A375中诱导细胞死亡。有趣的是花生四烯酸而不是其他脂肪酸与 IFNγ 协同作用在所有三种肿瘤细胞系中诱导有效的细胞死亡。
图片
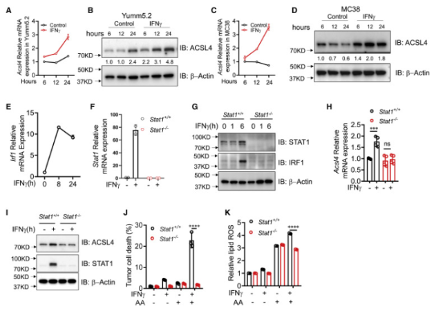
研究人员接下来探索了IFNγ协同花生四烯酸诱导肿瘤细胞铁死亡的机制。酰基辅酶A合成酶长链家族成员4(ACSL4)将花生四烯酸激活为花生四烯酰辅酶A,后者被酯化为磷脂。外源性花生四烯酸可增强RSL3诱导的铁死亡 。以往的研究发现单独使用花生四烯酸不能直接引发肿瘤细胞铁死亡。因此ACSL4有可能是花生四烯酸协同IFNγ诱导肿瘤细胞发生铁死亡的关键酶。研究人员生成了Acsl4缺陷型( Acsl4-/-) Yumm5.2 细胞。正如预期的那样与野生型 (Acsl4+/) 细胞相比,Acsl4-/-Yumm5.2 细胞对 RSL3(一种合成的铁死亡诱导剂)具有抗性。Acsl4缺乏消除了由 IFNγ 和花生四烯酸组合诱导的Yumm5.2 肿瘤细胞死亡和脂质 ROS 产生。此外研究人员又用ACSL4的酶抑制剂,发现罗格列酮以剂量依赖性方式阻止了由IFNγ协同花生四烯酸诱导的Yumm5.2肿瘤细胞死亡。IFNγ通常由活化的T细胞和NK细胞产生。因此花生四烯酸和IFNγ的同时存在可能是一种能够在肿瘤微环境中诱导肿瘤细胞铁死亡的自然条件和机制。
图片
鉴于ACSL4在花生四烯酸和IFNγ联合诱导的肿瘤铁死亡中的必要性,研究人员假设IFNγ调节肿瘤细胞中ACSL4的表达。为了验证这一假设,在不同时间点用IFNγ培养Yumm5.2细胞。IFNγ处理在mRNA和蛋白质水平上增强Yumm5.2和MC38细胞中的Acsl4表达。作为阳性对照IFN治疗刺激了IFNγ反应基因的表达,例如干扰素调节因子1 (IRF1)。IFNγ信号通过Janus激酶(JAK)信号转导和转录激活因子1 (STAT1)通路调节基因表达。使用CRISPR-Cas9技术,建立了Stat1-缺陷( Stat1-/-) Yumm5.2 细胞。正如预期的那样,与野生型细胞相比IFNγ处理未能刺激Stat1-/-Yumm5.2 细胞中的Stat1转录物和STAT1和IRF1 蛋白表达。与野生型细胞相比,在 mRNA和蛋白质水平上IFNγ处理未能促进Stat1-/-Yumm5.2 细胞中的Acsl4表达。有趣的是IFNγ加花生四烯酸未能诱导Stat1-/-肿瘤细胞铁死亡。
图片
除了ACSL4表达外研究人员想知道IFNγ与花生四烯酸的组合是否会改变肿瘤细胞的脂质。有趣的是在用 IFNγ、氘代花生四烯酸-d 5 (AA-d 5) 处理的Acsl4+/+和Acsl4 -/- Yumm5.2 细胞中进行靶向磷脂分析,它们的组合在不同的实验条件下显示出不同的脂质簇。花生四烯酸或 IFNγ 略微改变了Acsl4 +/+ Yumm5.2 细胞中不同磷脂种类的相对丰度。与Acsl4 -/- Yumm5.2细胞相比,用花生四烯酸-d 5加 IFNγ 处理增加了Acsl4 +/+ Yumm5.2 细胞中的总花生四烯酸相关磷脂种类。花生四烯酸-d5优先整合到磷脂酰乙醇胺(PE) 和磷脂酰胆碱(PC) 物质中,特别是在C16:0、C16:1、C18:0 和 C18:1 物质中。这种效应被 IFNγ 放大。总之数据表明 IFNγ 改变 ACSL4 表达和脂质以诱导肿瘤铁死亡。
图片
铁死亡诱导剂是减少肿瘤生长的合成分子。目前尚不清楚内源性铁死亡机制的激活是否会限制肿瘤进展并改变检查点治疗的敏感性。在这里,研究人员发现ACSL4是通过代谢脂质重编程激活内源性铁死亡机制的关键。此外IFNγ与花生四烯酸的组合直接引发人和小鼠肿瘤细胞的铁死亡,并作为CTL肿瘤杀伤的一种作用方式。
参考文献:https://www.cell.com/cancer-cell/pdf/S1535-6108(22)00036-8.pdf