董承非挥别兴证全球!下一站或将奔私,曾多次与睿郡资产等私募调研

卸任基金经理3个月后,董承非最终还是告别了兴证全球基金。
1月21日,兴证全球基金发布《关于副总经理离任的公告》,公司副总经理董承非因”个人原因”离任,离任日期为2022年1月21日。
图片
事实上,董承非离开早有兆头,去年10月20日,兴证全球基金发布公告,董承非卸任基金经理,他管理的两只大规模基金产品也更换了基金经理,兴全趋势基金增聘谢治宇和董理接任基金经理,与原基金经理童兰共同管理;兴全新视野基金则由乔迁接手。
离任后,董承非的下一步去向将备受关注,据证券时报·券商中国了解到,董承非大概率奔私,具体将加盟知名私募睿郡资产。值得一提的是,在10月20日宣布卸任基金经理后,董承非曾多次参与上市公司调研,并且多次和睿郡资产创始人杜昌勇共同出现在调研名单中。
董承非曾多次与睿郡资产等私募共同调研
在正式宣告卸任基金经理职务后,去年11月份期间,董承非曾多次与宁泉资产、睿郡资产等私募机构“同框”调研。
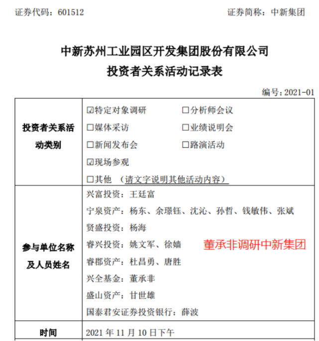
据证券时报记者梳理,董承非卸任后,先后参与了飞力达、中新集团和味知香3家上市公司调研活动。在飞力达披露的调研信息中,董承非与宁泉资产创始人杨东、睿郡资产杜昌勇、贤盛投资杨海、睿兴投资姚文军、盛山资产甘世雄、兴富投资王廷富等多位私募大佬一同前往,国泰君安证券薛波、中新集团黎承林亦出现在了调研名单中。
图片
在2021年11月10日上午完成对飞力达的调研后,当日下午,董承非又偕同宁泉资产创始人杨东、睿郡资产杜昌勇、贤盛投资杨海、睿兴投资姚文军、盛山资产甘世雄、兴富投资王廷富等私募大佬一同前往中新集团,国泰君安证券薛波也再次出现在调研名单中。
图片
紧接着,次日,董承非又出现在上市公司调研名单中,此次调研的是预制菜企业——味知香,而在调研名单中,董承非与宁泉资产创始人杨东、睿郡资产杜昌勇、贤盛投资杨海、睿兴投资姚文军、盛山资产甘世雄、兴富投资王廷富等私募大佬再次“同框”,只不过此次的调研机构增加了开思基金陈京伟。
图片
在董承非离任之前,兴证全球基金也有不少知名基金经理“奔私”,比如出现在共同调研名单中的杨东、杜昌勇等,两位均是兴证全球基金的元老。杨东、杜昌勇创办了宁泉资产、睿郡资产,也被业内统称为“兴全系”私募。
在董承非宣布卸任后,市场上已有不少关于其“奔私”的传闻,据证券时报·券商中国最新消息,董承非大概率将加盟知名私募睿郡资产。
“稳中求进”的15年投资老将
公开资料显示,2003年毕业后,董承非便进入兴证全球工作,2007年2月开始管理兴全全球视野股票基金,在其担任基金经理期间,先后管理了5只基金,管理时间最长的是兴全全球视野股票。这只基金董承非管理了近9年,任职回报达360%,也是其任职回报最高的基金。
此外,董承非管理兴全趋势投资的时间也较长,自2013年10月担任兴全趋势投资基金经理,直到宣布卸任前,管理时间将近8年,任职回报达320%。
2015年7月,董承非又担任了兴全新视野基金经理,直到宣布卸任前,管理时间超过6年,任职回报超90%。
而在兴全商业模式、兴全社会责任两只基金产品中,董承非任职时间相对较短,均为1年零5天,其中,兴全商业模式任职期回报为0.90%,兴全社会责任为-5.15%。
图片
卸任基金经理之前,董承非管理的的兴全趋势投资、兴全新视野两只基金产品,截至2021年三季度末的规模为522.44亿元。
董承非对于自己的能力圈有清晰的认知,曾表示自己无意成为全能型基金经理,也无意做导致风格漂移的事,更希望守住能力圈。近年来董承非对于机构抱团的参与度一直不高,从其前十大重仓股可以看出,其对于机构抱团的高估值核心资产配置有限,同时配置了相当比例具有较高安全边际的地产和有色金属分散风险。
持仓方面,董承非并无明显行业偏好,且持仓行业广度大,涉及行业包括房地产、有色金属、非银金融、机械设备、交通运输等,且单一子行业持仓占比不超过20%,侧面显示出其重视对风险的分散。回撤方面,董承非得控制相当亮眼,其职业生涯历史最大回撤不超过30%,体现出其强大的风控能力与稳中求胜的投资理念。
在此前离任公告发布之际,董承非也曾撰写了《致持有人的一封信》,信中提到了自己离开的原因。“随着公司的投研团队趋于成熟和稳定,形成了比较完善的人才梯队,自己也想做出一些改变,暂时告别基金管理工作,将更多时间用于沉淀和成长,尝试在投资上做出一些新的探索。”
最后一次作投资总结谈了这些
董承非卸任基金经理后,他曾管理的两只基金也迎来了新的管理人。
据兴证全球基金的公告,兴全趋势基金增聘谢治宇和董理接任基金经理;兴全新视野基金由乔迁接手。据东方财富数据,截至2022年1月21日,乔迁接手兴全新视野基金后的投资收益率达3.3%,谢治宇接手兴全趋势基金后的投资收益率为0.01%。
在基金三季报中,董承非最后一次作投资总结,他表示,三季度,新冠疫情的不断反复,叠加大宗商品价格的不断上涨,给经济复苏的进程带来一定的影响,也导致股票市场变数有所增加,市场分化及波动均有所加剧。
基于对于宏观经济的审慎以及股票市场连续上涨后存在的估值压力,董承非在三季度维持兴全趋势投资基金上半年较低的仓位和相对稳健的配置结构。以前景广阔的成长股为核心,以价值低估的硬资产及资源品行业为底仓。基金整体保持了较低的换手率,在结构切换加剧的市场,以相对稳定的结构,看重长期的回报,力争在相对有限的回撤风险下争取合理的收益水平。
在兴全新视野基金三季报中,董承非也提到,在流动性整体较为充裕的背景下,A股市场持续活跃,结构波动和分化进一步加大。前期具备估值溢价的中长期价值品种随着经济预期边际下调而伴随的短期基本面压力,股价出现了加速回调,同时,短期边际趋势向好的子行业表现十分突出,市场向着淡化长期估值注重短期边际变化的方向演绎。
董承非彼时表示,基于对市场估值水平和企业高盈利水平持续性的担忧,兴全新视野基金仍然将权益类资产配置比重维持在相对同业较低的水平,同时在短期景气度高涨估值较贵的方面则参与甚少。
编辑:万健祎
直播预告
版权声明
证券时报各平台所有原创内容,未经书面授权,任何单位及个人不得转载。我社保留追究相关行为主体法律责任的权利。
END