网易丁磊致歉;北京SKP声明;日本等国海啸警报;泰国鳄鱼肉成猪肉平替

全文共2699字,阅读大约需要7分钟
图片
聚焦国内经济
01
沈阳致5死52伤燃气爆炸调查结果公布
1月15日,辽宁省沈阳市应急管理局官网公布“10•21”较大燃气管道泄露爆炸事故调查结果。调查组建议,将10人移送司法、32人移交纪委监委、给予6人行政处罚。
经调查认定,该起事故是一起较大生产安全责任事故。事故直接原因系王二牛烧烤店燃气并网施工过程中,施工人员在通气后未对法兰口进行严密性检查,致燃气通过法兰口泄露爆炸,爆炸当量约80kgTNT。
2021年10月21日,沈阳市王二牛烧烤店发生管道燃气泄漏爆炸事故,事故致5人死亡,3人重伤,49人轻伤,直接经济损失约4425万元。
图片
02
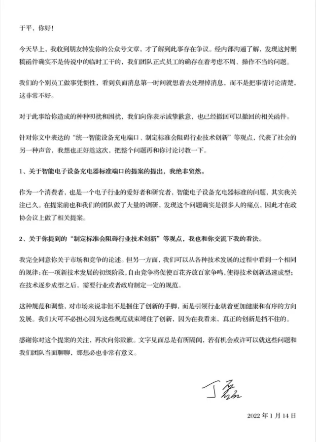
网易丁磊致歉
近期网易CEO丁磊向工信部提案统一充电口一事引发热议。公众号“鱼眼观察”作者于平提出质疑后,网易方面向其发布了删稿函,作者将删稿函公布后再次引发争议。
图片
1月14日晚,丁磊对于平发去一封致歉信,并回应了关于统一充电端口标准是否会阻碍行业创新的争议。丁磊表示,此前的删稿函并非网易临时工所为,而是网易正式员工发送,丁磊道歉称团队存在考虑不周、操作不当的问题。目前网易已撤回相关函件。
图片
于平贴出的丁磊致歉信
03
交通运输部:春运全国发送旅客预计达11.8亿人次
1月15日,国务院联防联控机制召开新闻发布会,介绍节日期间疫情防控工作有关情况。会上,交通运输部应急办副主任周旻介绍,2022年春运全国发送旅客预计达11.8亿人次,日均2950万人次,较2021年同比增长35.6%。
国铁集团劳动和卫生部副主任伍世平介绍,2022年春运将于1月17日开始,2月25日结束。据预测,铁路春运的学生流、务工流、探亲流等基本出行需求,将保持一定规模,可能较2021年有较大增长。
04
国家发改委:鼓励视频平台限时低价电影放映
1月16日,国家发展改革委发布《关于做好近期促进消费工作的通知》。通知要求,维护春节市场秩序,严禁不公平竞争、“二选一”、“大数据杀熟”、销售侵权假冒伪劣商品等违法行为。增加春节期间网络电视、网络电影、赛事直播等文化体育节目供应,鼓励网络视频平台限时低价电影放映。
05
北京SKP商场:已全面消杀,目前营业正常
北京1月15日确诊的一例本土新冠肺炎病例,曾于1月2日到达过北京SKP。SKP16日发布声明表示,已对商场进行了全面消杀、清洁,目前商场营业正常。
图片
06
2022除夕火车票明日开抢
2022年铁路春运自1月17日开始,2月25日结束,共40天。按照火车票提前15天发售的安排,旅客1月16日起可以购买1月30日(腊月二十八)的火车票,1月17日起可以购买1月31日(除夕)当日的火车票。
目前,12306在购票时可以查看出发地和目的地所在地区的最新防疫政策。例如,查询北京至哈尔滨的列车,在购票页面的最上端可以看到两地的“防疫提醒”。铁路部门提示,同一座城市,其进和出的防疫政策有所不同,请旅客在购票时详细了解相关的防疫政策。
07
江西新余一公司发生爆炸致两死
据“新余发布”1月16日消息:1月15日下午5点10分,江西省分宜工业园区致瑞包装有限公司在锅炉设备调试过程中发生爆炸,造成两人死亡。事故发生后,市县两级领导立即赶赴事故现场指挥救援。事故原因正在进一步调查中,善后工作正在有序进行。
08
斥资20万请主播带货仅卖出456元,法院:退还服务费
据荔枝新闻,苏州一家商务公司花20万元请一家文化传媒公司的主播带货,对方保证产品实际销售额达50万元,但最终仅成交456元。商务公司将其诉至法院,要求退还20万服务费。法院传唤该文化传媒公司,但对方拒不到庭。法院审理认为,被告未按约履行义务,行为已构成违约,原告有权按合同约定,要求被告退还服务费。最终,法院判决文化传媒公司退还服务费199817.6元。
09
浦东机场海关首次截获病媒生物(鼠类)
据人民日报,日前,浦东机场海关在对一架入境航班开展前置拦截处置时,机敏的海关关员发现飞机所载货物包装存在破损,破损处类似啮齿类动物咬痕,关员随即对该批次货物开展排查,随即在航空板上发现死鼠一只。经上海海关病媒生物实验室鉴定,捕获死鼠为褐家鼠。这也是浦东机场海关首次在入境货物中截获病媒生物(鼠类)。
近年来,浦东机场海关将把关前移,开展货物入境前置检疫拦截处置工作,对货物入境卫生检疫和动植物检疫实施全面的前置拦截处置,最大限度减少货物检疫前流通环节,降低疫病传播风险。
纵观海外市场
01
汤加海底火山喷发,新西兰、日本等国发布海啸警报
海客新闻消息,南太平洋岛国汤加一座海底火山14日喷发后,15日再次喷发。多个卫星捕捉到火山喷发的瞬间:海面大面积“炸开”,巨大波纹向外迅速扩散。目前,汤加首都努库阿洛法已观测到海啸,斐济、萨摩亚、新西兰、日本等国均已发布海啸警报。
图片
中国驻大阪总领事馆表示,受南太平洋岛国汤加海底火山喷发影响,1月16日,日本针对包括我领区部分地区在内的多个沿岸城市连续发布海啸预警和避难指令,不排除今后持续发生相关次生风险的可能。中国驻大阪总领馆提醒领区特别是相关城市中国公民,密切关注日本气象厅最新预警和防灾信息,避免前往危险地带,确保人员和财产安全,同时做好新冠疫情防范。如有紧急特殊情况,请及时联系我馆。
图片
02
联合国将首次为冬奥会发行邮票
据新华国际,联合国邮政管理局14日宣布,为庆祝2022年北京冬奥会的召开,联合国将发行主题为“体育促进和平”的邮票。这是联合国首次为冬奥会发行邮票。联合国邮政管理局说,这次发行的邮票面值分别为0.58美元、1.30美元、1.10瑞士法郎、2.00瑞士法郎、0.85欧元和1.80欧元,分别展现了冰球运动员、单板滑雪运动员、花样滑冰运动员、雪车运动员、冰壶运动员以及高山滑雪运动员形象。这些邮票由中国插画师阮菲菲绘制。
03
泰国鳄鱼肉成猪肉平替
据央视财经,近日,泰国农业部称该国发现非洲猪瘟病毒。受此影响,近日泰国猪肉价格飙升至每公斤200泰铢左右(约合人民币38元),民众大呼吃不起,而鳄鱼肉竟成为了猪肉的最佳平价替代品。
泰国一家大型鳄鱼养殖园的负责人15日透露,目前他的养殖园每天向当地和周边市场供应1吨鳄鱼肉,已经出现供不应求的情况。在泰国国内猪肉和鸡肉价格上涨之前,鳄鱼肉70%供应海外市场,现在供应国内市场的比例增加到50%。尽管市场需求增加,但目前不会涨价,批发价为每公斤85泰铢,约合人民币16元,零售价为每公斤120泰铢,约合人民币23元。
来源丨央视新闻、央视财经、新华国际、海客新闻、北京日报、界面新闻、荔枝新闻等
图片来源丨新浪微博@北京SKP、海客新闻视频截图、红星视频截图、微信截图等
编辑丨张雅婧