首次!南京农大揭示DNA乙酰化修饰的存在及初步功能|Genome Biology

本文来自“ BMC科研永不止步”,文章仅代表作者观点,与“科研圈”无关。
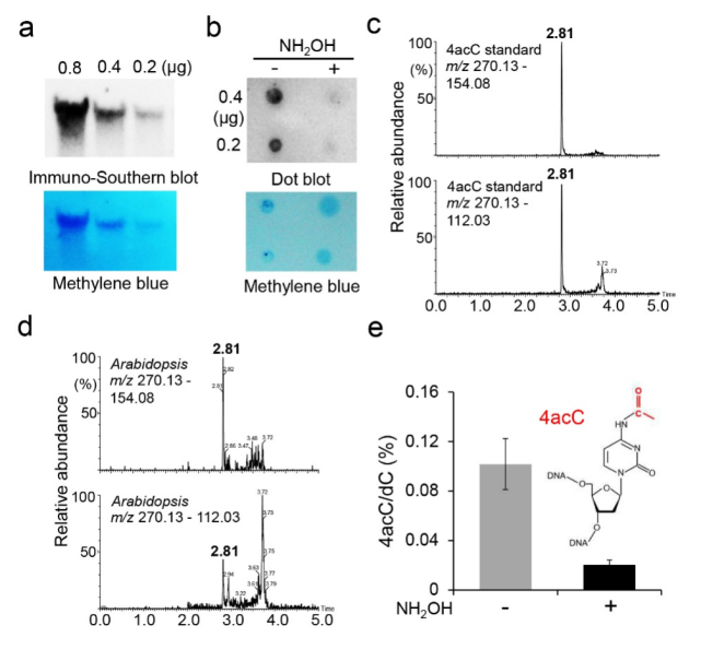
核酸上存在多种多样的化学修饰,对基因转录调控、细胞命运的决定、生长发育及响应环境信号等过程起到关键的调控作用。因此,发现新型核酸修饰并揭示其表观调控作用对于解释生命体系的复杂性和多样性具有重要的科学意义。目前,在生物基因组DNA上已鉴定到约17种化学修饰,而在RNA上鉴定到的化学修饰种类则多达170余种。其中,多种化学修饰类型在DNA和RNA上同时存在,如5mC/m5C、6mA/m6A和hm5C/5hmC等。先前研究发现,N4-acetylcytosine (ac4C)是RNA上广泛存在且较为保守的修饰碱基,然而该种修饰在DNA上是否存在仍是未知。该研究利用免疫杂交和质谱检测技术,首次在拟南芥基因组DNA上鉴定到4acC修饰,其含量约为0.1% (4acC/dC, 图1)。化学物质羟胺(NH2OH)可有效去除DNA上的4acC修饰水平(图1b,e)。此外,质谱检测发现水稻、玉米、人类和小鼠的DNA上也存在4acC修饰,暗示4acC可能是高等生物中普遍存在的表观遗传修饰。
图片
图1:拟南芥基因组DNA 4acC修饰鉴定。a,Immuno-Southern blot检测拟南芥基因组DNA 4acC修饰;b,Dot blot检测羟胺对4acC修饰水平的影响;c和d,质谱检测4acC修饰;e,拟南芥基因组DNA 4acC修饰水平。
为了分析4acC修饰在染色体上的分布及其与基因转录的关系,该研究利用4acC-IP-seq绘制了拟南芥基因组DNA的4acC修饰图谱,共鉴定到13,643个修饰区间,关联到11,196个基因,其中90%以上都是蛋白编码基因(图2a,b)。进一步分析发现4acC修饰主要富集在基因的TSS附近(图2c),其修饰丰度与基因转录表达水平呈显著正相关(图2c,d)。
图片
图2:4acC修饰区间分布及其与基因表达水平相关性。a,4acC修饰区间在基因组不同区域的分布比例;b,不同类型的4acC修饰基因所占比例;c,4acC修饰在基因上的分布模式及其与基因表达水平的关系;d,Box plot分析4acC和非4acC修饰基因的表达水平。
4acC和5mC同为胞嘧啶的化学修饰,为揭示两者之间的相关性,该研究通过在全基因组尺度的分析发现4acC修饰主要分布在常染色质区,而5mC修饰主要分布在异染色质区,两者分布在染色体的不同区域(图3a)。通过分析5mC修饰降低(met1)和升高(rdd)突变体中4acC修饰的改变,发现差异4acC修饰区域(DARs)和差异5mC修饰区域(DMRs)之间没有相关性(图3b,c)。先前研究表明基因区的5mC修饰同样参与调控基因转录表达,但4acC与5mC修饰对基因转录表达的协同影响尚不清楚。通过关联分析,发现4acC对中度和轻度5mC修饰的基因表达有显著地促进作用(图3d)。
图片
图3:4acC与5mC修饰的分布模式及其对基因表达的协同作用。a,4acC和5mC修饰在染色体上的分布;b和c,met1和rdd突变体中DARs和DMRs的重叠比例;d,Box plot分析不同组合修饰基因的表达水平。
组蛋白修饰作为重要的表观遗传标记,与DNA修饰之间存在复杂的相互作用。该研究分析了4acC修饰与多种组蛋白修饰之间的共定位以及对基因表达的协同作用。通过热图和关联分析发现4acC修饰与多种活性组蛋白修饰如H3K4me2/3、H3K36me3、H3K9ac、H3K14ac等存在显著共定位(图4a),4acC修饰对抑制型组蛋白修饰或非活性组蛋白修饰基因具有显著地促进作用(图4b,c)。此外,该研究还发现超过一半以上的4acC修饰区域与DNase I超敏感位点(DHs)重叠,且许多转录因子的结合位点位于4acC修饰区间(图4d)。
图片
图4:4acC和组蛋白修饰的共定位及其对基因表达的协同作用。a,热图显示4acC与多种活性组蛋白修饰标记显著共定位;b和c,Box plot分析不同组合修饰基因的表达水平;d,4acC修饰区间与DHs和转录因子结合位点的重叠比例。
图片
图片
基因和遗传学 | JCR Q1
BMC旗舰刊Genome Biology是基因组生物学中排名最高的开放获取期刊, 致力于以基因组和后基因组为对象,研究生物学和生物医学各个领域的重大研究突破。