眼病新疗法!肽药物偶联物自组装超分子水凝胶,持续药物释放和协同抗氧化抗炎功效

图片
眼睛红、眼睛痛、流泪、怕光、眼前有黑影飘动、看东西模糊不清,视力减退…
有以上症状,你可能是得了眼病!
活性氧(ROS) 作为促炎分子和促炎细胞因子的调节因子,它的过度产生将损害眼组织,从而导致一些眼病(如干眼、青光眼、葡萄膜炎)。使用抗炎药和/或抗氧化剂缓解慢性炎症是临床预防和治疗眼部疾病的主要手段。
图片
近年来,作为一种新兴的前药物——肽-药物偶联物(PDCs)的自组装可以更有效地给药到靶细胞或组织,从而提高药物的疗效。鉴于此,温州医科大学李星熠研究院团队将非甾体抗炎药多酚和自组装肽基元整合成PDCs (2IPF-DHB-GFFYD),自组装形成超分子水凝胶。该水凝胶具有协同抗氧化和抗炎作用,并提供了持续的药物释放。在脂多糖(LPS)激活RAW264.7巨噬细胞的体外研究中,水凝胶对不同炎症因子和促炎细胞因子分泌的抑制作用远高于天然IPF,这与NF-κB和JAK-STAT信号通路的抑制以及NLRP3炎症小体激活的抑制有关;另一方面,水凝胶中整合的DHB通过促进Nrf2的激活和核转位表现出强大的抗氧化能力,从而增强抗炎作用。此外,在家兔内毒素诱导的葡萄膜炎模型中,水凝胶的治疗效果优于临床上使用的0.1%双氯芬酸钠(DIC)滴眼液。相关工作以“Multifunctional Supramolecular Filament Hydrogel Boosts Anti-Inflammatory Efficacy In Vitro and In Vivo”发表在《Advanced Functional Materials》。
图片
图1 2IPF-DHB-GFFYD自组装形成超分子水凝胶并发挥协同作用示意图
【PDC的设计、水凝胶化和表征】
该团队的设计原则是:
1)选择非甾体类抗炎药(NSAID)布洛芬(IPF)作为封端基团;
2)抗氧化剂多酚- 3,5-二羟基苯甲酸(DHB)作为IPF与肽序列之间的链接;
3) IPF和DHB之间的不稳定的酯键桥使两种治疗剂在水解后都转化为活性形式;
4)苯丙氨酸二肽(F)作为水凝胶基元,促进分子的自组装;
5)天冬氨酸(D)平衡了水凝胶剂的疏水性和亲水性,也使凝胶更稳定
最后,在最小凝胶浓度(MGC)为0.1 wt%、临界聚集浓度为0.83 mg mL−1的条件下自发形成半透明水凝胶。该水凝胶形成的弹性网络的机械强度随组分浓度的增加而增加,2IPF-DHB-GFFYD在超分子水凝胶中表现出α-螺旋构象
图片
图2 2IPF-DHB-GFFYD超分子水凝胶的表征
【超分子水凝胶的体外药物释放、细胞毒性、抗炎和抗氧化作用】
2IPF-DHB-GFFYD超分子水凝胶能够通过酯酶水解在细胞内完全释放IPF,保证了活性药物在体内治疗的充分转化。此外,即使含IPF浓度400µm的超分子水凝胶也表现出对HCEC细胞和RAW264.7巨噬细胞低细胞毒性,具有良好的细胞相容性
Western blotting表明水凝胶对LPS激活RAW264.7巨噬细胞的iNOS和COX-2的抑制作用强于天然药物IPF,对炎症因子NO和PGE2的表达具有更高的抑制活性。此外,水凝胶和IPF的治疗呈剂量依赖性地阻断促炎细胞因子IL-1β、IL-6和TNF-α的mRNA转录,且水凝胶效果更明显。
图片
图3 2IPF-DHB-GFFYD超分子水凝胶抑制炎症因子和促炎因子的作用
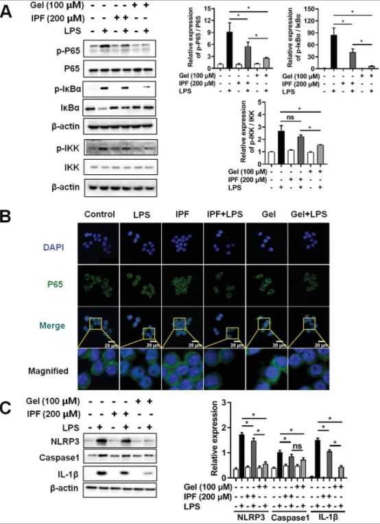
LPS激活巨噬细胞会导致的IκB激酶(IKK)、NF-κB抑制剂(IκB)、P65、AK2、STAT3、P38、细胞外调节激酶1/2 (ERK1/2)、c-Jun n端激酶1/2 (JNK1/2)的磷酸化显著增加以及NLRP3、caspase-1和IL-1β的表达显著增加,而IPF和水凝胶处理可以显著抑制磷酸化水平的升高和NLRP3炎症小体复合体激活,且水凝胶的抑制活性均优于IPF,说明水凝胶通过抑制NF-κB和JAK-STAT信号通路发挥较强的抗炎作用,NLRP3炎症小体通路可能也参与了水凝胶对促炎介质的抑制活性。
图片
图4 2IPF-DHB-GFFYD超分子水凝胶抑制LPS激活的巨噬细胞的NF-κB和JAK-STAT信号通路
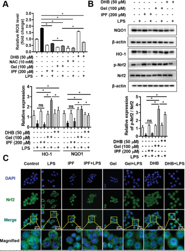
研究还发现,水凝胶中整合的DHB能够通过促进Nrf2的激活和核转位,进而促进HO-1和NQO1等抗氧化基因的转录,从而具有协同抗氧化并显著增强抗炎作用。
图片
图4 2IPF-DHB-GFFYD超分子水凝胶对LPS活化氧化应激的抗氧化作用
【超分子水凝胶的体内抗炎效果】
超分子水凝胶除了具有较高的眼生物相容性和良好的眼耐受性之外,还可以在角膜前的滞留时间超过20分钟,这主要归功于水凝胶的粘弹性可以有效地抵抗泪液冲刷,从而延长药物在眼内的滞留时间,进一步提高治疗效果。在家兔内毒素诱导的葡萄膜炎模型中,水凝胶的临床评分和病理炎症强度评分明显低于其他治疗组,显著减少眼前房白细胞和巨噬细胞的浸润以及抑制蛋白质和炎症细胞的内流,有效缓解炎症反应。此外,2IPF-DHB-GFFYD水凝胶的给药系统在体外经历了IPF的缓慢释放,这可能导致药物的长期持续释放,而不是爆发性释放,可能进一步很好地满足了EIU模型的体内治疗需求。
图片
图5 水凝胶对EIU兔模型有更好的治疗作用
【小结】
综上所述, 2IPF-DHB-GFFYD超分子水凝胶在体内外具有协同抗氧化和抗炎作用,在兔EIU模型中水凝胶的治疗效果优于临床上使用的DIC滴眼液并且具有药物缓慢释放的特点。本工作为基于PDCs的超分子水凝胶治疗炎症相关眼病的抗炎机制和治疗潜力提供了新的见解。同时,针对不同分子和疾病的最佳治疗释放动力学也值得进一步研究。
https://onlinelibrary.wiley.com/doi/10.1002/adfm.202109173
来源:高分子科学前沿
声明:仅代表作者个人观点,作者水平有限,如有不科学之处,请在下方留言指正!