2022年首批罚单公布!福建这三家银行被罚共计430万元

海峡网1月7日讯(海峡网记者 李牧晨)反洗钱监管力度不断加大,近期央行对于金融机构在履行反洗钱义务方面存在的违规行为又开出了多张百万大额罚单。
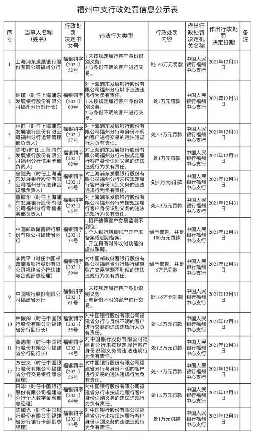
1月7日,中国人民银行福州中心支行在官网上公示了一批行政处罚信息,上海浦东发展银行股份有限公司福州分行因未按规定履行客户身份识别义务、与身份不明的客户发生交易等违法违规行为,被处罚款165万元;
中国邮政储蓄银行股份有限公司福建省分行因银行结算账户交易监测不到位、个人银行结算账户开户未备案或超期备案、开立具有对外收付功能的虚拟账簿等违法违规行为,被给予警告,并处罚款100万元;
中国银行股份有限公司福建省分行因未按规定履行客户身份识别义务、与身份不明的客户进行交易等违法违规行为,被处罚款165万元。
此外,许瑾(时任上海浦东发展银行股份有限公司福州分行副行长)对上海浦东发展银行股份有限公司福州分行未按规定履行客户身份识别义务、与身份不明的客户进行交易的违法违规行为负有责任,被处7万元罚款;
林群(时任上海浦东发展银行股份有限公司福州分行运营管理部负责人)对上海浦东发展银行股份有限公司福州分行与身份不明的客户进行交易的违法违规行为负有责任,被处3.5万元罚款;
陈彬(时任上海浦东发展银行股份有限公司福州分行信用卡部负责人)对上海浦东发展银行股份有限公司福州分行未按规定履行客户身份识别义务的违法违规行为负有责任,被处1万元罚款;
曾继先(时任上海浦东发展银行股份有限公司福州分行法律合规部负责人)对上海浦东发展银行股份有限公司福州分行未按规定履行客户身份识别义务的违法违规行为负有责任,被处4万元罚款;
董振华(时任上海浦东发展银行股份有限公司福州分行零售业务部负责人)对上海浦东发展银行股份有限公司福州分行未按规定履行客户身份识别义务的违法违规行为负有责任,被处4.5万元罚款;
李赞平(时任中国邮政储蓄银行股份有限公司福建省分行法律与合规部总经理)对中国邮政储蓄银行股份有限公司福建省分行银行结算账户交易监测不到位的违法违规行为负有责任,被给予警告,并处5万元罚款;
林振闽(时任中国银行股份有限公司福建省分行副行长)对中国银行股份有限公司福建省分行与身份不明的客户进行交易的违法违规行为负有责任,被处3.5万元罚款;
黄德根(时任中国银行股份有限公司福建省分行副行长)对中国银行股份有限公司福建省分行未按规定履行客户身份识别义务的违法违规行为负有责任,被处1.5万元罚款;
方宏义(时任中国银行股份有限公司福建省分行交易银行部总经理)对中国银行股份有限公司福建省分行与身份不明的客户进行交易的违法违规行为负有责任,被处3.5万元罚款;
田泳(时任中国银行股份有限公司福建省分行个人数字金融部总经理)对中国银行股份有限公司福建省分行未按规定履行客户身份识别义务的违法违规行为负有责任,被处1.5万元罚款;
陈如光(时任中国银行股份有限公司福建省分行银行卡部副总经理)对中国银行股份有限公司福建省分行未按规定履行客户身份识别义务的违法违规行为负有责任,被处1万元罚款。
以上行政处罚决定日期均为2021年12月31日。
图片
记者了解到,近年来,监管对于金融机构的反洗钱要求不断升级,对于相关违规的处罚力度也不断加强。据央行2021年11月26日发布的《中国反洗钱报告2020》显示,人民银行全年共对614家义务机构开展反洗钱执法检查,其中87%为法人机构,依法处罚反洗钱违规机构537家,罚款金额5.26亿元,处罚违规个人1000人,罚款金额2468万元。