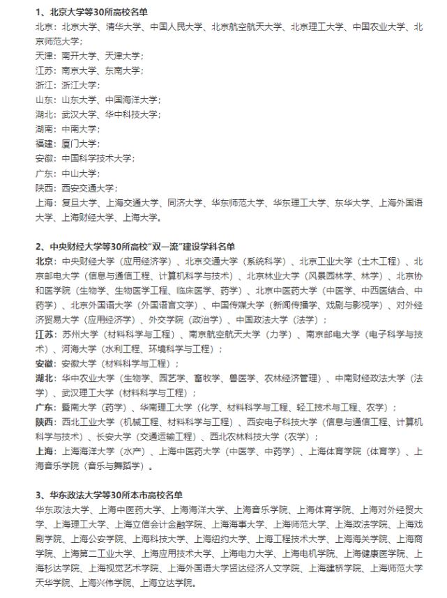
上海选调211人,复旦登顶,华东政法无一人录取,本地高校占六成

上海市公布了2021年录用的211名定向选调生名单,录取的全部都是985、211院校毕业生,连本地政法类名校的华东政法大学居然都没有一人被录取,可见门槛之高!复旦大学有36人被录取排在了第一位,上海本地高校录取人数达到了128人,占到总人数的六成之多!同时男生录取人数达到了女生近两倍,男生受到偏爱!
图片
复旦登顶,华东政法大学居然无一人被录取!
上海市2021年面向了90所院校定向选调200多人,其中对于上海本地高校还是偏爱很多的,华东理工大学、上海大学、上财等本地211高校与不少985高校都排在了第一类,华东政法大学等本地30多高校排在了第三类!不过从2021年录取名单来看,全部都是985、211院校毕业生,第三类的普通高校无一人被录取,包括了华东政法大学,可见上海选调门槛之高!
图片
从招录院校来看,复旦大学毫无意外地以36人被录取排在了第一位,上海交大则有28人被录取排在了第二位,清北加起来录取人数也才和上交持平,这两所上海名校独一档!同济、华东师范、上海大学都有10人以上被录取,是第二档次,华东理工、上财、上外、东华大学录取人数都仅个位数,是第三档次了!
图片
本地高校录取人数占了六成多!
从最后录取结果来看上海定向选调有128人是上海市内高校的毕业生,占到了总人数的六成还多,这个比例在全国范围内来看还是比较高的!
图片
一方面是上海定向选调在选调高校名单中就偏爱上海本地的985、211高校以及普通院校,这样有更多的上海高校毕业生报考;另外一方面就是上海本来名校就多,不像河北没有名校导致省内高校毕业生才占到了一成!
男生录取人数是女生的近两倍!
2021年上海市定向选调录取了140名男生,而女生则仅71人,男生录取人数已经快达到了女生的两倍,同时各个录取高校中男生录取人数也普遍比女生多,工科院校中上交男生录取人数是女生的两倍多,浙大男生比例甚至是女生的五倍!
图片
全国定向选调中男生比女生多如此多人的情况还是非常少的,大部分省份还是男生考不过女生的!目前只有天津定向选调中因为男性岗位设置问题导致男生录取比例是女生的两倍还多,小编估计上海定向选调应该也是类似的,岗位设置时明确要求了限男性等规定!
图片
上海市定向选调清北录取人数才和上交持平,复旦更是远远不及,你对此怎么看?欢迎在评论区留言!