快去退款!又一知名餐企宣布破产

图片
近日,知名轻食餐厅新元素(element fresh),在12月14日发布的一份公司通知被曝光。
图片
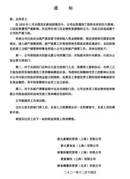
通知称自2020年1月全国发生新冠疫情至今,公司运营遇到了前所未有的巨大困难,门店经营遭受严重影响;目前已经处在出现严重经营亏损和陷入资金链断裂状态,并按照相关国家法律规定,进入破产清算流程。
该通知称将陆续关闭新元素公司所属门店,并陆续关闭中央厨房,行政办公室运营支持部门。对于关闭的门店和办公室支持部门人员,签署停工留职协议。
对于在破产清算流程中还未关闭的门店,公司全体员工按业绩考核和根据公司现金流的状况来发放工资和确定发放时间,同时鼓励员工自谋出路。
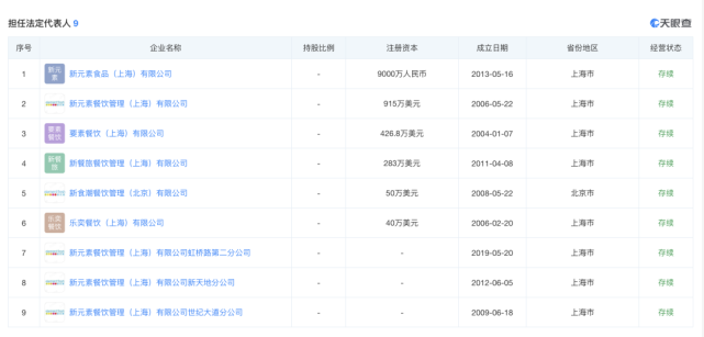
该通知落款时间为2021年12月14日,署名涉及5家企业:新元素餐饮管理(上海)有限公司、新元素食品(上海)有限公司、新餐旅餐饮管理(上海)有限公司、要素餐饮(上海)有限公司、新食潮餐饮管理(北京)有限公司。
天眼查信息显示,上述5家企业的法定代表人均为张永贵,其中新元素餐饮管理(上海)有限公司为新食潮餐饮管理(北京)有限公司的控股股东。
图片
对此,有媒体记者联系新元素餐饮管理(上海)有限公司,无人接听。
消息一出连新浪微博的CEO也表示震惊
图片
据悉,大众点评上,上海新元素门店显示尚在营业的为10家。
图片
图片
图片
而界面新闻在上海瑞虹天地月亮湾门店探访时获知,门店即将在12月20日关闭,并贴出通知称“由于储值卡系统即将进行升级,为保证在升级过程中消费者的余额和消费数据不受损失,建议将已购买的礼品卡及随卡附送的现金券退回餐厅并及时办理退卡手续。”
图片
图片拍摄:楼婍沁
澎湃记者则分别致电新元素南京西路店、星空广场店、环球金融中心店,询问关店传闻。三家门店接线人员都表示,暂时还未收到关店通知,但公司确已开始破产清算,门店或许将陆续关闭。
另据界面新闻报道,上海的浦东张江、新桥、环球金融中心、南京西路上海商城、新天地门店或许将营业到明年春节。
网友们表示不舍和可惜,这里是都市打工人的回忆啊,它是小白领的午餐食堂。
图片
图片
因为环境不错也适合约会,这里成了打卡胜地。
有人觉得,口味也不错,色拉好吃、咖啡正宗。
图片
图片
最重要的是,新元素是健康的选择。
有网友表示,由于出差频率较高,加上健身期间对饮食存在特定要求,新元素在很大程度上解决了她外出时用餐的难题。“干净又健康,这两样都能满足,现在它就这么倒闭了,我都不知道以后我应该吃什么。”
图片
回忆是美好的,但是如果双十一刚充了储值卡,钱却无处消费,那可一点不美好。
值得注意的是,新元素的官方微博的最新一条信息,是10月29日发布的双11“买1000送500”的储值卡活动,线上商城及线下商城同步销售。
图片
有网友这样提醒:快去消费啊!
图片
店员:已支持退卡也可在未关闭的门店消费
接受采访的上海门店的店员告诉媒体记者,目前新元素已支持退卡,购买过预付卡的消费者,可到门店或通过公司退款热线4008128660走退卡流程。
日前,澎湃新闻记者以充卡的消费者名义,拨通新元素的退款热线4008128660,对方语音提示,这是新元素外送电话。接线生表示,退卡可加她的工作微信,她会给一个地址,消费者将卡寄到这个地址,再走公司的退款流程。
卡寄回后,万一公司不退怎么办?该接线员称,可以寄之前拍好照,再留好微信对话截屏。并称,公司已处理了五批退款申请。
至于怎么退,该人士称,如果是双十一期间充的值,充1000送500元,退款时,余额减去实际扣款的6.6折,即为退给消费者的钱。如果没有赠券,建议最近在门店消费完。
同时,有店员向媒体记者表示,新元素在上海的浦东张江、新桥、环球金融中心、南京西路上海商城、新天地门店或许将营业到明年春节,因为破产清算需要时间,暂时没有关店计划,储值卡可以继续使用。
新元素主打沙拉、三明治、果汁及果昔等餐品,也提供多种亚洲特色本土美食和创意晚餐菜式,作为最早一批在中国经营轻食简餐品类的餐饮品牌,它的历史要追溯至20年前。
2000年,来自美国的Scott Minoie在上海开了一家果汁吧。两年后,他将这家店搬到了上海商城,改名为“新元素”,除了鲜榨果汁,还加入了一些西式简餐品类。
又过了两年,德国人Frank Rasche成为了他的合伙人,前者曾在可口可乐公司工作,具有较为丰富的市场经验。
彼时,两人设想着将新元素打造为以健康、营养、新鲜为理念的餐饮品牌,并推广至更多的地方,从而成为出自中国的国际顶尖新鲜食品品牌——这也是新元素新的起点。
2004到2018年间,新元素获得了诸多美食和服务类奖项,它们都以照片的形式呈现在新元素官网上。
今年11月,彭博社报道称,上海的轻食连锁餐厅新元素正在寻求出售的可能性。由于该公司的持有者正在评估潜在买家的兴趣,所以交易还处在早期阶段,据说该笔交易可能达到数亿美元。
以健康轻食为卖点的新元素,门店主要分布在一二线城市的主流商圈及写字楼。其官网显示,目前门店分布于上海15家、北京9家、广州2家、深圳2家、南京2家、苏州1家、杭州3家、成都1家、武汉1家。
在今年,新元素官方微博仍在发布新店开业的消息,比如2月9日在海口新开业的新元素加盟店。
但依照大众点评的最新显示数据看,官网的门店数字已经停止更新。以北京为例,尚在营业的新元素餐厅有8家,包括嘉里中心、华联万柳、凤凰汇门店等等,大兴机场店已经暂停营业。
新元素自12月14日已传出破产清算的消息,新元素在国内的五家关联公司均将陆续进入破产清算程序。
疫情下,餐饮类企业过得有些难。
去年9月上海宜芝多身陷关店潮,关店数量达70多家,而今年6月,又传出多家宜芝多一夜之间关门的新闻,消费者手里的提货券无处兑付。
11月5日晚,海底捞将关停300家左右门店冲上热搜。海底捞表示,被关停的门店未达经营预期的原因是因为采取了快速扩张的策略。
12月17日,微博等平台上流出了一份关于茶颜悦色员工的群聊记录,内容显示,部分长沙员工因疫情期间工时和提成减少、降薪等原因,到手工资被降低到一两千元,交完房租和吃饭后所剩无几,也有员工认为现在茶颜悦色员工的工作强度太高。
12月17日下午,茶颜悦色官方微博发布声明称由于11月茶颜临时关闭了几十家门店,导致部分员工工时异常的情况,所以11月对于薪资算法进行了临时调整。
文章综合自:中国经营报、上观新闻、澎湃新闻、界面新闻、AI财经、微博等