深度研究丨存量房改造正当时,长租公寓企业如何破局?

图片
今年以来,租赁行业“好消息”不断。据克而瑞租售事业部监测,2021上半年,我国累计出台租赁相关政策110条,其中市场监管类占比最高,达36%。政策从出台逐渐走向落实,租赁市场逐渐完善。
城镇化进程的加速使得一线及二线核心城市的流动人口规模逐渐增加,受房价高企挤出效应影响,越来越多人将以租房作为解决居住需求的主要方式。未来,以租赁的方式解决长期居住需求,将成为建设和引导租赁市场发展的主要方向。
但核心城市的居住空间和整体数量都较为紧缺,亟需调整供应结构,增加租赁供给。值得注意的是,随着中国房地产市场逐渐由增量市场向存量市场改变,北京、上海、深圳、厦门等多个城市已明确通过盘活存量房,缓解租赁难题。
存量房改造可以积极盘活存量资产,缓解租赁供应短缺,提升城市新青年的居住品质,同时这也是相应国家租售并举主基调的重要举措。
本 文 约 4776 字 阅 读 需 要 9 min
01
政府鼓励盘活存量资产,多渠道增加供给
自2015年以来,中央部委多次出台纲领性文件,鼓励发展租赁市场,十四五再提“房住不炒”,扩大供给,完善租赁市场,提供了政策风口。
从政策主要内容来看,多项政策提及盘活闲置资产,提高存量资产利用水平,允许改建房屋,调整房屋使用性质,增加租赁供应,推动市场健康有序发展。
2021年7月,国务院办公厅正式印发《关于加快发展保障性租赁住房的意见》,存量资产和空置资源极有可能成为长期宏观调控的灵活手段。
在中央的引领下,多个试点城市如上海、深圳、南京等发布方案细则,推动“工改租”、“商改租”、“非改居”等改造模式,进而促进存量资产与租住需求的有效对接,整合资源,缓解城市住房矛盾。
表:部分城市存量房转租赁住房政策及主要内容
图片
图片
数据来源:公开资料、克而瑞租售整理
02
存量改造是增加租赁住房供应的重要渠道
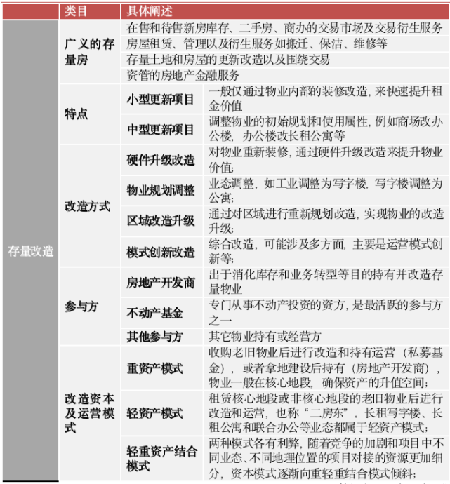
改造是盘活存量资产、增加住房租赁供应的有效来源。存量物业主要是指建设完成的资产,改造类物业属于城市更新中的小型和中型项目,改造方式多样。存量改造的参与方主要有三种类型,改造的方式既包括包租存量改造,也包括自持存量改造。
表:存量改造类目及具体内容
图片
数据来源:克而瑞租售
存量物业改造包含了写字楼改造、共享办公、长租公寓等方式。
写字楼市场相对于传统商业,需求增长较为稳定,管理及运营成本相对较低,是许多开发商的主流选择。联合办公是一种共享办公空间的办公模式,聚集多种生态,是一种创新的运营模式,目前代表企业主要有优客工场等。
从近几年长租公寓产业蓬勃发展,市场的参与主体也愈加多样化,万科泊寓、龙湖冠寓等头部品牌已经实现了品牌的快速扩张。从模式上来看,长租公寓有集中式(整租/自持物业改造出租)和分散式(从分散的房东手中收房改造出租)两种。
长租公寓的发展既能提升城市职场人的居住问题,提升区域及版块价值,长远来看也将成为缓解供需矛盾,促进租赁住房市场,助力城市更新的新思路。
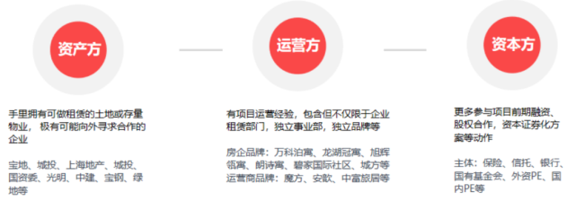
图:中国租赁市场三类主体
图片
我国住房租赁机构的房源获取方式有多种类型,如通过租赁、收购或合作等多重手段获取存量物业(包括商品住宅、商办物业、酒店公寓等)进行改造,或者过招拍挂途径获取新增土地(包括租赁用地、集体用地)用于建造租赁住宅,将空间改造为适合居住的产品等。
图:我国住房租赁机构物业获取来源
图片
03
不同类别存量改造案例分析
1、办公改造案例:龙湖冠寓上海华泾天街店
2018年3月龙湖收购华泾商业商务中心进行存量改造,打造上海第4座TOD模式多业态商业综合体,弥补区域内商业配套的空白。这个项目前身是建成多年但从未营业的商场。2018年龙湖接手后,让这座半废弃的建筑焕发新生。紧邻天街,建设有有配套有超过1万方面积的质享型服务式公寓——龙湖冠寓上海华泾天街店。
图片
基本信息
龙湖冠寓华泾天街店地处华泾镇核心区域,毗邻华泾公园。周围200米内有多条公交线路,2km内有15号线华泾西站,可达闵行春申、虹口北外滩,浦东三林滨江、前滩、陆家嘴等,交通便捷。项目毗邻华泾唯一多业态商业综合体—龙湖天街,周边多教育资源,生活方便。
产品设计
龙湖冠寓华泾天街店整体配置较为齐全,配备海尔、TOTO等品牌电器,空调采用了中央空调;沙发等家具使用知名文创家具品牌,房屋收纳空间大,家居设计兼具实用与美观;各房型均配备大床,大多有电磁炉、洗衣机、冰箱等配套,二居室配备烤箱及浴缸;装修成本预估在2000-2500元/㎡。
产品设计涵盖魔都绅士风、名媛风、雅皮士风格及东方巴黎风,多类风格,轻奢质感,追求品质、舒适与实用于一体。项目有多处细节设计,比如墙上隐藏的灯条、厨卫防水插座、可收纳的小桌板等,产品品质较高。
公区主要集中在一楼大堂,约400平方,由外到里包括会客处、咖啡厅、餐厅以及影音室,便于租客举办聚会、日常休闲与会客,社交属性强。楼内配有70平健身房以及公共洗衣房、烘干室,方便租户生活。
定位与运营
数据来源:龙湖冠寓官网、APP
龙湖冠寓华泾天街店于2018年11月正式开业,目前已基本稳定,华泾天街开业后对入住率也有所改善,有部分B端客户入住。房型及价格方面有一室户、一室一厅、LOFT、两居等,面积42-100m²,租金价格3861-8920起,相比周边个人租赁价格较高,对于白领上班族来说,租金压力或许较大。
从实际入住客群来看,入住客群对生活品质要求较高,部分为外国人士,有一定比例自由职 业者,如网红、主播、创业者等,此类人群对区位和交通属性不敏感,承租能力高。
龙湖冠寓华泾天街店属于冠寓产品线中的高端核桃系列,也是上海首家“核桃”产品,品质高端, 公区装修具现代气息。户型面积较同类产品更大,空间更舒适,家具多采用定制化配备,细节呈现品质好。
通过设计改建的长租公寓,配以户外景观活动空间和华泾天街的商业配套,将以全业态打造智享型租住生活,提高了存量资产的利用水平,将利用率较低的商场重建为富有活力的青年社区,解决承接了区域内产业集聚的新青年、新市民的租住需求。
2、城中村改造案例:朗诗寓瓜山未来社区
瓜山未来社区是浙江省重点项目首批24个未来社区之一,也是迄今为止行业内最大的综合型租赁社区。2018年朗诗寓成为瓜山未来社区项目运营方,该项目是浙江省“未来社区”工程首批试点,是一个集公寓、酒店、办公、商业等业态于一体的大型综合型租赁社区,是全国城中村改造标杆项目。
图片
基本信息
图片
项目位于杭州市拱墅区,占地45公顷。其中,公寓面积约20余万方,商业街区约5万方,办公约2万余方。涵盖居住、商业、办公、教育、运动、停车等多种功能,肩负着打造全国城中村样板区,和未来社区示范区的历史使命。
定位与运营
朗诗寓杭州瓜山社区以12-75㎡的平层和LOFT户型为主,设计风格多样,包括轻奢风、轻工业风、北欧风、MUJI风等,产品线主要为青年公寓、白领公寓及精品公寓。项目在提供社区增值服务的同时还为租客提供各类主题活动,丰富租客业余生活。
图片
数据来源:朗诗寓官网、APP
项目亮点
亮点一:浙江省“未来社区”工程首批试点,城中村改造的大型租赁社区
改造前的瓜山是千篇一律城中村的老旧建筑,单调杂乱、色彩灰暗。改造后,整体立面采用明亮的彩系搭配花木种植、景观与色彩上植入形成四个主题社区组团。在原来多层砖混结构的建筑外立面上增加了一些阳台设计与绿化相结合,营造一种悠闲的生活模式和生活氛围,将原来典型的城中村小楼打造成欧式小镇风情。
图片
亮点二:多元业态融合的租赁社区
瓜山社区融合长租公寓、文创办公、民宿、商业等多元业态,整体打造综合型租赁社区。
社区内规划配套学校、艺术展览馆、历史展览馆、多功能运动馆、文化公园、星光广场等,使整个社区生态自成体系,能满足租客教育、医疗、休闲、娱乐、运动等全方面需求。
图片
朗诗瓜山社区涵盖多种特色居住社区,社区各居住组团规划了不同的场景主题如电竞主题、宠物主题、女神主题、音乐酒吧主题、桌游主题、动漫主题等,通过线下社交场景的打造,为社区邻里互动提供物理空间基础。如瓜山未来社区萌宠派主题店是国内首个萌宠主题社区,解决带宠租房痛点,细分受众社群场景,溢价空间大;瓜山未来社区动漫社主题店利用二次元动漫主题,设计加州天空系列同款场景,聚焦二次元人群,受众广,粘性强。
图片
朗诗寓瓜山社区周边有大批青年人才来到这里创业、生活。朗诗寓在保留原有房屋结构的基础上,将原有村落风貌与现代城市空间融合,打造出青春活力的未来社区,同时也是新青年的理想生活生态区。
3、产业园改造案例:虹寓泊寓PLUS
城市中部分产业园区地处偏远,存在大量老旧的厂房和临时宿舍,往往缺乏成熟的居住和生活配套,在招人和留人上存在困难,需要为新青年实现住有所居、提供更好的居住体验,进而反哺区域产业的升级发展。
上海虹寓·泊寓是典型的工改租项目,为国企旧有机床模型厂厂房改建而成,于2019年12月正式开业,该项目是虹房集团与上海万科携手打造的首个租赁住房合作项目,产品定位为“泊寓PLUS”,旨在提供更有品、更舒适、更贴心的服务,同时这也是万科践行成为“城乡建设与生活服务商”的城市更新的新尝试。
图片
基本信息
虹寓泊寓项目位于虹口区新市北路1400号,距离地铁3号线江湾镇站约500米,可以直达大柏树科创中心。项目落成后,不仅将成为虹口北部工程区的科创人才居所,同时也提升了区域整体面貌,有效支撑优化区域营商环境。
产品设计
图片
在内部设计上,项目多采用拱形元素,配色静雅温馨,室内采用可变性功能空间,干湿分离卫生间等,公区设计上将原有空旷的厂房空间设计改造为超大多样公区,旨在让选择泊寓的住客既可以安心休憩,也可以实现多样现代生活。
虹寓泊寓项目本身成本相对较低,周边生活商业配套一应俱全,改造完成后辐射周边企业复旦大学、B站、互联网科技公司的等客群,客户学历层次较高,整体满意度较高,目前经营情况较好。
4、居住建筑改造案例:闵房泊寓·泊寓莘庄疏影店
2018年3月30日,上海闵房(集团)有限公司与上海万科签署战略合作协议,联手打造“闵房泊寓”品牌。“闵房泊寓”莘庄疏影店为上海闵房(集团)有限公司与上海万科首个合作落地项目,以打造面向区域白领的高品质公寓为目标,努力改善原项目设施老旧、环境较差、配套不全等一系列问题。
图片
基本信息
图片
闵房泊寓项目毗邻莘庄商务区,行车距离在10分钟左右 ,可以通过(七莘路)路直达商务区,经嘉闵高架10分钟可直接到达虹桥枢纽。公寓还有自包班车到七莘路地铁站,通达各大商圈及商务区。周围商业配套丰富,生活便利。项目经过5个月的综合改造和品质提升,以全新的面貌面市。
产品设计
闵房泊寓疏影路店建面约13-25平方空间,全方位改善客户居住体验,推出人性化、有温度、更方便的生活方式。装修标准约1500元/平米。户型简多数为一室一卫房型,内装风格时尚简约,全新家具家电 、独立卫浴、WiFi,储物空间等独立卫浴且干湿分明 ,配有超大的收纳衣柜,书桌,空调、冰箱,洗衣机,独立的无线网络,室内阳光充足,通风良好,家具配备齐全。
专属社交休闲公区涵盖台球桌、软包卡座、健身房、会议室、影音空间等,同时还有阳光晾晒区、共享厨房、办公区域等功能性休闲公区,可以满足年轻人休闲、社交需求。
项目亮点
“闵房泊寓”莘庄疏影店是闵房集团和上海万科合作打造的首个长租公寓项目,是助力城市综合环境整治,改善人居环境,优化区域营商环境,推进城市微更新,践行“租购并举”的新尝试。
图片
在改造方面,本次改造主要做了五大方面的提升:整治三线,实现基础设施提升、人车规划,道路不再拥挤、安全升级,营造安逸居住环境、社区绿化,改善人文环境以及社区打造,营造美好生活场景。通过本次改造,泊寓不仅改善了人居环境,满足了租住的品质需求,同时也是提供了一种新的美好生活方式。
对于资产持有方来说,通过资产改造的方式,可以实现资产优化布局,优化业态组合,缓解解决物业地段不佳、体量过大、同质化竞争较高等资产痛点。通过聚焦细分市场需求增强抗风险能力,提升收益稳定性。
未来随着国家对于住房租赁的愈加重视和经济进一步发展提升,“非改租”不仅是资产价值模式的再创新,也是响应国家号召可以为更多的城市新青年提供更有品质的租赁住房产品,实现“安居乐业”的民生福祉工程。