最新|深圳机场紧急通告!这些机票可免费退改!

6月18日,广东新增6例本土确诊病例,涉及广州、深圳、佛山、东莞4地。
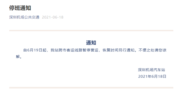
其中,深圳新增1例确诊病例系机场餐厅工作人员。刚刚,深圳机场发布通知,今天13时起,对所有进入深圳机场航站楼(含地面交通中心)的人员须出具48小时内的核酸检测阴性证明。深圳机场汽车站跨市客运线路今天起也暂停营运,恢复时间另行通知。
此外,昨天还有一对夫妻分别在东莞、深圳确诊。同时,深圳、东莞两地升级为中风险地区。
昨夜今晨,包括东方航空、海南航空、西部航空、天津航空等多家航空公司分别发布涉深圳航线免费退改政策。
深圳机场最新要求
刚刚,深圳机场发布通知,因疫情防控需要,自今天(6月19日)13时起,对所有进入深圳机场航站楼(含地面交通中心)的人员加强管控,在现有测温、“健康码”查验基础上,所有人员必须出具48小时内的核酸检测阴性证明。如无法出具有效核酸检测证明,将无法进入航站楼等区域。
航班运行方面,深圳机场与各航空公司就近期航班计划调整每天进行协调会商,自今天(6月19日)起,各航空公司在科学评估阶段性市场需求和运行保障能力的基础上,将按一定比例合理调整深圳方向进出港航班,在满足旅客出行需求的同时,确保现场运行安全平稳有序。具体航班信息请旅客提前联系购票航空公司了解,合理安排出行。
据深圳机场公共交通微信公众号消息,自6月19日起,深圳机场汽车站跨市客运线路暂停营运,恢复时间另行通知。
图片
深圳机场全员核酸检测
据悉,深圳机场6月18日紧急发文,要求机场范围内所有员工在18日内完成一次核酸检测。
图片
多航司发布涉深航线免费退改政策
6月18日起,东航、海航、吉祥航空等多家航司陆续发布涉深航线免费退改政策。
● 东方航空
● 海南航空
疫情防控期间深圳进出港旅客乘机提示及海南航空、大新华航空涉及深圳进出港国内航班票务处理规定
尊敬的旅客:
根据深圳市最新防疫要求,现发布深圳进出港旅客乘机提示及海南航空、大新华航空涉及深圳进出港国内航班票务处理规定:
一、深圳进出港旅客乘机提示
1. 深圳宝安国际机场近期航班情况变动较大,请旅客去往机场前提前查询航班情况,如遇航班变动,请及时调整您的出行计划。
2. 旅客可在深圳宝安国际机场候机楼内自助设备办理乘机手续,尽量减少携带托运行李,持电子登机牌或身份证即可通过安检、自行登机,从而有效减少排队等候时间与人员聚集情况。
3. 深圳宝安国际机场T3航站楼国内贵宾休息室1厅、2厅以及贵宾车接送服务自2021年6月18日开始暂停使用,恢复时间另行通知。
二、海南航空、大新华航空涉及深圳进出港国内航班票务处理规定
1 适用范围
1.1 适用出票日期:2021年6月18日(含)之前;
1.2 适用航班日期:2021年6月14日(含)至2021年7月15日(含);
1.3 适用航班:由海南航空(HU)、大新华航空(CN)实际承运的涉及深圳进出港国内航班和海南航空(HU)、大新华航空(CN)为市场方涉及深圳进出港国内代码共享航班。
2 客票处理方案
2.1 在客票有效期内办理退票手续
2.1.1 如您在航班离站前已取消客票订座记录,可至原购票渠道办理免费退票业务,不收取退票费。
2.1.2 如您在航班离站前未取消客票订座记录,按照原客票使用条件办理退票业务。
2.1.3 如您在我司官网购买的客票,请在官网点击“其他原因”提交退票申请。
2.2 在客票有效期内办理变更手续
2.2.1 如您在航班离站前已取消客票订座记录,可免费变更至2021年7月15日(含)之前同航线、同服务等级航班一次(如您的客票涉及跨服务等级变更,可免收变更手续费,但需补齐票款之间的差额);如客票按照以上原则办理过客票变更后再次提出客票变更或申请退票,在客票有效期内按照变更后的客票使用条件办理。
2.2.2 如您在航班离站前未取消客票订座记录,将依据原客票适用条件办理变更业务。
2.2.3 办理免费变更业务地点:您通过海南航空各直属售票处,海南航空呼叫中心、海南航空官网(含官网APP)及官网OTA旗舰店购买的客票可至原购票渠道办理;您通过其他渠道购买的客票或您购票渠道无法办理免费变更业务时,可在海南航空各直属售票处或海南航空呼叫中心办理。
2.2.4 如您需变更航程或变更承运人,建议您将原客票办理退票后另购新票。
2.3 已购买随心飞产品客票的旅客,如符合本方案免费退票、变更条款的,须在原出票渠道自助办理非自愿退票,并注明疫情原因影响,经后台人员审核符合则予以通过。
本方案自2021年6月18日起生效。请您在出行前务必确认本人符合出行要求,及时了解出发地和目的地的防疫政策,做好出行安排。
感谢您的理解与支持。
海南航空控股股份有限公司
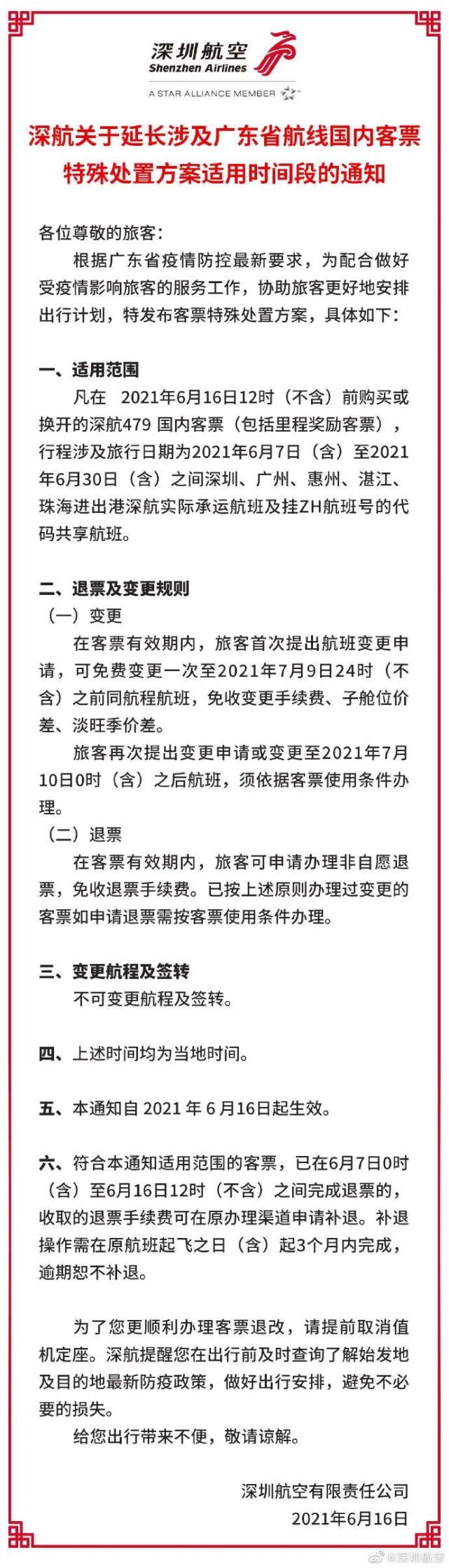
● 深圳航空
图片
● 吉祥航空
● 西部航空
关于疫情防控期间西部航空针对深圳疫情实行国内航班机票免费退改规定的温馨提示
尊敬的旅客:
为旅客提供便利,体现民航真情服务,根据深圳新冠疫情防控现状,经研究决定,现下发疫情防控期间西部航空针对深圳疫情实施国内航班机票免费退改规定, 具体如下:
一、适用条件
㈠ 适用出票日期:2021年6月18日(含)之前。
㈡适用航班日期:2021年6月14日(含)至2021年7月15(含)。
㈢ 适用票证:847 国内票证以及使用非 847 票证互售的 PN 国内航班客票。
二、航班范围:
符合以下适用航班范围之一的国内客票均可按本文规定执行:
㈠凡在2021年6月18日(含)之前购买的,旅客实际旅行行程涉及深圳,且可以提供本人旅行(或入住)日期为2021年6月14(含)至 2021年 7 月 15 日(含)期间涉及深圳的下列材料之一:包含但不限于深圳进出港客票、与PN客票组合使用的其他航司机票(可为分别购买的机票);火车票等地面交通运输凭证;深圳的酒店预订单。
㈡ 旅客于2021年6月18日(含)之前已购买且航班日期为 2021年 6月14日(含)至 2021年7月15日(含)的西部航空实际承运的和西部航空为市场方的代码共享航班的国内客票,可提供因深圳疫情隔离证明材料、拒载证明的。
三、客票处理规定:
㈠ 客票有效期内退票
符合“适用航班范围”规定,按要求提前取消订座记录的客票,可在客票有效期内至原购票地办理免费退票业务,免收退票费。未按要求提前取消订座记录的客票,依据原客票使用条件办理退票业务。
㈡ 客票有效期内变更航班
在航班离站前已取消订座记录的客票,可免费变更至2021年7 月15日(含)之前,同航线、同服务等级航班一次(如涉及跨服务等级变更,可免收变更手续费,但需补齐票款差额);如按照以上原则办理过客票变更后旅客再次提出客票变更或退票申请,需在客票有效期内依据变更后客票的适用条件办理。
2.我司各直属售票处、呼叫中心所销售的客票、可至原购票地办理。
3.官网、代理人所销售的客票,可至我司各直属售票处、呼叫中心办理。
4.未按要求提前取消订座的客票,依据原客票使用条件办理变更业务。
5.已免费改期过一次则不再免费改期。
㈢ 客票有效期内签转
按原客票使用条件办理。
㈣已办理退票、变更业务的客票,不再返还已收取的退票/变更手续费和票款差价。
㈤同一或连续票号的均为西部航空实际承运的联程航班,其中一段符合本文免费退改的适用条件,其它航段同时办理退票或变更,可按本文规定免费办理。
四、其它
涉及不正常航班客票保障,按照现行的不正常航班票务规则办理。
● 天津航空
尊敬的各位旅客:
为全力做好新型冠状病毒肺炎疫情防控工作,根据深圳防疫政策,经研究决定,特调整下发2021年6月18日(含)前已购天津航空涉及深圳进出港国内航班票务处理规定的通知,具体内容如下:
1、适用条件
1.1、适用范围:在2021年6月18日(含)之前已购买且乘机日期为2021年6月14日(含)至2021年7月15日(含)的国内客票。
1.2、适用航班:由天津航空实际承运的涉及深圳进出港国内航班(含经停深圳航班)和天津航空为市场方的涉及深圳进出港代码共享航班(含经停深圳航班)。
1.3、适用票证:826国内票证以及使用非826票证互售的GS国内航班客票。
2、客票处理规定:
2.1、客票有效期内退票
2.1.1在航班起飞前已取消订座的客票,可至原购票地办理免费退票业务,不收取退票费。
2.1.2在航班起飞前未取消订座的客票,依据原客票使用条件办理退票业务。
2.1.3 旅客提交退票时,需要以“非自愿退票”形式提交需求。
2.2、客票有效期内变更航班
2.2.1在航班起飞前已取消订座的客票,可免费变更至2021年7月15日(含)之前,同航线、同服务等级航班一次(如涉及跨服务等级变更,可免收变更手续费,但需补齐票款差额);如旅客再次提出变更及退票申请,需在客票有效期内依据变更后的客票使用条件办理。
旅客办理退改签渠道:
我司各直属售票处、呼叫中心所销售的客票、可至原购票地办理;
官网、代理人所销售的客票,可至我司各直属售票处、呼叫中心办理。
2.2.2 航班起飞前未取消订座的客票,依据原客票使用条件办理变更业务。
2.3客票有效期内签转:按原客票使用条件办理。
2.4已提交退票申请,完成变更业务的客票,一律不再返还已收取的退票/变更手续费和票款差价。
2.5同一或连续票号的均为天航实际承运的联程航班,其中一段符合本文免费退改的适用条件,其他航段同时办理退票或变更,可按本文规定免费办理。
广东18日本土新增6例
6月18日0-24时,广东省新增6例本土确诊病例,广州报告2例,深圳报告2例,佛山报告1例,东莞报告1例。
广州:
新增2例确诊 均在集中隔离观察发现
6月18日0时至24时,广州新增2例境内确诊病例,均为荔湾区白鹤洞街封闭区内居住人员,6月7日已纳入隔离酒店集中隔离,开展医学观察。新增病例的密接者、次密接者均已纳入集中隔离医学观察。
病例详情
确诊病例1:女,43岁,常住广州市荔湾区白鹤洞街道鹤园东十三巷。为6月8日确诊病例5的密切接触者。
确诊病例2:女,69岁,常住广州市荔湾区白鹤洞街道鹤园东十三巷。为6月10日确诊病例6的密切接触者。
新增2例确诊病例均从密切接触者排查发现,在酒店集中隔离期间检测新冠病毒核酸阳性,即转广州市第八人民医院隔离治疗。
今早,广州召开疫情防控新闻发布会,广州市卫生健康委副主任、新闻发言人陈斌表示,从近日广州陆续出现的零星散发病例来看,虽然这些病例均在集中隔离酒店发现,但集中隔离前在封闭封控管理区有着较为广泛的活动史,可能仍然存在潜在的密接者,仍然存在一定的社区传播风险。
深圳:
新增2例确诊病例其中一例为机场餐厅服务员
一地中风险
病例详情
病例一,男,35岁,深圳市南山区后海航天科技广场A座某公司员工,居住在东莞市南城区百悦尚城。17日晚,该病例到北京大学深圳医院发热门诊就诊并留院观察,核酸检测初筛阳性;18日经市疾控中心复核为阳性,随即转送至市第三人民医院应急院区隔离治疗,诊断为新冠肺炎确诊病例(普通型)。其妻子于18日在东莞市诊断为新冠肺炎确诊病例。截至目前,已确定该病例有密切接触者184人,均已纳入集中隔离观察。
病例二,女,21岁,深圳宝安国际机场某餐厅服务员,居住在深圳宝安区福永下十围商住街71号新蓝天公寓。15日在重点人群排查中核酸检测结果为阴性;17日再次排查,核酸检测初筛阳性;18日市疾控中心复核亦为阳性,随即转送至市第三人民医院应急院区隔离治疗,诊断为新冠肺炎确诊病例(轻型)。18日,市疾控中心完成新冠病毒基因测序,该病例携带的病毒与CA868国际航班输入的3例阳性病例和14日报告的确诊病例完全同源,均为Delta变异株(B.1.617.2)。截至目前,已确定该病例有密切接触者110人,均已纳入集中隔离观察。
深圳市卫健委日前消息,自18日起,深圳市宝安区福永街道下十围商住街71号新蓝天公寓由低风险地区调整为中风险地区。
佛山:
新增一例本土确诊病例
此前多轮核酸检测结果均为阴性
18日0时至18时,佛山市新增1例本土新冠肺炎确诊病例 。
病例详情
男,83岁,现住佛山市南海区桂城街道中海锦城小区。该小区4日被纳入封控管理区域。期间,该病例接受多轮核酸检测,结果均为阴性。17日,作为确诊病例同楼栋人员,按规定实施集中隔离医学观察。18日集中隔离期间检测新冠病毒核酸阳性,即转定点医院隔离治疗,诊断为确诊病例。
东莞:
新增一例本土确诊病例
一地中风险
多个高速路口只进不出
病例详情
女,30岁,家住东莞市南城街道百悦尚城小区。17日16时左右开始发热,伴咽痒、咳嗽、流涕,19时自驾车前往东莞康华医院发热门诊就诊,体温检测38℃,18日凌晨初筛结果鼻咽标本、咽拭子标本均呈阳性,18日第二次采集样本,鼻咽标本核酸阳性、咽拭子标本核酸阳性。经专家会诊确诊为新冠肺炎病例(轻症),已转运至定点收治医院隔离治疗,目前情况平稳。
此外,东莞市新冠肺炎疫情防控指挥部18日晚还宣布,对东莞共计13处新冠肺炎疑似病例有活动轨迹的重点区域采取封闭管理措施,封闭出入口,人员足不出户。并对东莞多个高速路口所有车辆采取管控措施,只进不出,待有核酸检测结果后再变更管控措施。
6月19日起,东莞市南城街道百悦尚城小区2栋由低风险地区调整为中风险地区。
图片
△18日,广东东莞城区部分镇街开展全民核酸检测。(图片来源:人民视觉)
编辑 | 顾颖 霍然
综合 | 深圳机场发布 澎湃新闻 民航资源网 广州日报等