苏州一上市公司幕后老板涉黑被判无期

一家上市公司的实控人,常常让人联想到那些在资本市场上混得风生水起的商业大佬,或是低调收敛的隐形富豪。
不过,最近苏州却有一家上市公司的实控人,因为涉黑、非法拘禁、诈骗、敲诈勒索、聚众斗殴、行贿等11项罪名,被法院判处无期徒刑。同时还要被没收个人全部财产,罚金人民币1217万元。
判决书公告后,公司公告称,主要经营管理层稳定,实控人被判决不会对公司产生重大影响。但是无法回避的是,由于实控人被没收个人全部财产,公司是否存在控制权转移问题?
图片
PART 1|壹
实控人被判无期
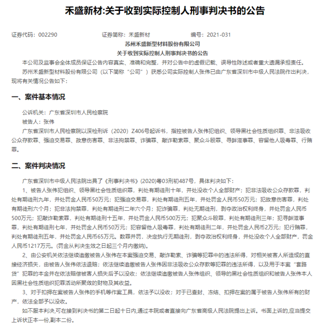
5月31日下午,苏州上市公司禾盛新材(002290)公告了一份有关实控人的刑事判决书。
图片
公告显示,公司实控人张伟因涉黑、非吸、敲诈勒索、行贿等多共计11项罪名,由深圳市中级人民法院决定对其执行无期徒刑,剥夺政治权利终身,没收个人全部财产,还要交1217万的罚金。
张伟的个人财产中就包括了其持有的禾盛新材的部分股权。
公开资料显示,禾盛新材目前第一大股东为深圳市中科创资产管理有限公司(以下简称“中科创资产”),持有上市公司股份数量为7767万股,持股比例为32%。
图片
天眼查显示,中科创资产的实控人正是张伟,而张伟通过中科创资产间接控股禾盛新材,与此同时他还控股多家子公司,大多数是一些投资管理类企业。
据了解,中科创资产于2015年4月3日成立,是中科创金融控股集团全资子公司,后者的大老板就是张伟。
中科创金控于2004年成立,主营业务涵盖财富管理、产业基金、资本投资、互联网金融、融资担保和小额贷款等,这也是很多民营企业做大之后都要去做的事情。
张伟到底出了什么事情呢?
据张伟妻子王涛在网上公开发布的文章显示,2018年9月22日,张伟在深圳出关准备前往中国香港和家人过节时被拦下,原因是“涉嫌行贿,不能出境”。
2018年10月25日晚,张伟被纪委监委办案人员带走,次日被监委留置。
2019年1月23日,张伟被刑事拘留,其从广东省纪委惠州工作点转移至深圳接受警方调查,理由是涉及黑社会专案。
2021年2月1日,深圳中院开庭审理张伟、韩作纪等19名被告人和中科创等4个被告单位的涉黑案。
然后就是禾盛新材的公告,将刑事判决书公之于众。
图片
实控人即将面临牢狱之灾,对此,禾盛新材在公告中表示:张伟未在公司任职,也没参与公司主营业务的经营决策,目前管理层人员稳定。言下之意就是:大家不用慌,问题不大。
作为上市公司,面对突发情况作出如此回应也是很正常的,公司不慌,才能稳定军心、安抚投资者。
禾盛新材上市11年两度更名,中间还换了一次大老板,可谓是命运多舛。
PART 2|贰
两换老板,两度更名
禾盛新材成立于2002年,是一家苏州本地民营企业,公司以家电用外观复合材料为主营的传统制造业公司,简单的讲就是买进钢材,加工制造成洗衣机、冰箱等家电的前板后板。
2009年9月3日,禾盛新材登陆深交所上市,由于行业比较小众,技术门槛不高,毛利率较低,公司一直以来的利润都只有千万级,同时营收规模也保持稳定,2010-2016年,公司的营收规模始终稳定维持在11亿上下,其中2016的营收和2010年相差无几,可以看出公司在市场中的地位长期保持稳定,同时当时公司股本约为2亿多,因此便成为了很多人眼里优质的“壳”资源。
图片
2015年前后,彼时的中科创掌门人张伟风头正盛,一心要收一家上市公司,先后在争夺天目药业和新黄浦两个项目上失败后,不甘心的他,几经搜寻之下,盯上了禾盛新材这个好苗子。
2015年5月13日,禾盛新材发布公告,当时的实控人赵东明、以及他大舅子蒋学元、连同另外一名股东章文华,三个人以每股20元的价格,向中科创资产合计转让上市公司12.87%的股份,中科创花了5.424亿一跃成为二股东。
2016年2月-5月份期间,伴随着禾盛新材原股东一路的减持,中科创又通过大宗交易增持了1020万股,持股比例来到了17.71%。
再之后,中科创通过参与定增,一路增持到最后终于成为禾盛新材第一大股东,而张伟作为幕后大老板,顺理成章成为公司实际控制人。
中科创入主之后,第一件事就是给公司改名字。2016年12月14日,禾盛新材公告表示,公司名称将由“苏州禾盛新型材料股份有限公司”变更为“苏州中科创新型材料股份有限公司”股票简称由“禾盛新材”变更为“中科新材”。
第一次更名的原因是:控股股东已变更为中科创,为了公司发展的需要。
有趣的是,2020年12月1日,中科新材发布公告表示,鉴于公司近一年来的营业收入绝大部分来源于家电制造业,为贴合公司实际业务,提升公司产品竞争力,更好的发展公司主营业务,公司决定改回叫“禾盛新材”。
根据禾盛新材历年的经营情况来看,在张伟掌权之后,自2017年起,营收规模确实得到了显著提高,从之前的11亿上下徘徊,直接上升一个档次,2017-2020年间,公司实现营收分别为14.32亿元、17.34亿元、17.26亿元、18.22亿元。
同时从营收结构来看,家电复合材料占了大头,2017-2020年,这部分营收占总营收的比重分别为 92.38%、90.98%、94.62%、98.04%,实控人张伟入主后,为公司带来的新业务是“商业保理”,可这部分业务对于公司营收的贡献一直微乎其微。
虽然2017年之后营收大涨,但是禾盛新材的净利润却是没有起色,仍然是千万级别,甚至2019年还出现了11.98亿元的亏损。
也就是说,在张伟入主禾盛新材之后,公司的整体经营并没有因为得到改善,相比之下盈利能力反而变得更不稳定。
PART 3|叁
控制权何去何从?
判决书显示,张伟全部个人财产都被没收,这一部分也包括了实控人手中的上市公司股份,这些股份被没收之后,是由有关部门寻找下家“接盘”,又或者是通过司法拍卖进行变现,尚不可知,并未查到相关类似案例。
不过,网上有一条于2019年11月发布,上海金融法院关于执行程序中处置上市公司股票的规定(试行)这一文件中,对于法院在执行程序中对上市公司股票的处置进行过相关规定。
规定指出,对上市公司股票的处置应尽可能降低对证券市场的影响,有效维护证券市场稳定,防范市场风险。
拟处置的上市公司股票数量小于30万股或交易金额小于人民币200万元,或者拟处置的上市公司股票数量虽大于30万股或交易金额大于人民币200万,但其数量小于该股票决定处置日前二十个交易日的平均成交量,处置该股票不会对价格产生较大影响的,优先选择在股票二级市场以集中竞价方式强制卖出。
处置的上市公司股票数量大于30万股或交易金额大于人民币200万元,且在股票二级市场强制卖出可能对该股票价格产生较大影响的,优先选择适用大宗股票司法协助执行方式。
大宗股票司法协助执行方式细节较多,比较复杂,大致思路是评估股票的数量、性质、市场价格、持股比例等相关因素,用于确定是否分拆处置及分拆后的最小竞买申报数量,分拆单元数量不得超过200份。然后再对分拆后的股票进行细致的处理。
张伟作为禾盛新材的实控人,手中持股共计7767万股,按照5月31日收盘后公司股价计算,这笔股票价值约为5.54亿元,目前禾盛新材市值仅为17.31亿元。
一次性处置价值5.54亿元的股份,想必也是一项庞大和漫长的工作。
当然,具体案件情况有所不同,上述规定是否适用于本案尚不确定,但这种处置方案可以作为参考对照。
目前,禾盛新材的第二大股东是赵东明,也就是公司最开始的实控人,他目前持有上市公司股份数为4898.45万股,占比为22.63%,他会否重新成为公司的主导者呢?
如果不然,下一任实控人又会是谁呢?他又将带领公司走向何方呢?
材料来源:江苏金融圈
奔流财经社招募开始了
诚招媒体运营高手、写作小组成员
有意者请与主编联系
奔流财经社”,原名“金融街1号