西安2021学区划分大全!热点板块名校学区引发关注!

买房能进入好学校的学区,不但自己的孩子能有一个更好的教育环境,利于成长,对房子的保值增值也是重要加分项。
西安公办中小学学区每年一划分,成熟的老区基本没变化,关注的焦点是正在发展中的新区,每年的变动情况撩人心弦。
2021年的也不例外。
今年学区划分值得关注的重点是西安国际港务区奥体板块、西咸新区能源金贸区核心区等新兴重点板块的新盘学区归属
图片
西安城六区的开发区中,今年最为值得关注的是西安国际港务区奥体板块的学区划分!
—— 01 西安国际港务区 ——
西安国际港务区奥体板块目前房价在1.3-1.6万/㎡,这与区域发展、名校+引入等关系密切,也是目前西安中心城区房价较低、购买较热的区域。
截止目前,西安国际港务区已引入铁一中、陕师大以及高新一中,都在奥体板块。2021年的学区划分,铁一中、陕师大附小的学区范围基本确定!
铁一中陆港小学:进入该校学区的有西安全运村已落户范围,骞村社区、西庄社区、四合社区拆迁也进入该校临时过渡学区。
陕师大陆港小学:进入该校学区的有华润未来城市、汇悦城已落户范围,以及陆旗营村、新寺社区。
铁一中陆港中学:进入该校学区的有陆港金海岸、枫林九溪、西安全运村等已落户范围及附近村子。
陕师大陆港初中:进入该校学区的有华润未来城市、绿地国港城已落户范围,以及附近村子。
颐馨湿地壹号、陆港滨河湾的就读小学是陆港实验小学(铁一中陆港小学教育联合体),绿地国港城的就读小学是陆港二小。
至此,西安国际港务区奥体板块楼盘的学区划分态势基本明朗。预计,随着其它在建项目交房后和高新一中建成后,届时学区划分还或有微调。
图片
图片
图片
—— 02 浐灞生态区 ——
图片
图片
—— 03 经开区 ——
图片
图片
图片
—— 04 曲江新区 ——
图片
图片
—— 05 航天新城 ——
图片
—— 06 高新区 ——
图片
图片
西咸新区值得关注的是西咸能源金贸区、泾河新城文旅板块、秦汉新城兰池大道板块、沣西新城统一路板块、空港新城都市文化生活服务板块的学区划分。
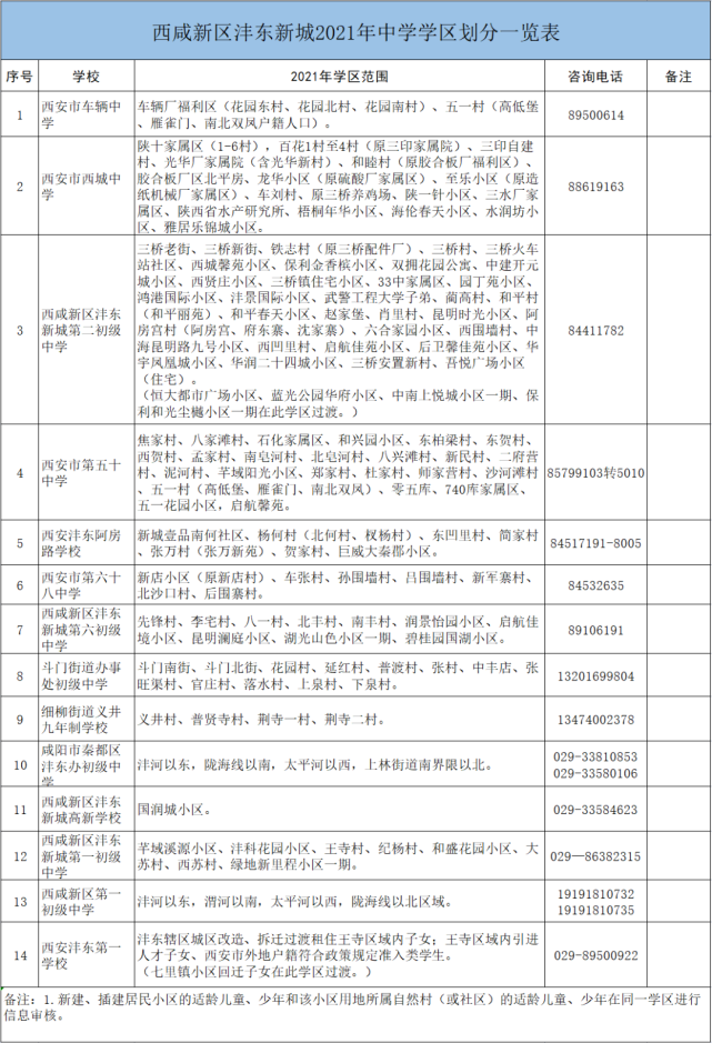
—— 07沣东新城+能源金贸区 ——
西咸能源金贸区原属沣东新城范畴,因而2021年学区划分由沣东新城统筹安排。 目前,区域新房价格在2万/㎡左右,名校学区划分备受关注。
关注的焦点是核心区的西咸新区第一小学该校委托给高新一中直管办学,这意味着进入该校学区之后,孩子的教育前景和房子的价值保障是无可置疑的。
2020年的学区划分显示,西咸新区第一小学的学区范围是陇海线以北、沣泾大道以东、太平河以西、沣安路(渭水园小区北界)以南区域。
2021年学区划分之前,沣东对在2020年已纳入西咸新区第一小学学区的沣太花园、阳光城·官邸等进行摸底调研,有把这些小区排除在该校学区之外的意思,引发广大业主不满。
从今年情况分看,学区范围没有变化,但纳入到西咸第一小学南校区和西咸第一小学统筹招生(下表中35和36),且把沣泾大道以西的蔷薇溪谷纳入该校学区过渡。
从规划看,西咸能源金贸区核心区的教育资源总量后续还将有增加,已有消息说将再度引入名校,预计还需3左右的时间,区域学区划分才能基本稳定。
图片
图片
—— 08 沣西新城+西咸文教园 ——
沣西新城的值得注意的是,沣西新城第四学校(小学+初中)的学区划分,一些新盘的学区也基本确定。
沣西新城第四学校2021年的学区范围是丰邑大道以东,沣河以西,西宝高速(现为西兴高速)以南,统一路以北。
这意味着区域内的新建项目中铁·沣河湾、中交·长安路和港中旅项目,虽然尚未交房入住,但未来就读学校已经明朗。
图片
—— 09 秦汉新城 ——
秦汉新城2021年学区划分值得关注的是新城直属的秦汉小学的学区划分,兰池大道板块的多个新建小区就读学校已明朗。
目前,兰池大道一线的春城十八里、枫丹丽舍、德杰国际城、星河湾、万科理想城、中天诚品、启迪未来科技城、旭辉江山阅,都纳入了该校学区。
同时,这些小区的初中学区是新城直属的秦汉中学。
图片
图片
—— 10 泾河新城+泾阳城区 ——
泾河新城值得关注的是委托给陕师大附小附中的泾河二小、泾河三小,以及泾河一中等的学区划分,还有就是民办的西咸新区黄冈泾河学校的招生范围。
泾河二小2021年学区范围是崇文镇范围随迁子女、崇文尚学、湖城印象;泾河三小的学区范围是金田玉村、山西庄村、阜下村8、9组,在乐华城附近买房的人士,要注意所选择的新盘是不是在这个范围内。
西咸新区黄冈泾河学校小学的招生范围是西咸新区,初中的招生范围是西安市(含西咸新区)。不久前有消息说原与该校学位挂钩的黄冈学府城,目前不挂钩了。
图片
图片
图片
——11 空港新城 ——
空港新城2021年学区划分值得关注的是都市文化生活服务板块,即底张办辖区为主的区域,目前的公办学区的小学是幸福里小学、中学是晋公庙中学。
正在建设的空港实验学校(中心校),目前尚未划分学区范围,这是2022年该板块的学区划分看点。
图片
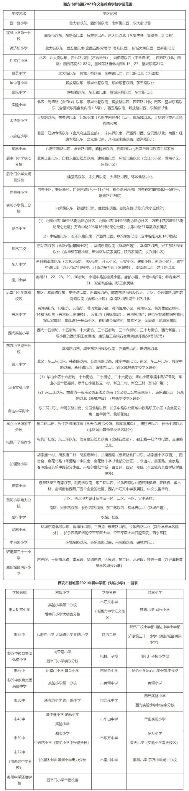
西安城六区未央、莲湖、新城、灞桥、新城、碑林和长安区2021年的学区划分基本没啥变化。
—— 12 雁塔区 ——
图片
—— 13 灞桥区——
图片
—— 14 莲湖区 ——
图片
图片
—— 15 新城区 ——
图片
—— 16 未央区 ——
图片
图片
图片
图片
—— 17 碑林区 ——
图片
—— 18 长安区 ——
图片
图片
图片
西安郊区县阎良区(航空基地)、高陵区、临潼区、鄠邑区和蓝田县、周至县2021年的学区情况如下:
——19 阎良区+航空基地——
图片
图片
—— 20 高陵区——
图片
—— 21 临潼区 ——
图片
图片
—— 22 鄠邑区 ——
图片
—— 23 蓝田县 ——
图片
—— 24 周至县 ——
图片
信息=西安教育局 编辑=六言 编审=周鑫