干货|过欠压、过流、过温、软启动、CNT保护实际电路详解

输出过压保护电路
当用户在使用电源模块时,可能会由于某种原因,造成模块输出电压升高,为了保护用户电路板上的器件不被损坏,当模块的输出电压高于一定值时,模块必须封锁脉冲,阻止输出电压的继续上升。
图片
D320产生一个5.1V电压基准送至运放U301反相输入端,R330、R334、R336用于检测输出电压、检测电压值送至运放U301同相输入端。
输出电压没有达到过压保护点时,运放U301 5脚的电压小于6脚的电压,运放输出为低电平,输出正常。
输出电压Vo升高到设定检测点电压时,电阻R336、R334、R330检测的分压比送入运放U301的5脚,此时5脚电压高于6脚电压,运放U301输出高电平,封闭控制芯片PWM信号,模块输出电压为零。
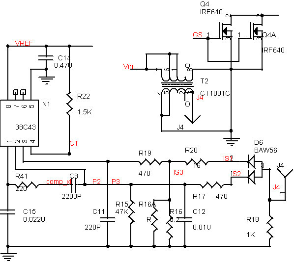
过流保护电路实例(1)
图片
图2.过流保护电路实例
工作原理
T2采集模块原边开关管的输入电流,采样电流经取样电阻R18转换成电压信号,再经两路开关二极管(D6)整流形成两路控制信号。一路峰值信号去控制38C43的3脚;另一路准峰值电平进入38C43 EA的反相输入端2脚。
采用CT作电流采样的好处是采样电路功耗小,采样电路灵活,CT可以放置在MOSFET开关管的D极或S极,也可以串联于主变压器原边的Vin+端。缺点是电路稍复杂,体积大,CT存在大占空比时不能有效复位的问题。CT采样一般用于中大功率的模块。
3843PWM芯片介绍
图片
图3.3843芯片内部结构图
芯片工作原理
虚线所框部分为38C43芯片内置的误差放大器和电流放大器。误差放大器的输出经过内部分压后(被钳位到1V),进入电流放大器的反相输入端,与电流采样信号比较后进入PWM产生电路。最终在芯片的6脚输出PWM信号。
在这里,误差放大器被用来作OCP保护,电流控制放大器I/A作峰值电流限流保护。
误差放大器E/A用于准峰值限流。当38C43反相输入端2脚的直流电平达到2.5V时,误差放大器E/A起作用,使38C43的6脚输出驱动信号占空比D减小,达到模块OCP之目的。
图片
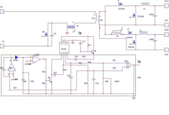
过流保护电路实例(2)
图片
图4.过流保护电路实例
工作原理
T3是电流互感器,用于电流采样,VD1用于整流,VD2、R9用于T3的磁恢复,C2用于滤波。当主开关管导通时,T3采样其电流并将电流信号缩小输出,通过VD1整流,并通过R8将其转换成电压信号。此电压信号通过R3输出给U1(PWM芯片,UC3844)的3脚,当3脚的电压超过1V时,U1通过内部的电路,减小6脚输出信号的脉宽,这样就减小了输出电压,从而达到原边限流的目的。当主开关管截止时,T3通过VD2、R9进行磁恢复,使T3磁势回零。
图片
过流打嗝电路实例
图片
图5.打嗝电路实例
工作原理
当输出电流出现过流时,电流互感器副边通过R31和 R29//R29A就会在R30上面形成的电压升高,从而使N2C的12管脚电压升高超出负向输入端基准电压(2.5V),实现运放N2C的翻转。
当N2C实现翻转后就会对电容C46充电而C46上面的电荷只能通过电阻R76放掉,因此通过选择R76的阻值来确定放电时间常数,从而确定打嗝限流的持续时间。
在N2C实现翻转后将N2D的3脚电平抬高,导致N2D翻转,将38C43的1管脚拉低,从而封锁38C43工作。
过温保护电路举例 (1)
图片
图6.过温保护电路实例1
工作原理
当温度继电器K104检测点温度低于80±5℃时,K104保持吸合短路状态,HOT 与PROTECT信号均为低电平,电源模块正常工作。当检测点温度达到80±5℃时,温度继电器触点断开,HOT 与PROTECT信号变为高电平,在PROTECT 信号作用下,电源模块保护关机,达到保护电源模块免受过温损坏的目的。
电源模块保护关机后,温度继电器温度下降,下降到一定程度后温度继电器恢复吸合状态,HOT 与PROTECT信号变回低电平,电源模块恢复工作。
这里介绍一种交流输入浪涌电流抑制电路,该电路一般应用于AC/DC整流模块中,抑制上电启动时交流输入通过整流桥对大容量滤波电容的冲击电流,以减小模块上电时对电网的影响,同时对模块和配电相关器件起保护作用。
软启动电路举例 (1)
图7.软启动电路1
工作原理
当输入刚加电时,继电器K102处于常开状态,输入通过R104,G101对电容C109、C110充电,由于电阻R104的存在,限制了C109,C110的充电电流。当电容C109、C110电压充到一定数值后,模块辅助电源启动。START信号在辅助电源上电时为高电平。再经过一定时间的延时,START信号变为低电平,启动输入继电器吸合,模块开始正常工作。
软启动电路举例 (2)
下面介绍一种DC-DC软启动电路,该电路一般应用于中、小功率DC-DC变换器中。其目的,主要是为了:(1)、避免电源模块输出端出现电压过冲,从而引起过压保护电路产生误动作;(2)、降低开关元件、输出滤波电容器的应力,从而提高产品的可靠性和延长其元器件的使用寿命。
图片
图8.软启动电路2
工作原理
当UC3843的7脚注入直流电压VCC时,8脚上就有5V电压输出,通过R848给C840充电,当C840上的电压大于三极管V808发射极电压时,V808截止,UC3843的6脚就有脉宽电压输出。(该输出脉宽电压并不是一开始有输出,脉宽就能达到最大,而是随着电容器C840上的充电电压的逐步升高而逐步展开的)。
当VCC掉电时,UC3843第8脚输出为0,此时,储存在C840上的电压,只能通过D818、R859来快速释放掉。这样做的目的,主要是为了保证VCC在第二次来电时来电时,使UC3843第六脚输出的PWM脉宽电压有一个逐步展开的过程。
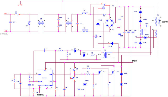
欠压,过温,CNT保护综合电路举例(1)
图片
图9.综合电路1
电路说明:
Vcc:13V辅助电源电压
N12:2.5V基准
欠压保护原理
输入欠压保护比较由运放N5C提供,其中pin9为N12提供的2.5V的基准电压,当输入电压低于36V并继续降低时,由R37,R54,R99,R100组成的分压网络分得的电压Vpin10也继续降低,当Vpin10
过温保护电路原理
过温保护比较由运放N5B提供,其中pin6为N12分压后提供的基准电压。RT为负温度系数的热敏电阻,当温度升高时,其阻值减小,由N12通过RT,R84,R83分压,使Vpin5的电压升高,当Vpin5>Vpin6时,N5B输出翻转为高电平,通过D12使Vpin9电压升高,N5C输出PRO翻转为低电平,经过逻辑电路将38C43的pin1拉低,关断输出。为了避免在过温点附近频繁保护,增加回差功能,由R56提供。
CNT电路原理(以负逻辑为例)
CNT功能比较由运放N5A提供,其中pin2为N12分压后提供的基准电压。负逻辑功能时,R58断开。如果RC1接-VIN,则Vpin3电压为0,N5A输出为低电平,N5C输出PRO为高电平,输出正常;如果RC1悬空或接高电平,则Vpin3电压从Vcc或RC1分压后大于Vpin2,N5A输出高电平,通过D12后,N5C输出PRO翻转为低电平,经过逻辑电路将38C43的pin1拉低,关断输出。
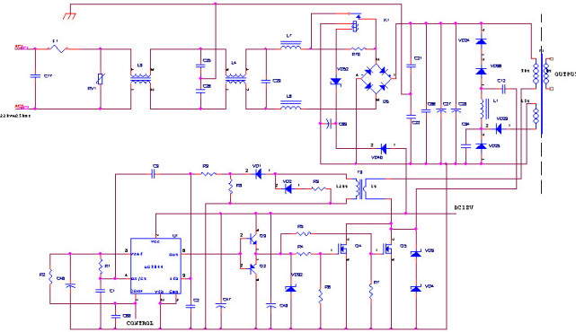
欠压,过温,CNT保护综合电路举例(2)
图片
图10.综合电路2
工作原理
当模块CNT为负逻辑时,去掉D4A、RC1,焊上D4、RC2,模块正常工作时CNT接低电平。则N2B输出低电平,此时降低输入电压,当N2A Pin2上电压低于Pin3脚上电压时,N2A输出高电平,从而Q8导通,将38HC43 Pin1拉低,使模块关断,此时N2A Pin1上电压约等于Vcc,导致N2A Pin3上电位升高,因此当欠压回复点比欠压点高,这就产生了回差。
随着铝基板温度上升,NTC热敏电阻RT1阻值下降,N2B Pin5上电位逐渐上升,当铝基板温度达到过温保护点时,N2B Pin5电位高于Pin6电位,N2B输出高电平,从而Q8导通,将38HC43 Pin1拉低,使模块关断,同样,过温保护也会产生回差。
当模块CNT 为正逻辑时,去掉D4、RC2,焊上D4A、RC1,模块正常工作时CNT悬空或接高电平。输入欠压及过温保护工作原理同负逻辑。
欠压,过温,CNT保护综合电路举例(3)
图片
图11.综合电路3
欠压,过温,CNT保护综合电路举例(4)
图片
图12.综合电路4