目前最全!昆明主城公办小学招生范围持续公布中……

3月31日上午,根据昆明市教育体育局关于一年级招生工作的安排,昆明市主城区各公办小学,都在校门口张贴了入学划片信息。同时,民办小学实行自主招生,各所民办小学的招生简章也于今天正式发布,选择民办小学的家长可入校查看,随迁子女现场确认点可在附近学校和社区进行查看。
图片
为方便家长查看,都市时报一点关注记者整理汇总了2021年部分公办小学划片范围以及民办小学招生简章。
昆明部分公办小学划片范围
五华区
武成小学海源校区
图片
文林小学
红旗小学
图片
师大附小文林校区
图片
龙翔小学
图片
先锋小学
图片
五华区外国语实验小学
招收以下范围内(除高新区)的本地居民适龄儿童:
洪家营新村、黄土坡一社、二社;
滇缅大道(虹山北路口-黄土坡立交桥);
金泰国际(一期、二期、三期);
二环西路(小屯立交桥-科业路口)以东、二环北路(小屯立交-普吉路)以南、普吉路(二环北路-滇缅大道)以西,科业路以北。
长春小学
五一路(人民中路——光华街)以东,人民中路(五一路——青年路)以南,青年路(人民中路——金碧路),金碧路(青年路——三市街)以北,三市街(东风西路——金碧路)以东,东风西路(三市街——五一路)以北;
五一路(空间俊园);除省公安厅。
春城小学教育集团新闻路校区
图片
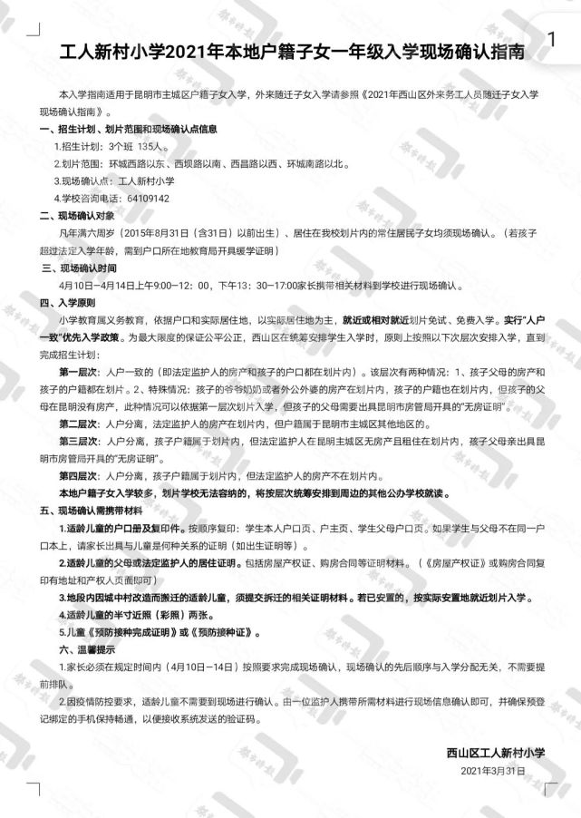
西山区
西华园小学
大观河以东、环城西路以南、环城南路以西、 石安公路以北、卢家营、河南乡等地段本地户籍。
昆湖小学
图片
工人新村小学
图片
书林一小
图片
中华小学西山学校
图片
盘龙区
盘龙小学
●人民东路校区
1、白塔路333号,白塔路325号;
2、人民东路128号-174号中的双号,人民东路93号,95号,111号,105号;
3、栗树头0-24幢;
4、大东新村1-23号(附5号除外)
● 映象校区
招收云南映象B区7至24栋,C区25至58栋,故乡的云65至69栋,桂花苑84至89栋,花好月圆一期92至109栋,花好月圆二期70至83栋(商铺除外)的本地户籍适龄儿童。
● 滨江校区
图片
拓东第一小学
东风东路南侧:从白塔路口起,东风东路樱花假日酒店至南太桥。
东风东路北侧:东风东路143号——云南建工(原东风东路34号)。
拓东路北侧:绿洲大酒店至得胜桥北侧。
人民东路:敷润桥至原天元商场。
北京路:原天元商场至塘子巷盘龙江以东的地段。
白塔路:樱花假日酒店至绿洲大酒店。
盘龙江东岸:得胜桥至敷润桥。
新迎第一小学(一部)
图片
古幢小学
图片
金康园小学
招收北京路西侧、白云路北侧、盘龙江东岸,二环北路南侧区域以及江东一期、鑫安花园、(不含滨江一期、北泰花园及廖家庙村)及白云路南侧的金利园、北京路花苑、市教委宿舍、市教委马家营教师住宅小区、翡翠郡、金洲花园、鸿兴苑、和原马家营村户口的本地户籍适龄儿童。
园博小学
图片
明通小学北辰校区
图片
云波小学
图片
重工附小
图片
官渡区
南站小学
图片
图片
东华二小
图片
董家湾小学
东片范围:东至金汁河埂(食品公司),南至海棠饭店,西至人保大厦,北至轻工厅。含大树营中营、后营适龄儿童。
具体路段:董家湾路,董家湾村,曙光路北段14-24号院,曙光路中段1-7号院,东郊路食品公司至海棠饭店,环城东路海棠饭店至人保大厦,东风东路延长线董家湾口至轻工厅。
小区范围:东方上城,董家湾组团,冷冻厂,交警一大队,果品公司,供销社宿舍,曙光新村,独立时代,银杏廊亭,春城明珠,金汁苑,桂华新园;铁路新村,通号小区,环城南路泰丽酒店一侧,黄龙山饲料厂,十二中南院
具体路段:环城东路、环城南路、岔街、拓东路四条街道环绕范围内。
和平小学
吴井路:从塘子巷口到环城路口;
环城南路:从十二中门口到春城路十字路口以西;
北京路:从外贸大楼到塘子巷口的北京路以东;
拓东路:从塘子巷口到绿洲大酒店的拓东路以南;
和平村;和平新村;和平前村;和平后村;和平北路;黄家庄;石井路;太乙桥。
前卫路小学
东至北京路、环城南路、春城路,南至二环南路,西至盘龙江,北至拓东路。
呈贡区
云南民族大学附属小学
● 昆明市呈贡区洛龙学校(云南民族大学附属小学洛龙校区)
图片
● 斗南校区
图片
主城公办小学划片信息还在持续更新中