Science重磅揭示:抑制这种分子,或可逆转肌肉衰老

图片
骨骼肌占人体质量的40%。随着年龄的增长,骨骼肌会发生结构和功能变化,50岁之后人体每十年平均会损失15-30%的肌肉质量,肌肉强度也会急剧下降。这种弥漫性肌肉萎缩和力量丧失的肌肉减少症不仅降低了老年人的生活质量,也产生了沉重的医疗负担。然而目前仍尚无延缓或逆转肌肉减少症的治疗靶点和批准的有效疗法。
近日,来自美国斯坦福大学的研究人员在《Science》上发表了题为Inhibition of prostaglandin-degrading enzyme15-PGDH rejuvenates aged muscle mass and strength的研究成果,其发现,将一种15-PGDH蛋白质的活性降低一个月,即可以恢复衰老肌肉的质量和力量。相反的是,在年轻小鼠中增加这种蛋白质的表达则会导致其肌肉萎缩。
图片
DOI:10.1126/science.abc8059
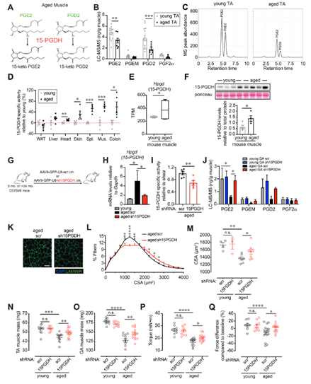
衰老过程中,骨骼肌功能的丧失主要是由于细胞与细胞间的相互作用及与炎症,蛋白质更新和线粒体功能有关的细胞信号通路异常引起的。前期研究中,研究人员发现有一种叫做前列腺素E2(PGE2)的分子可以激活肌肉干细胞(MuSCs),对受损肌肉纤维的修复和再生至关重要。其猜测,PGE2可能也会作用于成熟的肌肉肌纤维,起到维持肌肉组织动态平衡的作用。
研究人员首先检测了老年骨骼肌的前列腺素组成,发现其PGE2的水平的确出现了下降。而由于PGE2会被前列腺素降解酶15-PGDH所降解,研究人员检测了其在老年骨骼肌中的水平和活性,发现15-PGDH的比活性不仅在老年骨骼肌中升高,在老年心脏,皮肤,脾脏和结肠组织中也升高,此外,与年轻人相比,老年肌肉中15-PGDH的 mRNA和蛋白质水平也显著增加。这表明,15-PGDH是导致老年肌肉中前列腺素水平下降的潜在驱动因素
图片
PGE2降解酶15-PGDH的活性升高与衰老相关
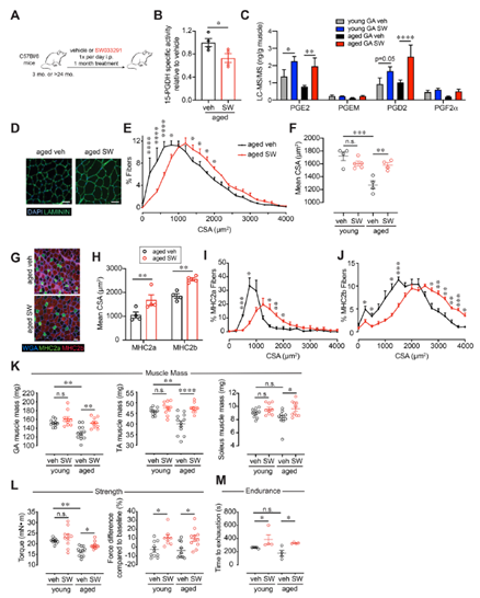
像人类一样,衰老的小鼠也会表现出肌肉减少症。研究人员推测,或许可以通过抑制15-PGDH使PGE2水平升高,进而改善老年小鼠的肌肉萎缩。其使用15-PGDH的特异性抑制剂SW处理老年小鼠,发现治疗一个月后,老年肌肉中15-PGDH的比活性显著降低,PGE2水平随之升高,与年轻肌肉相当。此外,经SW治疗的老年小鼠的肌纤维横截面积、肌肉质量和肌肉力量以及耐力均显著增加,这表明系统性降低15-PGDH活性足以抵消老年小鼠的骨骼肌萎缩并使其肌肉功能增强。
图片
抑制15-PGDH可以诱导老年肌肉中肌肉质量和力量增加
如果15-PGDH在衰老肌肉的功能丧失中确实起主要作用,那么其在幼鼠肌肉中的过表达将会对肌肉功能产生有害影响。研究人员对此进行了验证,发现在年轻小鼠肌肉中过表达15-PGDH后,肌肉强度出现降低,而持续表达仅一个月就会使成年幼鼠的肌肉质量的损失,单个肌纤维的平均横截面积和肌肉力量均显著下降,肌肉萎缩的标志物也发生明显上调。而使用SW处理则可使得15-PGDH过表达小鼠的肌肉质量和力量得以恢复。
End
参考资料:
[1] Inhibition of prostaglandin-degrading enzyme 15-PGDH rejuvenates aged muscle mass and strength.
本文系生物探索原创,欢迎个人转发分享。其他任何媒体、网站如需转载,须在正文前注明来源生物探索。
医药
免疫疗法 | 生物仿制药 | 疫苗 | 耐药性 | 药物靶点 | 健康生活 | 药企新闻 | 药物盘点 | 制药技术 | 药物副作用
基础研究/转化医学
白血病 | 肺癌 | 胃癌 | 结直肠癌 | 肝癌 | 乳腺癌 | 胰腺癌 | 心血管疾病 | 神经退行性疾病 | 肠道微生物
医疗器械/生物技术
体外诊断 | 医疗器械 | 生物纳米 | 3D打印 | 基因检测 | 单细胞测序 | 基因编辑 | 辅助生殖 | 人工智能 | 精准医学
政策
抗癌药 | 4+7带量采购 | 耗材 | 备案制 | 注册人制度 | 健康中国 | 新版基药目录 | AI医疗器械 | 远程医疗 | 同股不同权
市场/资本
IPO | 融资 | 合作 | 基金 | 港交所 | 科创板 | 创业板 | 研发投入 | 收购 | 市场&消费