奥睿科20W USB PD快充充电器拆解,支持多个快充协议兼容性好

ORICO奥睿科20W USB PD快充充电器采用透明塑料盒包装设计,并附带有挂钩,方便产品进行展卖,消费者也能对实物进行直观了解。充电器支持QC、AFC、FCP、PD3.0和PPS多个快充协议,具备PPS电压档位,兼容性很好,可满足包括iPhone 12在内的多个品牌手机快充需求。下面充电头网就对ORICO这款20W快充充电器进行详细拆解,一起来看看其内部设计做工。
一、奥睿科20W充电器外观
图片
产品采用透明塑料盒加纸板的包装设计,消费者可看到充电器实体,展示效果好。纸板上设有ORICO品牌、产品名称、使用场景图以及特性标识。
图片
纸板背面设有充电器使用场景图、兼容充电设备、参数表以及商家信息。
图片
包装内含充电器、使用说明书和感谢小卡片。
图片
奥睿科20W PD快充充电器腰身为白色外壳,亮面设计过渡圆润,正面设有ORICO品牌logo,输入输出面为灰色且磨砂处理。
图片
输入端配备固定式国标插脚。
图片
输入端外壳灰色配色,并印有产品规格参数信息
型号:PD20-1C
输入:110-240V~ 50/60Hz 0.5A
输出:5V3A、9V2.22A、12V1.5A
生产商:深圳市元创时代科技有限公司
产品已经通过了3C认证。
图片
输出顶面同样是灰色,中心设有一个USB-C接口。
图片
使用游标卡尺实测充电器机身长度为41.5mm。
图片
宽度为42.02mm。
图片
厚度为26.79mm。
图片
和苹果20W充电器大小直观对比,两者体积相当。
图片
净重约为47g。
图片
使用ChargerLAB POWER-Z KT002检测USB-C口的输出协议,显示支持Apple 2.4A、Samsung 5V2A、DCP协议,以及QC2.0/3.0、AFC、FCP、PD3.0和PPS多个快充协议。
图片
此外PDO报文显示USB-C接口还具备5V3A、9V2.25A、12V1.5A三组固定电压档位,以及3.3-5.9V3A和3.3-11V1.65A两组PPS电压档位。
二、奥睿科20W充电器拆解
图片
暴力拆开输入端外壳,插脚和输入端金属片接触通电。
图片
机身壳内部设有凸出塑料,用来固定保护母座。
图片
PCB板正面一览,变压器打胶固定。
图片
PCB板背面一览,初次级分界明显,且留有足够的安全距离。
通过对PCB板正背面电路观察发现,奥睿科20W USB PD快充充电器采用开关电源宽范围输出,由协议芯片控制输出电压,通过光耦反馈给初级的设计架构。下面就由输入端开始为大家一一介绍这款产品的用料。
图片
输入端一览。
图片
保险丝特写,额定电流2A。
图片
输入端ABS10整流桥特写。
图片
工字电感外套热缩管。
图片
PCB板侧面设有两颗高压滤波电解电容。
图片
两颗高压滤波电解电容规格均为400V 15μF,CyXincon品牌。
图片
PCB板另一侧设有主控芯片供电电容和变压器,变压器采用绝缘胶带缠绕。
图片
PWM主控芯片供电电容特写,规格为50V 4.7μF。
图片
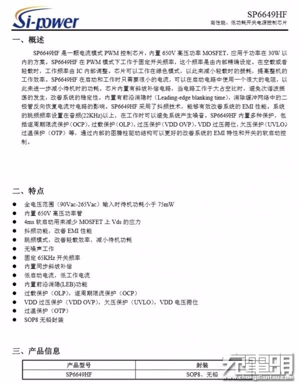
开关电源主控芯片采用硅动力SP6649HF。SP6649HF是一颗电流模式PWM控制芯片,内置650V高压功率MOSFET,应用于功率在30W以内的方案,固定65KHz开关频率,同时内置多种完善的保护功能,全功率范围无音频噪声,采用SOP8封装。
图片
硅动力SP6649HF资料信息。
图片
变压器特写,顶部贴有信息贴纸。
图片
OR-1009光耦,横跨在初次级之间,用于初级次级通信,反馈输出电压。
图片
输出端一览,USB母座左侧设有Y电容和固态电容,右侧设有协议芯片。
图片
输出抗干扰蓝色Y电容特写。
图片
和PWM主控芯片搭配的是硅动力SP6516F次级同步整流芯片,内置耐压60V的NMOSFET同步整流开关,且具有极低的内阻,典型RdsON低至11mΩ,可提供系统高达3A的应用输出,工作电压范围宽,支持多种工作模式,应用方便。
图片
硅动力SP6516F资料信息。
图片
同步整流输出滤波固态电容,规格为16V 820μF。
图片
USB PD协议芯片采用云矽半导体XPD718,这款芯片已经通过了USB PD3.0认证,TID:3479,支持QC2.0、QC3.0、AFC、FCP、SCP、PD和PPS快充协议,集成 10mΩ VBUS 通路功率开关管,并集成10mΩ电流取样电阻,减少外围元件数量,降低成本,采用ESOP8封装。
图片
云矽半导体XPD718资料信息。
图片
USB-C母座外套金属片加固。
图片
全部拆解完毕,来张全家福。
充电头网拆解总结
奥睿科20W PD快充充电器外观上与苹果20W充电器相近,体积也相差无几,虽然外观很相似但是机身上设有很显眼的ORICO品牌logo。此外机身壳光滑洁白,输入端配备的是固定式插脚。此外充电器支持QC2.0/3.0、AFC、FCP、PD3.0和PPS多个快充协议,具备3.3-5.9V3A和3.3-11V1.65A PPS电压档位,兼容性更好更实用。
充电头网拆解了解到,充电器采用硅动力SP6649HF+SP6516F高集成开关电源方案,由云矽半导体XPD718进行协议识别控制输出电压。整个电路十分精简,可有效降低成本,协议芯片支持多快充协议,适用多种机型快充。输出采用固态电容滤波,另外还采用了和苹果充电器一样特殊的USB母座。