港股打新收益如何?

来源:金融界网站
核心结论:9月恒生指数单边下行,累计跌幅/最大涨幅为-6.8%/0.3%;9月港股除了工业(2.3%)、非必需性消费业(0.7%)以外,其他行业均下跌,能源(-11.5%)、综合业(-9.8%)、电讯业(-8.1%)、金融业(-7.1%)跌幅最大。港股网下打新获配概率更高但存在破发可能性,个股首发涨跌幅受所属行业、市值、牛熊周期、估值、基石投资者和回拨等多重因素影响。关注低估行业轮涨机会、科技行业主线机会。
港股打新收益如何?
2020年9月8日,农夫山泉H股上市首日开盘大涨85.1%,PE估值接近80倍,被市场戏称“水中茅台”,引起市场广泛关注。此外,蚂蚁金服也将在AH股同步上市,9月18日已获上市委会议通过,9月22日已提交注册,华夏、易方达、鹏华、汇添富、中欧五家基金公司已经申报战略配售基金参与蚂蚁集团的配售,积极加入港股打新行列。对投资者而言,港股打新制度与A股有何区别?港股打新收益如何?具体受到哪些因素影响?本文将对这些问题进行详细分析。
1.港股策略港股打新收益如何?
回顾:9月港股单边下行。9月全球股市表现较差,港股随之大幅下挫,美股和A股均全线下跌,仅有日本和韩国市场呈上涨趋势。恒生指数在9月收跌6.8%,9月最大跌幅为-8.4%,总体呈现单边下行趋势。对比其他市场,沪深300的9月跌幅/9月最大跌幅为-4.8%/-6.6%,创业板指为-5.6%/-11.3%,纳斯达克指数为-5.2%/-12.9%,德国DAX为-1.4%/-8.3%,标普500为-3.9%/-10.6%,日经225为0.2%/-3.1%,富时100为-1.6%/-5.8%。从市场走势看,恒生指数从9月2日开始一路回调,9月11日超跌反弹但依然未中止跌势,9月16日继续快速下挫,9月25日创下当月最低点23235.4点,随后有企稳迹象。从行业表现来看,9月港股多数板块下跌,除了工业(2.3%)、非必需性消费业(0.7%)录得正收益以外,其他行业均下跌,能源(-11.5%)、综合业(-9.8%)、电讯业(-8.1%)、金融业(-7.1%)跌幅最大;前期表现强势的资讯科技业9月也出现回调,跌幅为-5.4%。9月港股通南下资金规模为367亿元人民币,低于今年以来均值472亿元人民币,今年以来南下资金累计净流入额已经达到4244亿元人民币。9月南下资金在港股成交额中占比达19.5%,高于2019年9月的16.0%。
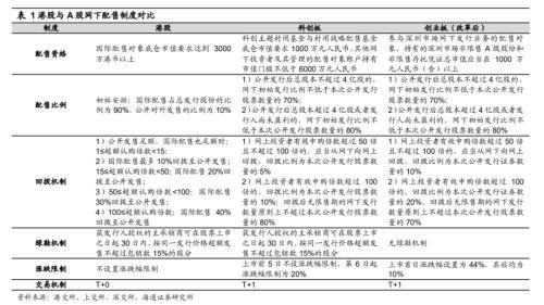
港股网下打新获配概率更高但存在破发可能性。港股新股发售分为公开发售和国际配售。其中,国际配售一般是投资机构或专业投资者参与:(1)配售资格。港股国际配售对象底仓市值要求达到3000万港币以上,高于A股科创板对科创主题封闭基金与封闭战略配售基金、创业板对普通网下投资者1000万人民币的底仓要求,低于科创板对普通网下投资者6000万人民币的底仓要求;(2)配售比例。初始安排下,港股国际配售占总发行股份的比例为90%,公开发售一般是散户参与,通常占总发行股份的10%。A股科创板和创业板规定,发行后总股本不超过4亿股的,网下初始发行比例不低于70%,超过4亿股或发行人尚未盈利的,网下初始发行比例调高为80%;(3)回拨机制。初始网下配售比例会根据实际申购情况进行调整(即回拨机制),回拨的依据是网上超额申购倍数,即网上实际申购量/网上预分配股份。回拨后,港股网下配售比例较高,接近80%,而A股主板通常只有10%,但科创板因为限定回拨率最大为10%,回拨后网下配售约60-70%。另一方面,港股中签率远高于A股,“一人一手”原则下申购一手中签率平均近70%,且港股可以通过融资认购(孖展)来提高中签概率;(4)绿鞋机制。港股和A股科创板均设置绿鞋机制,即主承可额外网上发行不超过原发行规模15%的股份,一个重要作用是,主承可在上市后30日内,在二级市场股价低于发行价时,使用超额配售所得资金买入股票,以平抑波动。尽管如此,港股打新依然面临较高的破发风险,上市首日破发比例平均在30%左右,近两年来更是上升至近40%,而A股新股几乎无破发风险,基本上只要中签就能获利。但是,港股投资者可以通过精选板块和个股,来提高打新的胜率。总体上,港股科技、消费和金融板块的首日破发率相对较低,截至2020年9月30日,金融板块首日破发率为16.5%,医疗保健26.4%,日常消费26.9%,信息技术28.4%,而能源、地产板块破发率较高,为37.3%、31.3%。
港股科技、消费等新经济板块打新获利空间更大。港股不设置涨跌幅限制,且实行T+0交易,而打新投资者目的是赚取一二级市场的差价,而不是长线持有,最普遍且高效的交易策略就是在首发当天卖出,因此港股打新的收益率很大程度上取决于首发当天的涨跌幅(以首日收盘价作为计算依据)。以2000年以来发行的新股为数据样本,分析结果表明,港股新股首发当天涨跌幅受到多重因素的共同影响:(1)新股所属行业。平均来看,港股信息技术、可选消费、日常消费和医疗等新经济板块新股首日涨幅都位居前列,分别为64.7%、52.2%、41.1%和30.9%,而地产、能源板块首日涨幅落后,分别为9.3%、9.4%。结合首日破发率,港股科技和消费板块打新兼具高概率和高收益的特质,投资性价比更高;(2)新股首发市值。小市值公司在上市时更容易受到热捧,股价拉升幅度也相对更大,数据显示,首发市值在50亿港元以下的标的首日涨幅最高,平均为58.3%,50-100亿港元的标的为12.5%,100-500亿港元的标的为6.6%,500亿港元以上的标的为8.5%,这一规律在科技、消费等不同板块均成立;(3)基石投资者。新股是否有基石投资者、知名度如何,同样影响新股的热度,继而影响其首日涨幅,我们筛选了2019年以来有国际知名投资者作为基石投资者的新股,包括Fidelity、UBS、Black Rock、高瓴等,这些新股集中在新经济领域,平均涨幅为57.1%,远高于2019年港股上市新股的平均涨幅8.5%;(4)回拨触发。触发回拨机制的新股首发当天涨幅平均为11.1%,未触发的新股涨幅高达83.9%,其背后的逻辑是触发回拨机制的新股散户参与较多,首发当天容易形成踩踏行情,涨幅也不乐观。
关注低估行业轮涨机会、科技行业主线机会。9月份港股市场除工业、非必需性消费业上涨以外,其他板块均明显回调,公用事业、原材料、地产跌幅较小,这与我们在9月港股月报《互联网企业偏爱港股-20200908》的判断基本一致,即关注低估板块轮涨机会、科技行业主线机会。从估值看,目前港股处于中低位,截至9月30日港股恒生指数PE(TTM,下同)为14.0倍、PB(LF,下同)为1.16倍,处于2005年以来自下而上76.0%、23.0%分位,而美股标普500PE为33.4倍、PB为3.7倍,处于2005年以来自下而上99.5%、99.2%分位,A股沪深300PE为14.6倍、PB为1.6倍,处于2005年以来自下而上63.9%、37.3%分位。目前AH溢价指数为147.5点,处于2005年以来自下而上的93.5%分位,港股估值仍处于洼地。从投资主线看,我们仍然认为可以关注两类机会:一是低估行业轮涨机会。分行业看,目前港股多数行业较今年年初仍有较大跌幅,只有资讯科技和医疗保健行业享有较高超额收益,而低估板块涨幅滞后,未来或有轮涨机会。二是关注科技相关行业,目前我国经济正处于转型升级中,中期科技+消费是转型方向,当前科技股业绩步入向上周期,这轮行情中科技行业仍是主线。
图片
图片
图片
图片
图片
图片
图片
2.重点关注
2.1比亚迪电子(00285.HK)综合型平台发力,北美大客户开拓顺利
公司公告2020年上半年业绩。2020年上半年公司实现营收313.9亿元,同比增长34.8%;实现毛利41.0亿元,同比增长164.3%,毛利率13.1%,同比增长6.4pct;母公司拥有人应占溢利24.7亿元,同比增长329.9%;净利润率7.9%,同比增长5.4pct;每股盈利1.1元。
Q2单季度环比显著改善。单季度来看,20Q2实现营收228.2亿元,同比增长77.1%,环比增长166.5%;实现毛利润30.4亿元,同比增长325.5%,环比增长185.2%;毛利率13.3%,同比增7.8pct,环比增0.9pct;净利润率8.0%,同比升6.5pct,环比升0.3pct。
分业务来看:2020年上半年,公司手机笔电业务营收185.2亿元,同比下降7.0%,其中零部件收入86.2亿元,同比增长6.9%,组装收入99.1亿元,同比下降16.5%;新型智能产品营收36.2亿元,同比增长39.5%;汽车智能系统业务收入6.8亿元,同比下降10.7%。
零部件:安卓份额升至四成,5G手机渗透有望带动改善。公司在金属部件继续保持行业龙头地位,为四成左右安卓金属手机提供服务。公司玻璃及陶瓷业务颇具规模,成为行业前三的全制程方案提供商。下半年随着5G手机产销量和渗透率持续提升,公司手机业务将保持良好势头。
强大的研发制造平台和北美大客户合作将推动公司发展进入新阶段。1)公司拥有领先的研发和垂直整合的制造实力、优质的客户资源,我们认为未来有望在品类方面进一步丰富,协同快速增长;2)公司已经进入北美大客户核心产品线,业务发展和未来的更进一步合作可期。
盈利预测与投资建议。我们预计2020-2022年实现归母净利润55.7、41.3和48.2亿元,同比增速为248.7%、-25.8%和16.6%。考虑到2020年医疗防护板块贡献利润较大,我们按照2021年进行估值,结合同行业可比公司估值及公司增速,我们给予2021年PE 22-25X,对应合理价值区间40.26-45.75元/股,按照1港元=0.88元人民币估算,对应合理价值区间为45.75-51.99港元/股,维持优于大市评级。
风险提示:智能手机行业出货量不及预期。
图片
2.2百奥家庭互动(02100)运营数据大幅提升,新游储备丰厚
公司公告2020年上半年业绩。2020H1,公司营收6.6亿元,同比增长337.0%;毛利2.5亿元,同比增长132.4%;经调整净利润1.6亿元,同比增长658.4%。
食物语等手游收入贡献较大。以项目来分类,2020年上半年食物语占比50.3%,为最大收入来源;奥拉星手游占比18.8%,奥奇传说占比10.5%,其他占比20.4%。手游收入贡献持续扩大。
季度付费账户及付费账户平均收入大幅增长。2020年上半年,运营数据表现优异,公司平均季度活跃账户数达到1530万户,同比增长33.0%;平均季度付费账户190万户,同比大幅增长72.7%;平均每季度付费账户平均收入达到175.3元,同比大幅增长147.2%,主要源于新推出的手游助用户扩大至支付能力更强的更年长人群等因素。
海外市场打开。2020年上半年,海外市场收入达到1.1亿元,同比接近翻倍增长。公司手游成功在中国港澳台及日本地区推出,未来将在韩国及欧美地区发行。海外市场打开,有望助力公司运营效率的进一步提升。
新游储备丰厚,未来增长可期。2020年7月,公司于日本地区发布《命运的法则:无限交错》,该游戏预计将在9月于韩国发行;10月,《食物语》将在日本地区发行,下半年预计还会发行《奥奇传说》、《奥比岛》、《拂晓胜利之刻》、《SLG》等。新游戏储备丰厚,未来增长可期。
盈利预测与投资建议。我们预计2020-2022年实现归母净利润4.94、5.65和6.37亿元;每股收益0.18、0.20和0.23元。给予2020年7-8X PE,对应合理价值区间1.26-1.44元/股,按照1港元=0.90元人民币估算,对应合理价值区间1.40-1.60港元/股,给予优于大市评级。
风险提示。新游戏发行受版号影响不及预期。