中华人民共和国农业农村部公告 第341号

图片
图片
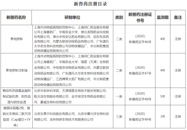
根据《兽药管理条例》和《兽药注册办法》规定,经审查,批准上海市动物疫病预防控制中心等20家单位申报的泰地罗新等4种兽药产品为新兽药,核发《新兽药注册证书》,发布产品试行规程、质量标准、说明书和内包装标签,自发布之日起执行。
批准宁波三生生物科技有限公司申报的注射用血促性素变更注册,自发布之日起执行。质量标准、说明书和标签样稿按照《兽药质量标准》(2017年版)化学药品卷同品种执行。
特此公告。
附件:1.新兽药注册目录
2.兽药变更注册目录
3.试行规程
4.质量标准
5.说明书和标签
农业农村部
图片
兽药变更注册目录
附件五:说明书和标签.doc(点击可下载)