增城家长:2020年增城区义务教育阶段学校招生地段出炉!

2020年增城区义务教育阶段
学校招生地段出炉!
你家孩子今年入读哪所学校?
马上来看!
图片
荔城街、荔湖街义务教育阶段公办学校招生地段
(公办小学招生地段)
图片
(公办初中招生地段)
图片
增江街义务教育阶段公办学校招生地段
图片
朱村街义务教育阶段学校招生地段
图片
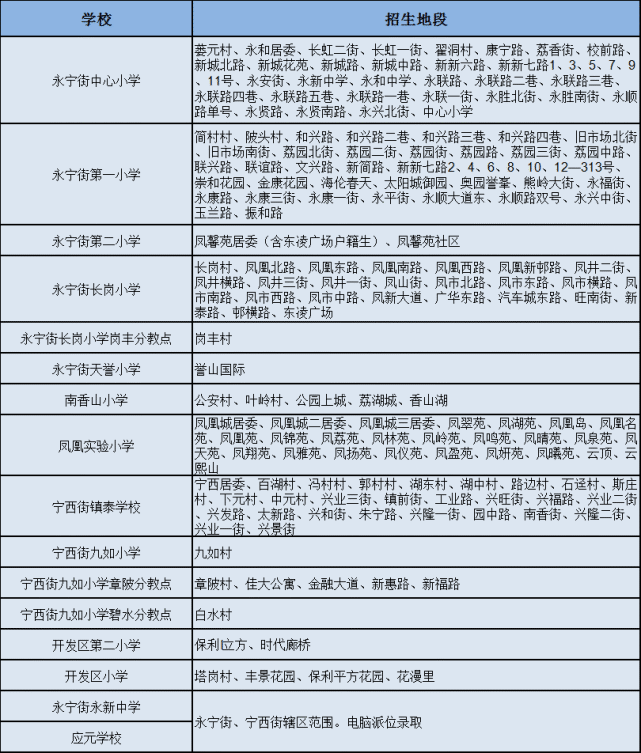
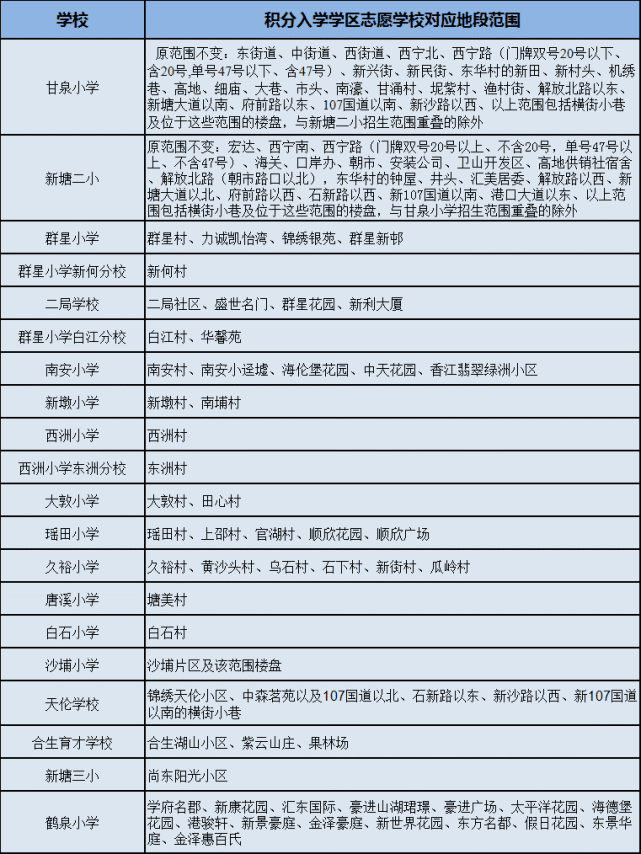
永宁街、宁西街义务教育阶段公办学校招生地段
图片
新塘镇公办小学、初中招生地段
公办小学
(广州市内户籍及政策性照顾学生)
图片
(广州市外户籍学生)
图片
公办初中
(广州市内户籍生及政策性照顾学生)
图片
(广州市外户籍生)
图片
石滩镇义务阶段公办学校招生地段
图片
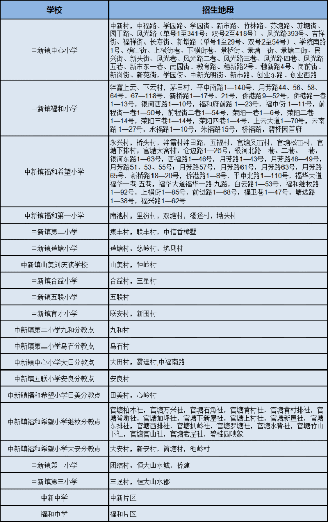
中新镇义务教育阶段公办学校招生地段
图片
正果镇义务教育阶段公办学校招生地段
图片
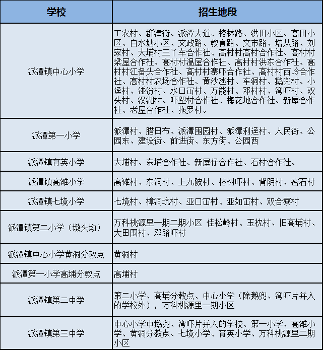
派潭镇义务教育公办学校招生地段
图片
小楼镇义务教育阶段公办学校招生地段
图片
仙村镇义务教育阶段公办学校招生地段
图片
另外
招生计划、报名方式等信息