畅行全国275个城市 上海将于6月底发布新版公交卡

图片
解放日报·上观新闻记者从上海公共交通卡股份有限公司获悉,上海交通卡(交联版)普通卡将于今年6月底发布。市民可能会有疑问,新卡与目前普遍使用的交通卡有何区别?
记者了解到,目前上海最常见的交通卡是按照国家住建部“全国城市一卡通互联互通”标准发行的卡片。该标准于2010年推出并正式实现多个城市的互联互通。目前,上海符合住建部这一标准的“一卡通”,可在全国20个城市使用。
即将推出的新卡,是按照国家交通部2014年推出的“交通一卡通”互联互通标准发行的卡片。截至目前,全国已有270多个城市发行了符合标准“交通一卡通”,且覆盖城市还在不断增加。这类卡片最显著的标志就是卡面上有一个“交通联合”的Logo,所以又被俗称为“交通联合卡”,即“交联卡”。
图片
6月底将推的普通卡通用全国275个城市,可退,不记名不挂失。
简单来说,新卡的互联互通范围更广了。实际上,早在去年12月,上海已推出第一张交联版首发纪念试运行卡,通用全国275个城市,具体使用范围根据各个城市实际情况而定。上海目前已覆盖公交、地铁、出租、轮渡等公共交通。6月底将推的普通卡在使用范围、使用方式上与纪念卡完全一致。不同之处在于,纪念卡限量发行,底卡不可退。普通卡不限量发行,20元底卡押金可在退卡时退还。
上海公共交通卡股份有限公司相关负责人表示,上海交通卡(交联版)在上海使用时所享优惠和目前使用的上海交通卡一致。但是在外地使用时,具体优惠方式和额度由当地人民政府决定,不能一概而论。此外,上海交通卡(交联版)虽可在外地消费,但仅限在发行地(上海)进行充值、退卡、坏卡维修、移资等其它相关业务。“新卡推出并不影响旧卡的使用。市民可根据实际需要决定是否换卡。”
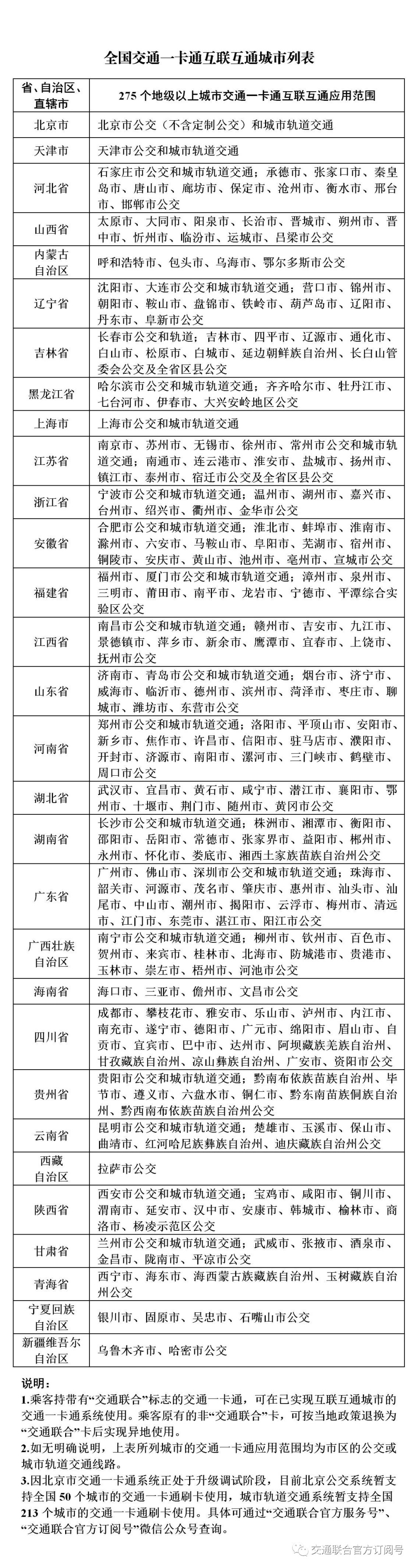
附:全国交通一卡通互联互通城市列表
图片
全国交通一卡通互联互通城市列表。