不裁员,不关门,伊利、卫龙接连逆势涨薪!

2020年伊始,新冠肺炎疫情突发,牵动着全国人民的心。来势汹汹的疫情也为许多企业的复工复产带来了不小的挑战,有些企业甚至采用降薪裁员,来应对经营压力。
但如此严峻的大环境下,部分食品企业顶住巨大的经营压力,“逆势”为员工涨薪,必须爆赞!
伊利:“省什么都不能省员工的钱”
当大部分企业正在勒紧腰带过苦日子的时候,2月26日,伊利集团董事长潘刚在总裁例会上宣布:“2020年继续给员工涨薪!”
图片
在其他企业纷纷裁员降薪的背景下,伊利逆势成为食品行业第一个施行涨薪的企业。
潘刚说:“我始终坚持,省什么钱都不能省员工的钱,今年我们要继续给员工涨薪,让每一个在风雨中拼搏的伊利人都感受到温暖、踏实,都对未来充满信心。”
而在前三季度,伊利股份管理费用高达29.76亿元,同比增长44.44%。伊利解释称:系本期职工薪酬增加所致。
也就是说,伊利员工的工资,其实一直是在涨的。1月以来,面对新冠疫情,伊利6万多“逆行者”奋战在工作一线,保供应,稳市场。关键时刻再次上调,只因伊利人舍生忘我、肯于奉献的精神让董事长潘刚动容。
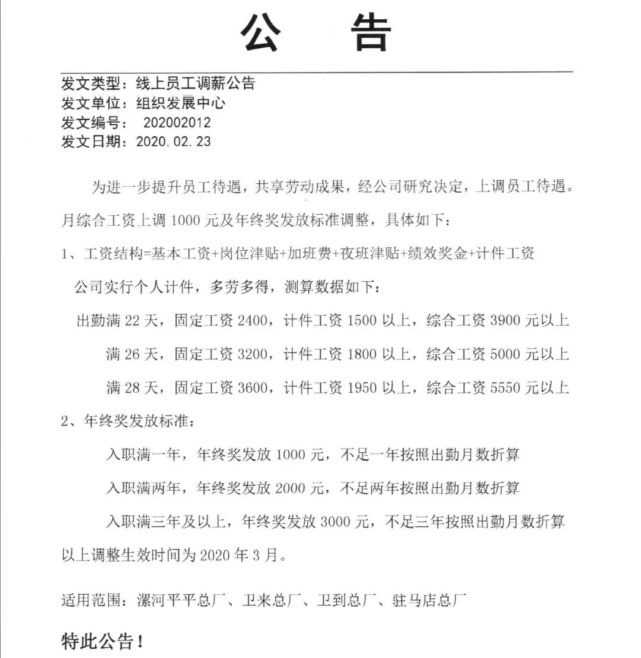
卫龙:一线员工工资增加1000元
2月23日,卫龙发布公告称,上调一线员工工资,月综合工资增加1000元!并调整年终奖发放标准,具体查看下方公告:
图片
除此之外,为了尽快招到一线生产员工,卫龙对2月18日~27日(含)就入职的一线员工也给予了200元到500元不等的奖励。
图片
目前,卫龙食品生产基地共有员工近6000人。按照卫龙月工资上调1000元的说法算来,涨薪以后卫龙食品每月要增加近600百万元的工资支出。
老乡鸡:宁亏5亿,也要养活员工
2月8日,一则关于老乡鸡董事长束从轩“手撕员工连名信”的视频引发热议。
“老乡鸡保守估计至少有五个亿的损失。”视频中,老乡鸡董事长束从轩亲手怒撕一封按满员工手印并签字联名信,员工提出“疫情期间不拿工资”,而束从轩撕掉后回应:我觉得这个是你们糊涂。哪怕卖房子,卖车子,我们也会千方百计确保你们有饭吃,有班上。
图片
而对于外界的评论,束从轩说:“责任更大,压力更大”。但他同时强调,不后悔“卖房卖车”的表态,对此,他的家里人也表示支持。“越是在危难时刻,企业一定要与国家站在一起,要与一线员工站在一起,再难我也要带领企业渡过难关,还要帮到更多企业。”
至暗时刻,最见一企业的格局
近来,“企业复工、员工们返岗”等问题,在社会各界不同层面引起了热议。伊利集团逆势为6万员工涨薪,卫龙特殊时期提高一线工人薪资,老乡鸡宁亏5亿也要养活员工……这些企业以各式各样的方式提前解除了员工的后顾之忧,这些“暖心”之道,成为了抗“疫”过程中的最美逆行风景线。
现在,所有企业都要咬紧牙关,越是艰难,越要留住人才。放弃的是眼前的经济利益,换回的却是员工与其健康的健康。即便是少赚了几个亿,但依然收获了员工满满的归属感与自豪感。
所以,一家公司到底好不好,不要看它风光时的模样,更要看它在困境中的表现。当前抗“疫”正酣,让我们一起全力支援一线、共克时艰!
来源 | 食业家