解读科技部、教育部的文件,破除SCI论文至上的含义

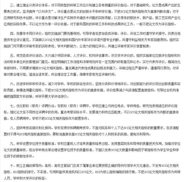
今天看到有人在说,教育部发文取消SCI论文作为评审职称的依据。为此,写一篇文章说明一下,这个提法是错误的。教育部取消的是SCI指标跟评审职称的直接挂钩。
图片
一石激起千尺浪。教育部、科技部这两天投下了两块巨石。
2月21日,教育部和其他两个部委,先发了一个意见,是关于专利的。里面说,高校停止资助专利申请,停止专利申请的奖励,要考核专利的质量,专利的转化率。
图片
这个《意见》大家都容易理解,下面主要讨论另外一份《意见》。
2月22日,教育部和科技部,再次发了一个意见,是关于SCI论文的。里面说,要正确看待SCI论文,正确看待高引用文,职称评审、学科评审等不能把SCI指标作为评审依据。
图片
注意,这里面提的是”SCI指标“,不是SCI论文。
在《意见》里,SCI论文和SCI指标的定义指:
SCI(Science Citation Index,科学引文索引)是国内外广泛使用的科技文献索引系统。SCI论文是发表在SCI收录期刊上的论文,相关指标包括论文数量、被引次数、高被引论文、影响因子、ESI(基本科学指标数据库)排名等,不是评价学术水平与创新贡献的直接依据。
大家注意其中三个名词:SCI、论文和SCI指标。
论文
图片
论文是我们科技工作者的工作成果。一个科研人员,尤其是搞理论的,像数学、物理、生物等,最终都要把自己的研究成果写成文字,有的写成书,有的写成论文。
在很长一段时间内,那时印刷比较贵,很多人做出了成果根本不发表论文,也不出书。像高斯,别人辛辛苦苦搞出了一个定理,然后他轻描淡写地在某封信里面说了几句,那个成果就归高斯了,让别人极为郁闷。19世纪以前这种事特别多,但到了20世纪50年代后,大家都基本不这么干了,都是写书和发论文。
图片
现在沟通方便,很多人研究的东西都一样,为了抢占自己的发明权,都是第一时间发论文。有时候发论文还会出现打架的事件,像清华、北大两位生物学教授曾经为了抢发论文引发口水战。
SCI
图片
SCI的全称是Science Citation Index,科学引文索引,是美国科学信息研究所编制的。SCI论文就是发表在SCI收录的期刊里面的论文,除了SCI,还有EI(工程索引),也是著名的索引系统。在中文期刊里面,有核心期刊,核心期刊也有好几个单位创建研制,最有名的就是北大核心期刊。
一般说来,大家公认的杂志就是一流杂志,SCI大家都比较公认,所以说SCI比较权威。但一定在SCI上发表的文章高于其他期刊的文章吗?不一定。像日本很多诺奖工作的论文都没有发表在SCI上,只发表在日本国内的杂志上。2002年诺贝尔化学奖得主田中耕一,他发表的论文只是张贴在一个很小很小小的研讨会上。还有,2014年的诺奖得主中村修二,他所有的文章几乎都发在日本一本刊物上,都不是SCI期刊。
图片田中耕一
所以,最根本的是论文的内容,而不是刊登论文的期刊。期刊是出版社经营的产物,出版社经营得好,别人愿意把好文章投到这些期刊来。因此,国内不少有见识的人说,中国现在的评价体系,看SCT指标就是给国外的期刊打工,发论文是需要钱的,参加会议,发表顶刊和顶会论文都是需要钱的。
SCI指标
教育部对SCI指标有明确定义,包括论文数量、被引次数、高被引论文、影响因子、ESI排名等。
这次教育部明确的是在职称评定中,不以SCI论文相关指标作为判断的直接依据。这句话什么用意思?
图片
在职称评定中,不看论文数量。原先论文数量是一个关键指标,不单单学校对教授们有论文数量要求,老师对博士也有论文数量要求。现在看的就是你的成果大小。
比如,我曾经看过一位破格提拔的教授,从博士到教授,大概花了3年时间,发了40多篇SCI文章。我都呆了,问了下教授们,教授们说没问题,写论文有一定套路,满足了非常快。这个数量远远多于爱因斯坦的论文数量。
爱因斯坦在1905年,发表了5篇论文.这每一篇论文都开创了一个新领域,每篇的分量都极重。那一年被称为爱因斯坦的奇迹年。而我们的教授发表了40篇,即便了400篇,也比不上爱因斯坦半篇论文的分量。
还有高影响因子,被引次数。自媒体作者都明白,紧抓热点的文章总是被引的次数多,这跟文章的水平没有直接关系。在科学研究里,也有热点问题,我们的科研工作者极擅长抓热点,世界上流行纳米,就研究纳米,流行石墨烯,就研究石墨烯。
图片
钱学森之问:为什么我们不能培养出我们的大师?大家一般说,不能自我思考,缺乏独创性。我想,有指挥棒,唯SCI论文也是一个重要原因,大家没法思考,不想吃亏。大问题都是需要耐得住寂寞的,像袁隆平、屠呦呦做成了大事,但在现有的评价体系中,他们连院士都当不上。这样的”傻子“不多,而且现在你想当傻子都没条件,因为不满足评估条件,连聘用都不会聘用。
像张益唐也是如此,考虑大问题,颠沛流离,当超市收银员,送快递,这还是在美国,对考核还没这么夸张的国家。
图片
因此,教育部这篇《意见》希望大家不要只盯着SCI指标,要分类评估,对于工程类的学科,要评价产业化的实际效果,不以论文作为单一评价。就是因为用论文作为单一评价,袁隆平一直评不上院士。就是因为用论文作为单一评价,我国医学界的论文造假非常触目惊心。本来医生把病人治好就算是水平的体现,但现在不够,需要写论文,因此很多国外刊物爆出了中国造假论文,里面最多的就是医学界。如果医学界能不看论文来晋升职称,估计医生们会松一口气。
这个《意见》来得很及时,我们极为扭曲的”唯SCI论文“确实需要纠正一下了。